所属成套资源:初升高暑假预科数学讲义课件
- 高一暑假数学讲义学生及教师版 学案 1 次下载
- 安老师新高一暑假数学预习精练 试卷 0 次下载
- 暑假新高一数学第一册预习培基同步讲义 试卷 0 次下载
- 新高一数学暑假讲义(适合培优生) 试卷 2 次下载
- 高一暑期初升高数学讲义学生版 试卷 0 次下载
初升高数学衔接班十四讲学生及教师版 试卷
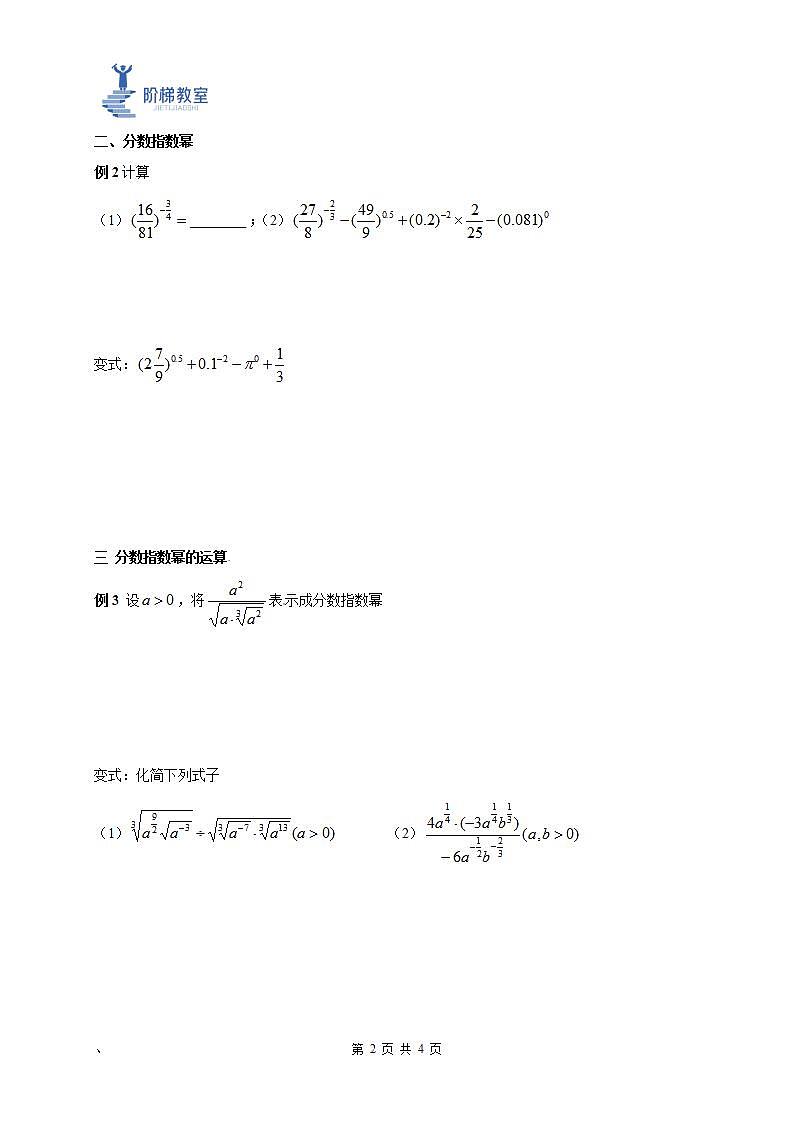
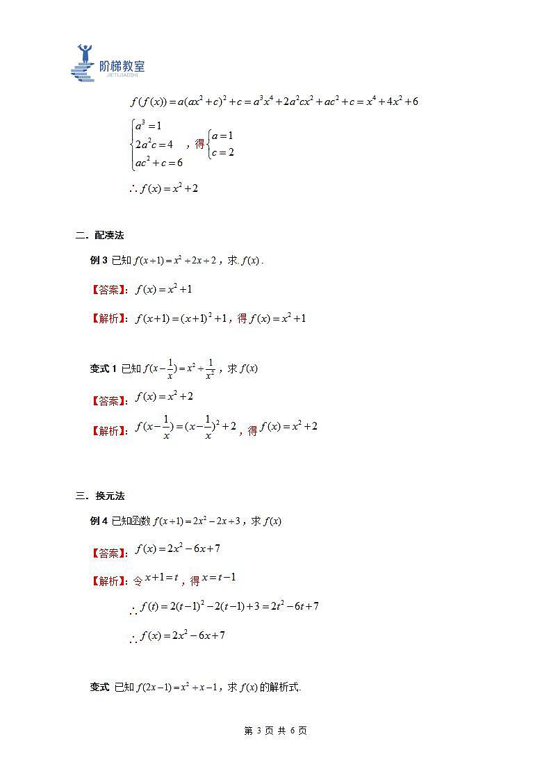
展开初高衔接班第2讲:一元二次方程【学习目标】1.能用十字相乘法、配方法、公式法解一元二次方程2.掌握韦达定理并利用韦达定理解题3.理解“设而不求”的数学思想【知识要点】1.一元二次方程(1)定义:含有一个未知数且未知数的最高次数是二次的方程叫一元二次方程(2)一般形式: 2.解一元二次方程的常用方法①韦达定理;②直接开平方法;③配方法;④因式分解法;⑤公式法(求根公式);⑥换元法等。3.根的判别式一元二次方程的根的情况可以由b2-4ac来判定,我们把b2-4ac叫做一元二次方程的根的判别式,通常用符号“Δ”来表示.对于一元二次方程,有当Δ>0时,方程有两个不相等的实数根,x1,2=;[来源:学,科,网Z,X,X,K]当Δ=0时,方程有两个相等的实数根,;当Δ<0时,方程没有实数根.4.韦达定理(根与系数的关系)若一元二次方程的两根分别是,那么,x1·x2 这一关系也被称为韦达定理.5.以两个数x1,x2为根的一元二次方程(二次项系数为1)是x2-(x1+x2)x+x1·x2=0. 6.一元二次方程的两根之差的绝对值(求根公式或韦达定理)若x1和x2分别是一元二次方程两根,则(其中 ).【精讲精练】一.一元二次方程的解法[来源:Z,xx,k.Com]例1判定关于x的方程:x2-ax+(a-1)=0 的根的情况(其中a为常数),如果方程有实数根,写出方程的实数根. 【答案】:当时,两个相等实数根:1 当时,两个不等实数根:1,[来源:学科网ZXXK] 【解析】:十字相乘, 当时,两个相等实数根:1 当时,两个不等实数根:1,变式 判定关于x的方程:x2-2x+a=0 的根的情况(其中a为常数),如果方程有实数根,写出方程的实数根.【答案】:,两不等实数根;,两相等实数根1;,无实数根。【解析】:(1)当,即时,有两个不等实数根:当,即时,有两个相等实数根:1当,即时,没有实数根二.韦达定理例2 以-3和1为根的一元二次方程是 . 【答案】: 【解析】:由韦达定理,得,不妨设变式 已知两个数的和为4,积为-12,求这两个数.【答案】:【解析】:由,即求的两根。三.“设而不求”思想(韦达定理的应用)例3 若m,n是方程x2+2005x-1=0的两个实数根,则m2n+mn2-mn的值等于 . 【答案】:2006【解析】:由韦达定理,得,原式=变式1 已知是一元二次方程的两根,试用a表示代数式【答案】:【解析】:由韦达定理,得,则 原式=例4 已知关于x的一元二次方程x2-(2k-1)x+k(k+1)=0的两实根的平方和为9,求实数k的值.【答案】:【解析】:设方程的两个实数根为,则有, 得: 又,得,∴变式 已知关于x的方程x2+2(m-2)x+m2+4=0有两个实数根,并且这两个实数根的平方和比两个根的积大21,求m的值. 【答案】: 【解析】:设方程的两个实数根为,则有, 得: 又,得,∴四.一元二次方程解的情况的判断例5 若关于x的方程mx2+ (2m+1)x+m=0有两个不相等的实数根,则实数m的取值范围是 ( )[来源:Zxxk.Com]A. B C. 且 D 且【答案】:【解析】:,得且变式1 关于x的一元二次方程m2x2-(2m+1) x+1=0(1)试判定当m取何值时,该方程有两个不相等的实数根?有两个相等的实数根?没有实数根?(2)试判定当m取何值时,该方程有两个相等的正根?【答案】:(1),两不等实根;,两相等实根;,无实数根 (2)【解析】:(1)当,即时,有两个不等实数根 当,即时,有两个相等实数根 当,即时,无实数根 (2)由题意得:,得 【思维拓展】已知两不等实数a,b满足,,求的值.【答案】:【解析】:是一元二次方程的不等实根则有原式=【课外作业】1.已知一个直角三角形的两条直角边长恰好是方程2x2-8x+7=0的两根,则这个直角三角形的斜边长等于( )A. B. 3 C. 6 D. 9【答案】:【解析】:斜边长如果a,b是方程x2+x-1=0的两个实数根,那么代数式a3+a2b+ab2+b3的值是 .【答案】:【解析】:由韦达定理,得: 原式= 。[来源:学&科&网Z&X&X&K]3.已知,当k取何值时,方程kx2+ax+b=0有两个不相等的实数根? 【答案】:且 【解析】:由题意,得 ,即且。4.关于x的方程x2+4x+m=0的两根为x1,x2满足|x1-x2|=2,求实数m的值. 【答案】:【解析】:,得5.已知关于x的方程x2-kx-2=0.(1)求证:方程有两个不相等的实数根;(2)设方程的两根为x1和x2,如果,求实数k的取值范围 【答案】:(1)略;(2)【解析】:(1),∴方程有两个不相等的实数根 (2),即

