


第11讲 明至清中叶的经济与文化(模拟+真题)-【考点过一遍】2024年高考历史一轮复习高效备考课件(中外历史纲要上)(解析版)
展开第11讲 明至清中叶的经济与文化(练)
1.(2023·山西阳泉·统考三模)明清时期,许多地主由农村迁居城镇从事工商业经营,在拥有土地的所有权的前提下把土地的经营使用权转给他人,坐收地租。佃农可以把土地的经营使用权自由转让、出卖、转顶以及传给子孙后代,地主也不再干预佃农的生产行为。这种现象( )
A.冲击了原有的生产关系 B.固化了农村的阶级结构
C.加剧了土地兼并的程度 D.减轻了农民的封建负担
【答案】A
【详解】本题是单类型单项选择题。据本题次题干的提示词,可知这是影响题。据本题时间信息可知准确时空是明清时期的中国。据材料得出主要结论:地主将土地使用权出租给他人,佃农对土地拥有很大的自主权,地主和佃农之间的人身依附关系松弛,这说明原有的生产关系受到一定冲击,A项正确;材料中“地主由农村迁居城镇从事工商业经营”不能体现固化了农村阶级结构,排除B项;材料现象不一定加剧土地兼并,排除C项;材料只是强调佃农对土地使用权较大,但没有强调其负担较轻,排除D项。故选A项。
2.(2023春·广东汕尾·高三汕尾市城区汕尾中学校考阶段练习)据明代《黄溪志》记载的当地食俗显示,当地佣工“极贪口腹”,甚至会因伙食问题另谋他处,为此雇主向佣工提供的肴馔必须包含“鲜味”,每遇节候,“肴馔更为丰盛”,从而带动了鱼虾的畅销和交易的活跃,“故市中卖鱼虾极早,迟则不可得”.这反映出当地( )
A.雇工政治地位提高 B.社会风气的恶化
C.商业管理日益规范 D.市场化水平较高
【答案】D
【详解】根据材料可知雇主为雇工提供佳肴,带动其他商品的交易,D项正确;材料与雇工政治地位无关,排除A项;材料与社会风气无关,排除B项;材料与商业管理无关,排除C项。故选D项。
3.(2023·河南·统考模拟预测)商人历来为官僚士大夫所不齿,但到了明朝嘉靖、隆庆、万历年间,却发生了明显的变化。文坛领袖王世贞对朋友说“徽州商人见着苏州文人就像苍蝇追逐羊肉一般”,这位朋友回答道“苏州文人见着徽州商人也像苍蝇追逐羊肉一般”。这一变化表明( )
A.经济发展冲击传统观念 B.商人政治地位大大提升
C.重农抑商政策发生变化 D.士商勾连影响社会风气
【答案】A
【详解】本题是单类型单项选择题。据本题主题干设问词,可知这是本质题,时空是明代。根据材料“商人历来为官僚士大夫所不齿,但到了明朝嘉靖、隆庆、万历年间,却发生了明显的变化。”“苏州文人见着徽州商人也像苍蝇追逐羊肉一般”及所学可知,反映了明代商品经济发展对传统的士农工商理念产生了一定冲击,A项正确;“商人政治地位大大提升”表述有误,与史实不符,排除B项;“重农抑商政策发生变化”与史实不符,古代中国始终实行重农抑商政策,并未发生根本性的改变,排除C项;材料未涉及士商勾连的信息,强调的是经济发展对社会风气产生的影响,排除D项。故选A项。
4.(2023·广东广州·统考三模)“是非之心,不带虑而知,不带学而能,是故谓之良知。”“本来面目,即吾圣门所谓良知。”这是王阳明对“良知”概念的阐述。于是( )
A.读圣贤书,成就君子人格 B.节制欲望,重视士人培养
C.有教无类,人人皆可成圣 D.追求利益,适应社会转向
【答案】C
【详解】本题是单项型单项选择题。据本题主题干的设问词,可知这是推断题。据本题时间信息可知准确的时空是:明朝。根据材料中的“是非之心,不待虑而知,不待学而能,是故谓之良知”等并结合所学可知,王守仁认为良知是存在于人心中的天理,是人所固有的善性,人们要努力接受教育加强修养,恢复良知的本性,而“有教无类,人人皆可成圣”,强调的是主动接受教育,人人都能成为圣人,与题干相符,C项正确;“读圣贤书,成就君子人格”,强调的外界对本心产生的客观作用,而非主观影响,排除A项;“节制欲望”属于朱熹的观点,排除B项;“追求利益”与圣人的品行相违背,排除D项。故选C项。
5.(2022秋·湖南长沙·高三长郡中学阶段练习)下图是陕西省韩城市新城区宋墓壁画中的杂剧表演场面。由此判断当时( )
A.戏曲艺术已经完全成熟 B.戏曲主要取材于宫廷生活
C.戏曲深受社会各界欢迎 D.戏曲出现明确的角色分工
【答案】D
【详解】根据材料“陕西省韩城市新城区宋墓壁画中的杂剧表演场面”可知,陕西省韩城市新城区宋墓壁画中的杂剧表演呈现的是中间四人,正围绕一把作为道具的椅子进行积极的戏剧动作,可以判断戏曲的角色分工比较明显,D项正确;戏曲艺术已经完全成熟,说法过于绝对,排除A项;戏曲主要取材于宫廷生活,在材料中体现不出,排除B项;戏曲深受社会各界欢迎,在材料中体现不出,排除C项。故选D项。
6.(2021春·广东·高三统考专题练习)徐光启主张将数学作为科学研究的基础,倡导数学研究和应用,宋应星的《天工开物》记载130多项生产技术的数据,强调通过实验测取数据,这说明( )
A.中国古代科技注重实验数据分析 B.明清的科学家致力于向西方学习
C.明清的科技体现了近代科学精神 D.推动中国科技发展新高潮的到来
【答案】C
【详解】本题是单类型单项选择题。据本题主题干的设问词,可知这是本质题。据本题时间信息可知准确时空是:明清时期(中国)。据本题材料概括得出主要结论是:材料反映了在西学东渐的浪潮下,中国明清时期的两位知识分子(科学家)受西方西方影响开始注重实验,体现了近代科学的精神,C项正确;虽然明清时期的知识分子开始注重实验,但是不足以说明古代科技就注重实验,且A选项不符合史实,排除A项;虽然材料体现了明清时期科学家向西方学习,“致力于”一词过于以偏概全、绝对化,且不符合史实,排除B项;明清时期中国传统科技进入总结阶段,并没有科技发展的新高潮,排除D项。故选C项。
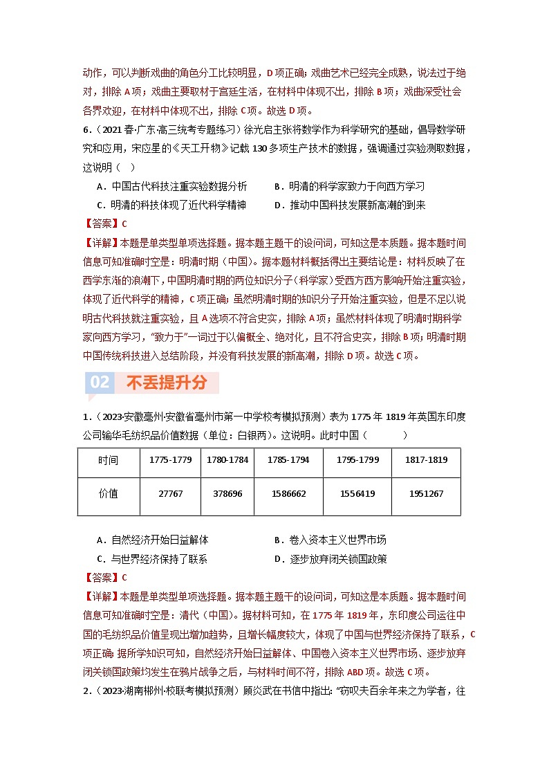
1.(2023·安徽亳州·安徽省亳州市第一中学校考模拟预测)表为1775年1819年英国东印度公司输华毛纺织品价值数据(单位:白银两)。这说明。此时中国( )
时间
1775-1779
1780-1784
1785-1794
1795-1799
1817-1819
价值
27767
378696
1586662
1556419
1951267
A.自然经济开始日益解体 B.卷入资本主义世界市场
C.与世界经济保持了联系 D.逐步放弃闭关锁国政策
【答案】C
【详解】本题是单类型单项选择题。据本题主题干的设问词,可知这是本质题。据本题时间信息可知准确时空是:清代(中国)。据材料可知,在1775年1819年,东印度公司运往中国的毛纺织品价值呈现出增加趋势,且增长幅度较大,体现了中国与世界经济保持了联系,C项正确;据所学知识可知,自然经济开始日益解体、中国卷入资本主义世界市场、逐步放弃闭关锁国政策均发生在鸦片战争之后,与材料时间不符,排除ABD项。故选C项。
2.(2023·湖南郴州·校联考模拟预测)顾炎武在书信中指出:“窃叹夫百余年来之为学者,往往言心言性,而茫乎不得其解也。命与仁,夫子之所罕言也;性与天道,子贡之所未得闻也”“今之君子……聚宾客门人之学者数十百人,而一皆与之言心言性。”其言论( )
A.抨击了士人空谈义理的学风 B.渗透了儒家民本主义的理念
C.意在赓续孔子儒学主流思想 D.适应了资产阶级的利益诉求
【答案】A
【详解】本题是多类型单项选择题。据本题次题干的提示词,可知这是本质题、目的题、影响题。据本题时间信息可知准确时空是:明清之际(中国)。根据材料可知,题干所示为顾炎武的相关言论,他反对当时空谈义理的学风,认为“往往言心言性,而茫乎不得其解也”“聚宾客门人之学者数十百人,而一皆与之言心言性”,学风中存在务虚的弊端,A项正确;材料抨击了士人空谈义理的学风,题干没有反映民本主义的理念,排除B项;顾炎武所言意在揭露和抨击士人空谈义理的行为,并非赓续孔子儒学主流思想,C项不符合题干主旨,排除C项;顾炎武属于地主阶级思想家,排除D项。故选A项。
3.(2023·重庆·统考模拟预测)古代中国史书立传,一般以政治性人物为主。清代阮元编著的《畴人传》(畴,本义指规整的田地,引申为田界、类别),介绍了大量从黄帝时代到清朝的科学家和部分西方天文学家。这折射出( )
A.清朝人物传记类作品繁多 B.中国古代科技进入高峰期
C.文化政策影响了史学编撰 D.西学东渐冲击了传统观念
【答案】D
【详解】本题是单类型单项选择题。据本题主题干的设问词,可知这是本质题。据本题时间信息可知准确时空是:古代中国。材料表明,清代的《畴人传》介绍了大量科学家,不同于传统政治人物,这表明当时观念出现变化。而对科学的重视与西学东渐下西方科技传入中国有密切关系,D项正确;材料仅出现了《畴人传》,不能说明整个清朝人物传记的情况,排除A项;宋元时期是中国古代科技的高峰,排除B项;材料不体现文化政策对史书的影响,排除C项。故选D项。
4.(2023·天津和平·耀华中学校考二模)明清时期,人口持续大规模地向山区流动,带来持续的山地垦殖扩张,各地通过围垦河滩、沼泽、海涂等方式,实现耕地增长。地势低洼的太湖地区和珠江三角洲地区形成了桑基鱼塘的农业模式,“两利俱全,十倍禾稼”。以上史料可以反映出的信息有( )
A.经济重心的南移已经完成 B.高产农作物品种引进推广
C.注重生态环境的合理开发 D.政府重农抑商政策的影响
【答案】C
【详解】本题是单类型单项选择题。据本题主题干的设问词,可知这是本质题。据本题时间信息可知准确时空是:明清时期(中国)。据本题材料概括得出主要结论是:明清时期,山区因人口持续迁移而得到开发,耕地面积扩大,太湖地区和珠三角地区则出现桑基鱼塘的新模式,农业生产得到发展,由此可知,山区、太湖和珠三角地区都合理利用自然条件,获得农业生产新发展,C项正确;材料强调的是山区、太湖和珠三角地区的开发与发展,不是强调南方经济发展超过北方,排除A项;材料没有涉及引进高产作物品种,排除B项;材料没有体现政府对农业和商业的态度,排除D项。故选C项。
5.(2023·山东聊城·统考三模)中国古代小说即使虚构,也要写上真实的年代、真实的地点,甚至真实的人名。故事是虚构的,故事发生的空间与时间却是真实的;人物是虚构的,人物的名字却是真实的。中国小说的书名常冠以记、传、志之类的字样,如《石头记《水浒传》《东周列国志》等,记、传、志本身就是史书体例的称谓。由此推知,古代小说( )
A.与历史著作具有同等史料价值 B.能够准确记述历史人物的事迹
C.可以作为一种特殊的史料运用 D.反映出时代对历史叙述的影响
【答案】C
【详解】本题是单类型单项选择题。据本题主题干设问词,可知这是推断题。据本题时间信息可知准确时空是中国古代。据材料可知,中国古代小说虽然内容是虚构的,但是有些东西是真实的,比如年代、地点、人物名字等,因此我们可以推断出古代小说可以作为一种特殊的史料运用,有一定史料价值,C项正确;A项说法错误,小说虽说有一定史料价值,但明显历史著作史料价值更高,排除A项;B项说法错误,小说中人物的名字是真实的,但是具体的事迹有可能是杜撰的,排除B项;材料不能体现时代对历史叙述的影响,排除D项。故选C项。
6.(2023·广东佛山·统考模拟预测)乾隆年间,时人记载了顺德县摸鱼歌的表演盛况,“邑迎神赛会,多演戏,男女混集,王公严禁之。俗好唱摸鱼歌,王公自以为孝、悌、忠、信四歌,令瞽者沿街唱之,日给口粮,风俗为之不变。”这可以用来说明当时( )
A.朝廷思想控制得到加强 B.经济发展冲击传统秩序
C.世俗文化取得重大成就 D.歌谣以社会教化为主旨
【答案】B
【详解】本题是单类型单项选择题。据本题主题干的设问词,可知这是本质题。据本题时间信息可知准确时空是:清朝(中国)。据材料可知,乾隆年间的迎神赛会,“王公严禁之”,但伴随着商品经济发展,迎神赛会受到民众欢迎,王工只能“自以为孝、悌、忠、信四歌,令瞽者沿街唱之”,据此可知,经济发展冲击了传统的秩序,B项正确;据材料可知,虽然王公严禁迎神赛会,但迎神赛会有了一定程度发展,排除A项;材料体现了世俗文化的发展,没有体现世俗文化取得“巨大成就”,排除C项;歌谣适应了普通民众的需要,虽然有些体现儒家伦理道德,但歌谣并非以社会教化为主旨,排除D项。故选B项。
7.(2023秋·高三课时练习)材料一 明清时期,大量农村剩余劳动力涌向市镇,一大批工商业市镇以及商品经济发达的府域得到快速发展,其中江南地区尤多。刘家港镇是海上丝绸之路的起点,依托发达的航运,商品北达京师,西至巴蜀,甚至销往欧洲,消费市场十分广阔。明中后期的苏州,占总人口半数以上的手工业者或与之相关联的从业人员在当地生产出的大量商品都被销往外地,江南地区自古就有“重农不抑商,扶商不危农”的商贸传统。江南市镇从农村商业产业链的发端开始,种植经济作物,发展手工制造业,向内、向外拓展交易市场,形成了富有江南特色的商品经济模式。
——摘编自张轶伦《明清江南市镇在商品经济发展中的作用》等
材料二16—18世纪中外金银比价表
(比价提示:如1534年的中国,1两黄金=6.363两白银)
年代国别
中国
英国
西班牙
1534
1:6.363
1:11.5
1:12
1596
1:7.50
1.11.90
1:12.12
1622
1:8.00
1:12.50
1:13.13
1677
1:9.00
1:15.36
——
1741—1750
1:11.77
1:14.93
——
1791—1800
1:15.40
1:15.42
——
——摘编自钱江《十六至十八世纪国际间白银流动及其输入中国之考察》材料三 明清时期“闽中巨室,皆擅海泊之利,西至欧罗巴,东至吕宋,每一舶至,则钱货充翔。”据统计,明代输入福建白银数额5152.26万两,清代输入福建白银数额934.74万两。外国银币样式优美、携带便捷,改变了福建地区的货币结构,官民贸易多以外国银币结算,漳州、泉州、永春等地,外国银币交易比重超过90%。随银币大量流入,民间资本日益活跃,农副产品“航大海而去者尤不可计。”漳州府市镇由11个增长为69个。
——摘编自公一兵《试论清代福建的白银货币结构》
(1)根据材料一并结合所学知识,指出明清时期江南商品经济发展的新变化及其原因。
(2)根据材料二、三并结合所学知识,指出16—18世纪中国白银价格的变化趋势,分析其原因。
(3)根据材料三并结合所学知识,概括明清时期银币流入对福建经济发展的影响。
【答案】(1)新变化:江南商业市镇快速发展;海外市场十分广阔且与西欧资本主义市场存在联系;形成了区域特色的商品经济模式。原因:新型生产关系的出现;国内外交通条件的便利;世界市场的拓展;中国手工产品的竞争优势。
(2)趋势:白银价格降低,白银贬值;原因:新航路开辟,大量白银流入中国;中国商品经济的发展;白银货币化。
(3)推动白银货币化进程,改变了福建地区货币体系;刺激了商品经济的发展,促进民营手工业的发展;有利于农产品的商品化;有利于工商业市镇的繁荣;扩大了中外贸易规模。
【详解】(1)本题是对比类、背景类材料分析题。时空是明清时期的中国。新变化:根据材料一“明清时期,大量农村剩余劳动力涌向市镇,一大批工商业市镇以及商品经济发达的府域得到快速发展,其中江南地区尤多”可推出江南商业市镇快速发展;根据材料一“刘家港镇是海上丝绸之路的起点,依托发达的航运,商品北达京师,西至巴蜀,甚至销往欧洲,消费市场十分广阔”可推出海外市场十分广阔且与西欧资本主义市场存在联系;根据材料一“江南市镇从农村商业产业链的发端开始,种植经济作物,发展手工制造业,向内、向外拓展交易市场,形成了富有江南特色的商品经济模式”可推出形成了区域特色的商品经济模式。原因:结合所学可知,明清时出现了新型生产关系,即资本主义萌芽;根据材料一“刘家港镇是海上丝绸之路的起点,依托发达的航运,商品北达京师,西至巴蜀,甚至销往欧洲,消费市场十分广阔”可推出国内外交通条件的便利和世界市场的拓展;根据材料一“明中后期的苏州,占总人口半数以上的手工业者或与之相关联的从业人员在当地生产出的大量商品都被销往外地”可从产品自身来说,即中国手工产品的竞争优势。
(2)本题是对比类、背景类材料分析题。时空是16—18世纪的中国。趋势:根据材料二中的表格信息可知,在当时的中国,一两黄金可以兑换更多的白银,即白银价格降低,白银贬值。原因:结合时间信息,16至18世纪,并结合所学可知,新航路开辟后,大量白银流入中国,并逐渐成为我国主要的流通货币;以及明清时期的社会状况,即商品经济不断发展。白银货币化,适应了我国商品经济发展的需要。
(3)本题是影响类材料分析题。时空是明清时期的中国。根据材料三“外国银币样式优美、携带便捷,改变了福建地区的货币结构,官民贸易多以外国银币结算,漳州、泉州、永春等地,外国银币交易比重超过90%”可推出推动白银货币化进程,改变了福建地区货币体系;根据材料三“随银币大量流入,民间资本日益活跃”可推出刺激了商品经济的发展,促进民营手工业的发展;根据材料三“农副产品‘航大海而去者尤不可计’ ”可推出有利于农产品的商品化;根据材料三“漳州府市镇由11个增长为69个”可推出有利于工商业市镇的繁荣;扩大了中外贸易规模。
8.(2023春·重庆沙坪坝·高三重庆南开中学校考阶段练习)阅读材料,完成要求。
耕织图是以农事耕作为主题的绘画图像,在中国具有非常久远的历史,对于中国古代社会经济、人文历史、绘画艺术等均具有非常重要的研究价值。
综合上述四则材料信息并结合所学知识,自拟观点,展开论述。(要求:观点明确,逻辑清晰,史论结合,史实准确)
【答案】材料中中国古代耕织图从时间跨度上涉及汉朝到清朝,从内容上涉及到农业生产的范围、技术、模式,从形式上涉及到铭刻、壁画、绘画等,从创作主体上涉及到官方和民间等。注意最好从四则材料中共同的信息出发来拟定观点,可以拟定以下观点:
中国古代耕织结合的农业生产模式历史悠久。
刀耕女织是中国古代农业生产的基本模式。
重视农业生产是中国古代社会的共识。
农业生产与封建统治紧密相关。
中国古代政府非常重视农业生产。
中国古代农耕技术不断发展。
精耕细作是中国古代农业生产主要特点。
【详解】本题为论述题之探究结论论证题,时空是:汉朝、唐朝、元朝、清朝(中国)。要求:观点明确,史论结合。
首先,根据材料信息提炼观点,材料中中国古代耕织图从时间跨度上涉及汉朝到清朝,从内容上涉及到农业生产的范围、技术、模式,从形式上涉及到铭刻、壁画、绘画等,从创作主体上涉及到官方和民间等。注意最好从四则材料中共同的信息出发来拟定观点,可以拟定以下观点:中国古代耕织结合的农业生产模式历史悠久;刀耕女织是中国古代农业生产的基本模式;重视农业生产是中国古代社会的共识;农业生产与封建统治紧密相关;中国古代政府非常重视农业生产;中国古代农耕技术不断发展;精耕细作是中国古代农业生产主要特点。
其次,围绕提炼出的观点,结合汉朝、唐朝、元朝以及清朝在农业方面的知识进行详细的论述,如:秦汉时期,人们已较广泛使用铁农具与牛耕,人们认识到使用铁农具和牛耕是发展生产的重要环节。铁犁和牛耕技术结合形成了先进的社会生产力,这一社会生产力是两汉时期农业发展的强大动力,促进了汉代社会经济的全面繁荣,《牛耕图》体现的是汉代农夫驱赶耕牛犁地的生活场景,整个画面有静有动,有远有近,布局紧凑合理,富有浓郁的诗情画意,无论从历史研究还是从艺术角度去看,都是弥足珍贵的艺术瑰宝。唐朝的《曲辕犁牛耕图》则体现的是中国古代耕犁的基本定型,是当时最先进的耕具,在江南地区进行了推广,对推动经济发展,促进经济重心南移具有非常重要的作用。元朝《农书》兼论南北农业技术,对土地利用方式和农田水利叙述颇详,并广泛介绍各种农具,是一本很有价值的书籍。清朝《雍正耕织图》用笔精到、设色典雅,人物形象生动、传神,描绘了劳动者辛勤耕作的场景。雍正在《耕织图》中的亲笔题诗,把意境深远的五言律诗和文雅遒劲的书法相结合,诗、书、画达到完美的统一,堪称珠联璧合的宫廷艺术瑰宝。
最后,再次对提炼的观点进行总结升华,说明观点的准确性。开放性试题,言之有理即可。
1.(2023·广东·统考高考真题)明代小说《二刻拍案惊奇》载,浙江人蒋生行商至汉阳,看中了缙绅马少卿的女儿。蒋生本来以为“经商之人,不习儒业,只恐有玷门风”,怕婚事不成。马少卿却认为“江浙名邦,原非异地,经商亦是善业,不是贱流”,遂许婚。这虽是文学描述,但从中可见明中后期( )
A.纲常礼教束缚被打破 B.自然经济结构逐步解体
C.市民阶层的分化加剧 D.重农抑商观念受到冲击
【答案】D
【详解】本题是单类型单项选择题。据本题主题干设问词,可知这是推断题。据本题时间信息可知准确时空是明代(中国)。据材料可知,明代小说《二刻拍案惊奇》记载了缙绅马少卿同意了浙江商人蒋生与女儿的婚事,并且认为经商亦是善业,不是贱流,基于文化是对政治、经济的反映这一原理,可知,小说中马少卿在女儿婚姻问题上不在乎蒋生商人的身份,同时认为“经商亦是善业,不是贱流”这一行为折射出重农抑商观念受到冲击,D项正确;A项说法错误,据所学,封建社会纲常礼教束缚未被打破,排除A项;B项说法错误,自然经济结构逐步解体开始于鸦片战争时期,题干涉及时间是明代,时间不相符,排除B项;材料不能体现市民阶层的分化加剧,排除C项。故选D项。
2.(2023·海南·统考高考真题)琼剧源于明代传入的“军戏”。它以中板为主,融会了多种外来剧种的声腔和曲牌,到20世纪30年代才有现名。有戏谚云:“生脚儒雅且潇洒,旦脚文静又婉娇。彩旦辣,花生刁,书僮天真梅香飘。”独特的文化内蕴和表演形式使其远播粤、桂等地以及东南亚一些国家。这一历程主要反映( )
A.故土情结助推文化传承 B.人口迁徙促进文化交流
C.商路畅通带动文化传播 D.艺术形态彰显文化魅力
【答案】D
【详解】本题是单类型单项选择题。据本题主题干设问词,可知这是本质题。据本题时间信息可知准确时空是明代至20世纪30年代(中国)。据材料可知,琼剧在融合外来剧种的基础上形成,因独特的文化内蕴和表演形式使其远传国内外,可见琼剧的影响力来自于自身的艺术形式,D项正确;材料信息不涉及琼剧的故土情结,排除A项;材料中没有人口迁移的信息,因此无法得出人口迁移促进文化交流的认识,排除B项;材料中同样没有关于商路畅通的信息,排除C项。故选D项。
3.(2023·海南·统考高考真题)下图的主题突出反映了( )
清代《升平乐事图》局部(注:①魁星②鳌)
A.艺术作品带有时代印记 B.科举文化影响世俗生活
C.商品经济推动社会发展 D.清代文人追求意境情趣
【答案】B
【详解】本题是单类型单项选择题。据本题主题干的设问词,可知这是本质题。据本题时间信息可知准确时空是:清朝(中国)。根据材料中图片信息可知,清代《升平乐事图》描绘的是太平盛世歌舞升平,在图中可以看到“魁星”在“鳌”上站立,寓意独占鳌头,体现了科举文化对人们生活的影响,B项正确;在图片中没有体现时代印记的信息,排除A项;材料描述的是科举文化的影响,没有体现商品经济的发展,以及清代文人的意境情趣,排除C项和D项。故选B项。
4.(2023·北京·统考高考真题)如图是明代经贸示意图(局部)。对图中信息理解正确的是( )
①商帮都分布于南方稻作农业区 ②长江中下游农业生产水平总体较高
③海禁阻断了明代海外贸易路线 ④主要外贸港口所在省份都有商帮
A.①③ B.②④ C.①④ D.②③
【答案】B
【详解】本题是组合选择题。时空是:明朝(中国)。根据材料“明代经贸示意图(局部)”结合所学知识可知,商帮在南方和北方都有分布,南方居多,①与题意不符;长江中下游农业生产力(亩产斤数)较其他地区高,说明此地农业生产水平总体较高,②符合题意;根据材料信息,此时的海外贸易线路较多,说明明代海外贸易没有阻断,③不符合题意;根据示意图信息,广州、泉州、福州、宁波等外贸港口所在省份都有商帮,④符合题意。综上所述,②④符合题意,B项正确;其他选项与题意不符,排除A项、C项和D项。故选B项。
5.(2023·全国·统考高考真题)我国东南沿海某港口,在15世纪只是一个“结茅而居”的渔村,到16世纪,已成为“繁华世界”,“宝货塞途,家家歌舞赛神,钟鼓管弦,连飙响答”,时称“小苏杭”。能够说明这一现象的是( )
A.朝贡贸易繁荣 B.农业生产技术进步
C.白银大量流入 D.海上丝绸之路兴起
【答案】C
【详解】本题是单类型单项选择题。据本题主题干的设问词,可知这是正向题。据本题时间信息可知准确时空是:15-16世纪(中国)。根据材料可知16世纪,我国东南沿海某港口贸易增多,商品经济发展,城市繁荣,结合所学,这一时期,新航路开辟,世界贸易增多,中国手工业产品迅速发展,在对外贸易中占优势,因此白银大量流入中国,促进了东南沿海港口城市的兴起,C项正确;明朝在朝贡贸易中采取“免征税”“给予赏赐”等优待政策,“厚往薄来”,加重了政府的财政负担,对东南沿海港口城市兴起作用有限,排除A项;材料强调明朝的对外贸易,与农业生产技术进步无关,排除B项;海上丝绸之路是古代中国与外国交通贸易和文化交往的海上通道,形成于秦汉,兴于唐宋,衰落于明清时期的海禁、闭关锁国政策,排除D项。故选C项。
6.(2023·全国·统考高考真题)明代很多熟读儒经而从事商业活动的人,秉持“虽终日作买卖,不害其为圣为贤”的信条。尽心于实践“圣人之学”。与这种社会行为最契合的思想观念是( )
A.“百姓日用即道 B.“心外无物” C.“存天理,灭人欲” D.“工商皆本”
【答案】A
【详解】本题是单类型单项选择题。据本题主题干的设问词,可知这是正向题。据本题时间信息可知准确时空是:明代(中国)。根据材料信息“虽终日作买卖,不害其为圣为贤”并结合所学可知, 这句话的意思是,虽然自己为了利益去行商,但是有自己的原则,即利己又利人,不害己害人,这样能做到就是圣贤有道德的人。百姓日用即道是中国明代思想家王艮提出的哲学命题,王艮主张从日常生活中寻求真理,要求统治者把满足群众穿衣吃饭作为第一需要,把“百姓”和“圣人”放在同等重要的地位,读经和做生意不违背,亦儒亦商,儒商是也,A项正确;心外无物,是出自宋代哲学家陆九渊的“心即理也”,以及“宇宙即是吾心,吾心即是宇宙”的基础上提出的,主张心与物同体,物不能离开心而存在,心也不能离开物存在,与材料不符,排除B项;存天理、灭人欲是宋代著名儒者程颢、程颐提出的道德修养目标。理解为保存心中本具的天理,消灭人的私有欲望,与材料不符,排除C项;封建统治者顽固推行“崇本抑末”的政策,以农为本,工商为末,保护和发展农业经济,抑制工商业的蓬勃发展,这就阻碍了社会经济的发展,黄宗羲在中国历史上第一次提出了“工商皆本”的口号,与材料不符,排除D项。故选A项。
7.(2022·河北·统考高考真题)明代的《水程图》共84帖,是目前稀见的展现大运河全线实景的写生画稿,不同于当时套用流行图式在画室内创作的绘画作品。该作品( )
A.反映了山水画创作的新发展 B.融文学、书法、绘画、篆刻为一体
C.体现了市民阶层的审美情趣 D.利用工笔技法呈现了大运河风貌
【答案】A
【详解】本题是多类型单项选择题。据本题次题干的关键词,可知这是影响题、本质题。据本题时间信息可知准确时空是:明朝(中国)。根据材料“明代的《水程图》共84帖,是目前稀见的展现大运河全线实景的写生画稿,不同于当时套用流行图式在画室内创作的绘画作品。”可知,《水程图》是较为罕见的大运河全线实景画稿,与当时流行图式在画室内创作不同,说明《水程图》在绘画时,其创作方式有了新的发展,A项正确;材料描述的是绘画的发展,没有体现文学、书法、绘画、篆刻融为一体,排除B项;材料中没有描述市民阶层的信息,排除C项;材料描述的是用全线实景,没有体现工笔技法信息,排除D
8.(2022·北京·统考高考真题)下图的封面形式常见于明代刻本书籍,图中读书的人物为该书编刻者。该图可以佐证明代( )
A.开始出现雕版印刷技术 B.戏曲表演艺术日趋成熟
C.文化产品商品化程度加深 D.士人思想摆脱了专制束缚
【答案】C
【详解】明代刻本书籍的作者将自己刊刻于书中,带有广告效应,说明当时的文化产品商业化程度加深,C项正确;唐代就出现了雕版印刷,排除A项;材料内容与戏曲艺术无关,而且元曲出现就意味着戏曲艺术走向成熟,排除B项;通过材料无法判断当时士人的思想状况,排除D项。故选C项。
9.(2021·重庆·统考高考真题)有学者认为,明瓷中已看不到宋瓷中那种理智的、严肃的造型之追求。明瓷姿态自然,少见做作痕迹。其中的蓝釉瓷器和红釉瓷器浓墨丰润,富有情趣和装饰性,笔法畅达,表现手法自由而飘逸奔放。这差异是因为
A.宋代瓷器更强调感性之美 B.明代瓷器更专注理性之美
C.宋明主流的学术思想不同 D.宋明文化承载者阶层不同
【答案】D
【详解】结合所学知识可知,宋瓷追求造型理智、严肃,明瓷追求情趣和装饰性,是因为受商品经济发展和市民生活需求影响,明代文化市场下移,即宋明文化承载者的阶层不同,D项正确;宋代瓷器更强调感性之美与“宋瓷中那种理智的、严肃的造型”等不符,排除A项;明代瓷器更专注理性之美与“明瓷姿态自然”“富有情趣和装饰性”不符,排除B项;宋明主流的学术思想在本质上是一致的,排除C项。故选D项。
10.(2022·河北·统考高考真题)阅读材料,完成下列要求。
材料一 农书在春秋战国时期已经出现,南北朝时期的《齐民要术》系统总结了北方旱作农业精耕细作的经验,是代表当时中国和世界最高水平的农学经典,宋代的《陈旉农书》第一次总结了南方农业技术的成就。元代的《农桑辑要》《王祯农书》囊括了南北方农业科学技术的精华,明代的《农政全书》首次增加屯垦、水利、荒政等内容,并收录了西方水利著作,是传统农学中继承与创新相结合的集大成之作。近代西方农业科学传入之前,中国农书估计达千种之多,内容涵盖了农业生产的各个方面。
——摘编自卢嘉锡总主编《中国科学技术史》
材料二 1900—1903年,罗振玉编纂刊印了《农学丛书》。该丛书汇集了中国古代农书和部分国外农书,反映了中国传统农学的发展趋向。1924年,万国鼎等人编著的《中国农书目录汇编》是第一部对中国古代农书进行系统分类编目的著作,中华人民共和国成立后,农业部于1955年提出整理祖国农业遗产,决定在南京农学院设立中国农业遗产研究室.该研究室成立后,先后编纂出版了《中国农学遗产选集》《氾胜之书辑释》《陈男农书校注》等书,得到了英国著名科技史专家李约瑟的高度评价:后来、研究室又以古代农书为主要资料,编写了中国首部综合性农业科技史著作—《中国农学史》。该书的出版引起了国内外学术界轰动,被誉为农史学科领域的里程碑。
——摘编自白寿彝总主编《中国通史》等
(1)根据材料一并结合所学知识,概括中国古代农书编写发展的表现,并分析其发展的原因。
(2)根据材料二并结合所学知识,归纳清末以来农书整理变化的特点。
【答案】(1)表现:农书出现早,形成农书编写的优良传统;农书数量增多,内容越来越丰富;农书涉及地域由北方扩大到全国。
原因:农业不断发展:农本思想与重农政策:西方知识传入
(2)从个人行为到国家事业;从资料搜集整理到农学史研究;从学习国外到产生国际影响。
【详解】(1)本题是特点类和原因类材料分析题。第一小问表现,据材料一“农书在春秋战国时期已经出现”可知,农书出现早,形成农书编写的优良传统;据材料可知,从“南北朝时期的《齐民要术》”到 “宋代的《陈农书》”、“元代的《农桑辑要》《王祯农书》”、“明代的《农政全书》”,农书数量增多,且农书内容越来越丰富,如《农政全书》"首次增加屯垦、水利、荒政等内容,并收录了西方水利著作”;据材料可知,《齐民要术》“总结了北方旱作农业精耕细作的经验”,《陈旉农书》“第一次总结了南方农业技术的成就,《王祯农书》“寰括了南北方农业科学技术的精华”,农书涉及地域由北方扩大到全国。第二小问原因,据所学知识可知,中国古代精耕细作农业不断发展,为农书的编写发展奠定了基础;中国古代封建社会的经济基础是小农经济,封建政府普遍实行重农政策,推动了农本思想在封建社会的影响,农书的编写正是农本思想和重农政策的体现;据所学知识可知,伴随着新航路开辟,传教士东来,西方的农业知识传入中国,影响了《农政全书》“收录了西方水利”相关内容。
(2) 本题是特点类材料分析题。据材料“罗振玉编纂刊印了《农学从书》”、“万国鼎等人编著的《中国农书目录汇编》”“农业部......在南京农学院设立中国农业遗产研究室”可知,清末农书整理是个人行为,新中国成立后,变为国家事业;据材料“汇集了中国古代农书和部分国外农书”、"编写了中国首部综合性农业科技史著作—《中国农学史》”可知,清末农书整理主要是资料搜集整理,新中国成立后发展到农学史研究;据材料“该书的出版引起了国内外学术界轰动,被誉为农史学科领域的里程碑”可知,从学习国外到产生国际影响。
第11讲 明至清中叶的经济与文化(模拟+真题)-备战2024年高考历史一轮复习精品课件+习题(中外历史纲要上): 这是一份第11讲 明至清中叶的经济与文化(模拟+真题)-备战2024年高考历史一轮复习精品课件+习题(中外历史纲要上),文件包含第11讲明至清中叶的经济与文化模拟+真题原卷版docx、第11讲明至清中叶的经济与文化模拟+真题解析版docx等2份课件配套教学资源,其中PPT共0页, 欢迎下载使用。
第12讲++++明至清中叶的经济与文化+-+备战2024年高考历史一轮复习考点知识一遍过(中外历史纲要上)课件PPT: 这是一份第12讲++++明至清中叶的经济与文化+-+备战2024年高考历史一轮复习考点知识一遍过(中外历史纲要上)课件PPT,共9页。PPT课件主要包含了考情分析,时空定位,欧洲各国,马尼拉,葡萄牙,西班牙,商业新发展,商业街,思想文化的新因素,明清时期阶段特征等内容,欢迎下载使用。
第11讲 明至清中叶的经济与文化(精品课件)-【考点过一遍】2024年高考历史一轮复习高效备考课件(中外历史纲要上): 这是一份第11讲 明至清中叶的经济与文化(精品课件)-【考点过一遍】2024年高考历史一轮复习高效备考课件(中外历史纲要上),共50页。PPT课件主要包含了目标定位,考情扫描,命题分析预测,社会存在决定意识,全球视野下的明清社会,典例研析等内容,欢迎下载使用。