所属成套资源:2023新版新人教版九年级化学下册教案(30份)
2023九年级化学下册第十单元酸和碱课题1常见的酸和碱第三课时常见的碱教案新版新人教版
展开
这是一份2023九年级化学下册第十单元酸和碱课题1常见的酸和碱第三课时常见的碱教案新版新人教版,共4页。
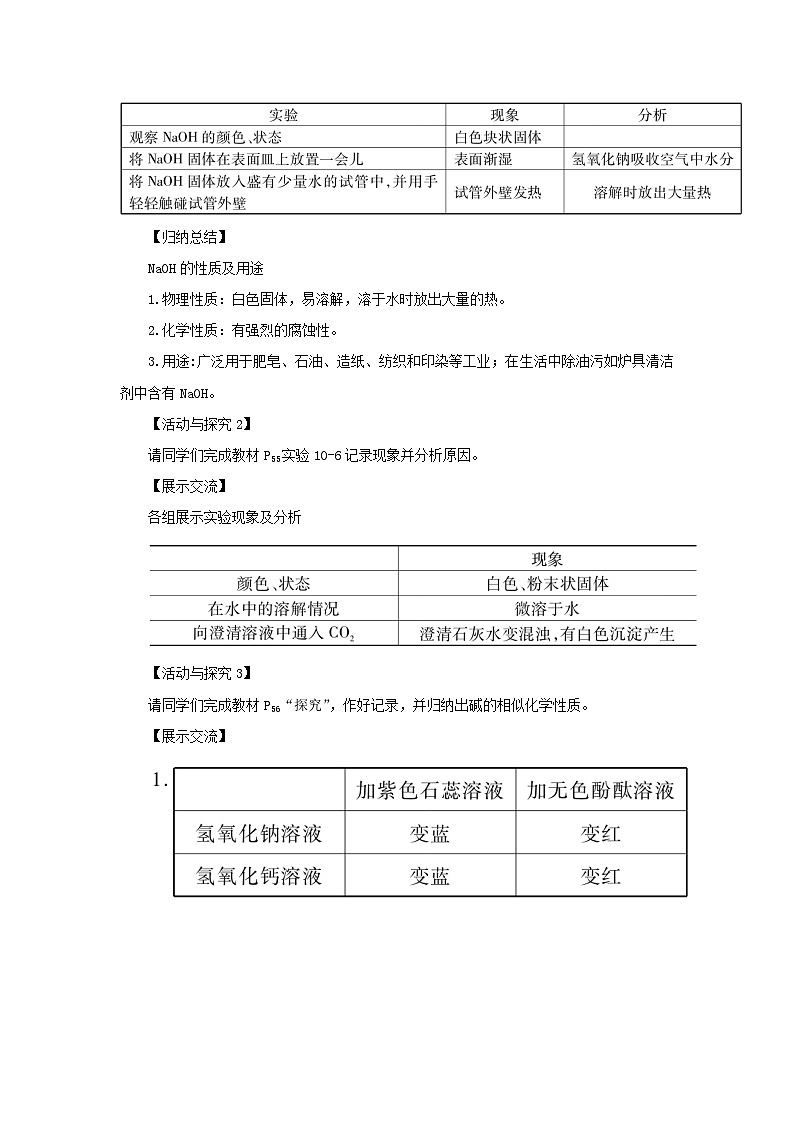
第3课时 常见的碱【教学目标】1.知识与技能(1)认识氢氧化钠的吸水性和腐蚀性并了解其用途。(2)认识氢氧化钠和氢氧化钙的化学性质,归纳酸碱相似化学性质及其原因。2.过程与方法(1)通过对碱性物质的梳理,学习归纳方法,感悟对比、推理及理论联系实际的方法。(2)通过自主探究实验,培养实验技能、分析能力及与他人交流合作能力。3.情感态度与价值观使学生辨证地看待物质的利弊,掌握其性质,合理地利用它们。【教学重点】氢氧化钠和氢氧化钙的性质。【教学难点】碱的化学性质。【教具准备】白色点滴板、石蕊试液、酚酞试液、氢氧化钠、氢氧化钙溶液、蒸馏水、乙醇等。【导入新课】请同学们阅读教材P55“氢氧化钠”内容,回答:1.为什么氢氧化钠俗名叫“火碱,烧碱,苛性钠” ?2.不慎将碱溶液沾到皮肤上如何处理?【活动与探究1】请同学们按P55实验10-5完成实验,并作好记录。【展示交流】各组展示实验现象及分析【归纳总结】Na0H的性质及用途1.物理性质:白色固体,易溶解,溶于水时放出大量的热。2.化学性质:有强烈的腐蚀性。3.用途:广泛用于肥皂、石油、造纸、纺织和印染等工业;在生活中除油污如炉具清洁剂中含有Na0H。 【活动与探究2】请同学们完成教材P55实验10-6记录现象并分析原因。【展示交流】各组展示实验现象及分析【活动与探究3】请同学们完成教材P56“探究”,作好记录,并归纳出碱的相似化学性质。 【展示交流】 2.(1)Ca(0H)2 +C02=CaC03↓+H20 (2)2Na0H +C02 =Na2C03 +H20 【归纳总结】碱的相似化学性质1.使指示剂变色。2.能与某些非金属氧化物反应,生成水。【提出问题】为什么酸、碱都有相似的化学性质?【活动与探究4】请同学们完成教材P57实验10-7,并作好实验记录。【展示交流】各组实验现象1.蒸馏水,乙醇不导电。2.盐酸、硫酸、氢氧化钠溶液和氢氧化钙溶液都导电。【归纳总结】盐酸能导电是因为HC1溶于水时能电离出自由移动的H+和C1-,硫酸能导电是因为H2SO4在水中电离出自由移动H+和S042-,Na0H溶液能导电是因为Na0H在水中电离出自由移动的Na+和0H-。Ca(0H)2溶液能导电是因为Ca(0H)2在水中电离出自由移动的Ca2+和0H-,由此可以看出酸、碱、盐溶液能导电是因为其溶液中有自由移动的离子。比较上述物质的电离情况,可看出酸溶液都能电离出相同的H+,碱溶液都能电离出相同的氢氧根离子,故它们都有相似的化学性质。【课堂小结】这节课我们探究了几种常见碱的性质和用途;归纳出了碱的相似化学性质;一起分析了酸、碱有相似化学性质的原因,相信大家有所收获。【布置作业】完成本课时对应练习,并提醒学生预习下一节的内容。 关于碱的化学性质,有些化学反应学生已经学过,如碱与指示剂的反应,碱与二氧化碳的反应,教学中可利用教材提供的探究,引导学生回忆类推,并指导学生进行简单的归纳与总结,从而加深学生对这部分知识的理解和认识。

