


所属成套资源:2024届高考生物一轮总复习训练题(57份)
2024届高考生物一轮总复习课时验收评价三十染色体变异与育种及人类遗传病
展开
这是一份2024届高考生物一轮总复习课时验收评价三十染色体变异与育种及人类遗传病,共7页。试卷主要包含了造成人类遗传病的原因有多种等内容,欢迎下载使用。
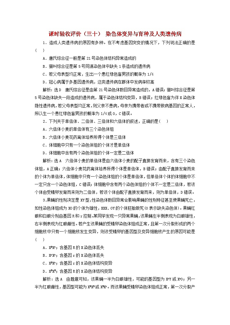
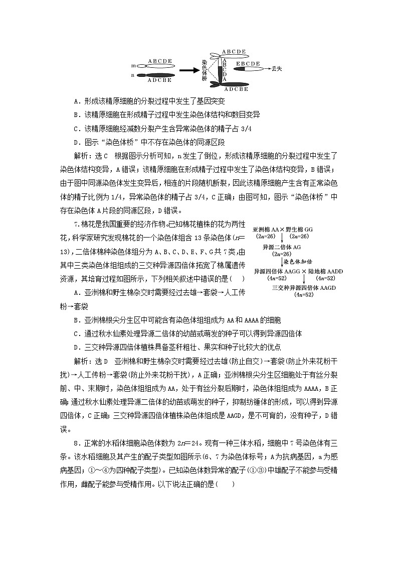
课时验收评价(三十) 染色体变异与育种及人类遗传病1.造成人类遗传病的原因有多种。在不考虑基因突变的情况下,下列说法正确的是( )A.唐氏综合征一般是第21号染色体结构异常造成的B.猫叫综合征是第5号同源染色体中缺失1条造成的遗传病C.若父母表型均正常,生出一个患红绿色盲男孩的概率为1/4D.冠心病属于多基因遗传病,这类遗传病在群体中发病率较高解析:选D 唐氏综合征是由第21号染色体数目异常造成的,A错误;猫叫综合征是第5号染色体缺失一段造成的遗传病,属于染色体结构变异,B错误;红绿色盲为伴X染色体隐性遗传病,若父母表型均正常,则父亲不患病,母亲为携带者或不携带致病基因的正常人,所以生一个患红绿色盲男孩的概率为1/4或0,C错误。2.下列关于单倍体、二倍体、三倍体和六倍体的叙述,正确的是( )A.六倍体小麦的单倍体有三个染色体组B.六倍体小麦花药离体培养所得个体是三倍体C.体细胞中只有一个染色体组的个体才是单倍体D.体细胞中含有两个染色体组的个体一定是二倍体解析:选A 六倍体小麦的单倍体是由六倍体小麦的配子直接发育而来,含有三个染色体组,A正确;六倍体小麦花药离体培养所得个体是单倍体,B错误;由配子直接发育而来的个体为单倍体,体细胞中只有一个染色体组的个体是单倍体,但单倍体个体的体细胞中不一定只含一个染色体组,C错误;体细胞中含有两个染色体组的个体不一定是二倍体,若该个体由受精卵发育而来则为二倍体,若该个体由配子直接发育而来,则为单倍体,D错误。3.果蝇的性别决定是XY型,性染色体数目异常会影响果蝇的性别特征甚至使果蝇死亡,如性染色体组成为XO的个体为雄性,XXX、OY的个体胚胎致死(O表示缺失染色体)。果蝇红眼和白眼分别由基因R和r控制。某同学发现一只异常果蝇,该果蝇左半侧表现为白眼雄性,右半侧表现为红眼雌性。若产生该果蝇的受精卵染色体组成正常,且第一次分裂形成的两个细胞核中只有一个细胞核发生变异,则该受精卵的基因型及变异细胞核产生的原因可能是( )A.XRXr;含基因R的X染色体丢失B.XrXr;含基因r的X染色体丢失C.XRXr;含基因r的X染色体结构变异D.XRXR;含基因R的X染色体结构变异解析:选A 由题意可知,该果蝇一半为白眼雄性,可能的基因型为XrY或XrO;另一半为红眼雌性,基因型可能为XRXR或XRXr。而该果蝇受精卵染色体组成正常,第一次分裂产生的一个细胞异常。若受精卵为XrY或XrO,则不会出现一半的红眼雌性;若受精卵为XRXR,则不会出现一半的白眼雄性;只有受精卵为XRXr且XR丢失后,才可能出现一半白眼雄性(XrO),一半红眼雌性(XRXr)。故选A。4.(2022·广东高考)遗传病检测和预防对提高我国人口素质有重要意义。一对表现型正常的夫妇,生育了一个表现型正常的女儿和一个患镰刀型细胞贫血症的儿子(致病基因位于11号染色体上,由单对碱基突变引起)。为了解后代的发病风险,该家庭成员自愿进行了相应的基因检测(如图所示)。下列叙述错误的是( )A.女儿和父母基因检测结果相同的概率是2/3B.若父母生育第三胎,此孩携带该病致病基因的概率是3/4C.女儿将该病致病基因传递给下一代的概率是1/2D.该家庭的基因检测信息应受到保护,避免基因歧视解析:选C 据题意和题图的基因检测结果可知,镰刀型细胞贫血症为常染色体隐性遗传病,设相关基因为A/a,则父母的基因型均为Aa,儿子的基因型为aa,女儿的基因型为1/3AA、2/3Aa。由分析可知,女儿和父母基因检测结果相同的概率为2/3,A正确;若父母生育第三胎,则第三胎孩子的基因型为1/4AA、2/4Aa、1/4aa,故此孩携带该病致病基因的概率为3/4,B正确;女儿的基因型为1/3AA、2/3Aa,故女儿将该病致病基因传递给下一代的概率为2/3×1/2=1/3,C错误;该家庭的基因检测信息应受到保护,以避免基因歧视,D正确。5.用质量分数为2%的秋水仙素处理植物分生组织5~6 h,能够诱导细胞内染色体数目加倍。某生物小组为探究用一定时间的低温(如4 ℃)处理水培的洋葱根尖是否也能诱导细胞内染色体数目加倍进行了相关实验设计。下列关于该实验的叙述中,错误的是( )A.本实验的假设是用一定时间的低温处理水培的洋葱根尖能够诱导细胞内染色体数目加倍B.本实验可以在显微镜下观察和比较经过不同处理后根尖细胞内的染色体数目C.本实验需要制作根尖细胞的临时装片,制作步骤是解离→漂洗→染色→制片D.本实验可以看到一个细胞完整的染色体数目加倍的过程解析:选D 由于在装片制作过程中已经将细胞杀死,所以用显微镜观察时看不到细胞完整的染色体数目加倍的过程,D错误。6.某精原细胞中m、n为一对同源染色体,其中m为正常染色体,A~E表示基因。该对同源染色体联会后发生的特殊过程如图所示,其中染色体桥在减数分裂Ⅰ时随机断裂,后续的分裂过程正常进行。下列有关叙述正确的是( )A.形成该精原细胞的分裂过程中发生了基因突变B.该精原细胞在形成精子过程中发生染色体结构和数目变异C.该精原细胞经减数分裂产生含异常染色体的精子占3/4D.图示“染色体桥”中不存在染色体的同源区段解析:选C 根据图示分析可知,n发生了倒位,形成该精原细胞的分裂过程中发生了染色体结构变异,A错误;该精原细胞在形成精子过程中发生了染色体结构变异,B错误;由于图中同源染色体发生变异后,相连的片段随机断裂,因此该精原细胞产生含有正常染色体的精子比例为1/4,异常染色体的精子占3/4,C正确;由图可知,图示“染色体桥”中存在染色体A片段的同源区段,D错误。7.棉花是我国重要的经济作物。已知棉花植株的花为两性花,科学家研究发现棉花的一个染色体组含13条染色体(n=13),二倍体棉种染色体组分为A、B、C、D、E、F、G共7类,由其中三类染色体组组成的三交种异源四倍体拓宽了棉属遗传资源,其培育过程如图所示,下列相关叙述中错误的是( )A.亚洲棉和野生棉杂交时需要经过去雄→套袋→人工传粉→套袋B.亚洲棉根尖分生区中可能含有染色体组组成为AA和AAAA的细胞C.通过秋水仙素处理异源二倍体的幼苗或萌发的种子可以得到异源四倍体D.三交种异源四倍体植株具备茎秆粗壮、果实和种子比较大的优点解析:选D 亚洲棉和野生棉杂交时需要经过去雄(防止自交)→套袋(防止外来花粉干扰)→人工传粉→套袋(防止外来花粉干扰),A正确;亚洲棉根尖分生区细胞处于有丝分裂前、中、末期时,染色体组组成为AA,处于有丝分裂后期时,染色体组组成为AAAA,B正确;通过秋水仙素处理异源二倍体的幼苗或萌发的种子,抑制纺锤体的形成,可以得到异源四倍体,C正确;三交种异源四倍体植株染色体组成是AAGD,是不可育的,没有种子,D错误。8.正常的水稻体细胞染色体数为2n=24。现有一种三体水稻,细胞中7号染色体有三条。该水稻细胞及其产生的配子类型如图所示(6、7为染色体标号;A为抗病基因,a为感病基因;①~④为四种配子类型)。已知染色体数异常的配子(①③)中雄配子不能参与受精作用,雌配子能参与受精作用。以下说法正确的是( )A.形成配子①的次级精母细胞中染色体数一直为13B.正常情况下,配子②④可由同一个初级精母细胞分裂而来C.以该三体抗病水稻作父本,与感病水稻(aa)杂交,子代中抗病∶感病=5∶1D.以该三体抗病水稻作母本,与感病水稻(aa)杂交,子代抗病个体中三体植株占3/5解析:选D 在减数分裂中,形成配子①的次级精母细胞中染色体数为13或者26(减数分裂Ⅱ后期),A错误。正常情况下,该个体产生的配子种类有:A、Aa、AA、a共四种,配子④含有的基因应为A,与此同时产生的另外一种配子的基因型是Aa;与配子②同时产生的配子的基因型为AA,配子②④不能由同一个初级精母细胞分裂而来,B错误。该三体抗病水稻作父本,与感病水稻(aa)杂交,由于染色体数异常的配子(①③)中雄配子不能参与受精作用,三体抗病水稻产生的雄配子类型及比例为A∶a=2∶1,子代中抗病∶感病=2∶1,C错误。该三体抗病水稻作母本,与感病水稻(aa)杂交,由于染色体数异常的雌配子能参与受精作用,故该三体产生的雌配子类型及比例为A∶Aa∶AA∶a=2∶2∶1∶1,子代抗病个体中三体植株占3/5,D正确。9.甲病是单基因遗传病且致病基因不在21号染色体上,已知唐氏综合征患者生殖细胞减数分裂时,任意两条21号染色体联会,剩余的21号染色体随机移向一端。如图是某家系遗传病的遗传系谱图,下列叙述不正确的是( )A.2号和4号都是杂合子B.7号患唐氏综合征可能是因为4号产生了染色体数目异常的卵细胞C.若1号不含甲病致病基因,6号和7号生下患两种病男孩的概率是1/16D.若1号含甲病致病基因,则甲病在男性中的发病率一定等于该致病基因的基因频率解析:选D 不论基因位于常染色体上还是X染色体上,2号、4号都含有致病基因,是杂合子,A正确;7号患唐氏综合征,可能是由4号产生的染色体数目异常的卵细胞与染色体数目正常的精子形成的受精卵发育而来,B正确;若1号不含甲病致病基因,甲病为伴X染色体隐性遗传病,假设该致病基因用a表示,则6号的基因型是XAXa或XAXA,7号的基因型是XAY,子代患甲病的概率是1/2×1/4=1/8,7号是唐氏综合征患者,产生异常精子的概率是1/2,因此后代是唐氏综合征患者的概率是1/2,生下患两种病男孩的概率是1/16,C正确;若1号含甲病致病基因,则甲病为常染色体隐性遗传病,其在男性中的发病率一定不等于该致病基因的基因频率,而等于该致病基因的基因频率的平方,D错误。10.研究发现,很多慢性粒细胞白血病患者的第22号染色体比正常人的要短一小段,而9号染色体比正常人的要长一小段。实验证明这些慢性粒细胞白血病肿瘤细胞确实是由发生染色体变异的单个细胞生长而来。这些慢性粒细胞白血病患者的22号染色体和9号染色体发生了片段断裂和重接,如下图。(1)这种变异类型属于________,该变异若发生在________细胞中,则更有可能遗传给后代。(2)9号染色体在ABL基因处断裂,22号染色体在BCR基因处断裂。重接之后,22号染色体上形成了一个融合基因BCRABL,BCRABL基因的基本组成单位是____________,在____________酶的催化下,BCRABL基因转录形成mRNA,BCRABL基因的mRNA在________上翻译形成一个蛋白质P210,蛋白质P210能增强酪氨酸激酶的活性,引起细胞不受抑制的生长,最终导致慢性粒细胞白血病的发生。(3)从优生优育角度考虑,可对有慢性粒细胞白血病病史的家族中的胎儿进行________检测,以确认体内是否有BCRABL基因。(4)我国有20%~25%的人患有遗传病。通过________和________等手段对遗传病进行检测和预防,在一定程度上能够有效预防遗传病的产生和发展。解析:(1)图示中的染色体片段交换发生在非同源染色体之间,因此该变异属于染色体结构变异中的易位,该变异若发生在生殖细胞中,则可能随配子遗传给后代。(2)基因是具有遗传效应的DNA片段,因此,BCRABL基因的基本组成单位是脱氧核糖核苷酸,在RNA聚合酶的催化下,BCRABL基因转录形成mRNA,转录出的mRNA在核糖体上翻译形成蛋白质P210。(3)从优生优育角度考虑,要检测有慢性粒细胞白血病病史的家族中的胎儿是否患慢性粒细胞白血病,需要对胎儿进行基因检测,以确认体内是否有BCRABL基因。(4)通过遗传咨询和产前诊断等手段对遗传病进行检测和预防,在一定程度上能够有效预防遗传病的产生和发展。答案:(1)易位(染色体结构变异) 生殖 (2)脱氧核糖核苷酸 RNA聚合 核糖体 (3)基因(4)遗传咨询 产前诊断11.[压轴考法·适情选做]水稻的育性由一对等位基因M、m控制,基因型为MM和Mm的个体可产生正常的雌、雄配子,基因型为mm的个体只能产生正常的雌配子,表现为雄性不育,基因M可使雄性不育个体恢复育性。通过转基因技术将基因M与雄配子致死基因A、蓝色素生成基因D一起导入基因型为mm的个体中,并使其插入到一条不含基因m的染色体上,如图所示。基因D的表达可使种子呈现蓝色,无基因D的种子呈现白色。该方法可以利用转基因技术大量培育不含转基因成分的雄性不育个体。(1)基因型为mm的个体在育种过程中作为________(填“父本”或“母本”),该个体与育性正常的非转基因个体杂交,子代可能出现的基因型为________。(2)图示的转基因个体自交,F1的基因型及比例为________________________,其中雄性可育(能产生可育的雌、雄配子)的种子颜色为________。F1个体之间随机受粉,得到的种子中雄性不育种子所占比例为________,快速辨别雄性不育种子和转基因雄性可育种子的方法是________________________________________________________________________。(3)若转入的基因D由于突变而不能表达,将该种转基因植株和雄性不育植株间行种植,使其随机受粉也能挑选出雄性不育种子,挑选方法是________________________。但该方法只能将部分雄性不育种子选出,原因是_____________________________________________________________________________________________________________________。因此生产中需利用基因D正常的转基因植株大量获得雄性不育种子。解析:(1)根据题意,基因型为mm的个体只能产生正常的雌配子,表现为雄性不育,故mm的个体在育种过程中作为母本,该个体与育性正常的非转基因个体即MM和Mm杂交,子代可能出现的基因型为Mm、mm。(2)若转基因个体为ADMmm作为父本,因基因A使雄配子致死,故其产生的可育配子为m,作为母本,产生的可育配子为m、ADMm,故该转基因个体自交,F1的基因型为mm、ADMmm,比例为1∶1,其中mm为雄性不育,ADMmm为雄性可育,由于基因D的表达可使种子呈现蓝色,故雄性可育种子颜色为蓝色。F1的基因型为mm、ADMmm,mm为雄性不育,ADMmm为雄性可育,F1个体之间随机受粉,则杂交组合有mm(♀)×ADMmm(♂)、ADMmm(♀)×ADMmm(♂),前者产生的子代都是mm(雄性不育),后者产生的子代有mm(雄性不育)∶ADMmm(雄性可育)=1∶1,故得到的种子中雄性不育种子所占比例为1/2+1/2×1/2=3/4,且雄性可育个体都含D,表现为蓝色,故若所结种子为蓝色则为转基因雄性可育,若为白色则为雄性不育,该方法可用于快速辨别雄性不育种子和转基因雄性可育种子。(3)若转入的基因D由于突变而不能表达,将该种转基因植株ADMmm和雄性不育植株mm间行种植,随机受粉,则根据(2)题分析可知,mm上产生的种子都是mm(雄性不育),ADMmm上产生的种子有mm(雄性不育)∶ADMmm(雄性可育)=1∶1,故在雄性不育植株上结的都是雄性不育种子,但该方法只能将部分雄性不育种子选出,因为转基因植株上也能结出雄性不育的种子,因此生产中需利用基因D正常的转基因植株大量获得雄性不育种子。答案:(1)母本 Mm、mm (2)ADMmm∶mm=1∶1 蓝色 3/4 根据种子颜色辨别(或雄性不育种子为白色、转基因雄性可育种子为蓝色) (3)挑选雄性不育植株所结的种子 转基因植株上所结种子中既有雄性可育的也有雄性不育的,且均为白色,无法区分
相关试卷
这是一份2024届高考生物一轮总复习课时验收评价一走近细胞,共4页。
这是一份2024届高考生物一轮总复习课时验收评价五十一胚胎工程,共2页。
这是一份2024届高考生物一轮总复习课时验收评价三十六体液调节,共7页。