2024届高考生物一轮总复习课时验收评价二十三有关遗传类实验的设计与分析
展开课时验收评价(二十三) 有关遗传类实验的设计与分析
1.在培育耐旱转基因黄瓜过程中,研究人员发现其中一些植株体细胞中含两个目的基因(用字母A表示,基因间无累加效应)。为了确定这两个基因与染色体的位置关系,研究人员单独种植每株黄瓜,将同一植株上雄花花粉传到雌花柱头上,通过子一代表型及其分离比进行分析。下列分析错误的是( )
A.若F1中耐旱植株∶普通植株=15∶1,则两个基因位于非同源染色体上
B.若F1中耐旱植株∶普通植株=3∶1,则两个基因位于同一条染色体上
C.若F1全为耐旱植株,则两个基因位于一对同源染色体上
D.适于进行推广种植的是两个基因位于非同源染色体上的植株
解析:选D 由子代耐旱植株∶普通植株=15∶1,是9∶3∶3∶1的变式,遵循自由组合定律,因此亲本细胞中A1、A2基因位于非同源染色体上,A正确;如果亲本细胞中A1、A2基因位于一条染色体上,同源染色体的另一条染色体上无抗旱基因,其产生的配子类型及比例是A1A2∶OO=1∶1,自交后代基因型及比例为A1A1A2A2∶A1OA2O∶OOOO=1∶2∶1,表型比例为耐旱∶不耐旱=3∶1,B正确;如果A1、A2基因位于一对同源染色体上,产生的配子都具有抗旱基因,比例为A1∶A2=1∶1,后代的基因型及比例是A1A1∶A1A2∶A2A2=1∶2∶1,全部耐旱,C正确;亲本细胞中A1、A2基因位于两条非同源染色体上时,自交后代会出现性状分离,不适合推广种植,D错误。
2.某二倍体植物的高茎(A)对矮茎(a)为显性,红花(B)对白花(b)为显性。现让红花高茎植株与白花矮茎植株杂交,所得子一代植株(数量足够多,且不存在致死的情况)的表型及比例为红花高茎∶红花矮茎∶白花高茎∶白花矮茎=10∶1∶1∶10,则亲本中红花高茎植株的基因型及这两对基因在染色体上的位置关系最可能是( )
A.AaBB,位于两对同源染色体上
B.AaBb,位于一对同源染色体上
C.AaBb,位于两对同源染色体上
D.AABb,位于一对同源染色体上
解析:选B 由题意知高茎红花的基因型是A_B_,矮茎白花的基因型是aabb,二者杂交,则为测交,后代的基因型及比例是A_B_∶aaB_∶A_bb∶aabb=10∶1∶1∶10,说明亲代高茎红花的基因型是AaBb,且产生的配子的类型及比例是AB∶aB∶Ab∶ab=10∶1∶1∶10,出现两多两少情况,因此A/a、B/b两对等位基因位于一对同源染色体上,根据交换型配子所占比例应小于正常配子的比例,可知A、B连锁,a、b连锁,Ab、aB配子的出现是同源染色体的非姐妹染色单体之间发生互换的结果,A、C、D错误,B正确。
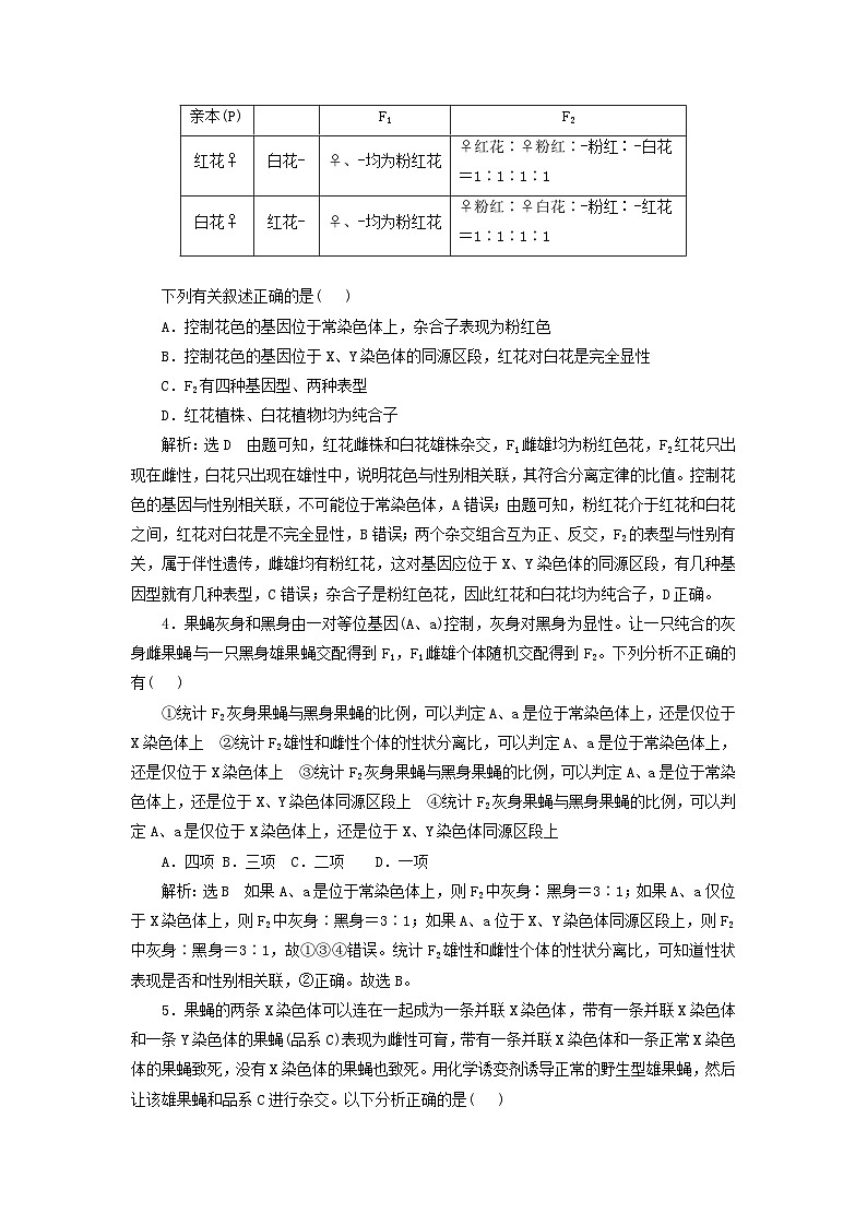
3.在永州市腾云岭国家森林公园发现一种XY型豆科草本植物,生物工作者研究了该植物的花色遗传,有下列规律:
亲本(P) |
| F1 | F2 |
红花♀ | 白花- | ♀、-均为粉红花 | ♀红花∶♀粉红∶-粉红∶-白花=1∶1∶1∶1 |
白花♀ | 红花- | ♀、-均为粉红花 | ♀粉红∶♀白花∶-粉红∶-红花=1∶1∶1∶1 |
下列有关叙述正确的是( )
A.控制花色的基因位于常染色体上,杂合子表现为粉红色
B.控制花色的基因位于X、Y染色体的同源区段,红花对白花是完全显性
C.F2有四种基因型、两种表型
D.红花植株、白花植物均为纯合子
解析:选D 由题可知,红花雌株和白花雄株杂交,F1雌雄均为粉红色花,F2红花只出现在雌性,白花只出现在雄性中,说明花色与性别相关联,其符合分离定律的比值。控制花色的基因与性别相关联,不可能位于常染色体,A错误;由题可知,粉红花介于红花和白花之间,红花对白花是不完全显性,B错误;两个杂交组合互为正、反交,F2的表型与性别有关,属于伴性遗传,雌雄均有粉红花,这对基因应位于X、Y染色体的同源区段,有几种基因型就有几种表型,C错误;杂合子是粉红色花,因此红花和白花均为纯合子,D正确。
4.果蝇灰身和黑身由一对等位基因(A、a)控制,灰身对黑身为显性。让一只纯合的灰身雌果蝇与一只黑身雄果蝇交配得到F1,F1雌雄个体随机交配得到F2。下列分析不正确的有( )
①统计F2灰身果蝇与黑身果蝇的比例,可以判定A、a是位于常染色体上,还是仅位于X染色体上 ②统计F2雄性和雌性个体的性状分离比,可以判定A、a是位于常染色体上,还是仅位于X染色体上 ③统计F2灰身果蝇与黑身果蝇的比例,可以判定A、a是位于常染色体上,还是位于X、Y染色体同源区段上 ④统计F2灰身果蝇与黑身果蝇的比例,可以判定A、a是仅位于X染色体上,还是位于X、Y染色体同源区段上
A.四项 B.三项 C.二项 D.一项
解析:选B 如果A、a是位于常染色体上,则F2中灰身∶黑身=3∶1;如果A、a仅位于X染色体上,则F2中灰身∶黑身=3∶1;如果A、a位于X、Y染色体同源区段上,则F2中灰身∶黑身=3∶1,故①③④错误。统计F2雄性和雌性个体的性状分离比,可知道性状表现是否和性别相关联,②正确。故选B。
5.果蝇的两条X染色体可以连在一起成为一条并联X染色体,带有一条并联X染色体和一条Y染色体的果蝇(品系C)表现为雌性可育,带有一条并联X染色体和一条正常X染色体的果蝇致死,没有X染色体的果蝇也致死。用化学诱变剂诱导正常的野生型雄果蝇,然后让该雄果蝇和品系C进行杂交。以下分析正确的是( )
A.子代雌果蝇和雄果蝇中都含有Y染色体,但Y染色体的来源不同
B.若只有子代雄果蝇有某突变性状,则该突变基因位于Y染色体上
C.若只有子代雌果蝇有某突变性状,则该突变基因位于X染色体上
D.若子代雌雄果蝇都有某突变性状,则该突变基因位于X、Y染色体同源区段
解析:选A 子代(XXY、XY)都带有Y染色体,子代雄果蝇(XY)的Y染色体来自亲代雌果蝇,子代雌果蝇(XXY)的Y染色体来自亲代雄果蝇,A正确;若子代雄果蝇(XY)有某突变性状,而雌果蝇(XXY)没有,则该突变基因可能位于X染色体上,B错误;若子代雌果蝇有某突变性状而雄果蝇没有,则该突变基因位于Y染色体上,C错误;若子代雌雄果蝇都出现了某突变性状,则该突变基因最有可能位于常染色体上,D错误。
6.为探究控制果蝇长翅与短翅这一相对性状的基因位置,现进行了多组杂交实验如表,不考虑X、Y染色体同源区段。下列说法不正确的是( )
组别 | 亲本组合 |
第一组 | 长翅雌果蝇×短翅雄果蝇 |
第二组 | 长翅雄果蝇×长翅雌果蝇 |
第三组 | 长翅雄果蝇×短翅雌果蝇 |
A.若第一组后代分离比为长翅雄果蝇∶短翅雄果蝇∶长翅雌果蝇∶短翅雌果蝇=1∶1∶1∶1,则该基因位于常染色体上
B.若第二组后代分离比为长翅果蝇∶短翅果蝇=3∶1,则该基因可能位于X染色体上
C.若第三组后代分离比为长翅雌果蝇∶短翅雄果蝇=1∶1,则该基因位于X染色体上
D.若第一组后代均为长翅、第三组后代均为短翅,则该基因位于细胞质中
解析:选A 第一组杂交实验无论该基因位于常染色体上还是在X染色体上,后代都会出现长翅雄果蝇∶短翅雄果蝇∶长翅雌果蝇∶短翅雌果蝇=1∶1∶1∶1的结果,A错误;若第二组后代分离比为长翅果蝇∶短翅果蝇=3∶1,则该基因可能位于X染色体上,也有可能位于常染色体上,B正确;组合三亲本的长翅是雄果蝇,短翅是雌果蝇,子一代中长翅雌果蝇∶短翅雄果蝇=1∶1,因此该基因位于X染色体上,C正确;若第一组后代均为长翅、第三组后代均为短翅,子代表现与母本相同,则说明该基因位于细胞质中,D正确。
7.果蝇(2n=8)是常用的遗传学实验材料。如图为果蝇性染色体结构简图,果蝇的刚毛对截毛为显性,相关基因用B、b表示,已知该对等位基因位于性染色体上。请分析回答:
(1)若控制果蝇刚毛和截毛的等位基因是位于性染色体的片段Ⅰ上,则与这对相对性状相关的基因型有________种;欲使获得的子代雌果蝇均为截毛,雄果蝇均为刚毛,则选择的亲本的基因型为______________。
(2)现有纯合雌、雄果蝇若干,欲判断果蝇的这对等位基因是位于片段Ⅰ还是片段Ⅱ1上,请写出实验方案______________________________________。
若________________________________________,则可推断该对等位基因位于片段Ⅰ上;若________________________________,则可推断该对等位基因位于片段Ⅱ1上。
解析:(1)如果控制果蝇刚毛和截毛的等位基因位于性染色体的片段Ⅰ上,则与这对相对性状相关的基因型有XBXB、XBXb、XbXb、XBYB、XBYb、XbYB、XbYb,共7种。如果使子代中雌果蝇全是截毛(XbXb),雄果蝇全是刚毛,可以判断B基因在Y染色体上,则亲本的基因型为XbXb、XbYB。(2)欲判断果蝇的这对等位基因是位于片段Ⅰ上还是片段Ⅱ1上,可以让截毛雌果蝇和纯合的刚毛雄果蝇杂交,观察并统计后代的表型及比例。若该对等位基因位于片段Ⅰ上,则亲本的基因型为XbXb、XBYB,子一代的基因型为XBXb、XbYB,子代雌雄果蝇均表现为刚毛;若该对等位基因位于片段Ⅱ1上,则亲本的基因型为XbXb、XBY,子一代的基因型为XBXb、XbY,子代雄果蝇均为截毛,雌果蝇均为刚毛。
答案:(1)7 XbXb、XbYB (2)让截毛雌果蝇与纯合的刚毛雄果蝇杂交,统计子代的表型及比例 子代雌雄果蝇均为刚毛 子代雌果蝇均为刚毛,雄果蝇均为截毛
8.[压轴考法·适情选做]大麻是雌雄异株(2n=20,XY型性别决定)的二倍体高等植物。科研人员对该植物做了如下研究:
(1)叶型有宽叶和窄叶之分,若由两对基因决定,科研人员用两株窄叶植株进行杂交,F1全是宽叶,F1杂交,所得F2中宽叶植株与窄叶植株的比例为9∶7。在叶型这对性状中,显性性状为________。两株亲本的基因型________(填“相同”或“不同”)。初步研究发现,决定该植物叶型的两对基因在染色体上的分布情况有三种:
①两对基因都位于常染色体上;
②一对基因位于常染色体上,另一对基因位于X染色体上;
③两对基因都位于X染色体上。
根据以上杂交实验的数据,可排除第________(填序号)种情况;若要得到明确的结论,还需对F2的性状做进一步数据分析,请简要写出数据分析方案及相应结论。________________________________________________________________________
________________________________________________________________________
________________________________________________________________________。
(2)该植物的叶型有宽叶和窄叶两种,若由X染色体非同源区段上的一对等位基因控制。现有宽叶雄株和窄叶雌株杂交,后代雌、雄植株中均有宽叶和窄叶两种表型。由此结果________(填“能”或“不能”)判断该对性状的显隐性关系,判断依据为________________________________________________________________________
________________________________________________________________________
________________________________________________________________________
________________________________________________________________________。
解析:(1)F1宽叶之间杂交,所得F2中宽叶植株与窄叶植株的比例为9∶7,发生了性状分离,说明在叶型这对性状中,显性性状为宽叶。用两株窄叶植株进行杂交,F1全是宽叶,说明两株亲本的基因型不同。F2中宽叶植株与窄叶植株的比例为9∶7,是9∶3∶3∶1的变式,说明控制叶型的两对基因位于两对同源染色体上,因此,可排除两对基因都位于X染色体上的可能。要进一步确认是第①种情况两对基因都位于常染色体上,还是第②种情况一对基因位于常染色体上,另一对基因位于X染色体上,可采取以下方法。方案一:分别统计F2中雌、雄植株叶型的比例,若是第①种情况,则雌、雄植株宽叶和窄叶之比都是9∶7;若是第②种情况(相关基因用A/a,B/b表示),则F1基因型为AaXBXb,AaXBY,则F2中雌性植株宽叶(A_XBX-)所占比例=3/4×1=3/4,即雌性植株中宽叶和窄叶之比是3∶1,而雄性植株宽叶(A_XBY)所占比例=3/4×1/2=3/8,即雄性植株中宽叶和窄叶之比是3∶5。方案二:分别统计F2中宽叶植株和窄叶植株的性别比例,若是第①种情况则宽叶和窄叶植株雌、雄个体之比都1∶1;若是第②种情况,据以上分析可知,宽叶植株雌、雄之比=3/4∶3/8=2∶1,而窄叶植株雌、雄之比=1/4∶5/8=2∶5。(2)伴X染色体遗传中,雄性个体的X染色体仅遗传自母方,杂交后代雄性个体出现性状分离,说明亲代中的窄叶雌株为杂合子,窄叶为显性性状,因此可以判断显隐性关系。
答案:(1)宽叶 不同 ③方案一:分别统计F2中雌、雄植株叶型的比例,若雌、雄植株宽叶和窄叶之比都是9∶7,则是第①种情况;若雌性植株宽叶和窄叶之比是3∶1,而雄性植株宽叶和窄叶之比是3∶5,则是第②种情况(只统计雌性植株或只统计雄性植株亦可) 方案二:分别统计F2中宽叶植株和窄叶植株的性别比例,若宽叶植株和窄叶植株雌、雄个体之比都1∶1,则是第①种情况;若宽叶植株雌、雄之比是2∶1,而窄叶植株雌、雄之比是2∶5,则是第②种情况(只统计宽叶植株或只统计窄叶植株亦可) (2)能 伴X染色体遗传中,雄性个体的X染色体仅遗传自母方,杂交后代雄性个体出现性状分离,说明亲代中的窄叶雌株为杂合子,则窄叶为显性性状,因此可以判断显隐性关系
2024届高考生物一轮总复习课时验收评价十四细胞呼吸和光合作用的相关实验设计与分析: 这是一份2024届高考生物一轮总复习课时验收评价十四细胞呼吸和光合作用的相关实验设计与分析,共5页。
2024届高考生物一轮总复习课时验收评价十八孟德尔遗传定律的发现与内容: 这是一份2024届高考生物一轮总复习课时验收评价十八孟德尔遗传定律的发现与内容,共7页。试卷主要包含了某同学做了性状分离比的模拟实验等内容,欢迎下载使用。
2024届高考生物一轮总复习课时验收评价三十三生物变异的实验设计及分析: 这是一份2024届高考生物一轮总复习课时验收评价三十三生物变异的实验设计及分析,共5页。试卷主要包含了芦笋为XY型性别决定等内容,欢迎下载使用。

