2022-2023学年河南省鹤壁市七年级(下)期末生物试卷(含解析)
展开2022-2023学年河南省鹤壁市七年级(下)期末生物试卷
注意事项:
1.答卷前,考生务必将自己的姓名、准考证号填写在答题卡上。
2.回答选择题时,选出每小题答案后,用铅笔把答题卡对应题目的答案标号涂黑;如需改动,用橡皮擦干净后,再选涂其他答案标号。回答非选择题时,将答案写在答题卡上,写在试卷上无效。
3.考试结束后,本试卷和答题卡一并交回。
第I卷(选择题)
一、选择题(本大题共20小题,共20.0分)
1. 科学家观察距今300万年前的少女“露西”的骨骼化石,发现其髋骨较宽阔,下肢骨更粗壮,根据此特点推断“露西”可以( )
A. 制造工具 B. 语言交流 C. 直立行走 D. 使用火
2. 伟大的母亲十月怀胎,孕育了幸福的你我他。有关说法错误的是( )
A. 胎儿发育的场所是子宫
B. 胎儿通过自身的呼吸系统从母体获得氧气
C. 胎儿的代谢废物通过胎儿→脐带→胎盘→母体排出
D. 怀孕期间应加大营养摄入,以满足胎儿和母体的能量及物质需求
3. 2023年5月8日,在加拿大举行的世界泳联跳水世界杯十米跳台决赛中,正值16岁的全红蝉以458.20分的总成绩夺冠,成为本站比赛双冠王。全红蝉和我们一样正处于青春期,下列有关青春期的叙述错误的是( )
A. 青少年应具备青春期卫生保健常识
B. 性意识开始萌动,对异性产生朦胧的依恋
C. 做任何事情都不需要和家长商量,有利于培养独立意识
D. 青春期是学知识、长才干、树立远大理想、塑造美好心灵的关键期,应好好把握
4. 小丽的妈妈一直给她吃钙片,但医院检查结果显示小丽缺钙,医生建议妈妈给小丽增服____,并让小丽多晒太阳。( )
A. 维生素A B. 维生素B1 C. 维生素C D. 维生素D
5. 一群在疫情隔离期间被政府暖心善待的大学生的报恩行动带火了“淄博烧烤”。五一期间,王华和家人也一起前往淄博品尝烧烤美食。据此判断下列叙述错误的是( )
A. 食物进入人体,将依次通过口腔、咽、食道、胃、大肠、小肠
B. 食物中的蛋白质首先在胃被消化
C. 食物中的淀粉最终在小肠变成葡萄糖
D. 食物中的维生素是有机物,不需要消化可以直接被吸收
6. 父亲节那天,涛涛为爸爸准备了一顿丰盛的午餐:米饭、红烧排骨、清蒸大闸蟹和鸡汤。从营养均衡的角度来说,还应增加的食物是( )
A. 腐乳 B. 馒头 C. 炒青菜 D. 红焖鱼
7. 近期,新一波新冠感染潮是否即将到来引起社会关注,专家提醒大家不用过分担心,以应对普通流感一样的平常心做好个人防护即可。以下能正确表示新冠病毒从外界经呼吸道到达肺部的过程是( )
A. 鼻→喉→气管→支气管→肺 B. 口腔→咽→喉→气管→支气管→肺
C. 鼻→喉→咽→气管→支气管→肺 D. 鼻→咽→喉→气管→支气管→肺
8. 当阻塞物阻塞咽喉时,救护者可按照如图所示方法施救,被救者体内发生的变化是( )
A. 膈顶部上升,肺内气压变小 B. 膈顶部下降,肺内气压变大
C. 胸腔容积缩小,肺内气压变大 D. 胸腔容积扩大,肺内气压变小
9. 生活中难免遇到磕磕碰碰,当皮肤表面受轻伤出血时,伤口会很快结痂止血,血液中参与止血凝血过程的血细胞是( )
A. 白细胞 B. 血小板 C. 红细胞 D. 血浆
10. 小华患了重感冒,需抽血化验,医生在对小华进行抽血化验时,是从他前臂的一条“青筋”中抽取血液的。请根据这条血管的特点判断,不正确的是( )
A. 血管的内表面有瓣膜 B. 管壁较薄、弹性小
C. 发生出血应压迫近心端止血 D. 管内血液流动的方向是“向心”的
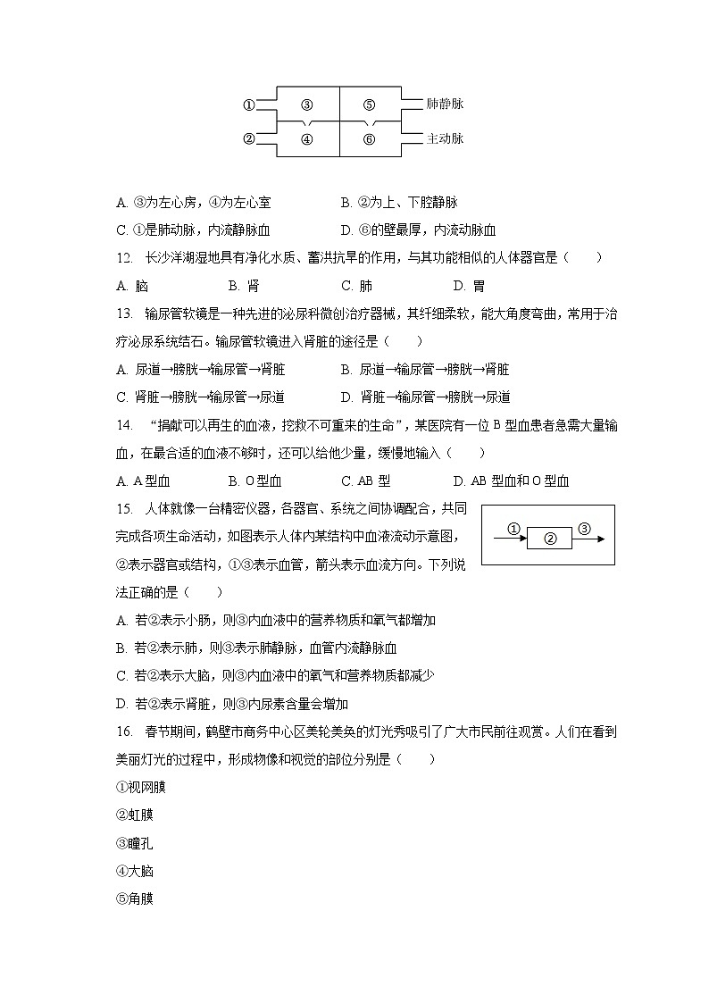
11. 血液循环的动力来自心脏。如图是心脏结构及其相连的血管示意图,有关分析正确的是( )
A. ③为左心房,④为左心室 B. ②为上、下腔静脉
C. ①是肺动脉,内流静脉血 D. ⑥的壁最厚,内流动脉血
12. 长沙洋湖湿地具有净化水质、蓄洪抗旱的作用,与其功能相似的人体器官是( )
A. 脑 B. 肾 C. 肺 D. 胃
13. 输尿管软镜是一种先进的泌尿科微创治疗器械,其纤细柔软,能大角度弯曲,常用于治疗泌尿系统结石。输尿管软镜进入肾脏的途径是( )
A. 尿道→膀胱→输尿管→肾脏 B. 尿道→输尿管→膀胱→肾脏
C. 肾脏→膀胱→输尿管→尿道 D. 肾脏→输尿管→膀胱→尿道
14. “捐献可以再生的血液,挖救不可重来的生命”,某医院有一位B型血患者急需大量输血,在最合适的血液不够时,还可以给他少量,缓慢地输入( )
A. A型血 B. O型血 C. AB型 D. AB型血和O型血
15. 人体就像一台精密仪器,各器官、系统之间协调配合,共同完成各项生命活动,如图表示人体内某结构中血液流动示意图,②表示器官或结构,①③表示血管,箭头表示血流方向。下列说法正确的是( )
A. 若②表示小肠,则③内血液中的营养物质和氧气都增加
B. 若②表示肺,则③表示肺静脉,血管内流静脉血
C. 若②表示大脑,则③内血液中的氧气和营养物质都减少
D. 若②表示肾脏,则③内尿素含量会增加
16. 春节期间,鹤壁市商务中心区美轮美奂的灯光秀吸引了广大市民前往观赏。人们在看到美丽灯光的过程中,形成物像和视觉的部位分别是( )
①视网膜
②虹膜
③瞳孔
④大脑
⑤角膜
A. ①⑤ B. ①④ C. ②④ D. ③④
17. 某学生用尖锐的器物挖耳屎,以至戳伤某个结构导致耳聋,该结构是( )
A. 外耳道 B. 听小骨 C. 鼓膜 D. 耳蜗
18. 生物学中带有“素”的名词大多用来表示物质,如色素、激素、尿素等等。根据你对“激素”的理解,判断下列说法正确的是( )
A. 激素由内分泌腺分泌后,通过导管排放到血液中
B. 人在幼年时期,如果甲状腺激素分泌不足会患侏儒症
C. 成年时期,生长激素分泌不足会患呆小症
D. 糖尿病人可以通过注射胰岛素来控制血糖
19. 酸雨在环境污染中被称为“空中死神”,对生物有极大的危害,下列有关说法不正确的是( )
A. 酸雨主要是人为地向大气中排放大量的酸性物质造成的
B. 酸雨会对人的眼睛、呼吸道产生刺激作用
C. 酸雨能腐蚀建筑物和户外雕塑,影响建筑物的质量
D. 酸雨降落到江河湖泊中,会促进鱼类和水生植物的生长
20. 我们都应该成为解决环境问题的参与者,下列做法不利于解决环境问题的是( )
A. 实行垃圾分类及回收再利用 B. 农田作物秸秆还田再利用
C. 减少一次性生活用品的使用 D. 随意丢弃使用过的废旧电池
第II卷(非选择题)
二、简答题(本大题共4小题,共25.0分)
21. 今年,我国遭遇多次大范围沙尘天气。研究发现,外界空气进入人体过程中,会发生很多变化。如图表示呼吸系统结构及相关数据,请据图回答下列问题(图1和图2中的相同序号代表同一结构):
(1)呼吸系统的主要器官是 ______ (填汉字),它是气体交换的场所。
(2)一般情况下,较大颗粒物在进入肺部以前会被人体清除,因为呼吸道具有温暖、湿润、 ______ 空气的作用,但这种能力是有限度的,因此,沙尘天气情况下,我们应做好防护。
(3)食物和气体的共同通道是 ______ (填汉字)。有的人边吃饭边说笑,若吞咽时会厌软骨来不及盖下,会使食物进入 ______ (填汉字),就会引起剧烈咳嗽,因此,在吃饭时不要大声说笑,养成“食不言”的良好习惯。
(4)这一研究也为呼吸系统疾病的雾化治疗提供了理论依据,如果需要让吸入的药物更多沉积在肺部,则应将药物颗粒大小控制在 ______ 微米左右。
22. 人体通过循环系统运送生命活动所需的营养物质和氧。观察以下人体部分结构示意图,回答问题:
(1)图1是肺泡结构示意图,肺泡中的氧气只需通过 ______ 层细胞即可进入血液,与红细胞中的 ______ 结合。
(2)图2是小肠内表面示意图,小肠绒毛内有丰富的 ______ ,食物中的蛋白质最终被消化成 ______ (填“食糜”“葡萄糖”或“氨基酸”),并在此处进入血液。
(3)图3是肾单位结构示意图,血液经过 ______ 和肾小囊内壁的过滤作用,形成原尿。
(4)比较上述结构,你会发现它们的表面积大、壁薄,有利于物质通过,这体现了生物体的结构是与其 ______ 相适应的。
23. 阅读材料,结合人体部分生理活动示意图,回答下列问题:
2023年4月9日,以“鹤舞樱飞”为主题的2023鹤壁马拉松赛在鹤壁市鸣枪开赛,美丽的赛道让参赛运动员在奔跑中领略历史与现代交融的人文魅力。赛道两侧不乏热情“加油”的市民以及乐于奉献的志愿者,此外,赛事组委会还在赛道的沿途设立了多个补给点位,累计提供2.5万瓶纯净水、9000瓶功能性饮料、8000袋能量胶、8000颗盐丸、7000根香蕉、500公斤小番茄等丰富补给。
(1)补给点位提供的营养物质被运动员食用,消化后的营养成分经过程[a] ______ 进入血液循环系统,运输后首先到达心脏的 ______ (填“左心房”或“右心房”),最终送达组织细胞,通过 ______ 作用(填“分解”或“呼吸”)为生命活动提供能量。
(2)血液流经B系统,二氧化碳含量将会 ______ (填“增加”或“减少”)。
(3)运动员奔跑过程中代谢会加快,代谢废物可通过汗液和尿液排出体外,并且汗液和尿液的成分中都含有水、无机盐和 ______ 。除此之外,人体排泄的途径还可通过图中的 ______ 系统(填字母)来完成。
(4)血液循环系统的心房与心室,心室与动脉间有瓣膜,它的作用是 ______ 。
(5)“全马”赛程中的运动员疲惫时听到市民的“加油”声,心跳和呼吸会加快,又开始加速奔跑,此时他体内主要是其还 ______ (填激素名称)分泌增多,表现为如上的特征。
24. 阅读下列材料,回答问题:
资料一无论是严寒酷暑,还是节假日,鹤壁交警为确保交通安全,守护道路畅通,坚守岗位。酒后驾驶是造成道路交通事故的第一大“杀手”,我们要谨记“开车不喝酒,喝酒不开车”,酒驾查处已呈常态化。
资料二 2023年3月4日,江苏小伙陆鸿凭借令无数人动容的奋斗故事,登上了《感动中国2022年度人物颁奖盛典》的舞台。陆鸿在出生不到一周岁时,一次高烧引发中毒性脑炎,走路时常磕磕绊绊,语言也不流畅。但如今,他的工厂已成为远近闻名的残疾人扶贫创业基地。
(1)交警执勤时能清楚地看到一辆行驶不稳的汽车由远及近驶来,主要是由于图1中 ______ (填“晶状体”或“玻璃体”)的曲度可以调节,经过大脑处理,他迅速做出图2“靠边停车”的交通手势。
(2)司机看到交警“靠边停车”的手势后马上靠边停车,这是一种 ______ (填“简单”或“复杂”)反射,完成这一活动的结构基础是 ______ 。
(3)检查车辆时,执勤交警不慎被车后备箱内的尖锐物品刺到手指,他立刻缩手。请用图3中的数字和箭头表示缩手反射的神经冲动传导途径: ______ ,缩手后才感到“疼”是由于痛觉是在 ______ (填字母)产生的,传导路径较远。
(4)根据资料二可知,陆鸿由于高烧引发中毒性脑炎,导致走路磕磕绊绊,说明他的 ______ 受到损伤。
三、实验探究题(本大题共1小题,共5.0分)
25. 中国现代生理学奠基人林可胜教授于1929年在国际上率先提出“小肠能分泌某种物质从而影响胃液分泌”,1930年继续研究发现“进食脂肪后狗小肠黏膜分泌该种物质,并通过血液运输作用于胃”。如下表呈现了当初部分实验的过程与结果,根据如下表回答问题:
实验组别
处理方式
进食前一小时胃液量(mL)
进食后一小时胃液量(mL)
1
不做任何处理
6.7
32.4
2
将油注入狗小肠内
4.5
4.8
3
将浸泡油的小肠提取液静脉注射到狗体内
2.7
9.5
4
将未浸泡油的小肠提取液静脉注射到狗体内
4.2
48.5
(1)1组与2组是一组对照实验,其中对照组是 ______ 组(填序号)。
(2)科学家实验过程中会进行重复实验,得到的多组数据应取它们的 ______ ,目的是 ______ 。
(3)3组静脉注射到狗体内的小肠提取液的量应 ______ (填“大于”“等于”或“小于”)4组静脉注射到狗体内的小肠提取液的量。
(4)对比3组和4组可知:浸泡油的小肠产生了某种物质,该种物质能够通过血液运输作用于胃, ______ (填“促进”或“抑制”)胃液的分泌。
答案和解析
1.【答案】C
【解析】解:露西是一具40%完整的骨架,生前是一个20多岁的女性。露西的脑容量只有400毫升,从“露西”的骨骼化石看,她的上肢比较细短,下肢比较粗长。“露西”的下肢骨具有较为粗壮的股骨,骨盆的髋骨前后扁、左右阔,这说明她很可能采取直立行走的运动方式。
故选:C。
由露西冶少女的骨骼化石来看,她的骨盆的髋骨较宽阔,下肢骨的股骨较粗壮,由这些骨骼特点可以推测她的运动方式为直立行走。
解答此类题目的关键是熟知“露西”的骨骼化石特征,进而总结出“露西”时代的古人类的特点。
2.【答案】B
【解析】解:精子与卵细胞在输卵管处相融合形成受精卵;受精卵不断进行分裂,逐渐发育成胚泡;胚泡移动到子宫中植入子宫内膜,这是怀孕;胚泡逐渐发育成胚胎,通过胎盘、脐带从母体获得所需要的营养物质和氧气,胎儿产生的二氧化碳等废物,也是通过脐带、胎盘经母体排出体外的,怀孕到40周左右,胎儿发育成熟,成熟的胎儿和胎盘一起从母体的阴道排出,即分娩。因此胚胎发育的场所是子宫,胚胎发育时通过脐带、胎盘从母体获得养料和氧气。而不是胎儿通过自身的呼吸系统从母体获得氧气。
故选:B。
生殖是指产生生殖细胞,繁殖新个体的过程,人类新个体的产生要经历雌雄生殖细胞的结合,通过胚胎发育成新个体,这一过程是由生殖系统完成的。人体的生殖系统包括男性生殖系统和男性生殖系统
此题考查了胚胎发育时营养物质的获得途径。
3.【答案】C
【解析】解:A.青春期是一生身体发育和智力发展的黄金时期。所以青少年应具备青春期卫生保健常识,A正确。
B.随着身体的发育,性意识也开始萌动,常表现为从初期的与异性疏远,到逐渐愿意与异性接近,或对异性产生朦胧的依恋。这些都是正常的心理变化,B正确。
C.青少年有了强烈的独立的意识,但不成熟,做任何事情都需要和家长商量,C错误。
D.青春期是生长发育的重要时期,是一个人一生中身体发育和智力发展的“黄金时期”。是学知识、长才干、树立远大理想、塑造美好心灵的关键期,应好好把握,D正确。
故选:C。
青春期是指从童年到成年的过渡阶段,是生殖器官开始发育到成熟的阶段。年龄范围一般在12~23岁,一般来说男孩比女孩晚约两年。中学生一般都进入了青春期,对每个人来说,青春期是生长发育的重要时期,是一个人一生中身体发育和智力发展的“黄金时期”。进入青春期,男孩和女孩的体形开始发生变化,区别也越来越明显,这和睾丸分泌的雄性激素,卵巢分泌的雌性激素有关。青春期发育的最明显的特点是身高和体重的迅速增长;最突出的特征是性器官的发育和性功能的成熟。青春期是生长发育的重要时期,是一个人一生中身体发育和智力发展的“黄金时期”。
熟练掌握青春期发育的特点及其心理变化是解答本题的关键。
4.【答案】D
【解析】解:缺乏维生素D会患骨质疏松、佝偻病等,因为维生素D影响钙的吸收和利用,即使食物营养中含有钙,但由于身体缺维生素D最终会导致缺钙,使得幼年患佝偻病,中老年人和妇女患骨质疏松。因此补钙的同时一定要补充维生素D。据此可知,为了促进钙的吸收,医生建议给小丽补充维生素D。
故选:D。
幼年缺钙会患佝偻病,中老年人和妇女缺钙易得骨质疏松。维生素对人体也有重要的作用,如果缺乏会得相应的缺乏症。
做这题的关键是了解维生素D的作用,其它几种维生素的作用也要注意掌握,这部分内容在考试中经常考到,多以这种选择题的形式出现。
5.【答案】A
【解析】解:A、食物进入人体,将依次通过口腔、咽、食道、胃、小肠、大肠,A错误。
B、食物中蛋白质的消化是从胃开始的,当食物中的蛋白质进入胃以后,在胃液的作用下进行初步消化后进入小肠,小肠里的胰液和肠液含有消化蛋白质的酶,在这些酶的作用下,蛋白质被彻底消化为氨基酸,B正确。
C、淀粉的消化从口腔开始,口腔中的唾液淀粉酶能够将部分淀粉分解为麦芽糖,当淀粉和麦芽糖进入小肠后,由于小肠中的胰液和肠液中含有消化糖类的酶,因此,淀粉在小肠内被彻底消化为葡萄糖,C正确。
D、维生素是有机物。食物中的维生素、水和无机盐等小分子的营养物质人体可以直接吸收利用,而蛋白质、糖类、脂肪这些大分子的营养物质是不溶于水的,必须在消化道内变成小分子的能溶于水的物质后,才能被消化道壁吸收,D正确。
故选:A。
1.消化系统包括消化道和消化腺,消化道有口腔、咽、食道、胃、小肠、大肠和肛门,消化腺包括唾液腺、胃腺、肠腺、胰腺和肝脏。
2.从口腔开始,口腔的唾液淀粉酶将淀粉转化成麦芽糖,胃中的胃液初步消化蛋白质,小肠中有肠液、胰液、胆汁,消化糖类、蛋白质和脂肪。蛋白质分解成氨基酸,淀粉分解成麦芽糖和葡萄糖,脂肪分解成甘油和脂肪酸。
明确食物的消化和营养物质的吸收过程是解答本题的关键。
6.【答案】C
【解析】解:该晚餐中的米饭主要提供糖类,红烧排骨、清蒸大闸蟹和鸡汤主要提供蛋白质、油脂和无机盐;
该食谱中缺少蔬菜水果类,会导致维生素摄入量不足,因此还应增加的食物是蔬菜水果类。故C符合题意。
故选:C。
人体需要的主要营养物质有:糖类、脂肪、蛋白质、水、无机盐、维生素。
营养合理的饮食,应该是每日均衡地吃“平衡膳食宝塔”中的五类食物,每日的早、中、晚餐能量比例合理,并按时进餐,以避免营养不良和营养过剩;人每天摄入最多的应该是米、面等主食,其次是蔬菜、水果,摄入量最少的是脂肪食品;
为了做到合理营养,按“平衡膳食宝塔”均衡摄取五类食物,以避免营养不良和营养过剩。
7.【答案】D
【解析】解:呼吸系统的组成包括呼吸道和肺两部分,呼吸道包括鼻腔、咽、喉、气管、支气管,是气体进出肺的通道,肺是气体交换的主要场所。新冠病毒从空气经呼吸道进入人肺的途径是:鼻→咽→喉→气管→支气管→肺。
故选:D。
呼吸系统由呼吸道和肺组成。呼吸系统具有适合与外界进行气体交换的结构和功能。
关键是把握呼吸系统的组成。
8.【答案】C
【解析】
【分析】
本题考查牢记呼气和吸气过程、场所,注意吸气、呼气时肋骨、膈肌的运动状态。解答的关键是熟记吸气、呼气过程中肺内气体组成、含量和气压的变化。
呼吸运动包括呼气和吸气两个过程(平静呼吸):
1、吸气时,肋间外肌收缩,肋骨上提,胸骨向上、向外移动,使胸廓的前后径和左右径都增大;同时,膈肌收缩,膈顶部下降,使胸廓的上下径增大。这时,胸廓扩大,肺随着扩张,肺的容积增大,肺内气压下降,外界空气就通过呼吸道进入肺,完成吸气动作。
2、呼气时,肋间外肌舒张,肋骨因重力作用而下降,胸骨向下、向内移动,使胸廓的前后径和左右径都缩小:同时,膈肌舒张,膈顶部回升,使胸廓的上下径缩小。这时,胸廓缩小,肺跟着回缩,肺的容积缩小,肺内气压升高,迫使肺泡内的部分气体通过呼吸道排到体外,完成呼气动作。
【解答】
呼吸道是获得氧气的重要通道。当阻塞物经咽、喉后,堵住气管时,会引起呼吸困难。此时,救护者可按照图中所示方法施救,使被救者膈顶部上升,胸腔容积缩小,肺内气压大于外界气压,形成较大的气流把阻塞物冲出。随后,气体才能顺利进入肺。
故选:C。
9.【答案】B
【解析】
【分析】
本题考查血液的成分及各部分的功能,解答此题要熟练掌握血液的成分及各部分的功能。
血液包括血浆和血细胞,血细胞又包括红细胞、白细胞和血小板。
【解答】
红细胞的功能主要是运输氧气;白细胞具有防御疾病的作用;血小板具有止血和加速凝血的作用;血浆的功能是运载血细胞,运输养料和废物。所以当体表某处受伤轻微出血时,具有止血和凝血作用的血液成分是血小板。
故选:B。
10.【答案】C
【解析】解:A、在我们人的四肢的静脉内表面通常具有防止血液倒流的静脉瓣。“青筋”属于静脉,四肢血管的内表面有瓣膜,A正确。
BD、静脉血管的管壁较薄、弹性小,血流速度慢,主要是将血液从身体各部分送回到心脏。因此,管内血液流动的方向是“向心”的,BD正确。
C、静脉是把全身各处的血液送回心脏的血管,静脉的血液流动的方向是从静脉到心脏。因此,大静脉受伤出血时,正确的急救方法是手指压迫点应位于伤口处的远心端,C错误。
故选:C。
血管是人体内血液流动的管道,包括动脉、静脉和毛细血管。将血液从心脏送到全身各处的血管是动脉,将血液从全身各处送回心脏的血管是静脉,毛细血管连通于最小的动脉和静脉。
解题关键是熟记血管的种类、分布位置与各自功能特点。
11.【答案】D
【解析】解:AB、心脏有四个腔:左心房、右心房、左心室、右心室,左心房连通肺静脉,右心房连通上、下腔静脉,左心室连通主动脉,右心室连通肺动脉。观图可知②是肺动脉、③是右心房、④是右心室,AB错误;
C、观图可知①是上、下腔静脉,内流静脉血,错误;
D、⑥左心室的壁最厚,与血液流程长有关,内流动脉血,正确;
故选:D。
图中①上、下腔静脉、②肺动脉、③右心房、④右心室、⑤左心房、⑥左心室。
掌握心脏的结构功能是解题的关键。
12.【答案】B
【解析】解:湿地生态系统是在多水和过湿条件下形成的生态系统。沼泽是典型的湿地生态系统,以沼泽植物占优势,动物的种类也很多。湿地具有净化水源、蓄洪抗旱的作用,因此被称为“地球之肾”。
故选:B。
生态系统由非生物成分和生物成分组成,生物成分包括生产者、消费者和分解者。生产者指绿色植物,能够通过光合作用制造有机物,为自身和其他生物提供物质和能量;消费者不能自己制造有机物,直接或间接以植物为食,属于消费者;腐生的细菌和真菌分解有机物为无机物归还无机环境属于分解者。
熟记构成动物体人体各种组织、器官、系统的形态组成及生理功能,注意与植物结构层次相比较记忆,也可结合上面的概念图来记忆。植物体由六大器官直接构成植物体,而动物除了由器官构成外,还有系统这个结构层次。
13.【答案】A
【解析】解:泌尿系统的组成如图:
由上图可知,输尿管软镜进入肾脏的途径是:尿道→膀胱→输尿管→肾脏。
故选:A。
泌尿系统是由肾脏、输尿管、膀胱、尿道组成。
关键是把握泌尿系统的组成。
14.【答案】B
【解析】解:根据输血的原则,正常情况下B型血的人输B型血,在紧急情况下,O 型血可以输给任何血型的人,而这位B型血患者急需大量输血,可是最合适的血液不够时,所以这种紧急情况下还可以给他少量,缓慢地输入O 型血。
故选:B。
输血时应该以输同型血为原则,正常情况下A型血的人输A型血,B型血的人输B型血,但在紧急情况下,AB 血型的人可以接受任何血型,O 型血可以输给任何血型的人,但O型血的人只能接受O 型血,要注意的是如果异血型者之间输血输得太快太多,输进来的凝集素来不及稀释,也可能引起凝集反应。
解答此题要掌握输血的原则。
15.【答案】C
【解析】解:A、若②表示小肠,则③小肠静脉内血液中的营养物质和二氧化碳都增加,氧气会减少,因为小肠细胞要进行呼吸作用,A错误;
B、若②表示肺,则③表示肺静脉,由于在肺部进行了气体交换,血液中二氧化碳扩散到肺泡,肺泡中的氧扩散到血液中,血液由含氧少的静脉血变成了含氧多的动脉血了,因此血管③肺静脉内流动脉血,B错误;
C、若②表示大脑,由于脑细胞要进行呼吸作用,需要氧气和营养物质,并产生二氧化碳等废物,则③脑静脉内血液中的氧气和营养物质都减少,C正确;
D、若②表示肾脏,则③为肾静脉。当血液流经肾小球时,除了血细胞和大分子的蛋白质外,其他的如水、无机盐、尿素、葡萄糖会滤过到肾小囊腔形成原尿;当原尿流经肾小管时,其中大部分水、部分无机盐和全部的葡萄糖被重新吸收回血液,而剩下的如尿素、一部分无机盐和水等由肾小管流出形成尿液因此血液流经肾脏后由于部分水分、无机盐和尿素随尿排出,因此③肾静脉血液中尿素会减少,D错误。
故选:C。
血液循环分为体循环和肺循环两部分,如图所示:
掌握人体的血液循环途径是解题的关键。
16.【答案】B
【解析】解:外界物体反射的光线依次经过角膜、瞳孔、经过晶状体和玻璃体的折射”,形成的物像落在视网膜,这个信息通过视神经,传到大脑的特定区域形成视觉。所以在视觉形成的过程中,形成物像和形成视觉的部位分别是①视网膜、④大脑的特定区域(视觉中枢),因此ACD错误,B正确。
故选:B。
视觉形成的过程是:外界物体反射来的光线,经过角膜、房水,由瞳孔进入眼球内部,再经过晶状体和玻璃体的折射作用,在视网膜上能形成清晰的物像,物像刺激了视网膜上的感光细胞,这些感光细胞产生的神经冲动,沿着视神经传到大脑皮层的视觉中枢,就形成视觉。
把握视觉形成的过程是解答的关键。
17.【答案】C
【解析】解:某人用尖锐的器具掏挖‘耳屎’,这个过程只会在外耳道,外耳道与中耳的交界处是鼓膜,不小心戳穿鼓膜,导致声音不能引起鼓膜的震动或震动减弱,致使听力下降导致耳聋。
故选:C。
耳由外耳、中耳和内耳三部分组成,外耳包括耳廓和外耳道,有收集和传导声波的作用,中耳包括鼓膜、鼓室和听小骨,外界声波传到鼓膜,引起鼓膜的振动,振动传导到听小骨后,由于听骨链的作用,大大加强了振动力量,起到了扩音的作用;内耳包括半规管、前庭和耳蜗,前庭和半规管与人的位觉有关,耳蜗是听觉感受器的所在处,与人的听觉有关,听小骨的振动刺激内耳耳蜗内的听觉感受器,听觉感受器产生神经冲动沿与听觉有关的神经传到大脑皮层的听觉中枢,形成听觉.据此解答.
解答此类题目的关键是理解鼓膜的作用.
18.【答案】D
【解析】解:A、激素是由内分泌腺分泌的,没有导管,外分泌腺才有导管,A错误。
B、幼儿时期,甲状腺激素分泌不足会患呆小症,B错误。
C、幼年时期,生长激素分泌不足会患侏儒症,C错误。
D、胰岛素是作用是降低血糖的浓度,人体胰岛素分泌不足时,会引发糖尿病,糖尿病人可以通过注射胰岛素来控制血糖,D正确。
故选:D。
激素是由内分泌腺的腺细胞所分泌的、对人体有特殊作用的化学物质。它在血液中含量极少,但是对人体的新陈代谢、生长发育和生殖等生理活动,却起着重要的调节作用。
熟记内分泌腺和所分泌的激素的作用,以及分泌异常时的症状。
19.【答案】D
【解析】解:A、酸雨通常是由于人类活动排放的二氧化硫和氮氧化物等酸性物质与大气中水蒸气、氧气等反应形成的,A正确;
B、酸雨中的酸性物质可以刺激人们的眼睛和呼吸道,导致眼睛疼痛、烧灼感以及呼吸困难等不适症状,B正确;
C、酸雨中的酸性物质可以腐蚀建筑物和户外雕塑的表面,导致建筑物材料的腐蚀和破坏,进而影响建筑物的质量和寿命,C正确;
D、酸雨中的酸性物质会对水体中的鱼类和水生植物造成危害,导致它们的生长受到抑制,而不是促进,D错误。
故选:D。
雨、雪等在形成和降落过程中,吸收并溶解了空气中的二氧化硫、氮氧化合物等物质,形成了pH小于5.6的酸性降水,即酸雨。酸雨主要是人向大气中排放大量酸性物质造成的,如大量燃烧煤排出含硫的气体、汽车尾气等。酸雨可以使土壤中的养分发生化学变化,使植物不能吸收利用,酸雨可使河流等酸化,影响鱼虾等生长发育,甚至导致鱼虾等死亡。酸雨可以引起水源酸化,饮用后威胁健康。酸雨可以腐蚀建筑物,使植物枯萎,甚至伤害人的皮肤和黏膜。
解题的关键是识记并理解酸雨的形成原因、危害等知识点。
20.【答案】D
【解析】解:A、实行垃圾分类及回收再利用,既有利于环境有利于能源的可持续利用,A正确。
B、农田作物秸秆还田再利用可以提高物质的利用率,B正确。
C、习惯使用一次性生活用品,能增大消耗的能量、二氧化碳的排放,不符合“低碳生活”理念,C正确。
D、随意丢弃使用过的废旧电池会给环境造成污染,D错误。
故选:D。
人类活动对生态环境的影响有两大方面,一是有利于或改善其它生物的生存环境;二是不利于或破坏其它生物的生存环境。
理解人类对生物圈的影响是正确解答本题的关键。
21.【答案】肺 清洁 咽 气管 1
【解析】解:(1)呼吸系统由呼吸道和肺两部分组成,呼吸道是气体进出肺的通道,④肺是气体交换的场所,是呼吸系统的主要器官。
(2)呼吸道包括鼻腔、咽、喉、气管、支气管,是气体进出肺的通道,对吸入的气体进行处理,使肺部的气体变得温暖、湿润、清洁。但是呼吸道对气体的处理能力是有限的,所以沙尘天气情况下,我们应做好防护。
(3)②咽是食物和气体的共同通道。有的人边吃饭边说笑,若吞咽时会厌软骨来不及盖下,会使食物进入④气管,就会引起剧烈咳嗽,因此,在吃饭时不要大声说笑,养成“食不言”的良好习惯。
(4)从图中数据可见,如果需要让吸入的药物更多沉积在肺部,则应该将药物颗粒大小控制在1微米左右。
故答案为:
(1)肺。
(2)清洁。
(3)咽;气管。
(4)1。
呼吸系统包括呼吸道和肺两部分。肺是气体交换的场所,是呼吸系统的主要器官。呼吸道由鼻腔、咽、喉、气管和支气管构成。由图可知:①鼻腔、②咽、③气管、④肺。
此题考查了呼吸系统的组成及其功能。
22.【答案】两 血红蛋白 毛细血管 氨基酸 肾小球 功能
【解析】解:(1)肺泡内的氧气进入血液与红细胞中的血红蛋白结合需要穿过肺泡壁、毛细血管壁,因此共需穿过2层细胞。( 2)图中小肠绒毛内有丰富的毛细血管和毛细淋巴管,都是由一层上皮细胞构成的,有利于营养物质的吸收。食物中的蛋白质最初在胃中被消化,最终再到小肠中被消化成氨基酸,并在此处进入血液。
(3)尿的形成主要包括两个连续的生理过程:肾小球的过滤作用和肾小管的重吸收作用。图3是肾单位结构示意图,血液经过①肾小球和肾小囊内壁的过滤作用,形成原尿。
(4)以上这些结构的共同特点是表面积大、壁薄,有利于物质通过,这体现了生物体的结构与功能相适应的观点。
故答案为:(1)两;血红蛋白;
(2)毛细血管;氨基酸;
(3)肾小球;
(4)功能。
图中①肺泡壁、②毛细血管壁、③环形皱襞、④小肠绒毛、⑤毛细血管、⑥肾小球、⑦肾小囊、⑧毛肾小管。
此题属于综合题,灵活运用知识是解题的关键。
23.【答案】吸收 右心房 呼吸 减少 尿素 B 防止血液倒流 肾上腺素
【解析】解:(1)食物在小肠被彻底消化成能被人体吸收的小分子物质,消化后的营养成分经过程a吸收进入血液循环系统,沿着体循环的路线由肠静脉→下腔静脉→右心房,因此,运输后首先到达心脏的右心房。随着血液循环最终送达组织细胞,在细胞的线粒体内通过呼吸作用为生命活动提供能量。
(2)血液流经B呼吸系统,在肺泡会发生气体交换,血液中组织细胞代谢产生的二氧化碳呼出体外,氧气经肺泡进入血液,因此,血液中的二氧化碳含量将会减少。
(3)人体将二氧化碳、尿素,以及多余的水和无机盐等排出体外的过程叫排泄。代谢废物可通过汗液和尿液排出体外,并且汗液和尿液的成分中都含有水、无机盐和尿素。水和二氧化碳等代谢废物还可以通过B呼吸系统排出体外。
(4)心房与心室之间,心室与动脉之间都具有能开闭的瓣膜,这些瓣膜只能朝一个方向开,能够防止血液的倒流。
(5)“全马”赛程中的运动员疲惫时听到市民的“加油”声,情绪激动,大脑皮层就会特别兴奋,因而促使肾上腺分泌较多的肾上腺素,心跳和呼吸会加快,又开始加速奔跑。
故答案为:(1)吸收;右心房;呼吸;
(2)减少;
(3)尿素;B;
(4)防止血液倒流;
(5)肾上腺素。
据图分析,A是消化系统、B是呼吸系统、C是泌尿系统;
熟练掌握食物的消化和营养物质的吸收过程、心脏的结构及功能、血液循环途径、排泄的概念及途径等相关知识是答题关键。
24.【答案】晶状体 复杂 反射弧 1→2→3→4→5 D 小脑
【解析】解:(1)图1中的2晶状体的曲度可以调节,交警看到一辆行驶不稳的汽车由远而近驶来,晶状体的曲度由小变大,在4视网膜上形成物像,物像刺激视网膜上的感光细胞产生神经冲动,神经冲动沿着视神经传到大脑皮层的视觉中枢,形成视觉。他迅速做出图2“靠边停车”的交通手势。
(2)交警做出“靠边停车”的交通手势,司机看到手势后,将车停下,这种反射的神经中枢在大脑皮层,属于复杂反射。完成这一反射的结构基础是反射弧。
(3)反射弧中神经冲动传导的路线:感受器→传入神经→神经中枢→传出神经→效应器,因此图3中缩手反射神经冲动传导的途径是:1→2→3→4→5。痛觉是在D大脑皮层形成的,传导路径较远,因此手指被刺后是先缩手后才感到“疼”。
(4)小脑的主要功能是使运动协调、准确,维持身体的平衡,因此陆鸿由于高烧引发中毒性脑炎,导致走路磕磕绊绊,说明他的小脑受到损伤。
故答案为:
(1)晶状体。
(2)复杂;反射弧。
(3)1→2→3→4→5;D。
(4)小脑。
观图可知:图1中1角膜、2晶状体、3玻璃体、4视网膜、5视神经;图3中1感受器、2传入神经、3神经中枢、4传出神经、5效应器、A脊髓灰质、B脊髓白质、C神经节、D大脑皮层。
正确识图是做好该题的关键。
25.【答案】1 平均值 减小误差,使实验结果更准确 等于 抑制
【解析】解:(1)一般来说,对实验变量进行处理的,就是实验组;没有处理的就是对照组。1组与2组是一组以进食脂肪为变量的对照实验,其中对照组是1组。
(2)科学家多次重复该实验,并计算实验结果的平均值,目的是减小误差,使实验结果更加科学合理。
(3)对照实验要保持单一变量。所以3组静脉注射到狗体内的小肠提取液的量应等于4组静脉注射到狗体内的小肠提取液的量。
(4)表格中3组比4组的胃液分泌量少。对比3组和4组可知:浸泡油的小肠产生了某种物质,该种物质能够通过血液运输作用于胃,抑制胃液的分泌。
故答案为:(1)1;
(2)平均值;减小误差,使实验结果更准确;
(3)等于;
(4)抑制。
对照实验是指在探究某种条件对研究对象的影响时,对研究对象进行的除了该条件不同以外,其他条件都相同的实验。根据变量设置一组对照实验,使实验结果具有说服力。一般来说,对实验变量进行处理的,就是实验组;没有处理的就是对照组。对照实验一般要遵循对照性原则、单一变量原则、设置重复多次实验等。
解答此题的关键是明确科学探究的基本环节和食物的消化与营养物质的吸收过程。
2022-2023学年河南省鹤壁市八年级(上)期末生物试卷(含详细答案解析): 这是一份2022-2023学年河南省鹤壁市八年级(上)期末生物试卷(含详细答案解析),共18页。试卷主要包含了选择题,简答题等内容,欢迎下载使用。
2022-2023学年河南省鹤壁市淇县七年级(上)期末生物试卷(含答案解析): 这是一份2022-2023学年河南省鹤壁市淇县七年级(上)期末生物试卷(含答案解析),共18页。试卷主要包含了选择题,多选题,简答题,实验探究题等内容,欢迎下载使用。
2022-2023学年河南省鹤壁市七年级(上)期末生物试卷(含答案解析): 这是一份2022-2023学年河南省鹤壁市七年级(上)期末生物试卷(含答案解析),共19页。试卷主要包含了选择题,简答题,实验探究题等内容,欢迎下载使用。

