所属成套资源:2023-2024学年高中历史统编版(2019)选择性必修3讲义(9份)
第4单元商路贸易与文化交流讲义--2023-2024学年高中历史统编版(2019)选择性必修3
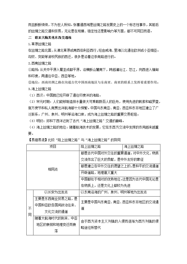
展开第4单元 商路、贸易与文化交流第9课 古代的商路、贸易与文化交流了解不同时代、不同类型商路的开辟。通过了解商品所体现的特色文化,理解贸易活动在文化交流中所扮演的重要角色。一 丝绸之路1.丝绸之路(1)概况:人类早期几个文明中心之间的交往主要是沿东西方向展开的。其中,最著名的是经由中国西北和中亚连通欧亚大陆的商路。后人在这条商路上发现了大量丝绸遗存,因此将它命名为“丝绸之路”。(2)衰落:唐朝以后,受割据、战乱等因素影响,加上东西方的海路联系日益活跃,丝绸之路在东西方交通中的重要性渐趋下降。(3)地位:丝绸之路是东西方经济和文化交流的重要象征。2.中国丝绸广受欢迎中国是世界上最早养蚕和制造丝绸的国家,丝绸很早就被辗转贩运到欧亚大陆其他地区,成为广受欢迎的珍贵商品。3.张骞通西域(1)地位:张骞通西域是丝绸之路发展史上的一个标志性事件。(2)过程①出使:公元前138年,汉武帝派遣张骞沿河西走廊出使西域,计划联合大月氏等政权共击匈奴。②辗转:张骞一行在途中被匈奴人俘虏,羁留十余年,后辗转抵达大月氏。③回归:张骞把在西域各国的见闻,以及各国想与汉朝往来的愿望,向汉武帝进行汇报,使汉朝了解到西域的具体情况。(3)意义:张骞出使西域被称为“凿空”,大大推进了丝绸之路的畅通和贸易的繁荣。4.发展演变(1)发展:丝绸之路在长期发展中开辟出一些支线,新疆、中亚地区的路线尤为复杂。(2)演变:唐朝中期以后,受割据、战乱等因素影响,加上东西方的海路联系日益活跃,丝绸之路在东西交通中的重要性渐趋下降。【知识拓展】张骞出使西域被称为“凿空”的原因经中国西北和中亚的丝绸之路贸易在张骞通西域之前已存在,但没有形成比较固定的路线,而且断断续续,不为世人所知。张骞通西域是丝绸之路发展史上的一个标志性事件,其前后的丝绸之路交通和贸易,无论是在规模、稳定性还是影响力等方面,都不可同日而语。二 欧亚大陆其他东西交通线1.草原丝绸之路在丝绸之路北面,从漠北草原或南西伯利亚西行,经由咸海、里海以北通往欧洲或小亚细亚。匈奴、突厥等游牧民族的西迁,很多是沿着这条商路进行的。2.西南丝绸之路①路线:从关中平原入蜀至成都平原,沿横断山麓南下,跨越澜沧江、怒江,向西进入缅甸和印度,再通往中亚、西亚等地。②地位:西南丝绸之路在沟通古代中国西南地区与东南亚、南亚的联系上发挥着重要作用。3.海上丝绸之路(1)西汉:中国就已经开辟了通往印度洋的海路。(2)宋元时期:人们能够制造排水量很大可乘载数百人的巨舟,使用先进的帆索和磁罗盘,官方使节和私人商贾出洋航海都十分频繁。中国与东南亚、南亚、西亚和东非地区建立了广泛联系。广州、泉州、明州等沿海口岸,成为海上丝绸之路的重要交易枢纽。(3)明初:郑和下西洋达到了古代“海上丝绸之路”交通的巅峰。(4)海上丝绸之路的地位:随着航海技术的发展,它在东西方交流中发挥的作用越来越重要。【易错易混】比较“陆上丝绸之路”与“海上丝绸之路”的异同项目陆上丝绸之路海上丝绸之路相同点都是古代中国对外交往的重要通道,对中外文化、物质交流作出了巨大的贡献,是中外友好的象征都是建立在中外交往的愿望之上的,是和平的交流通道开辟道路,地理意义重大中国都处于相对的优势地位。这是因为古代中国无论是在物质上,还是文化上都较为先进不同以长安为出发点以东南沿海的广州、泉州、明州等地为出发点主要是东西商业贸易之路,是中国和亚欧各国间政治往来、文化交流的通道主要是中国与东南亚、南亚、西亚和东非地区的交流通道随着大航海时代的到来、中亚地区的衰弱和地理变迁而衰落由于西方资本主义列强的入侵而逐渐为西方列强的侵略途径所替代陆上丝绸之路的作用与影响相对大于海上丝绸之路。西方的音乐、舞蹈、绘画、雕塑、建筑等艺术,天文、历算、医药等科技知识,佛教、祆教、摩尼教、基督教、伊斯兰教等宗教,通过陆上丝绸之路先后传入中国,并在中国产生了很大影响。中国的纺织术、造纸术、印刷术、火药、指南针、制瓷等工艺和技术,绘画等艺术,儒家、道教等思想,也传向西方,产生了重要影响 三 古代商路上的中西文化交流1.物质和技术方面(1)对外输出①随着丝绸的不断向西出口,养蚕和缫丝技术逐渐传到东罗马帝国。②漆器及其制造技术、铁器及冶铁技术,也很早经由中亚向西传播。③中国古代的四大发明经由陆路和海路传到西方。④西亚和北非工匠大量仿制中国各类瓷器,器形、色彩、花纹都与中国瓷器类似,反映出当地人在审美等方面受到中华文化的影响。(2)对内引入①西汉一度征服中亚的大宛国,获得了当地出产的良种“汗血马”,同时引进了优良的饲草苜蓿,以及葡萄等水果。②西瓜和中国古代文献中带有“胡”字的物种,如胡桃、胡瓜、胡葱、胡椒、胡萝卜等,原产自西亚、中亚、南亚等地,它们基本都是通过西域传入的。③中亚和西亚的服饰、饮食对隋唐社会产生重大影响。④从8世纪起,陶瓷特别是瓷器成为中国大宗出口商品,主要经由海路外销到东南亚、南亚、西亚、北非、东非等地,深受当地人喜爱。⑤棉花从陆、海两个渠道逐渐传入中国,在宋元时期发展为重要的经济作物。⑥香料、珠宝、金银器皿等外来商品,早期多从陆路输入,自宋代起基本来自海路。2.精神和文化(1)佛教在汉朝从印度经中亚传入中国,此后逐渐中国化,深刻影响了中国的思想、文学和艺术创作。(2)继佛教之后,祆教、摩尼教、犹太教、伊斯兰教和基督教陆续传到中国。(3)丝绸之路沿线保存下来的著名佛教石窟,融汇东西艺术风格,是人类文化史上的瑰宝。(4)中亚和西亚的杂技、魔术、音乐、舞蹈在汉唐王朝广受欢迎。(5)中医药知识也随着炼丹术传到阿拉伯地区。【知识拓展】丝绸之路的影响(1)丝绸之路对世界的影响①成为东西方经济文化交流的桥梁。②丰富了人们的物质生活。③沟通了人类的智慧和创造,促进了西方社会生产水平的提高,有利于西方经济的发展。④扩大了人类的认识领域,加强了各国人民之间的友谊和友好往来,对人类社会的进步和发展起了巨大的推动作用。(2)丝绸之路对中国的影响①经济a.农作物传入中原,丰富了农作物的品种。b.推动中国手工业发展。c.促进了中国的畜牧业发展和牲畜品种的改良。②文化:基督教、佛教传入中国,印度天文学成就传入中国。③社会生活:不同程度上影响了我国的饮食结构,扩大了食物来源。 第10课 近代以来的世界贸易与文化交流的扩展通过了解商品所体现的特色文化,理解贸易活动在文化交流中所扮演的重要角色。 一 全球贸易网的形成1.15世纪之前主要局限于各洲内部和亚欧大陆之间。2.15世纪之后至工业革命前(1)原因:随着新航路的开辟和西欧各国的殖民扩张,各洲之间的贸易随之扩展。(2)表现①国际流通中的商品种类与数量大大增加。咖啡、烟草、可可等出现在欧洲市场并成为欧洲人喜爱的商品,欧洲的产品也开始在美洲市场销售。②贸易的扩大促进了股份公司的出现和发展。如荷兰东印度公司、英国东印度公司、荷兰西印度公司、法国西印度公司等,以前学过的英国东印度公司就是英国在东方进行垄断贸易和殖民扩张的组织。(3)结果:西欧列强在美洲、非洲、亚洲等地的殖民扩张,客观上推动了洲与洲之间的贸易,以欧洲为中心的世界市场初步形成。3.工业革命后(1)大规模的工业化生产使欧美国家需要寻求更多的原料产地和商品市场,形成了西欧、北美国家生产和出口制成品,其余国家生产和出口初级产品的国际分工和贸易格局。(2)类型丰富的工业产品,通过更快速的交通工具输送到世界各地。世界日益成为一个经济整体。4.20世纪以来(1)两次世界大战影响了世界贸易的发展。二战结束后,因冷战的发生,社会主义国家与资本主义国家之间的贸易受到极大影响。(2)战后签署的《关税与贸易总协定》以及各国围绕贸易、关税的谈判,仍推动着世界贸易的发展。(3)随着中国改革开放的发展、冷战的结束以及世界贸易组织的成立,世界贸易突飞猛进。从1950年到2000年,全世界的贸易出口总值增长约100倍。生产的国际分工进一步向广度和深度发展,一些产品往往由众多国家的公司合作完成。 二 商品的世界性流动与文化交流国际化1.茶文化的传播(1)茶是中国先民的伟大发现。最初,中国茶主要在中国周边传播。(2)16世纪以后,中国茶广泛传播到欧洲美洲、非洲和大洋洲等地区。各国在接受中国茶和茶文化的同时,也根据自身的风俗习惯创造出新的茶文化,如在日本形成了“日本茶道”,在英国形成了“下午茶”。2.服饰的国际化(1)中国服装柔软的面料、富有东方韵味的款式、线条流畅的龙凤花草纹样等,融入法国18世纪的服装设计之中。明治维新后,作为“文明开化”的一部分,西服在日本流行。20世纪初,法国设计家波烈设计的女装大胆采用东方女装宽松的样式,奠定了20世纪西方女装流行的基调。(2)中华民国建立后设计的中山装兼具中西服装的特点,穿着方便,同时体现了一定的时代精神和民族特色。3.钟表传入中国钟表诞生与欧洲,约在16世纪中期由传教士传入中国内地。到18世纪,中国大量进口钟表。钟表在社会中下层中逐渐流行,中国人制作的钟表,其外观多体现了中国自身的文化特色。4.进入20世纪,全球贸易网络的形成大大促进了文化的交流。除了传统的与吃、穿、用等相关的商品,电影、音乐、电视节目、动漫、书籍等各国文化产品广销世界各地。【特别提醒】文化交流国际化的意义①对文化发展:通过文化交流,各民族文化之间可以相互学习、借鉴,博采众长,促进本民族文化的创新与发展;可以推动本民族文化走向世界,增强本民族文化的国际影响力;可以促进世界文化的繁荣。②对经济发展:文化与经济相互影响、相互交融。通过文化交流,可以促进国际贸易的发展,实现经济上的互利共赢。③对国际政治:文化与政治相互影响。通过文化交流,可以促进国家间的相互理解,减少隔阂,增进共识,促进世界和平。

