


重庆市巴蜀中学2022-2023学年高二下学期调研考试历史试卷(5月份)
展开
这是一份重庆市巴蜀中学2022-2023学年高二下学期调研考试历史试卷(5月份),共20页。试卷主要包含了选择题,非选择题等内容,欢迎下载使用。
2022-2023学年重庆市巴蜀中学高二(下)调研历史试卷(5月份)
一、选择题(共15小题;每小题3分,共45分。)
1.(3分)考古发现,兴隆洞遗址出土的文化遗物距今约14万﹣13万年,其中剑齿象门齿上两组人工刻画纹的起止位置、走向、深度、曲度和排列情况明显有别于各种自然营力的痕迹,该遗址区域( )
A.铁器开始用于刻画 B.原始文化已经萌芽
C.图腾崇拜现象严重 D.中华文明初步形成
2.(3分)赋民公田是指东汉时期将国家所有土地给予贫民耕种,接受赋田的农民获得土地所有权,独立向国家缴纳租税,在性质上变成国家的佃农。这些政策的实施( )
A.冲击了土地私有制 B.有利于巩固小农经济
C.限制自然经济发展 D.为租调制奠定了基础
3.(3分)近年在西安市长安区出土了唐代将军史善应墓。其墓志载:“(史善应)曾祖缬杰娑那可汗,祖乙史波罗可汗,隋开皇中因使入朝,值本国丧乱,封康国公,君(史善应)即第四子也”。材料可说明隋唐时期( )
A.南北经济文化交流密切 B.门第观念影响广泛
C.族际流动与文化的整合 D.羁縻政策效果明显
4.(3分)宋仁宗年间《新唐书》修成不久,随即就有吴缜的《新唐书纠谬》问世,指出欧阳修、宋祈之作新书疏于考证。稍晚,指出新书“为观者甚少”。这说明宋代( )
A.重史的传统影响文人行为
B.官方与民间在修史上对立
C.官修史书普遍缺乏公信力
D.政治氛围有利于学术发展
5.(3分)明朝徽商大贾黄汴撰写《一统路程图记》,是现存最早的商旅交通指南。书中序言提到:因有“水陆路程之设”,遂使“天下仕者知立于朝,商贾知藏于市,行旅知出于途”。该书的撰写( )
A.深受耕读传家理念影响 B.反映出长途贩运的兴盛
C.试图打破四民分业现实 D.体现出交通状况的改善
6.(3分)汉口是汉水与长江交汇的产物。据《湖北通志•食货考》记载,清代淮南的盐,四川、鄂西北、湘西、黔东的竹木,汉水流域的棉花,湖南、江西的茶叶,都集聚汉口,通过汉口再转运分销到全国各地。据此可知( )
A.地理优势促进汉口成为重要商业中心
B.经济重心转移的速度逐渐加快
C.汉口的城市政治和经济功能得到加强
D.区域性商人群体在汉口已出现
7.(3分)1903年,张謇参观日本北海道开垦区后,感慨道:“国家以全力图治,有排斥之人,有玩弄之人,有抵拒之人,消弭捍圉( )
A.国内土地开垦潜力枯竭 B.民族资本对外依赖度高
C.政府全力改革以图振兴 D.民族企业发展环境恶劣
8.(3分)19世纪90年代之前,中国知识界对“民主”概念多半囿于介绍而缺乏认同感,“民主”一词在文献中数量不多( )
A.君主制已退出历史舞台 B.救亡图存道路发生变化
C.民主思想得到普遍认同 D.民主共和政体已经确立
9.(3分)1920年元旦《星期评论》发表新年词《红色的新年》中说:从北极下来的新潮“拥着无数的锤儿锄儿,直要锤匀了锄光了世间的不平不公”文中还期望“——霎时遍地都红”。这反映了当时( )
A.民主科学成为思想主流 B.工人运动已成为潮流
C.俄国经验受到国人关注 D.民主革命进入新阶段
10.(3分)20世纪50、60年代,相对于中国传统之于妇女德容工言须“温柔”“贤淑”的弱女子性别规范,出现了“铁姑娘”的称呼,展现了“铁姑娘”参加生产建设的场景。“铁姑娘”的称呼反映了( )
A.社会主义改造对劳动力需求巨大
B.人民公社化运动蓬勃发展
C.广大妇女积极投身社会主义建设
D.传统的性别分工彻底颠覆
11.(3分)古代不同地区的居民都非常重视农业生产,积极培育适合本地区种植的农作物,西亚、东亚和东南亚、中美、南美以及非洲内陆先后形成几个有特色的农业中心。下列有关“农业中心”成就表述正确的是( )
A.中南美洲培育出玉米和棉花
B.东亚培育出水稻和小麦
C.非洲培育出马铃薯和甜高粱
D.西亚培植出大麦和豆类
12.(3分)16至17世纪,法国贵族的生活方式产生了变化,他们将强健的体魄、旺盛的精力和卓著的战功视作他们身份的标志,这种风气也逐渐影响了广大平民。较多的法国人已经意识到体育运动不仅可以带给他们愉悦,而且可以达到强身健体的目的。材料说明( )
A.社会风气逐步摆脱宗教影响
B.社会等级界限正在日益消除
C.启蒙思想推动了体育的发展
D.新思想影响了人们的健康观
13.(3分)马歇尔计划于1947年7月正式启动,为西欧经济恢复提供了所需的资金,使西欧重要工矿企业在短时期内完成了重新装备,西欧工业产量已达到战前水平,西欧各国相继进入持续增长的繁荣时代。这反映了马歇尔计划( )
A.有利于巩固西欧的资本主义制度
B.应对“经互会”而成立
C.推行目的是为了控制整个欧洲
D.推动国际货币基金组织的诞生
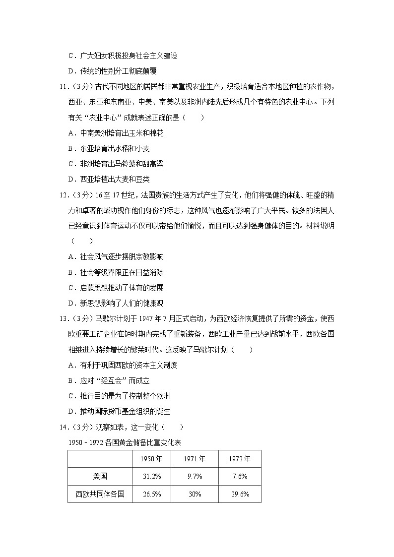
14.(3分)观察如表,这一变化( )
1950﹣1972各国黄金储备比重变化表
1950年
1971年
1972年
美国
31.2%
9.7%
7.6%
西欧共同体各国
26.5%
30%
29.6%
日本
3.2%
12.4%
12.3%
资本主义世界
100%
100%
100%
A.提升了欧元的货币地位
B.加速了原有货币体系的解体
C.缓和了美欧的贸易竞争
D.导致了美国霸权地位的丧失
15.(3分)如表是二战后部分国家的经济数据表,对此解读正确的有( )
国家类型
国家
时期
平均经济增长率(%)
主要资本主义国家
德国
1950﹣1970
10+
日本
1955﹣1972
8.8
韩国
1960﹣2000
10+
社会主义国家
东欧各国
1960﹣1980
5﹣6
中国
1978﹣2018
9.5
新兴民族独立国家
印度
1991﹣2018
7.3
巴西
1968﹣1973
11.2
①各主要资本主义国家将宏观调控与市场调节相结合,实现经济快速发展
②东欧国家的社会主义改革也曾取得显著成效,但没有突破苏联模式束缚
③中国通过改革开放逐步建立社会主义市场经济体制,经济实现飞速发展
④新兴民族国家通过发展国有经济与制定经济计划,有国家实现高速发展
A.1个 B.2个 C.3个 D.4个
二、非选择题(共55分)
16.(25分)阅读下列有关粮食安全的材料,回答问题。
材料一:《诗经》中有很多重视粮食储备的诗句。先秦时期的管仲将粮食安全提升到国家战略的高度,而且指出“仓廪实而知礼节,衣食足而知荣辱”。自秦统一后,立法保护农民土地所有权,设置农官管理、督促农业生产。汉初则推行“轻徭薄赋,贾谊强调用行政手段促使百姓归农,晁错则主张通过经济杠杆提高粮食价格。唐代刘晏主张根据粮食丰歉调整税赋。南宋董煟在《救荒活民书》中提出选择储粮主体要有所侧重,以更好地发挥储备粮赈灾救灾的作用。元世祖极为重视传播和普及农业知识和技术,主张用先进的农耕技术指导农民耕作
——摘编自赵纪萍《学习时报》
材料二:工业革命时期,曼彻斯特居民主食在之前土豆、面包基础上,增加了荼、蛋类、鲜肉等,农业劳动力加快了向畜牧业的转变。在发展中,由于环境保护观念不强,影响了土地的生产能力。与英国大趋势相同,该地对国外粮食市场的依赖性显著增强,20多年的英法战争,法国长期经济封锁,引发了一系列社会动荡和骚乱。鉴于此,政府在曼彻斯特修筑了多条运河和铁路;19世纪30年代该地成立的反谷物法同盟导致《谷物法》于1846年废除,迎来了英国自由贸易的时代。曼彻斯特粮食供应问题得以缓解。
——摘编自贾情《第一次工业革命时期英国城市粮食供应问题研究——以曼彻斯特为例》
材料三:1949年,上海解放后,一些不法粮商操纵粮食市场,中央委派陈云到上海开展一场保卫新生政权的经济战。在陈云指挥下中央财委和上海市政府从江苏、浙江等地收购大米,调运到上海。同时,在零售环节,对工厂、学校等办理直接供应和重点配售,工商管理部门对市场各项制度作重大改革,如规定中途退市后不得再进场交易,为打击私商投机哄抬,国营粮食公司连续降低售价,迫使私商以低于市场价亏本售出粮食。1950年,上海市政府又成立新的上海市米业市场,粮价平稳下来。这是新中国在经济战线上取得的第一个重大胜利。
——摘编自贺涛《上海解放之初的“米粮大战”》
(1)根据材料一并结合所学知识,概括中国古代保障粮食安全的主要特点。
(2)根据材料二并结合所学知识,指出曼彻斯特粮食问题产生的背景及其解决带来的意义。
(3)根据材料三并结合所学知识,分析建国初上海解决粮食问题呈现的特点及其影响。
17.(18分)阅读材料并结合所学知识,完成下列要求。
材料一 我国古代典籍中城市规划相关记述表
“匠人营国,方九里,旁三门。国中九经九纬,面朝后市”
《周礼•考工记》
“王城方九里,公城方七里,侯城方五里
《左传•隐公元年》
“凡立国都,非于大山之下,必于广川之上。高毒近早,下毋近水,而沟防省。因天材,故城都不必中规矩,道路不必中准绳。”
《管子》
材料二 官方传统:涉及地方府县城市皆须建置官方设施,如坛庙、救济场所、学校、仓库、旌表申明设施等,对选址、规模、式样等有不同程度的要求。
民间传统:参与选址、择向、山水格局建构等工作处理人工建设与自然环境之间的关系和人工建设中的具体工程技术问题。
士人传统:保障着官方法规以适当的方式落实于城市具体的自然环境、社会条件、经济状况之中,不懈追求和谐的社会秩序。
——摘编自孙诗萌《浅论中国古代城市规划的“三个传统”》
材料三 中国城市告别传统城市形态走向近代是从19世纪40年代开始的。中国的城市近代化发轫于西方资本主义的侵入,一批有别于传统封建市镇的近代城市首先在通商口岸崛起。……这些通商城市以贸易为中介,并通过强行建立租界等手段,从而使这些城市走出乡村社会及文化的包围而开始了艰难的近代之旅。
——摘编自涂文学《中国近代城市化与城市近代化论略》
(1)根据材料一、二并结合相关史实,归纳中国古代的城市规划理念。
(2)根据材料三概括近代中国城市发展的特点,并结合相关史实分析其背景。
(3)结合上述材料和相关史识,作为研究者,对有关古今城市的记载应如何考证?
2022-2023学年重庆市巴蜀中学高二(下)调研历史试卷(5月份)
参考答案与试题解析
一、选择题(共15小题;每小题3分,共45分。)
1.(3分)考古发现,兴隆洞遗址出土的文化遗物距今约14万﹣13万年,其中剑齿象门齿上两组人工刻画纹的起止位置、走向、深度、曲度和排列情况明显有别于各种自然营力的痕迹,该遗址区域( )
A.铁器开始用于刻画 B.原始文化已经萌芽
C.图腾崇拜现象严重 D.中华文明初步形成
【分析】本题考查的是中国历史文化遗产,要求考生在掌握识记的基础上进行材料的分析,予以作答。
【解答】根据材料“是古人类为模仿自然现象或为表达某种意念而有意识地刻画、创作出来的”可知,兴隆洞遗址就已经出现了原始文化的萌芽;
此时仍然处于石器时代,排除A项;
材料与图腾崇拜无关,排除C项;
中华文明起源于栽培农业的出现,排除D项。
故选:B。
【点评】本题考查的是中国历史文化遗产,侧重于考查考生对知识的掌握理解能力和对材料的分析作答能力。
2.(3分)赋民公田是指东汉时期将国家所有土地给予贫民耕种,接受赋田的农民获得土地所有权,独立向国家缴纳租税,在性质上变成国家的佃农。这些政策的实施( )
A.冲击了土地私有制 B.有利于巩固小农经济
C.限制自然经济发展 D.为租调制奠定了基础
【分析】本题考查中国古代土地制度的演变,让学生阅读史料并结合所学作出回答。
【解答】封建社会的经济基础是小农经济,因此历代统治者均进行政策调整保护小农经济、假民公田”的含义来看,保障国家的财政收入;
结合所学知识可知,封建社会以土地私有制为主,排除A项;
结合所学知识可知,这些政策并未改变自给自足的自然经济;
结合所学知识可知,租调制是在魏晋时期推行的,排除D项。
故选:B。
【点评】本题考查中国古代土地制度的演变,考查学生分析材料信息和运用知识分析历史问题的能力。
3.(3分)近年在西安市长安区出土了唐代将军史善应墓。其墓志载:“(史善应)曾祖缬杰娑那可汗,祖乙史波罗可汗,隋开皇中因使入朝,值本国丧乱,封康国公,君(史善应)即第四子也”。材料可说明隋唐时期( )
A.南北经济文化交流密切 B.门第观念影响广泛
C.族际流动与文化的整合 D.羁縻政策效果明显
【分析】本题主要考查了古代中外文化交流,要求学生结合古代中外文化交流的特征和影响来分析。
【解答】根据材料“曾祖缬杰娑那可汗,祖乙史波罗可汗,隋开皇中因使入朝,遂留不返,封康国公,史善应的祖上因为国家丧乱,体现了族际流动,C正确;
材料体现的是民族交流而非南北交流,排除A;
材料和门第无关,排除B;
从材料中不能看出羁縻政策的成效,排除D。
故选:C。
【点评】本题主要考查了古代中外文化交流,侧重考查考生灵活运用所学知识,准确把握材料主旨的能力。
4.(3分)宋仁宗年间《新唐书》修成不久,随即就有吴缜的《新唐书纠谬》问世,指出欧阳修、宋祈之作新书疏于考证。稍晚,指出新书“为观者甚少”。这说明宋代( )
A.重史的传统影响文人行为
B.官方与民间在修史上对立
C.官修史书普遍缺乏公信力
D.政治氛围有利于学术发展
【分析】本题考查了宋明理学,需要学生阅读史料并结合所学作出回答。
【解答】宋代重文轻武的政治氛围,便于文人对官方所修的史书发表自己的观点,D项正确;
根据所学知识可知,材料中吴缜和叶适对官修史书的评价无法体现重史传统;
根据所学知识可知,对《新唐书》评价不高只有吴缜,不能说明官方与民间存在对立;
根据所学知识可知,对《新唐书》评价不高只是一个个例,排除C项。
故选:D。
【点评】本题考查了宋明理学,考查学生解读材料信息,调动和运用知识分析历史问题的能力。
5.(3分)明朝徽商大贾黄汴撰写《一统路程图记》,是现存最早的商旅交通指南。书中序言提到:因有“水陆路程之设”,遂使“天下仕者知立于朝,商贾知藏于市,行旅知出于途”。该书的撰写( )
A.深受耕读传家理念影响 B.反映出长途贩运的兴盛
C.试图打破四民分业现实 D.体现出交通状况的改善
【分析】本题考查明清时期的商业发展,需要学生阅读史料并结合所学作出回答。
【解答】根据题干“徽商大贾”和“商旅交通指南”,结合所学可知,徽商要去远路做生意,反映出明朝长途贩运的兴盛;
材料中的作者是徽商代表,未体现耕读传家;
材料提到这种书对于士农工商四民都有作用,但并没有提及打破职业界限;
材料提及了商旅交通指南的出现,对于当时人的出行有一定帮助,排除D项。
故选:B。
【点评】本题考查明清时期的商业发展,考查学生分析材料信息和运用知识分析历史问题的能力。
6.(3分)汉口是汉水与长江交汇的产物。据《湖北通志•食货考》记载,清代淮南的盐,四川、鄂西北、湘西、黔东的竹木,汉水流域的棉花,湖南、江西的茶叶,都集聚汉口,通过汉口再转运分销到全国各地。据此可知( )
A.地理优势促进汉口成为重要商业中心
B.经济重心转移的速度逐渐加快
C.汉口的城市政治和经济功能得到加强
D.区域性商人群体在汉口已出现
【分析】本题考查明清时期的商业发展,结合题干“四川、鄂西北、湘西、黔东的竹木,安徽、江苏、湖北各地区和湖南、江浙的纺织品,汉水流域的棉花,湖南、江西的茶叶,湖南、湖北的粮食,都集聚汉口,通过汉口再转运分销到全国各地”及明清商业发展的表现进行分析。
【解答】根据材料“四川、鄂西北、黔东的竹木、江苏、江浙的纺织品,湖南,湖南,都集聚汉口,汉口因其独特的地理位置及交通条件,A项正确;
经济重心在南宋时期已经完成转移,排除B项;
材料未涉及政治功能,排除C项;
材料未反映商人群体的出现,排除D项。
故选:A。
【点评】本题考查明清时期的商业发展,考查学生根据材料进行分析理解的能力。
7.(3分)1903年,张謇参观日本北海道开垦区后,感慨道:“国家以全力图治,有排斥之人,有玩弄之人,有抵拒之人,消弭捍圉( )
A.国内土地开垦潜力枯竭 B.民族资本对外依赖度高
C.政府全力改革以图振兴 D.民族企业发展环境恶劣
【分析】本题考查了中国近代民族工业的发展,要求学生阅读史料并结合所学作出回答。
【解答】根据材料可看,张謇参观日本北海道开垦区后,形成鲜明对比,……,艰苦尤甚”可看出张謇在国内兴办实业遇到众多的困境与阻碍,D项正确;
材料强调的是张謇开办通海垦牧公司遇到各色人等的阻碍,并不是土地开垦潜力枯竭;
材料强调的是国家若表明态度,全力支持,没有涉及到民族资本对外依赖的信息;
根据材料中的“国家以全力图治,何施不可”可看出张謇希望政府进行改革,排除C项。
故选:D。
【点评】本题考查了中国近代民族工业的发展,要求学生具有解读材料信息,调动和运用知识分析历史问题的能力。
8.(3分)19世纪90年代之前,中国知识界对“民主”概念多半囿于介绍而缺乏认同感,“民主”一词在文献中数量不多( )
A.君主制已退出历史舞台 B.救亡图存道路发生变化
C.民主思想得到普遍认同 D.民主共和政体已经确立
【分析】本题考查了中国近代化道路的曲折性,需要学生阅读史料并结合所学作出回答。
【解答】根据材料“‘民主’的话语使用在 1904、1909 ,这体现出甲午战后,救亡图存的道路发生了转变;
此时仍是封建君主专制,排除A项;
材料没有涉及中国对民主思想的普遍认同,排除C项;
D项不符合史实,此时仍是清政府统治。
故选:B。
【点评】本题考查了中国近代化道路的曲折性,考查学生分析材料信息和运用知识分析历史问题的能力。
9.(3分)1920年元旦《星期评论》发表新年词《红色的新年》中说:从北极下来的新潮“拥着无数的锤儿锄儿,直要锤匀了锄光了世间的不平不公”文中还期望“——霎时遍地都红”。这反映了当时( )
A.民主科学成为思想主流 B.工人运动已成为潮流
C.俄国经验受到国人关注 D.民主革命进入新阶段
【分析】本题侧重于考查马克思主义在中国的传播,解题关键信息是“1920年”“拥着无数的锤儿锄儿,直要锤匀了锄光了世间的不平不公”“——霎时遍地都红”。
【解答】A.1915年,新文化运动开始兴起,与材料不相符;
B.材料反映的是马克思主义思潮,无关工人运动;
C.根据材料“1920年”“拥着无数的锤儿锄儿,直要锤匀了锄光了世间的不平不公”“——霎时遍地都红”分析可知,马克思主义受到国人关注,C正确;
D.五四运动中无产阶级登上历史舞台,中国的民主革命进入新民主主义革命阶段。
故选:C。
【点评】本题侧重于考查马克思主义在中国的传播,答题关键在于对材料的分析和相关知识点的把握。
10.(3分)20世纪50、60年代,相对于中国传统之于妇女德容工言须“温柔”“贤淑”的弱女子性别规范,出现了“铁姑娘”的称呼,展现了“铁姑娘”参加生产建设的场景。“铁姑娘”的称呼反映了( )
A.社会主义改造对劳动力需求巨大
B.人民公社化运动蓬勃发展
C.广大妇女积极投身社会主义建设
D.传统的性别分工彻底颠覆
【分析】本题考查了全面建设社会主义,需要学生阅读史料并结合所学作出回答。
【解答】A.1956年社会主义改造已经完成,这与材料中的20世纪60年代社会主义建设不符;
B.人民公社化运动追求规模大、公有化程度高,故B项错误;
C.20世纪50、60年代,从传统的“温柔贤淑弱女子”变为生产建设的积极分子,说明广大妇女积极投身社会主义建设;
D.女性从事高强度工农业生产,打破了传统的性别分工,故D项错误。
故选:C。
【点评】本题以全面建设社会主义为切入点,考查学生解读材料信息,调动和运用知识分析历史问题的能力。
11.(3分)古代不同地区的居民都非常重视农业生产,积极培育适合本地区种植的农作物,西亚、东亚和东南亚、中美、南美以及非洲内陆先后形成几个有特色的农业中心。下列有关“农业中心”成就表述正确的是( )
A.中南美洲培育出玉米和棉花
B.东亚培育出水稻和小麦
C.非洲培育出马铃薯和甜高粱
D.西亚培植出大麦和豆类
【分析】本题考查了早期农业生产的出现,要求学生阅读史料并结合所学作出回答。
【解答】根据所学可知,根据目前的研究、小麦和豆类作物,排除B项;
南亚、中国培育出水稻、大豆,西非居民班图人培育出了甜高粱,中南美洲培育出了甘薯,排除AC项。
故选:D。
【点评】本题考查了早期农业生产的出现,要求学生具有解读材料信息,调动和运用知识分析历史问题的能力。
12.(3分)16至17世纪,法国贵族的生活方式产生了变化,他们将强健的体魄、旺盛的精力和卓著的战功视作他们身份的标志,这种风气也逐渐影响了广大平民。较多的法国人已经意识到体育运动不仅可以带给他们愉悦,而且可以达到强身健体的目的。材料说明( )
A.社会风气逐步摆脱宗教影响
B.社会等级界限正在日益消除
C.启蒙思想推动了体育的发展
D.新思想影响了人们的健康观
【分析】本题考查文艺复兴,解题的关键是抓住材料时间,解读材料信息,结合文艺复兴的影响分析。
【解答】依据材料并结合所学可知,16—17世纪,法国贵族,意识到体育运动不仅可以带给他们愉悦,这说明新思想影响了人们的健康观;
材料没有体现宗教的影响,故A项错误;
“消除”的说法绝对化,故B项错误;
启蒙运动发生在17、18世纪,故C项错误。
故选:D。
【点评】本题考查文艺复兴的影响,侧重考查学生解读材料、调用所学知识分析的能力。
13.(3分)马歇尔计划于1947年7月正式启动,为西欧经济恢复提供了所需的资金,使西欧重要工矿企业在短时期内完成了重新装备,西欧工业产量已达到战前水平,西欧各国相继进入持续增长的繁荣时代。这反映了马歇尔计划( )
A.有利于巩固西欧的资本主义制度
B.应对“经互会”而成立
C.推行目的是为了控制整个欧洲
D.推动国际货币基金组织的诞生
【分析】本题考查马歇尔计划,本题要结合材料和所学的课本知识进行分析。
【解答】根据“到1949年,西欧工业产量已达到战前水平。”可得出马歇尔计划通过经济上援助西欧,有利于巩固资本主义制度;
马歇尔计划比“经互会”更早,排除B项;
推行目的是为了遏制苏联,排除C项;
国际货币基金组织诞生早于马歇尔计划,排除D项。
故选:A。
【点评】本题考查马歇尔计划,考查学生分析材料信息和运用知识分析历史问题的能力。
14.(3分)观察如表,这一变化( )
1950﹣1972各国黄金储备比重变化表
1950年
1971年
1972年
美国
31.2%
9.7%
7.6%
西欧共同体各国
26.5%
30%
29.6%
日本
3.2%
12.4%
12.3%
资本主义世界
100%
100%
100%
A.提升了欧元的货币地位
B.加速了原有货币体系的解体
C.缓和了美欧的贸易竞争
D.导致了美国霸权地位的丧失
【分析】本题考查布雷顿森林体系,让学生阅读史料并结合所学作出回答。
【解答】根据表格信息结合所学知识可知,美国的黄金储备从“1950年31.2%”下降到“1972年7.5%”可以看出,结合所学知识可知这反映了以美元为中心的布雷顿森林体系在走向瓦解,再次引发了欧洲抛售美元,经过磋商西方国家放弃固定汇率制,至此布雷顿森林货币体系完全崩溃;
结合所学知识可知,欧盟于1999年1月1日发行欧元,欧元正式进入市场成为流通货币;
结合所学知识可知,20世纪70年代美国经济逐渐下滑、日本崛起形成了对美国经济的挑战,排除C项;
结合所学知识可知,美元在与黄金脱钩之后,美元霸权地位并未丧失,排除D项。
故选:B。
【点评】本题考查布雷顿森林体系,考查学生分析材料信息和运用知识分析历史问题的能力。
15.(3分)如表是二战后部分国家的经济数据表,对此解读正确的有( )
国家类型
国家
时期
平均经济增长率(%)
主要资本主义国家
德国
1950﹣1970
10+
日本
1955﹣1972
8.8
韩国
1960﹣2000
10+
社会主义国家
东欧各国
1960﹣1980
5﹣6
中国
1978﹣2018
9.5
新兴民族独立国家
印度
1991﹣2018
7.3
巴西
1968﹣1973
11.2
①各主要资本主义国家将宏观调控与市场调节相结合,实现经济快速发展
②东欧国家的社会主义改革也曾取得显著成效,但没有突破苏联模式束缚
③中国通过改革开放逐步建立社会主义市场经济体制,经济实现飞速发展
④新兴民族国家通过发展国有经济与制定经济计划,有国家实现高速发展
A.1个 B.2个 C.3个 D.4个
【分析】本题考查二战后部分国家的经济发展,让学生阅读史料并结合所学作出回答。
【解答】结合所学知识,二战后,实现经济的快速发展,但是,①正确;
结合所学知识,东欧各国在社会主义建设中大多采取苏联模式,②正确;
中国通过改革开放建立社会主义市场经济体制,开辟中国特色社会主义道路,③正确;
二战后,殖民地与半殖民地国家纷纷独立,通过发展国有经济与制定经济计划加速工业化进程,④正确。
故选:D。
【点评】本题考查二战后部分国家的经济发展,考查学生分析材料信息和运用知识分析历史问题的能力。
二、非选择题(共55分)
16.(25分)阅读下列有关粮食安全的材料,回答问题。
材料一:《诗经》中有很多重视粮食储备的诗句。先秦时期的管仲将粮食安全提升到国家战略的高度,而且指出“仓廪实而知礼节,衣食足而知荣辱”。自秦统一后,立法保护农民土地所有权,设置农官管理、督促农业生产。汉初则推行“轻徭薄赋,贾谊强调用行政手段促使百姓归农,晁错则主张通过经济杠杆提高粮食价格。唐代刘晏主张根据粮食丰歉调整税赋。南宋董煟在《救荒活民书》中提出选择储粮主体要有所侧重,以更好地发挥储备粮赈灾救灾的作用。元世祖极为重视传播和普及农业知识和技术,主张用先进的农耕技术指导农民耕作
——摘编自赵纪萍《学习时报》
材料二:工业革命时期,曼彻斯特居民主食在之前土豆、面包基础上,增加了荼、蛋类、鲜肉等,农业劳动力加快了向畜牧业的转变。在发展中,由于环境保护观念不强,影响了土地的生产能力。与英国大趋势相同,该地对国外粮食市场的依赖性显著增强,20多年的英法战争,法国长期经济封锁,引发了一系列社会动荡和骚乱。鉴于此,政府在曼彻斯特修筑了多条运河和铁路;19世纪30年代该地成立的反谷物法同盟导致《谷物法》于1846年废除,迎来了英国自由贸易的时代。曼彻斯特粮食供应问题得以缓解。
——摘编自贾情《第一次工业革命时期英国城市粮食供应问题研究——以曼彻斯特为例》
材料三:1949年,上海解放后,一些不法粮商操纵粮食市场,中央委派陈云到上海开展一场保卫新生政权的经济战。在陈云指挥下中央财委和上海市政府从江苏、浙江等地收购大米,调运到上海。同时,在零售环节,对工厂、学校等办理直接供应和重点配售,工商管理部门对市场各项制度作重大改革,如规定中途退市后不得再进场交易,为打击私商投机哄抬,国营粮食公司连续降低售价,迫使私商以低于市场价亏本售出粮食。1950年,上海市政府又成立新的上海市米业市场,粮价平稳下来。这是新中国在经济战线上取得的第一个重大胜利。
——摘编自贺涛《上海解放之初的“米粮大战”》
(1)根据材料一并结合所学知识,概括中国古代保障粮食安全的主要特点。
(2)根据材料二并结合所学知识,指出曼彻斯特粮食问题产生的背景及其解决带来的意义。
(3)根据材料三并结合所学知识,分析建国初上海解决粮食问题呈现的特点及其影响。
【分析】本题考查了粮食安全问题,第一问结合中国古代保障粮食安全的主要特点分析;第二问结合曼彻斯特粮食问题产生的背景及其解决带来的意义分析;第三问要求学生阅读史料并结合所学作出回答。
【解答】(1)特点:本题是特点类材料分析题。根据材料一“先秦时期的管仲将粮食安全提升到国家战略的高度,从战略高度重视粮食储备,将重农作为基本国策颁行天下,设置农官管理。”可知政府政策支持,主张用先进的农耕技术指导农民耕作。”可知技术提高粮食产量确保粮食安全,晁错则主张通过经济杠杆提高粮食价格。南宋董煟在《救荒活民书》中提出选择储粮主体要有所侧重,以更好地发挥储备粮赈灾救灾的作用、治理智慧或经验。
(2)背景:本题是背景类材料分析题。根据材料二“工业革命时期、面包基础上、蛋类,粮食替代品增多。”并结合所学知识可知工业革命推动居民食品消费多样化。根据材料二“由于环境保护观念不强,影响了土地的生产能力,粮食产量减少,该地对国外粮食市场的依赖性显著增强。”可知供应市场结构不完善,法国长期经济封锁。”可知法国经济封锁影响粮食进口,引发了一系列社会动荡和骚乱。(任意三点)
意义:本题是影响类材料分析题。根据材料二“工业革命时期、面包基础上、蛋类,粮食替代品增多。”并结合所学知识可知推动了工业化和城市化的发展,迎来了英国自由贸易的时代。”可知推动了自由贸易的发展,引发了一系列社会动荡和骚乱,政府在曼彻斯特修筑了多条运河和铁路。”可知缓和了社会矛盾。(任意两点)
(3)特点:本题是特点类材料分析题。根据材料三“在陈云指挥下中央财委和上海市政府从江苏,调运到上海,国营粮食公司在市场实行有计划的批发抛售,对工厂,使全市六分之一的人口能以低于市场批发的价格买到粮食,建国初上海解决粮食问题以政府为主导;市场手段与行政手段相结合,如规定中途退市后不得再进场交易。”可知以全国为依托。
影响:本题是影响类材料分析题。根据材料三“使全市六分之一的人口能以低于市场批发的价格买到粮食,维护了社会稳定,上海市政府又成立新的上海市米业市场,粮价平稳下来。”可知巩固了新生政权。(任意两点)
故答案为:
(1)特点:从战略高度、重视粮食储备、技术提高粮食产量确保粮食安全、治理智慧或经验
(2)背景:工业革命推动居民食品消费多样化,影响粮食生产,粮食产量减少;法国经济封锁影响粮食进口。(任意三点)
意义:推动了工业化和城市化的发展;推动了自由贸易的发展,稳定了社会秩序
(3)特点:以政府为主导;遵循市场规律;以全国为依托。(任意两点)
影响:稳定了粮食价格,维护了社会稳定;为国民经济恢复奠定了基础
【点评】本题考查了粮食安全问题,要求学生具有解读材料信息,调动和运用知识分析历史问题的能力。
17.(18分)阅读材料并结合所学知识,完成下列要求。
材料一 我国古代典籍中城市规划相关记述表
“匠人营国,方九里,旁三门。国中九经九纬,面朝后市”
《周礼•考工记》
“王城方九里,公城方七里,侯城方五里
《左传•隐公元年》
“凡立国都,非于大山之下,必于广川之上。高毒近早,下毋近水,而沟防省。因天材,故城都不必中规矩,道路不必中准绳。”
《管子》
材料二 官方传统:涉及地方府县城市皆须建置官方设施,如坛庙、救济场所、学校、仓库、旌表申明设施等,对选址、规模、式样等有不同程度的要求。
民间传统:参与选址、择向、山水格局建构等工作处理人工建设与自然环境之间的关系和人工建设中的具体工程技术问题。
士人传统:保障着官方法规以适当的方式落实于城市具体的自然环境、社会条件、经济状况之中,不懈追求和谐的社会秩序。
——摘编自孙诗萌《浅论中国古代城市规划的“三个传统”》
材料三 中国城市告别传统城市形态走向近代是从19世纪40年代开始的。中国的城市近代化发轫于西方资本主义的侵入,一批有别于传统封建市镇的近代城市首先在通商口岸崛起。……这些通商城市以贸易为中介,并通过强行建立租界等手段,从而使这些城市走出乡村社会及文化的包围而开始了艰难的近代之旅。
——摘编自涂文学《中国近代城市化与城市近代化论略》
(1)根据材料一、二并结合相关史实,归纳中国古代的城市规划理念。
(2)根据材料三概括近代中国城市发展的特点,并结合相关史实分析其背景。
(3)结合上述材料和相关史识,作为研究者,对有关古今城市的记载应如何考证?
【分析】本题主要考查了城市化。第一问要求学生结合中国古代的城市规划理念来分析;第二问结合近代中国城市发展的特点分析。
【解答】(1)理念:根据材料一“王城方九里,公城方七里,爵城方三里”,城市规划彰显统治权威,非于大山之下。高毋近早而水用足。因天材,故城郭不必中规矩,并结合所学可得出;根据材料二“……涉及地方府县城市皆须建置官方设施……保障官方法规以适当方式落实于城市具体的自然环境、经济状况之中,并结合所学可得出。
(2)特点:根据材料三“……中国的城市近代化发轫于西方资本主义的侵入,一批有别于传统封建市镇的近代城市首先在通商口岸崛起,可得出,沿海通商口岸首先崛起,并通过强行建立租界等手段、城市建设与管理,从而使这些城市走出乡村社会及文化的包围而开始了艰难的近代之旅”,受西方工业文明影响。背景:根据材料三并结合所学知识;民族危机不断加深。
(3)如何考证:结合材料和所学知识,我们可知应该实事求是实地考察,做到史料和实地考察的结合。
故答案为:
(1)理念:城市规划彰显统治权威;城市选址遵循应天顺民的原则。
(2)特点:发展不均衡,沿海通商口岸首先崛起,具有半殖民地性;民族危机不断加深。
(3)如何考证:史料和实地考察的结合。
【点评】本题主要考查了城市化,考查学生分析材料信息和运用知识分析历史问题的能力。
声明:试题解析著作权属所有,未经书面同意,不得复制发布日期:2023/8/29 16:26:22;用户:15290311958;邮箱:15290311958;学号:48861359
相关试卷
这是一份重庆市巴蜀中学2022-2023学年高二下学期调研考试历史试卷(5月份),共19页。试卷主要包含了选择题,非选择题等内容,欢迎下载使用。
这是一份重庆市巴蜀名校2022-2023学年高二下学期期末考试历史试卷(含答案),共18页。试卷主要包含了单选题,材料题,论述题等内容,欢迎下载使用。
这是一份重庆市巴蜀中学2022-2023学年高二历史下学期期末试题(Word版附解析),共17页。
