浙江省嘉兴市2022届高三化学一模考试试题(Word版附解析)
展开浙江省嘉兴市2022届高三一模教学测试
化学试题
本试题卷分选择题和非选择题两部分,共8页,满分100分,考试时间90分钟。
考生须知:
1.答题前,请务必将自己的姓名、准考证号用黑色字迹的签字笔或钢笔填写在答题纸规定的位置上。
2.答题时,请按照答题纸上“注意事项”的要求,在答题纸相应的位置上规范作答,写在本试题卷上的答案一律无效。
3.非选择题的答案必须用黑色字迹的签字笔或钢笔写在答题纸上相应区域内,作图时可先使用2B铅笔,确定后必须使用黑色字迹的签字笔或钢笔描黑,答案写在本试题卷上无效。
可能用到的相对原子质量:H1 Li7 C12 N14 O16 Na23 Al27 P31 S32 Ca40 Fe56 Cu64
选择题部分
一、选择题(本题共22小题,1~16题每小题2分,17~22题每小题3分,共50分。每小题列出的四个备选项中只有一个是符合题目要求的,不选、多选、错选均不得分)
1. 能促进水的电离,且水溶液呈酸性的是
A. B. HClO C. D.
【答案】C
【解析】
【详解】A.NH3溶于水形成一水合氨为弱碱,溶液显碱性,抑制水的电离,故A错误;
B.HClO是弱酸,抑制水的电离,溶液显酸性,故B错误;
C.(NH4)2SO4是强酸弱碱盐,铵根离子水解促进水的电离,溶液显酸性,故C正确;
D.CH3CH2ONa是强碱弱酸盐,醋酸根离子水解,促进水的电离,溶液显碱性,故D错误;
故选:C。
2. 下列物质对应的化学式正确的是
A. 金刚砂:SiC B. 梯恩梯:
C. 电石的主要成分:CaC D. 黄铁矿的主要成分:FeS
【答案】A
【解析】
【详解】A.金刚砂是碳化硅,其化学式为:SiC,故A正确;
B.梯恩梯是三硝基甲苯,故B错误;
C.电石的主要成分是碳化钙,其化学式为:CaC2,故C错误;
D.黄铁矿的主要成分是二硫化亚铁,其化学式为:FeS2,故D错误;
故选:A。
3. 下列表示正确的是
A. 醛基的电子式:
B. 的空间填充模型:
C. 氯气的共价键电子云轮廓图:
D. 基态的价层电子排布图:
【答案】C
【解析】
【详解】A.醛基的结构简式为-CHO,电子式为: ,故A错误;
B.是直线形分子,空间填充模型为:,故B错误;
C.氯气的共价键为p-p键,电子云轮廓图为: ,故C正确;
D.基态的价层电子排布式为3d7,价层电子排布图: ,故D错误;
故选C。
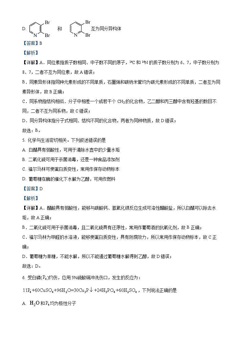
4. 下列说法正确的是
A. 和互为同位素
B. 石墨烯和碳纳米管互为同素异形体
C. 乙二醇和丙三醇互为同系物
D. 互为同分异构体
【答案】B
【解析】
【详解】A.同位素指质子数相同、中子数不同的原子,14C和14N的质子数分别为6、7,中子数分别为8、7,二者不互为同位素,故A错误;
B.同素异形体指同种元素形成的不同单质,石墨烯和碳纳米管均为碳元素形成的不同单质,二者互为同素异形体,故B正确;
C.同系物指结构相似、分子中相差一个或若干个CH2的化合物,乙二醇和丙三醇中含有羟基的数目不同,二者不互为同系物,故C错误;
D.同分异构体指分子式相同、结构不同的化合物,两者为同种物质,故D错误;
故选:B。
5. 化学与生活密切相关。下列叙述错误的是
A. 白醋具有弱酸性,可用于清除水壶中的少量水垢
B. 二氧化硫可用于杀菌消毒,还是一种食品添加剂
C. 福尔马林可使蛋白质变性,常用作保存动物标本
D. 葡萄糖在酶的催化下水解为乙醇,可用作燃料
【答案】D
【解析】
【详解】A.醋酸具有弱酸性,能够与碳酸钙、氢氧化镁反应生成可溶性醋酸盐,所以白醋可以除去水垢,故A正确;
B.二氧化硫可用于杀菌消毒,且二氧化硫具有还原性,常用作葡萄酒的抗氧化剂,故B正确;
C.福尔马林为甲醛的水溶液,能够使蛋白质变性,具有防腐效力,所以常用作保存动物标本,故C正确;
D.葡萄糖为单糖,不能水解,所以不能通过葡萄糖水解得到乙醇,故D错误;
故选:D。
6. 受白磷()灼伤,应用5%硫酸铜冲洗伤口,发生的反应为:,下列说法正确的是
A. 和均为极性分子
B. 只发生了氧化反应
C. 氧化产物和还原产物的物质的量之比为5∶6
D. 若有1 mol 参加反应,则被氧化的的物质的量为0.05 mol
【答案】D
【解析】
【详解】A.H2O是极性分子,P4为非极性分子,故A错误;
B.P元素的化合价由0升高为+5价,P元素的化合价由0降低为-3价,P4既发生了氧化反应也发生还原反应,故B错误;
C.Cu3P为还原产物,H3PO4为氧化产物,由反应可知,氧化产物和还原产物的物质的量之比为24:20=6:5,故C错误;
D.由电子守恒可知,该反应中被硫酸铜氧化的白磷有,若有1molCuSO4参加反应,则被CuSO4氧化的P4的物质的量为0.05mol,故D正确;
故选:D。
7. 下列实验装置(部分夹持装置略)或现象错误的是
A. 图①:观察到钠燃烧的火焰颜色为黄色,且有淡黄色固体生成
B. 图②:两支试管中滴入酚酞溶液后,甲中溶液为红色,乙中溶液为浅红色
C. 图③:一段时间后,观察到右侧导管有一段高于液面的水柱
D. 图④:石蜡油受热分解,右侧试管盛放的酸性溶液褪色
【答案】A
【解析】
【详解】A.钠的焰色为黄色,燃烧生成过氧化钠,应在坩埚或试管中观察到钠燃烧的火焰颜色为黄色,且有淡黄色固体生成,不能选玻璃表面皿,故A错误;
B.等浓度时碳酸钠溶液的碱性强,则两支试管中滴入酚酞溶液后,甲中溶液为红色,乙中溶液为浅红色,故B正确;
C.食盐水为中性,Fe发生吸氧腐蚀,水沿导管上升可证明,则右侧导管有一段高于液面的水柱,故C正确;
D.石蜡油受热分解生成不饱和烃,则右侧试管盛放的酸性KMnO4溶液褪色,故D正确;
故选:A。
8. 下列说法错误的是
A. 容量瓶、滴定管和分液漏斗使用前都需要进行检漏操作
B. 银镜反应、硝基苯的制备和实验室制备乙烯气体均采用水浴加热
C. 对于实验室产生的不具有回收利用价值的有机废液,可用焚烧法处理
D. 为除去乙酸乙酯中少量的乙醇,可向其中加入水进行多次萃取分液
【答案】B
【解析】
【详解】A.具有活塞或塞子的仪器使用前需要查漏,则容量瓶、滴定管和分液漏斗使用前都需要进行检漏操作,故A正确;
B.实验室制备乙烯气体,需要温度计测定反应液的温度为170℃,不能水浴加热,故B错误;
C.有机物可燃烧产生二氧化碳等,则实验室产生的不具有回收利用价值的有机废液,可用焚烧法处理,减少污染,故C正确;
D.乙醇与水互溶,水与乙酸乙酯分层,则向其中加入水进行多次萃取分液可除杂,故D正确;
故选:B。
9. 用表示阿伏加德罗常数的值。下列说法正确的是
A. 21 g 中,π键的个数为
B. 7.2 g 固体中含有离子总数为
C. 1 mol⋅L-1的溶液中阳离子数目大于
D. 常温常压下,1 mol 与44.8 L 反应转移的电子数为
【答案】D
【解析】
【详解】A.C3H6可以为丙烯或者环丙烷,结构未知,无法确定含有π键的数目,故A错误;
B.过氧化钙中阴离子为过氧根离子,7.2gCaO2固体中含有离子总数为:×2×NAmol-1=0.2NA,故B错误;
C.溶液体积未知,无法计算阳离子数目,故C错误;
D.标况下44.8LSO2物质的量:=2mol,1molNa2O2与2molSO2反应转移的电子数为2NA,故D正确;
故选:D。
10. 下列反应对应的离子方程式正确的是
A. 与稀硝酸反应:
B. 溶液与少量溴水反应:
C. NaOH溶液与过量草酸()溶液反应:
D. 溶液中通入少量:2+CO2+H2O→2 +CO
【答案】C
【解析】
【详解】A.CaCO3与稀硝酸反应生成硝酸钙、水和二氧化碳,碳酸钙不拆开,离子方程式为:CaCO3+2H+=Ca2++H2O+CO2↑,故A错误;
B.由于碘离子的还原性强于亚铁离子,则FeI2溶液与少量溴水时,溴水与碘离子反应生成碘单质和溴离子,离子方程式为:2I-+Br2=I2+2Br-,故B错误;
C.NaOH溶液与过量草酸H2C2O4溶液反应生成草酸氢钠和水,离子方程式为:H2C2O4+OH-=+H2O,故C正确;
D.由于酸性:碳酸>苯酚>碳酸氢根离子,则向苯酚钠中通入少量的二氧化碳反应生成苯酚和碳酸氢钠,离子方程式为:
+CO2+H2O→ +,故D错误;
故选:C。
11. 下列说法正确的是
A. 所有α-氨基酸都存在对映异构体
B. 淀粉、纤维素、蛋白质和核苷酸都属于高分子化合物
C. 以CO和为原料,通过加成反应可合成液态烃和甲醇等有机物
D. 石油裂解的产物除了乙烯、丙烯等不饱和烃外,还含有甲烷、乙烷等
【答案】D
【解析】
【详解】A.α-氨基酸有可能没有手性碳原子,如甘氨酸(氨基乙酸)、2-甲基-α-氨基丙酸,没有手性碳原子,故A错误;
B.淀粉、纤维素、蛋白质属于高分子化合物,核苷酸不是高分子化合物,故B错误;
C.CO、氢气,可在一定条件下合成烃、甲醇等,但是制备液态烃不属于加成反应,故C错误;
D.裂解是在无氧时,在较高温度下,高级烷烃分解的过程,石油裂解的产物除了乙烯、丙烯等不饱和烃外,还含有甲烷、乙烷等,故D正确;
故选:D。
12. α-氰基丙烯酸异丁酯可用作医用胶,其结构如下。下列关于α-氰基丙烯酸异丁酯的说法正确的是
A. 一定条件下能发生加聚、缩聚反应
B. 分子中的碳原子有2种杂化方式
C. 酸性条件下水解可得到分子式为的物质
D. 分子中可能共平面的碳原子最多为6个
【答案】C
【解析】
【详解】A.分子中碳碳双键能发生加聚反应,但不能发生缩聚反应,故A错误;
B.连接双键的碳原子采用sp2杂化,-CN中碳原子采用sp杂化,甲基中碳原子采用sp3杂化,所以碳原子有3种杂化类型,故B错误;
C.酸性条件下该物质水解生成CH2=C(COOH)COOH、(CH3)2CHCH2OH,所以酸性条件下水解可得到分子式为C4H4O4的物质,故C正确;
D.碳碳双键、-CN、-COOC-均直接相连,且3个原子可确定一个平面,连接2个甲基的C为四面体结构,可能共平面的碳原子最多为7个,即只有1个甲基上C与其它碳原子不共面,故D错误;
故选:C。
13. 下列说法正确的是
A. 测得0.1mol/L的一元碱ROH溶液,则ROH一定为弱电解质
B. 可溶性正盐BA溶液,升温后pH仍为a,则BA可能为强碱弱酸盐
C. 中和等体积、等pH的NaOH和溶液,消耗盐酸的物质的量之比为1∶2
D. 的盐酸溶液与的醋酸溶液按体积比1∶9混合,所得溶液
【答案】B
【解析】
【详解】A.不同温度下,同一溶液的pH值大小不同,没有指明常温状态下测定的pH,不能判断电解质的强弱,故A错误;
B.若BA为强碱弱酸盐,升高温度促进水解,氢氧根浓度增大,但由于水的离子积常数也增大,则溶液中pH可能不变,故B正确;
C.pH相同的NaOH和Ba(OH)2溶液中,氢氧根离子浓度相同,体积相同,故溶液中氢氧根离子的物质的量相同,中和HCl的量相同,故C错误;
D.pH=4的盐酸溶液与pH=4的醋酸溶液按体积比1:9混合,所得溶液pH=4,故D错误;
故选:B。
14. 某种化学品的结构如图所示,已知W、X、Y、Z、M均为短周期主族元素,其中W、X、Y在同一周期,Z、M同处另一周期,M原子的最外层电子数等于其电子层数,则下列说法中正确的是
A. 元素对应简单离子半径大小关系为:M>X>W
B. W和M形成的化合物晶体类型是偏向离子晶体的过渡晶体
C. W的同周期主族元素中,第一电离能比W大的元素只有1种
D. X、Y、Z、W形成的简单氢化物中,沸点高低顺序为:W>X>Z>Y
【答案】D
【解析】
【分析】W、X、Y、Z、M均为短周期主族元素,其中W、X、Y在同一周期,Z、M同处另一周期,M原子的最外层电子数等于其电子层数,M带3个单位的正电荷,可知M为Al元素,化合物中Z形成6个共价键,Z为S元素;X形成1个共价键、Y形成4个共价键、W形成2个共价键,则X为F元素、Y为C元素、W为O元素,以此来解答。
【详解】由上述分析可知,W为O元素、X为F元素、Y为C元素、Z为S元素、M为Al元素,
A.具有相同电子排布的离子中原子序数大的离子半径小,则对应简单离子半径大小关系为:W>X>M,故A错误;
B.W和M形成的化合物为氧化铝,为离子晶体,故B错误;
C.W的同周期主族元素中,第一电离能比W大的元素有N元素、F元素,故C错误;
D.水分子间氢键比HF分子间氢键多,不含氢键的氢化物中相对分子质量越大、沸点越高,则X、Y、Z、W形成的简单氢化物中,沸点高低顺序为:W>X>Z>Y,故D正确;
故选:D。
15. 钠和氯气反应的能量关系如图所示。
下列说法正确的是
A. ,
B. 是放热反应
C.
D. 高温下自发
【答案】A
【解析】
详解】A.失去电子吸收能量,得到电子放出能量,则ΔH3>0,ΔH5<0,A正确;
B.NaCl(g)=NaCl(s)是物理变化,不是化学反应,B错误;
C.由盖斯定律可知,ΔH2+ΔH3+ΔH4+ΔH5+ΔH6+ΔH7=ΔH1<0,则ΔH2+ΔH3+ΔH4+ΔH5<-(ΔH6+ΔH7),C错误;
D.反应放热,ΔH<0,ΔS<0,且钠、氯气较活泼,在较低温度下自发进行,D错误;
故答案为:A。
16. S和O可组成一系列负二价阴离子,结构如图。下列说法正确的是
硫酸根
焦硫酸根
过二硫酸根
硫代硫酸根
A. 电负性O>S,该系列离子中不存在非极性共价键
B. 焦硫酸钠溶于水所得溶液呈酸性
C. 硫酸根和硫代硫酸根空间构型均为正四面体
D. 过二硫酸根具有极强氧化性,原因是其中S元素处于+7价
【答案】B
【解析】
【详解】A.由图可知,该系列离子中均存在O-O键,为非极性共价键,故A错误;
B.焦硫酸钠溶于水生成NaHSO4,为强酸的酸式盐,溶液呈酸性,故B正确;
C.由图可知,硫酸根离子空间构型为正四面体,其中1个O原子被S取代,导致硫代硫酸根中空间构型为四面体,不是正四面体,故C错误;
D.过二硫酸根离子中含有过氧键,S为+6价,其具有较强的氧化性是因为其中含有过氧键,故D错误;
故选:B。
17. 一定温度下的平衡体系:中仅含有、CaO及气体。此时压强为p,体积为2V。在t0时刻,将容器容积压缩到V且保持不变。测得体系中压强与时间关系如图所示(忽略固体所占体积)。下列说法错误的是
A. 容器容积缩小,浓度增大,平衡向左移动
B. t1时,CaO几乎反应完全
C. t1时,若再加入足量的CaO,达到新平衡时体系的压强大于p
D. 若t₀时,向体系中增加少量,反应速率不变
【答案】C
【解析】
【详解】A.反应正向气体分子数增大,则容器容积缩小相当于增大压强,平衡向左移动,故A正确;
B.t1时,反应达到新平衡,由K=c(CO2)可知,如CaO足量,新平衡时c(CO2)保持不变,气体物质的量变为原来的一般,压强仍为p,但实际压强大于p,故CaO不足,几乎反应完全,故B正确;
C.由K=c(CO2)可知,如CaO足量,新平衡时c(CO2)保持不变,气体的物质的量变为原来的一般,压强仍为p,故C错误;
D.CaCO3为固体,浓度为定值,向体系中增加少量CaCO3(s),反应速率不变,故D正确;
故选:C。
18. 羟基自由基(·OH)具有强氧化性。我国科学家设计了一种能将苯酚氧化为CO2、H2O的电化学组合装置,如图所示。下列说法错误的是
A. a极为正极,发生还原反应
B. 工作一段时间,b极区pH减小
C. d极区发生的电极反应:
D. 乙池中c、d两极产生气体的体积比(相同条件下)为2∶1
【答案】D
【解析】
【分析】a极发生还原反应,+6e-+7H2O=2Cr(OH)3↓+8OH-,则a电极为原电池正极,b极上苯酚失电子被氧化为CO2,电极反应式为C6H5OH-28e-+11H2O=6CO2↑+28H+,b电极为原电池负极;c极连接电源的负极,为电解池的阴极,阴极的电极反应为:2H++2e-=H2↑,d极连接电源正极,为电解池阳极,阳极的电极反应式为:H2O-e-=H++•OH,羟基自由基(•OH)是自然界中氧化性仅次于氟的氧化剂,进一步氧化苯酚,方程式为C6H5OH+28•OH=6CO2↑+17H2O。
【详解】A.a极发生还原反应,+6e-+7H2O=2Cr(OH)3↓+8OH-,则a电极为原电池正极,故A正确;
B.b极苯酚失电子被氧化为CO2,电极反应式为C6H5OH-28e-+11H2O=6CO2↑+28H+,则反应进行后,b电极附近c(H+)中的,溶液的pH减小,故B正确;
C.d极连接电源正极,为电解池阳极,阳极的电极反应式为:H2O-e-=H++•OH,故C正确;
D.c极为电解池阴极,电极反应为2H++2e-=H2↑,d极为电解池阳极,电极反应为H2O-e-=H++•OH,C6H5OH+28•OH=6CO2↑+17H2O,则根据同一闭合回路中电子转移数目相等,可得关系式:14H2~28e-~6CO2,c、d两极产生气体的物质的量的比为14:6=7:3,故二者相同条件下体积比为14:6=7:3,故D错误;
故选:D。
19. CuCl的盐酸溶液能吸收CO生成稳定的配合物氯化羰基亚铜[],其结构如图。下列有关说法错误的是
A. 该配合物的配体有三种
B. 该配合物中,中心离子的配位数为4
C. 该配合物难溶于水和乙醇
D. 利用该反应可定量测定一氧化碳
【答案】C
【解析】
【详解】A.根据图知,该配合物中CO、Cl-、H2O都是配体,配体有3种,故A正确;
B.根据图知,该配合物中,中心离子连接4个原子,所以配位数是4,故B正确;
C.该配合物中水分子能和溶剂水能形成分子间氢键,所以该物质易溶于水,故C错误;
D.CuCl的盐酸溶液能吸收CO生成稳定的配合物氯化羰基亚铜[Cu2(CO)2Cl2•2H2O],所以利用该反应可定量测定一氧化碳,故D正确;
故选:C。
20. HA是一元弱酸,难溶盐MA的饱和溶液中随c(H+)而变化,不发生水解。实验发现,时为线性关系,如下图中实线所示。
下列叙述错误的是
A. HA的电离常数
B. 溶液时,
C. MA的溶度积
D. 溶液时,
【答案】B
【解析】
【详解】A.,当时,由物料守恒知,则,,则,对应图得此时溶液中,,A正确;
B.设调pH所用的酸为HnX,则结合电荷守恒可知
,题给等式右边缺阴离子部分nc(Xn-),B错误;
C.由图可知,c(H+)=0时,可看作溶液中有较大浓度的OH-,此时A-的水解极大地被抑制,溶液中c(M+)=c(A-),则,C正确;
D.由图可知pH=4,即c(H+)=10×10-5mol/L时,c2(M+)=7.5×10-8mol2/L2,c(M+)=mol/L<3.0×10-4mol/L,D正确;
故选B。
21. Beckmann反应是指酮肟在酸性条件下重排生成酰胺的反应,机理中与羟基处于反位的基团迁移到缺电子的氮原子上,具体反应历程如图所示(已知:R、代表烷基)
下列说法错误的是
A. 在该反应过程中作催化剂
B. N-O-H键角:物质Ⅰ<物质Ⅱ
C. 物质Ⅲ→物质Ⅳ有配位键的形成
D. 发生上述反应生成
【答案】D
【解析】
【分析】贝克曼重排是指肟(醛肟或酮肟)在强酸催化下重排为酰胺的反应,肟羟基从酸中得到质子,形成离去基团;与离去基团反位的基团迁移会推走前者产生腈离子,该中间体与水反应,氧去质子化、氨质子化和互变异构化生成产物——酰胺,总反应为:。 。
【详解】A.由总反应可知在该反应过程中作催化剂,故A正确;
B.物质Ⅰ中氧原子上有2个孤电子对,物质Ⅱ中氧原子上有1个孤电子对,键角:物质Ⅰ<物质Ⅱ,故B正确;
C.物质Ⅱ中碳正离子上有空轨道,氮原子提供孤电子对形成配位键,物质Ⅲ→物质Ⅳ有配位键的形成,故C正确;
D.由信息知发生上述反应生成,故D错误;
答案选D。
22. 下列方案设计、现象和结论都正确的是
目的
方案设计
现象和结论
A
比较镁、铝元素的金属性强弱
分别将相同浓度的氢氧化钠溶液逐滴加入一定浓度的氯化镁、氯化铝溶液中,直至过量
均出现白色沉淀,氯化镁溶液中沉淀不溶解,氯化铝溶液中沉淀逐渐溶解。说明金属性镁比铝强
B
检验未知溶液中是否含有铵盐
取一定量未知液于试管中,滴入氢氧化钠溶液并加热,试管口放置湿润红色石蕊试纸
试纸变蓝。说明溶液中含有铵盐
C
探究浓度对反应速率的影响
两支试管中均装有2 mL 0.01 mol·L酸性高锰酸钾溶液,向第一支加入2 mL 0.01 mol·L草酸溶液、3 mL蒸馏水,第二支加入5 mL 0.01 mol/L)草酸溶液
第一支试管褪色时间比第二支试管长说明其他条件相同时,反应物浓度越大,反应速率越快
D
检验丙烯醛中含有碳碳双键
取少量丙烯醛于试管中,先向其中加入足量新制氢氧化铜悬浊液并加热,静置后取上层清液,加入溴水
溴水褪色。说明丙烯醛中含碳碳双键
A. A B. B C. C D. D
【答案】A
【解析】
【详解】A.氢氧化镁与NaOH不反应,氢氧化铝与NaOH反应,可知氢氧化镁的碱性大于氢氧化铝的碱性,则金属性镁比铝强,故A正确;
B.浓氨水与NaOH溶液混合加热可逸出氨气,由实验操作和现象可知,溶液为铵盐溶液或氨水,故B错误;
C.酸性高锰酸钾溶液过量,褪色不明显,应控制酸性高锰酸钾溶液不足,改变草酸的浓度,探究浓度对反应速率的影响,故C错误;
D.醛基和碳碳双键都能使溴水褪色,向其中加入足量新制氢氧化铜悬浊液并加热,溶液显碱性,与溴水反应,则溴水褪色,不能说明丙烯醛中含碳碳双键,故D错误;
故选:A。
非选择题部分
二、非选择题(本大题共5小题,共50分)
23. Mg、Al、Fe是重要的金属材料,在生产生活中应用广泛。回答下列问题:
(1)比较熔点高低:___________MgO(填“>”、“<”或“=”)。
(2)铝合金的硬度比纯铝大,原因是:___________。
(3)电解时常用做熔剂。中含有的化学键为___________(填字母)。
A. 极性共价键 B. 非极性共价键 C. 配位键 D. 离子键
(4)铁元素有多种价态,其中+2价、+3价较为常见,请利用原子结构的知识解释其原因___________。
(5)已知Mg、Al、O三种元素组成的晶体结构如图所示,其晶胞由4个A型小晶格和4个B型小晶格构成,其中和都在小晶格内部,部分在小晶格内部,部分在小晶格顶点。
该物质的化学式为___________,两个之间最近的距离是___________pm。
【答案】(1)< (2)在纯铝金属内,所有原子的大小和形状都是相同的,原子的排列十分规整;加入或大或小的其他元素的原子后,改变了金属原子有规则的层状排列,使原子之间的相对滑动变得困难,导致铝合金的硬度变大 (3)ACD
(4)铁原子的外围电子层排布为,最外层4s轨道上的两个电子容易失去使铁显+2价,再失去一个3d电子使3d处于半充满的稳定状态,此时铁显+3价
(5) ①. ②.
【解析】
【小问1详解】
氯化镁和氧化镁均为离子晶体,离子半径越小,离子所带的电荷越多,晶格能越大,熔点越高,则熔点:MgCl2<MgO,故答案为:<;
【小问2详解】
在纯金属内,所有原子的大小和形状都是相同的,原子的排列十分规整,加入或大或小的其它元素的原子后,改变了金属原子有规则的层状排列,使原子之间的相对滑动变得困难,导致铝合金的硬度变大;
【小问3详解】
Na3AlF6中钠离子和六氟合铝离子之间是离子键,六氟合铝离子内部铝原子和氟原子之间存在配位键和极性共价键,故答案为:ACD;
【小问4详解】
铁的价电子排布式为3d64s2,失去4s上的两个电子形成+2价的铁离子,再失去3d上的1个电子形成+3价的铁离子;
【小问5详解】
A型小晶格中位于顶点体内的镁离子个数为4×+1=,位于体内的氧离子个数为4,B型小晶格中位于顶点的镁离子个数为4×=,位于体内的铝离子和氧离子的个数都为4,由晶胞由4个A型小晶格和4个B型小晶格构成可知,晶胞中镁离子的个数为(+)×4=8,铝离子的个数为4×4=16,氧离子的的个数为(4+4)×4=32,取最简个数比,故物质的化学式为MgAl2O4;两个Mg2+之间最近的距离是晶胞体对角线的一半,则两个Mg2+之间最近的距离为pm,故答案为:MgAl2O4;。
24. 化合物X由五种元素组成,某兴趣小组按如下流程进行相关实验。
(1)D的化学式为___________,E的空间结构为___________。
(2)X的化学式为___________。
(3)写出固体B隔绝空气强热的化学方程式___________。
(4)写出黄色溶液Ⅰ(只含一种溶质)与足量气体F反应的离子方程式___________。
(5)设计实验,检验气体F___________。
【答案】(1) ①. ②. 平面三角形
(2)或
(3)
(4)
(5)将气体F通入品红溶液,溶液褪色,再加热,溶液恢复到红色,该气体为
【解析】
【分析】化合物X隔绝空气加热生成无色液体A应该是H2O,无色气体C与氧气和水反应生成一元酸是硝酸,气体C是NO,B加强热生成红棕色固体是Fe2O3,加入D(硝酸)生成黄色溶液I是硝酸铁,液体E与水配成100ml水溶液生成H酸性溶液,同时刺激性气体F与H2O2反应稀释到100ml也生成0.5mol/L的酸性溶液H,推出E是SO3,F是SO2,X组成元素为Fe、S、O、H、N五种元素,固体B是FeSO4加入分解为Fe2O3和SO2、SO3,15.2g是0.1molFeSO4,分解为4.0g即0.05mol三氧化硫和标况下的1120ml即0.05molSO2,9.0g水为0.5mol,无色气体C的质量为27.2-9.0-15.2=3.0gNO即0.1mol。因此X化学式为。
【小问1详解】
D是一元酸是硝酸HNO3。E是SO3,中心原子S原子价层电子对为3,sp2杂化,SO3空间结构为平面三角形;
【小问2详解】
通过计算FeSO4、NO和H2O的物质的量之比为1:1:5,故X化学式为;
【小问3详解】
硫酸亚铁加热分解生成二氧化硫、三氧化硫和三氧化二铁,化学方程式为:;
【小问4详解】
黄色溶液是硝酸铁与足量的二氧化硫反应时,二氧化硫足量时铁离子和硝酸根离子之比应该是系数比1:3,离子方程式为:;
【小问5详解】
气体F是SO2,检验方法是:将气体F通入品红溶液,溶液褪色,再加热,溶液恢复到红色,该气体为。
25. 甲烷水蒸气重整反应是工业制备氢气的重要方式,在催化剂(如镍)表面发生的主要反应有:
① kJ⋅mol-1
②
副反应:,,
Ⅰ.已知:为标准摩尔生成焓,其定义为标准状态下,由稳定相态的单质生成1 mol该物质的焓变。对于稳定相态单质,其为零。
例如C(石墨) kJ·mol-1,则的标准生成焓为-393.5 kJ⋅mol-1。
物质
CO
/kJ⋅mol-1
-285.8
-393.5
-110.5
(1) kJ⋅mol-1,结合表中数据计算反应___________。
(2)在镍催化剂表面甲烷和水蒸气发生反应,最后生成CO、和,反应机理如下,请补充其中的两个反应方程式(Z表示催化剂的活性中心)。
a.;
b.___________;
c.;
d.___________;
e.
Ⅱ.在一体积可变的密闭容器中,投入一定量的和发生甲烷水蒸气重整反应。
(3)下列有关说法正确的是___________。
A. 浓度不变,说明体系已达平衡状态
B. 反应②前后气体物质的量不变,所以此反应熵变为0
C. 在催化剂表面,、分子中的化学键被削弱
D. 在体系中通入适量的,有利于减少积碳,从而有利于反应进行
(4)维持压强100 kPa,平衡时、、CO、的体积分数分别为a、b、c、d,反应①的平衡常数___________(用含字母的式子表示。是以分压表示的平衡常数,分压=总压×体积分数)。
(5)500℃时,反应相同时间后测得的转化率随压强的变化如图所示。则图中E点和G点CH4的浓度大小关系为c(E)___________c(G)(填“>”“<”或“=”)。
(6)通过甲烷水蒸气重整反应的平衡含量计算,以及析碳条件的判断,该转化需适当增大水碳比[],请分析可能的原因:___________。
【答案】(1)-41.2 kJ·mol-1
(2) ①. ②. (3)ACD
(4)
(5)< (6)增大水碳比,有利于反应①②正向进行,促使氢气生成;同时甲烷、一氧化碳含量降低,氢气、二氧化碳含量升高,使析碳反应不易发生
【解析】
【小问1详解】
①C(石墨)+O2(g)=CO2(g)ΔH=-393.5kJ•mol-1,②H2(g)+O2(g)=H2O(l)△H=-285.8kJ/mol,③C(石墨)+O2(g)=CO(g)△=-110.5kJ/mol④H2O(l)=H2O(g)ΔH=+44.0kJ•mol-1,将方程式①-②-③-④得方程式CO(g)+H2O(g)⇌CO2(g)+H2(g)ΔH2=(-393.5+285.8+110.5-44.0)kJ/mol=-41.2kJ/mol,故答案为:-41.2kJ/mol;
【小问2详解】
根据c的方程式知,b中反应物是ZCH2、生成物是CO,根据元素守恒知,需要反应物H2O,同时生成H2;根据方程式c、e知,d中反应物是Z、生成物是ZO,根据元素守恒知,需要H2O,生成物还有H2,所以b的反应方程式为ZCH2+H2O(g)⇌ZCO+2H2、d的方程式为Z+H2O(g)⇌ZO+H2,故答案为:ZCH2+H2O(g)⇌ZCO+2H2;Z+H2O(g)⇌ZO+H2;
【小问3详解】
A.反应达到平衡状态时,各物质的物质的量浓度不变,所以CO2浓度不变时,反应达到平衡状态,故A正确;
B.反应向混乱度增大、放热的方向进行,反应②前后气体物质的量不变,熵变不一定为0,故B错误;
C.在催化剂表面,CH4、H2O(g)分子中的化学键被削弱,导致CH4、H2O(g)和催化剂发生反应,故C正确;
D.在体系中通入适量的CO2,2CO(g)⇌C(s)+CO2(g)平衡逆向移动,导致C的含量减少,所以能减少积碳,故D正确;
故答案为:ACD;
【小问4详解】
维持压强100kPa,平衡时CH4、H2O(g)、CO、H2的体积分数分别为a、b、c、d,相同条件下,各物质的体积分数等于物质的量分数,所以p(CH4)=100aPa、p(H2O)=100bkPa、p(CO)=100ckPa、p(H2)=100dkPa,反应①的平衡常数,故答案为:;
【小问5详解】
500℃时,E点没有达到平衡点,F点为平衡点,继续增大压强,平衡逆向移动,G点为平衡点,E、G点转化率相同,但E点容器体积大于G点,则图中E点和G点CH4的浓度大小关系为c(E)<c(G),故答案为:<;
【小问6详解】
增大水碳比[],有利于反应①②正向进行,促使氢气生成,导致氢气含量较高;CH4、CO含量越少,越不易析碳,增大水碳比,反应①②正向进行导致CH4、CO含量较低,H2、CO2含量升高,使析碳反应不易发生。
26. 某工厂采用软锰矿(主要成分为)与辉铋矿(主要成分为,含有、杂质)联合焙烧法制备电池级的和BiOCl,工艺流程如下:
已知:①焙烧时过量的分解为,加热时在酸性溶液中转化为和Mn²⁺,MnO与酸反应生成;
②金属活动性顺序:Fe>(H)>Bi>Cu;
③相关金属离子形成氢氧化物的pH范围:
开始沉淀pH
完全沉淀pH
6.5
8.3
1.6
2.8
8.1
10.1
④BiOCl的式量:260.5
回答下列问题:
(1)下列有关说法错误的是___________。
A. 焙烧时,只有是还原剂
B. 为提高焙烧效率,鼓入适当过量的空气
C. 滤渣A是,气体A是
D. 加入金属铋的作用是将转化为Fe
(2)经热解、酸浸等步骤可制备。在空气气流中热解得到三种价态锰的氧化物,锰元素所占比例(某价态锰的元素的中锰元素质量×100%)随热解温度变化的曲线如图所示。为获得较高产率的,请选出正确操作并按序排列:取一定量置于热解装置中,通空气气流,___________,充分反应后过滤、洗涤、干燥,得到。
a.冷却至室温
b.加热到450℃分解一段时间
c.加热到480℃分解一段时间
d.边搅拌边加入一定量1 mol⋅L-1的溶液
e.边搅拌边加入一定量1 mol⋅L-1的HCl溶液0
(3)BiOCl含量的测定。称取产品0.1302g于锥形瓶中,加15 mL 36%的盐酸溶解,加掩蔽剂防止杂质离子对终点判断产生干扰,调pH至1.5~1.8,加入饱和硫脲与形成黄色络合物,再用0.0200 mol⋅L-1的EDTA滴定至终点,消耗溶液22.50 mL。已知EDTA与1∶1发生络合反应,所得产物的稳定性远大于硫脲与形成的黄色络合物。
①根据滴定实验测得的数据计算,产品的质量分数为___________。
②临近滴定终点时的操作方法是:将旋塞稍稍转动,使半滴溶液悬于管口,___________,再用洗瓶以少量蒸馏水吹洗锥形瓶内壁,直到滴入最后半滴EDTA,溶液恰好由黄色变为无色,半分钟内不变色。
③下列关于滴定分析的操作,错误的是___________。
A.装入滴定管中的溶液无需用量筒量取
B.滴定时要适当控制滴定速度
C.滴定时应一直观察滴定管中溶液体积的变化
D.读数时应将滴定管从架上取下,捏住管上端无刻度处,使滴定管保持垂直
E.①中计算所得数据即为产品纯度
【答案】(1)AD (2)bad
(3) ①. 90.03% ②. 用锥形瓶内壁将半滴溶液沾落 ③. CE
【解析】
【分析】由流程图分析:辉铋矿Bi2S3,FeS2、SiO2与软锰矿空气中焙烧,金属转化为Mn2O3、Fe2O3、Bi2O3,不变化的是SiO2,焙烧时应该有MnSO4生成,水浸时只有硫酸锰可溶进入滤液分离出来,加入浓盐酸时,Mn2O3转化为MnCl2,离子方程式为Mn2O3+6H++2Cl-=2Mn2++Cl2↑+3H2O,加入Bi的单质,将Fe3+转化为Fe2+,溶液中BiCl3在一定条件下水解生成目的产物,硫酸锰溶液加入碳酸氢铵沉锰,获得碳酸锰沉淀,经高温灼烧,分解糖化,获得二氧化锰。
【小问1详解】
A.结合分析可知,焙烧时含S的物质均为还原剂,故A错误;
B.为提高焙烧效率,鼓入适当过量的空气,增大接触面积,有效提高反应速率,故B正确;
C.结合分析可知,滤渣A是SiO2,气体A是Cl2,故C正确;
D.结合提示金属活动性,加入Bi的单质,将Fe3+转化为Fe2+,故D错误;
故答案为:AD;
【小问2详解】
结合图示可知,二氧化锰较高时对应温度为450℃,且二氧化锰高温下可以氧化盐酸,所以采取操作为加热到450℃分解一段时间,冷却至室温,边搅拌边加入一定量1mol•L-1的H2SO4溶液,故答案为:bad;
【小问3详解】
①已知EDTA与Bi3+1:1发生络合反应,故产品的质量分数为×100%≈90.03%,故答案为:90.03%;
②临近滴定终点时的操作方法是:将旋塞稍稍转动,使半滴溶液悬于管口,用锥形瓶内壁将半滴溶液沾落,再用洗瓶以少量蒸馏水吹洗锥形瓶内壁,直到滴入最后半滴EDTA,溶液恰好由黄色变为无色,半分钟内不变色,故答案为:用锥形瓶内壁将半滴溶液沾落;
③A.装入滴定管中的溶液无需用量筒量取,只需倒入具有刻度线的有效数值即可,故A无影响;
B.滴定时要适当控制滴定速度,为合理操作,故B无影响;
C.滴定时应一直观察锥形瓶中溶液体积的变化,故C错误;
D.读数时应将滴定管从架上取下,捏住管上端无刻度处,使滴定管保持垂直,维持液面稳定,故D无影响;
E.①中计算所得数据需要进行三次实验取平均值才为产品纯度,故E错误;
故答案为:CE。
27. 化合物Ⅰ是合成抗抑郁药物维拉佐酮的中间体。某课题组设计的合成路线如图(部分反应条件已省略)。
(1)下列说法正确的是___________
A. 反应F→G为取代反应
B. 化合物D在碱性条件下更易发生水解反应
C. 化合物H的分子式为
D. 1 mol化合物Ⅰ最多可与4 mol 发生加成反应
(2)I中含氧官能团的名称是___________;E的结构简式是___________。
(3)写出B→C过程中发生反应①的化学方程式___________。
(4)写出3种同时符合下列条件的化合物E的同分异构体的结构简式___________。
①谱和IR谱检测表明:分子中共有3种不同化学环境的氢原子,除含苯环,无其他环,无-O-H,无-O-O-键;
②能发生银镜反应,1 mol该物质最多能产生4 mol Ag
(5)结合所学知识和题目流程信息,设计由、和合成路线___________。
【答案】(1)D (2) ①. 醚键,酰胺基 ②.
(3) (4)(其他合理答案也可)
(5)(其他合理答案也可)
【解析】
【分析】根据A的分子式及D的结构简式知,A为,A发生取代反应然后发生水解反应生成B为,B发生取代反应然后酸化得到C,根据C的分子式知,C为,C和浓硝酸发生取代反应生成D,根据H的结构简式、E的分子式、F的分子式、G的分子式知,D发生取代反应生成E为,E发生取代反应生成F为,F发生加成反应生成G为,G发生取代反应生成H,H发生取代反应生成I;
【小问1详解】
A.反应F→G为加成反应或还原反应,故A错误;
B.D中不含酯基,所以化合物D在碱性条件下不发生水解反应,故B错误;
C.化合物H的分子式为C20H21O4N3S,故C错误;
D.I中苯环和氢气以1:3发生加成反应,碳碳双键和氢气以1:1发生加成反应,则1mol化合物Ⅰ最多可与4molH2发生加成反应,故D正确;
故答案为:D;
【小问2详解】
Ⅰ中含氧官能团名称是醚键、酰胺基;E的结构简式是;
【小问3详解】
B→C过程中发生反应①的化学方程式;
【小问4详解】
E为,E的同分异构体同时符合下列条件:
①1H-NMR谱和IR谱检测表明:分子中共有3种不同化学环境的氢原子,除含苯环,无其他环,无-O-H,无-O-O-键;
②能发生银镜反应,1mol该物质最多能产生4molAg,说明含有两个醛基,E的不饱和度是8,醛基的不饱和度是1,苯环的不饱和度是4,符合条件的结构中除了苯环、2个醛基外还含有2个双键或1个三键,符合条件的结构简式有;
【小问5详解】
由CH3CHO、ClCH2COOH和合成,ClCH2COOH和发生取代反应生成,然后和乙醛发生取代反应生成,再和氢气发生加成反应生成,发生成肽反应生成目标产物,合成路线为。
浙江省绍兴市2024届高三化学上学期一模(期中)试题(Word版附解析): 这是一份浙江省绍兴市2024届高三化学上学期一模(期中)试题(Word版附解析),共27页。试卷主要包含了 化学与生活密切相关, 下列说法正确的是, 下列说法不正确的是,2 NA等内容,欢迎下载使用。
浙江省嘉兴市2022-2023学年高一化学下学期期末考试试题(Word版附解析): 这是一份浙江省嘉兴市2022-2023学年高一化学下学期期末考试试题(Word版附解析),共19页。试卷主要包含了满分100分,考试时间60分钟,可能用到的相对原子质量, 仪器名称为蒸发皿是, 下列物质属于电解质的是, 反应中,氧化剂是, 下列表示正确的是, 下列说法正确的是, 下列叙述不正确的是等内容,欢迎下载使用。
浙江省精诚联盟2023届高三化学三模试题(Word版附解析): 这是一份浙江省精诚联盟2023届高三化学三模试题(Word版附解析),共23页。试卷主要包含了考试结束后,只需上交答题卷, 下列说法不正确的是等内容,欢迎下载使用。

