专题11 区际联系与区域协调发展-【查漏补缺】2022年高考地理三轮冲刺过关(全国通用)(原卷版)
展开
这是一份专题11 区际联系与区域协调发展-【查漏补缺】2022年高考地理三轮冲刺过关(全国通用)(原卷版),共8页。
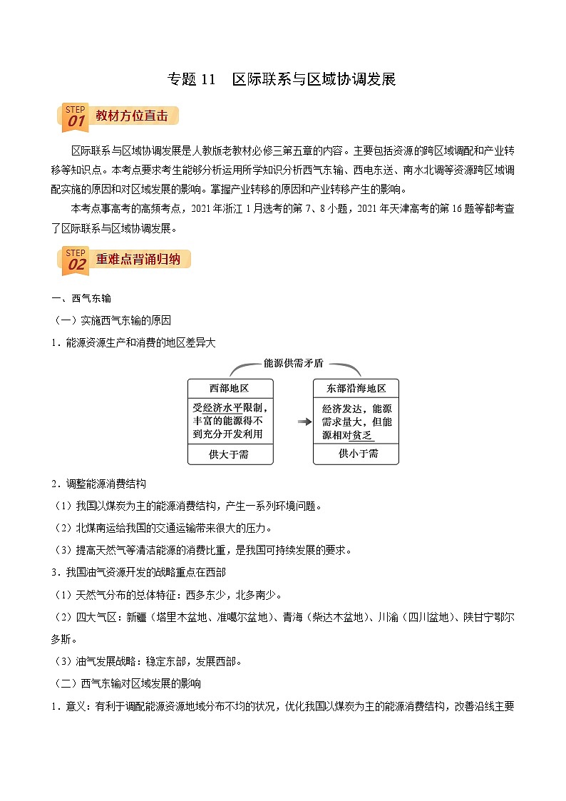
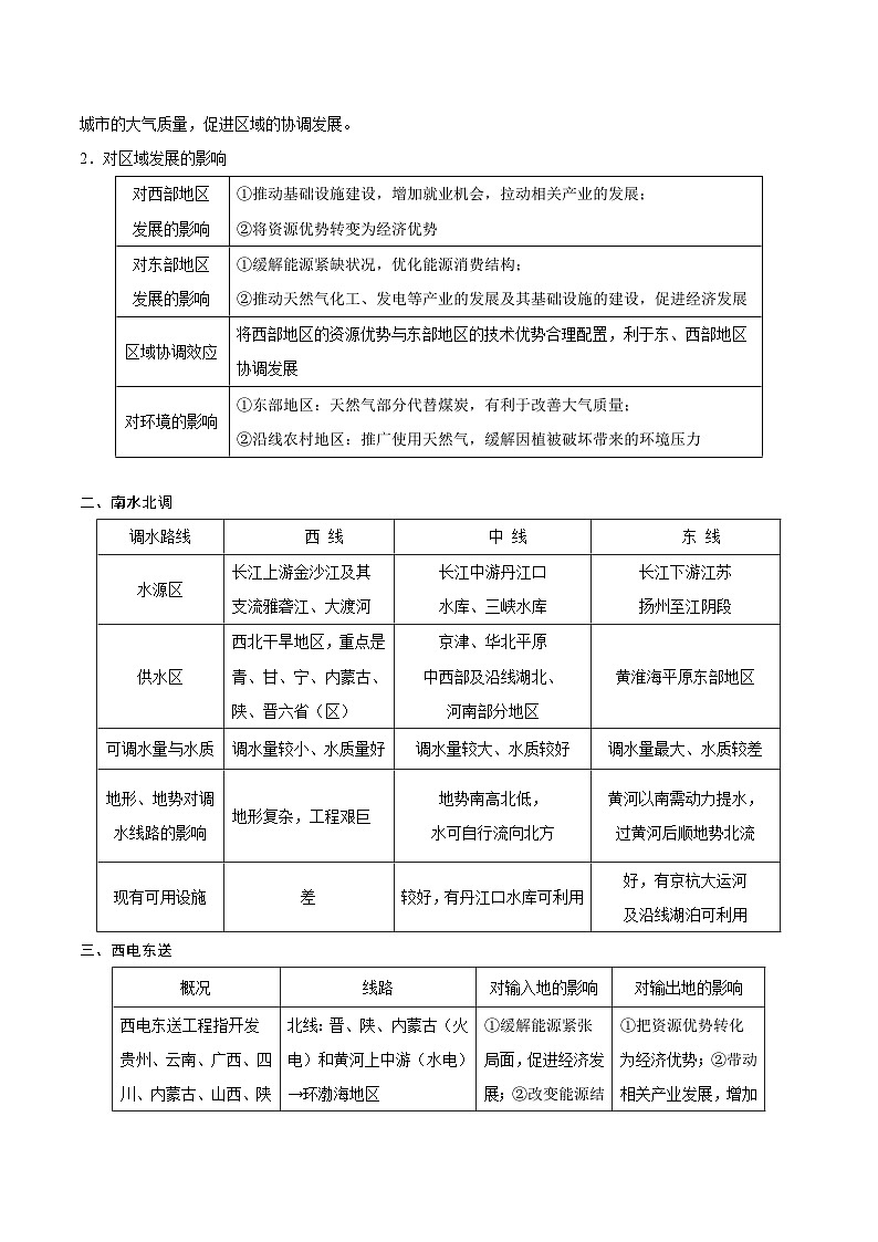
专题11 区际联系与区域协调发展区际联系与区域协调发展是人教版老教材必修三第五章的内容。主要包括资源的跨区域调配和产业转移等知识点。本考点要求考生能够分析运用所学知识分析西气东输、西电东送、南水北调等资源跨区域调配实施的原因和对区域发展的影响。掌握产业转移的原因和产业转移产生的影响。本考点事高考的高频考点,2021年浙江1月选考的第7、8小题,2021年天津高考的第16题等都考查了区际联系与区域协调发展。一、西气东输(一)实施西气东输的原因1.能源资源生产和消费的地区差异大2.调整能源消费结构(1)我国以煤炭为主的能源消费结构,产生一系列环境问题。(2)北煤南运给我国的交通运输带来很大的压力。(3)提高天然气等清洁能源的消费比重,是我国可持续发展的要求。3.我国油气资源开发的战略重点在西部(1)天然气分布的总体特征:西多东少,北多南少。(2)四大气区:新疆(塔里木盆地、准噶尔盆地)、青海(柴达木盆地)、川渝(四川盆地)、陕甘宁鄂尔多斯。(3)油气发展战略:稳定东部,发展西部。(二)西气东输对区域发展的影响1.意义:有利于调配能源资源地域分布不均的状况,优化我国以煤炭为主的能源消费结构,改善沿线主要城市的大气质量,促进区域的协调发展。2.对区域发展的影响对西部地区发展的影响①推动基础设施建设,增加就业机会,拉动相关产业的发展;②将资源优势转变为经济优势对东部地区发展的影响①缓解能源紧缺状况,优化能源消费结构;②推动天然气化工、发电等产业的发展及其基础设施的建设,促进经济发展区域协调效应将西部地区的资源优势与东部地区的技术优势合理配置,利于东、西部地区协调发展对环境的影响①东部地区:天然气部分代替煤炭,有利于改善大气质量;②沿线农村地区:推广使用天然气,缓解因植被破坏带来的环境压力 二、南水北调调水路线西 线中 线东 线水源区长江上游金沙江及其支流雅砻江、大渡河长江中游丹江口水库、三峡水库长江下游江苏扬州至江阴段供水区西北干旱地区,重点是青、甘、宁、内蒙古、陕、晋六省(区)京津、华北平原中西部及沿线湖北、河南部分地区黄淮海平原东部地区可调水量与水质调水量较小、水质量好调水量较大、水质较好调水量最大、水质较差地形、地势对调水线路的影响地形复杂,工程艰巨地势南高北低,水可自行流向北方黄河以南需动力提水,过黄河后顺地势北流现有可用设施差较好,有丹江口水库可利用好,有京杭大运河及沿线湖泊可利用三、西电东送概况线路对输入地的影响对输出地的影响西电东送工程指开发贵州、云南、广西、四川、内蒙古、山西、陕西等地区的电力资源,输送到广东、上海、江苏、浙江和京津唐等电力紧缺地区北线:晋、陕、内蒙古(火电)和黄河上中游(水电)→环渤海地区①缓解能源紧张局面,促进经济发展;②改变能源结构,减轻环境污染;③减轻铁路运输压力①把资源优势转化为经济优势;②带动相关产业发展,增加就业机会;③缩小东西部差距,对社会安定起重要作用中线:三峡和金沙江(水电)→华东地区南线:南盘江、北盘江、江水河(水电)和黔、滇(火电)→珠江三角洲工业基地 四、产业转移(一)影响产业转移的因素1.劳动力因素:劳动力充足、高素质且价格低廉的国家或地区,成为产业转移的目的地。2.内部交易成本因素:发达国家内部交易成本高,发展中国家内部交易成本低,企业由发达国家转移至发展中国家。3.市场因素:国内市场饱和、避开政策等的限制,企业就会开辟国际市场。(二)产业转移对区域发展的影响1.促进区域产业结构调整。2.促进区域产业分工与合作。3.改变区域地理环境。4.改变劳动力就业的空间分布。一、单选题(2021·浙江·高考真题)随着“中部崛起”发展战略的实施,中部地区承接东部产业转移的能力不断提高。下表为2019年中部四个省发展状况部分数据。完成下面1-2小题。指标河南湖北江西山西人口(万人)9640592746663729人均GDP(万元/人)5.67.75.34.6三次产业结构8.5:43.5:48.08.3:41.7:50.08.3:44.2:47.54.8:43.8:51.41.中部地区承接的产业类型,主要为( )①资金密集型②技术密集型③劳动密集型④资源密集型A.①② B.①③ C.②④ D.③④2.关于中部四个省承接产业转移比较优势的叙述,正确的是( )A.江西省经济水平高 B.湖北省第二产业产值高C.山西省农业基础好 D.河南省劳动力资源丰富(2021·江西吉安·一模)新疆的煤炭资源丰富且集中,呈现“北富南贫”格局。下图为新疆煤炭外运市场示意图(箭头代表煤炭运向)。据此完成下列3-5小题。3.甘肃煤炭资源丰富,但河西走廊仍需从新疆大量购入煤炭,推测其原因有( )①公路、铁路、水运便利②国家经济政策的影响③区域供给不平衡④季节性需求波动大A.①② B.③④ C.①③ D.②④4.西南地区水能等能源资源丰富,但仍需要从新疆调运优质煤的直接原因是( )A.云、贵、川、渝等省市没有优质煤炭 B.水能发电量不能满足需求C.经济发展对高热值煤的需求增大 D.“一带一路”亚欧通道的带动5.南疆优质煤炭大量输出后,可能导致煤源相对不足,下列为保持稳定供给西南地区煤炭需求的措施合理的是( )A.发展集装箱运煤,减少运输损耗 B.实施疆内“北煤南运”,推行置换输出政策C.国家出台政策,促进两地合作 D.积极发展燃气电力,节省优质煤炭资源(2021·山西运城·一模)1980年秋,美国国会举行了限制日本进口的听证会,举国上下都希望日本人搬到美国来生产那些他们卖给美国的东西。1983年日本汽车制造商日产汽车在美国田纳西州建设了第一个海外工厂。如今,大约100家日产汽车的供应商遍布田纳西州各地。据此,完成下列6-8小题。6.导致日产汽车产业转移的区位因素是( )A.劳动力素质高 B.技术水平较高 C.消费市场较广 D.资金较雄厚7.100家日产汽车供应商遍布田纳西各地的原因是( )A.交通便利 B.能源廉价 C.研发能力强 D.集聚效益高8.2016年后“美国货、美国产”的政策一直要求“加州设计、中国组装”的苹果手机工厂搬回美国,苹果公司逆势而为坚决不搬回美国,主要是因为( )A.中国劳动力素质高、工资低 B.手机供应链集中在东亚C.美国劳动力素质低、工资高 D.美国允许企业政见不同(2021·甘肃·嘉峪关市第一中学一模)西部大开发要抓紧建设青藏铁路、西气东输、西电东送、公路国道主干线、江河上游水利枢纽等具有全局意义的战略工程。据此完成下面9-11小题。9.下列四组地形中,全部属于西部大开发区域的是( )A.四川盆地-阿尔泰山-云贵高原-祁连山B.柴达木盆地-天山-江南丘陵一-云贵高原C.准噶尔盆地-长白山-青藏高原-横断山D.塔里木盆地-云贵高原-黄土高原-太行山10.“西气东输”工程起始于( )A.哈密盆地 B.塔里木盆地 C.柴达木盆地 D.吐鲁番盆地11.青藏铁路将经过三江源(长江、黄河、澜沧江之源)地区。下列关于该地区地理环境特点的叙述,正确的是( )A.山高坡陡,地势起伏大B.太阳辐射强,日照时间长,热量充足C.气温低,牧草矮,生态环境脆弱D.积雪冰川多,水资源和水能资源丰富(2021·河南信阳·一模)1996年,埃及开始建设南部河谷工程,从尼罗河上的纳赛尔水库提水,通过新修建的运河输往埃及西部沙漠地带的新河谷地区。新河谷地区除兴建农业区外,还将建立工业区、商业区、居民生活区、旅游区,并修建铁路、公路等基础设施吸引人们迁入。据此完成下面12-13小题。12.埃及建设南部河谷工程的主要目的是( )A.增加耕地面积,缓解人地矛盾 B.开发新河谷,改善老河谷环境C.开发沙漠地带,发展沙漠旅游 D.开挖新运河,加强区际联系13.埃及南部河谷工程建成后将( )A.明显改善老河谷地区的水质 B.防治老河谷地区土地退化C.缓解新河谷地区土壤盐碱化 D.改善新河谷地区生态环境二、综合题14.(2021·天津·高考真题)读图文材料,回答下列问题。“京津冀协同发展”是我国发展战略之一。京津冀交通一体化、生态环境保护、产业升级转移被确定为京津冀协同发展要率先取得突破的重点领域。北京的非首都功能向周边地区转移,天津市、河北省成为制造业的主要承接地。(1)说明天津武清区承接北京先进制造业的优势条件。(2)图中所示区域内规划修建一条轻轨客运铁路。说明这一举措对促进京津冀交通一体化的意义。(3)历史上的天津因运河而兴,运河文化是天津地域文化之一。京津冀三地正在共同建设运河文化带,你认为天津市应当采取哪些措施,保护性开发运河文化遗产。 15.(2021·河南三门峡·一模)阅读图文材料,完成下列要求。我国某知名空调企业坚持"先有市场,再有工厂"的海外发展战略。20世纪90年代起,该企业瞄准巴西巨大的空调市场,凭借其优良品质,成为当地著名品牌;21世纪初,该企业在玛瑙斯建立了首个海外空调生产基地,占地面积约4万平方米,产品主要在巴西销售。目前该企业正计划在美国建设生产基地。下图为巴西基本概况示意图。(1)简述该企业坚持"先有市场,再有工厂"海外发展战略的理由。(2)从市场角度看,分析该企业选择在巴西建设首个海外空调生产基地的原因。(3)分析该企业直接在巴西建立生产基地后,市场竞争力增强的原因。
相关试卷
这是一份专题14 世界地理-【查漏补缺】2022年高考地理三轮冲刺过关(全国通用)(原卷版),共7页。试卷主要包含了单选题,综合题等内容,欢迎下载使用。
这是一份专题13 中国地理-【查漏补缺】2022年高考地理三轮冲刺过关(全国通用)(原卷版),共9页。试卷主要包含了单选题,三级阶梯等内容,欢迎下载使用。
这是一份专题12 区域可持续发展-【查漏补缺】2022年高考地理三轮冲刺过关(全国通用)(原卷版),共9页。试卷主要包含了环境问题的成因及表现等内容,欢迎下载使用。

