专题08 人口与城镇化-【查漏补缺】2022年高考地理三轮冲刺过关(全国通用)(解析版)
展开这是一份专题08 人口与城镇化-【查漏补缺】2022年高考地理三轮冲刺过关(全国通用)(解析版),共14页。试卷主要包含了人口自然增长率与人口数量的增长,人口问题及解决措施,影响人口迁移的因素,城市功能分区,影响城市等级体系的因素,城镇化等内容,欢迎下载使用。
专题08 人口与城镇化
人口与城镇化包括人口的数量变化、人口问题、人口的迁移、人口容量、城市的影响因素、城市功能分区以及城镇化,为人教版老教材必修二第一章和第二章的内容。人文地理的学习是建立在自然地理的基础上,人文地理知识点之间关联度较小,但人口与城镇的内容更加强调与社会生活的联系。
本考点与时政热点联系较为密切,全国第七次人口普查之后,我国面临严峻的人口问题,本考点成为高考的热点。例如:浙江省2022年1月选考第21-22题,2021年天津高考第8小题,2021年江苏高考第14-16题等均考查了本考点。
一、人口自然增长率与人口数量的增长
(1)人口自然增长率是由出生率和死亡率决定的。
(2)人口数量的增长与人口基数大小、人口自然增长率和人口迁移率有关。
①在人口自然增长率和人口迁移率相同的情况下,人口基数越大,人口增长的数量越多。
②人口自然增长率与人口数量增长的关系
⇒
③人口迁移率与人口数量增长的关系
⇒
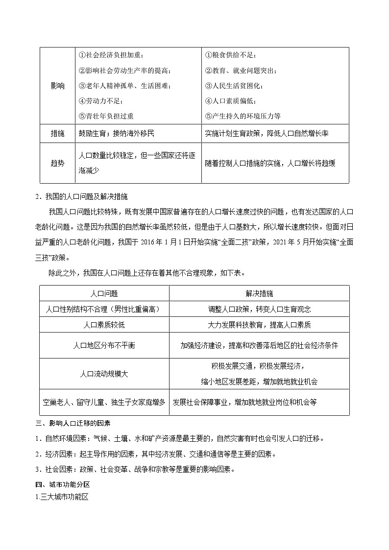
二、人口问题及解决措施
1.发达国家和发展中国家的人口问题及解决措施
发达国家与发展中国家的人口增长状况、面临的人口问题和采取的对策及今后的变化趋势,可采用对比的方式进行分析:
| 发达国家 | 发展中国家 |
人口问题 | 人口增长缓慢;人口老龄化 | 人口增长过快;青少年及儿童比重过大 |
原因 | ①经济发达,生产力水平高; ②有良好的社会保险和福利制度; ③人口受教育水平高,生育意愿不强 | ①经济落后,现代化水平低,需要的劳动力多; ②社会保险和福利制度不完善; ③政治独立、经济发展、医疗进步 |
影响 | ①社会经济负担加重; ②影响社会劳动生产率的提高; ③老年人精神孤单、生活困难; ④劳动力不足; ⑤青壮年负担过重 | ①粮食供给不足; ②教育、就业问题突出; ③人民生活贫困化; ④人口素质偏低; ⑤产生持久的环境压力等 |
措施 | 鼓励生育;接纳海外移民 | 实施计划生育政策,降低人口自然增长率 |
趋势 | 人口数量比较稳定,但一些国家还将逐渐减少 | 随着控制人口措施的实施,人口增长将趋缓 |
2.我国的人口问题及解决措施
我国人口问题比较特殊,既有发展中国家普遍存在的人口增长速度过快的问题,也有发达国家的人口老龄化问题。这是因为我国的自然增长率虽然较低,但是由于人口基数大,所以增长速度较快。但面对日益严重的人口老龄化问题,我国于2016年1月1日开始实施“全面二孩”政策,2021年5月开始实施“全面三孩”政策。
除此之外,我国在人口问题上还存在着其他不合理现象,如下表。
人口问题 | 解决措施 |
人口性别结构不合理(男性比重偏高) | 调整人口政策,转变人口生育观念 |
人口素质较低 | 大力发展科技教育,提高人口素质 |
人口地区分布不平衡 | 加强经济建设,提高和改善落后地区的社会经济条件 |
人口流动规模大 | 积极发展交通,积极发展经济, 缩小地区发展差距,增加就地就业机会 |
空巢老人、留守儿童、独生子女家庭增多 | 发展社会保障事业,增加就地就业岗位和机会等 |
三、影响人口迁移的因素
1.自然环境因素:气候、土壤、水和矿产资源是最主要的,自然灾害有时也会引发人口的迁移。
2.经济因素:起主导作用的因素,其中经济发展、交通和通信等是主要的因素。
3.社会因素:政策、社会变革、战争和宗教等是重要的影响因素。
四、城市功能分区
1.三大城市功能区
功能区 | 形态 | 特征 | 位置 | |
住宅区 | 集聚成团块状, 占地面积大, 工业化后出现分化 | 建筑质量上,中高级与低级住宅区分化;位置上,中高级与低级住宅区背向发展 | 中高级 住宅区 | 城市外缘,与高坡、文化区、行政区相联系 |
低级 住宅区 | 内城、工业区附近,与低地、工业区相联系 | |||
商业区 | 占地面积小, 呈点状或条状分布 | 商业活动繁忙; 昼夜人口数量变化大; 建筑物高大稠密 | 市中心、交通干线 两侧、街角路口 | |
工业区 | 集聚成片 | 向城市外缘移动,并趋向 于沿主要交通干线分布 | 市区外缘、交通干线两侧 | |
2.常见功能区的规划布局
一般布局原则 | 具体要求与污染 | 举例 |
布局在远离居民区的下风地带 或与盛行风向垂直的郊外, 尽可能接近原料、燃料产地 | 垃圾污染、大气污染 | 钢铁厂、发电厂、水泥厂 |
布局在远离居民区的河流下游 | 水污染 | 印染厂、造纸厂、电镀厂 |
布局在城区和近郊交通便利区 | 噪声污染 | 纺织厂、仪表厂、机床厂 |
布局在河流上游 | 要求水源清洁 | 自来水厂 |
布局在高等院校和科研机构附近 | 需要高科技人才 | 高新技术开发区 |
布局在城市交通中心 | 要求客流量大 | 商贸中心 |
布局在港口、码头、车站附近 | 用地多,交通方便 | 仓库 |
布局在近郊、交通便利地区 | 靠近市场 | 奶牛场、蛋鸡场 |
3.功能区分布是否合理的评价
判断功能区的布局是否合理,主要从工业区和住宅区的布局,如距城市的远近、常年风向、河流流向等来判断。
(1)根据材料信息,如经纬度位置及相关的地理事物、图中的指向标等判断风向。
(2)根据等高线、河流的粗细变化等判断河流的流向。
(3)注意高级住宅区和行政区、文教区相连,高新技术产业区应接近高等院校,建在环境优美、交通便利的地方。
五、影响城市等级体系的因素
城市等级的提高和服务范围的扩大需要的基本条件有:优越的地理位置、发达的交通和丰富的资源条件支撑。此外,人口条件也是影响因素之一,具体内容对比如下表所示。
影响因素 | 影响 | 表现 |
地理位置 | 地理位置优越,腹地广阔,服务 范围大,发展条件优越,潜力大 | 优越的地理位置能极大地提高城市等级,扩大服务范围,如上海市的城市规模的变化过程与它所处的地理位置关系密切 |
资源条件 | 位于资源丰富地区的城市能够获得 支撑城市进一步发展的资源条件 | 为城市发展提供丰富的物质(如粮食、副食品等)条件、丰富的动力条件、丰富的城市用地等,如大同市、黄山市 |
交通条件 | 位于交通枢纽上的城市能够 通过便利的交通为更远的居民 提供服务,使其服务范围扩大 | 铁路枢纽城市、公路枢纽城市、港口城市等,如株洲市、武汉市等 |
人口条件 | 城市为服务区的居民提供货物和 服务,服务人口要达到门槛人口 | 位于人口稠密地区的城市服务范围相对较小;相反,位于人口稀少地区的城市服务范围相对较大 |
六、城镇化
1.城镇化进程的空间差异
社会经济发展水平的差异是导致城市化差异的直接原因。发达国家和发展中国家社会经济发展水平不同,其城镇化进程也不同,具体分析如下。
国家类型 比较项目 | 发达国家 | 发展中国家 | |
起步时间 | 早晚 | 早(英国最早,从18世纪中叶开始) | 晚(20世纪中叶以来) |
原因 | 工业化早 | 国家独立较晚,工业化晚 | |
目前速度 | 快慢 | 趋缓(甚至停滞), | 快 |
原因 | 城市化已推进到相对成熟阶段 | 民族经济发展,人口增长迅速 | |
城市人口比重 | 大小 | 大(70%以上) | 小(不到40%) |
原因 | 起步早,城市化水平高 | 起步晚,城市化水平低 | |
所处阶段 | 后期成熟阶段 | 初期阶段和中期加速阶段 | |
城市化 表现及原因 | 表现 | 逆城市化现象 | 城市发展不合理 |
原因 | 人们对环境质量的要求提高, 郊区基础设施完善 | 城市经济畸形发展,人口 增长快,农村劳动力过剩 | |
2.城市化、郊区城市化、逆城市化和再城市化的区别
| 城市化 | 郊区城市化 | 逆城市化 | 再城市化 |
时间 | 19世纪~20世纪 | 20世纪 50年代~70年代 | 20世纪 70年代~80年代 | 20世纪 80年代以后 |
表现 | 人口由乡村迁往城市,农村地域转化为城市地域 | 人口由市区 迁往郊区 | 人口由市区迁往农村和小城镇 | 人口迁回市区 |
成因 | 城市的拉力 和乡村的推力 | 市区人口激增,地价上涨,交通拥挤 | 为追求更好 的生活环境 | 开发中心区,高科技产业、第三产业的发展 |
一、单选题
(2022·浙江·高考真题)根据第七次全国人口普查,2020年全国劳动年龄人口8.8亿,比2010年减少4000多万人;每10万人中拥有大学文化程度的人数由2010年的8930人上升为15467人;长三角、珠三角等主要城市群人口迅速增长。完成下面1-2小题。
1.劳动年龄人口和拥有大学文化程度人数的变化,其影响是( )
A.劳动力的优势削弱 B.机器换人速度趋于减缓
C.产业升级需要加快 D.出口商品成本优势上升
2.关于城市群人口迅速增长的叙述,正确的是( )
A.提高城市群人口老龄化水平 B.缩小地区之间发展差距
C.高新技术产业向城市群集聚 D.迁出地城市化水平下降
【答案】1.C 2.C
【分析】1.依据材料信息可知,与2010年相比,2020年全国劳动年龄人口虽然有所减少,但拥有大学文化程度人数大幅增加,劳动力素质提高,劳动力的优势没有削弱,A错;随着我国人口红利逐渐消失,以及劳动力成本的上升,产业升级需要加快,机器人代替人工将成为发展趋势,机器换人速度加快,B错,C正确;随着我国劳动力数量减少及劳动力成本的上升,出口商品成本优势逐渐消失,D错。故本题选C。
2.城市群人口迅速增长的主要是劳动年龄人口的涌入,会降低城市群人口老龄化水平,A错;城市群人口迅速增长的迅速发展,将进一步促进产业的聚集,地区之间发展差距有可能加大,B错;城市群人口迅速增长,形成人力资本优势,城市群的优质公共服务能力有利于创新人才集聚和高新技术产业集群培育,C正确;农村地区的劳动力人口进入城市,可以降低农村人口数量,会提高迁出地的城市化率,城市化水平上升,D错。
(2021·天津·高考真题)随着产业结构调整,我国农民工输入地的地区分布正在悄然变化。读图文材料,完成下面第3小题。
3. 分析我国农民工流动的特点,并推断其原因是( )
A.向中西部地区流动比例上升,劳动密集型产业向中西部转移
B.向东部地区流动的比例上升,东部地区的高新产业发展迅速
C.向中部地区流动的比例上升,中部地区生态环境根本性改善
D.向西部地区流动的比例上升,西部地区农业生产的效率提高
【答案】A
【分析】本题主要考查影响人口迁移的因素。读图可知,我国中西部地区农民工流动比例上升,原因可能是东部地区的劳动密集型产业向中西部转移,使其就业岗位增加,故A项正确;我国农民工向东部地区流动的比例下降,故B项错误;我国农民工向西部地区流动的比例上升与西部地区农业生产的效率提高关系较小,故D项错误;生态环境根本性改善的表述过于绝对,故C项错误。故选A。
(2021·江苏·高考真题)随着乡村振兴战略的有效实施,我国乡村聚落空间分布发生了明显变化。图为“江南丘陵某区域四种乡村聚落空间演化模式示意图”。据此完成下面4-6小题。
4.模式I中乡村聚落迁移的主要目的是( )
A.增强功能区竞争力 B.保护环境敏感区域
C.促进劳动力就业 D.提高城镇化水平
5.反映乡村聚落空间演化过程从受自然要素影响转向受经济社会要素影响的模式是( )
A.I B.II C.III D.IV
6.在我国重大战略实施的背景下,乡村聚落空间演化的总趋势是( )
A.集聚扩大 B.原地保护 C.均衡布局 D.分散迁移
【答案】4.B 5.D 6.A
【分析】4.据图模式I中乡村聚落迁移的方向为从生态功能区向经济功能区迁移,可知其主要目的是保护环境敏感区域,在乡村振兴背景下,绿水青山就是金山银山,所以要将生态功能区的聚落迁移到经济功能区,B正确;增强功能区竞争力应该采取完善当地基础设施、优化产业布局、完善交通网等措施,单纯的聚落迁移无法增强功能区竞争力,A错误;乡村聚落从生态功能区迁移到经济功能区是所有人群的迁移,促进劳动力就业说法有些片面,C错误;评价城镇化水平的一个重要指标就是城镇人口占总人口的比重,据模式I图无法判断城镇化水平的变化,D错误。
5.图IV中,聚落从靠近河流向靠近公路迁移,可反映乡村聚落空间演化过程从受自然要素影响转向受经济社会要素影响,D项正确;A项只是单纯的从生态功能区迁移至经济功能区无法看出乡村聚落空间演化过程从受自然要素影响转向受经济社会要素影响转变,A错误;B项只是乡村聚落从山地迁移至丘陵然后又迁移至平原,只体现了受自然要素的影响,B错误;C项小的乡村聚落向规模大的乡村聚落迁移,与题意不符,C项错误,本题选D。
6.我国实行乡村振兴战略,结合所学可知乡村聚落未来发展呈现三大趋势:1.城乡结合趋势;2.土地规模化经营趋势;3.空心村撤并的趋势,故可以判断乡村聚落空间演化的总趋势是集聚扩大,从而提高乡村聚落的基础设施水平以及改善人们的生产生活条件,A项正确;有些乡村聚落分布在偏远地区,气候条件恶劣、生存环境艰苦,不适合原地保护,B错误;乡村聚落数量多,空间分布不均,均衡布局显然不可能,C错误;乡村聚落一般规模不大,分散迁移不太实际且没有必要,D项错误,本题选A。
(2021·安徽安庆·二模)根据2016年全国流动人口动态监测数据,结果表明:东北地区(黑龙江、吉林、辽宁)流出人口目的地按比重排序由高到低依次是北京、天津、河北、内蒙古、山东、上海和海南等七个省市区,在分布格局上存在着明显的群体差异。下图示意东北地区2005-2017年常住人口增长情况。完成下面7-9小题。
7.东北地区常住人口数量变化的总趋势是( )
A.波动下降 B.先增后减 C.波动上升 D.先减后增
8.京津冀成为东北地区人口流出主要目的地的原因是( )
A.距离较近,经济发展水平较高 B.自然环境优美,人文景观荟萃
C.地形平坦开阔,乳畜业较发达 D.煤铁资源丰富,劳动力需求大
9.东北地区常住人口数量变化的趋势,会导致其( )
A.城镇化加快 B.老龄化减轻 C.劳动力缺乏 D.旅游业发达
【答案】7.B 8.A 9.C
【分析】7.图中纵轴为常住人口增长量,大致2014年前大于0,常住人口增加;2014年后小于0,常住人口减少,所以东北地区常住人口数量变化的总趋势是先增后减,B正确,ACD错误。故选B。
8.京津冀地区与东北地区在空间距离上较近,且京津冀地区经济发展水平较高,收入高,就业机会多,成为东北地区人口流出主要目的地,A正确;目前人口流动主要受经济因素的影响,与京津冀地区自然环境关系不大,B错;东北地区地形也平坦开阔,且京津冀地区大城市周边有乳畜业的分布,但乳畜业并不发达,东北地区人口流出与C选项本身关系也不大,C错;京津冀地区,尤其是京津地区的产业并非以传统工业为主,与区域煤铁资源是否丰富关系不大,D错。故选A。
9.结合前面分析可知,目前东北地区常住人口数量减少,劳动力迁出,导致当地劳动力缺乏,C正确;劳动力迁出,当地老龄化加重,经济发展速度减缓,城镇化速度不会加快,AB错;东北地区常住人口数量减少,并不会导致当地旅游业发达,D错。故选C。
(2021·黑龙江齐齐哈尔·三模)2021年1月20日,国家卫健委宣布春节返乡人员须持有7日内核酸检测阴性证明才能返乡。各地陆续发出“非必要不返乡,就地过节”的倡议。1月28日、29日和30日,春运前三天,全国铁路发送旅客分别为308万、283万和296万人次,仅为去年同期的四分之一左右。据此完成下面10-11小题。
10.2021年春运前三天铁路发送旅客人次与去年同期差异显著的主要原因是( )
A.回家过节欲望降低 B.铁路运力下降
C.春节民俗发生变化 D.政策大力调控
11.2021年春运期间发送旅客人次大量下降会( )
A.增加返程途中的交通压力 B.缓解东部大城市用工紧张
C.降低春节消费品购买数量 D.加大东部大城市住房压力
【答案】10.D 11.B
【分析】10. 由材料“国家卫健委宣布春节返乡人员须持有7日内核酸检测阴性证明才能返乡”可知,政策对返乡过春节调控力度大,D正确。与去年相比,人们回家过春节的欲望和春节民俗没有发生明显变化,A、C错误。我国铁路运力不断提升,B错误。故选D。
11.就地过节的外来人口可以缓解春节期间东部大城市的用工紧张,B正确。2021年发送旅客人次大量下降,可缓解春运期间返程途中的交通压力,A错误。“就地过节”,会增加当地春节消费品购买数量,C错误。“就地过节”只是短时间的居住,没有必要购买住房,不会加大东部大城市住房压力,D错误。故选B。
(2021·河南许昌·一模)近年来,广州市中心区不断有重量级的地标建成,广州国际金融中心440米,广州塔600米,城市中心的天际线越来越高。而北京市市中心天安门地区,鲜见高楼,建筑平均高度只有35米。据此完成下面12-14小题。
12.广州市中心区天际线越来越高,其主导因素是( )
A.历史因素 B.政策因素 C.交通因素 D.经济因素
13.北京市中心天安门广场-带建筑物高度明显低于广州市中心,造成这一差异的主要原因是( )
A.中心城区职能差异 B.建筑技术能力差异
C.经济发展水平差异 D.地质地貌条件差异
14.广州市市中心建筑的不断增高,产生的主要影响不包括( )
A.中心城区的交通压力增大 B.中心城区地表水下渗显著减少
C.城郊之间的热力环流增强 D.阻挡低层建筑采光及城市通风
【答案】12.D 13.A 14.B
【分析】12.该题考查影响城市内部功能分区的因素。广州市中心为商业区,其建筑物高度越来越高是由于市中心地租高造成的,属于经济因素,D正确。历史、政策因素对地租影响小。交通是影响地租的原因之一,属于经济因素的一部分,故ABC错误。
13.北京市中心天安门广场一带以行政功能为主,为保护古城特色,建筑物高度较低,广州市中心为商业区,建筑物高达稠密。因此,造成这一差异的主要原因是城区职能差异,A正确。两城市建筑技术、经济发展水平和地质地貌条件差异不大,BCD错误。
14.市中心建筑物高度增高,易导致市中心人口增多,交通压力增大,排除A。中心城区地表水下渗与下垫面状况有关,与建筑物高度关联性小,B符合题干要求。市中心建筑物增高,人口增多、车流量增大使市区废热增多,且热量不易扩散,导致城郊之间热力环流增强,排除C。高层建筑易阻挡低层建筑采光,影响城市通风,排除D。
(2021·山西阳泉·三模)北京在城市化率不断提高的同时,伴随着近几年河北雄安新区的设立及市级行政中心迁至城市副中心通州,已出现了逆城市化现象。结合北京市中心区、近郊区、远郊区常住人口变化图,完成下列15-16小题。
15.根据北京市中心区、近郊区、远郊区常住人口变化图中数据推测( )
A.北京市迁出人口主要从事第三产业 B.2000年至2019年近郊区人口增速最大
C.2000年至2019年远郊区人口增速最大 D.2000年以来北京的环境质量不断恶化
16.近年来,北京逆城市化的主导因素是( )
A.乡村条件改善 B.社会经济发展 C.对外交通发展 D.政府政策推动
【答案】15.C 16.D
【分析】15.由图可知,2000-2019年,远郊区人口增长明显,增速最大,B错误、C正确;北京为疏解非首都职能,迁出部分产业,主要是第二产业,A错误;北京作为首都,我国的政治、文化中心,环境质量不断改善,D错误。故选C。
16.北京出现“逆”城镇化,主要是政府政策推动疏解非首都职能,优化城市空间结构,D正确;乡村条件改善、社会经济发展、对外交通发展都能促进逆城市化,但不是主导因素,ABC错误。故选D。
二、综合题
17.(2021·河北·高考真题)阅读图文材料,完成下列要求,
汉堡(州)是德国的金融中心、世界级城市,为进一步提升全球地位,在老港外迁后,启动汉堡新城建设项目(下图)。汉堡新城将半荒废的老港工业区设计成10大特色板块,在突出板块主要功能的基础上,融入居住、办公、零售、餐饮、休闲、教育等功能,保留较大面积的广场、步道、绿地,将红砖结构工业遗产重新改造利用。
(1)推测老港外迁的主要原因。
(2)简述利于汉堡新城建设的区位条件。
(3)说明特色板块空间利用方式对汉堡新城发展的作用。
【答案】(1)港口的运输需求大,老港基础设施陈旧,货物吞吐量有限,难以满足货物运输需求;政策的引导作用;老港工业区土地利用率低,经济效益低。
(2)政策支持;老港区有一定的基础设施,有利于新城的建设;老港工业区地租低;新城紧邻易北河,水运条件好,有利于物资的输入与城市的建设。
(3)提高土地资源的利用率,经济效益提高;市民休憩空间充足,提高人居环境;合理利用工业遗产,有利于发展工业旅游。
【分析】(1)注意材料信息“汉堡(州)是德国的金融中心、世界级城市,为进一步提升全球地位”,汉堡(州)是德国的金融中心、世界级城市,其港口的运输需求大,老港基础设施陈旧,货物吞吐量有限,难以满足货物运输需求;“为进一步提升全球地位”意味着老港外迁受到政策的引导作用;注意材料信息“汉堡新城将半荒废的老港工业区设计成10大特色板块”,老港工业区呈半荒废状态,土地利用率低,经济效益低。
(2)“为进一步提升全球地位”意味着老港外迁受到政策的引导作用,汉堡新城建设受到政策的支持;其次,老港区有一定的基础设施,有利于新城的建设;老港工业区呈半荒废状态,地租低;读图可知,汉堡新城紧邻易北河,水运条件好,有利于物资的输入与城市的建设。
(3)汉堡新城设计10大特色板块,各区特色鲜明,且融入居住、办公、零售、餐饮、休闲、教育等功能,提高了土地资源的利用率,获得更大的经济效益;保留较大面积的广场、步道、绿地,为市民提供了充足的休憩空间;根据材料“将红砖结构工业遗产重新改造利用”可知,合理利用工业遗产,有利于发展工业旅游,促进城市经济发展。
18.(2021·吉林·长岭县第二中学三模)阅读图文材料,完成下列要求。
伊朗已探明的石油储量为186.7亿吨,居世界第三位。德黑兰市为伊朗首都,总人口约820万,是西亚地区最大的城市之一,辐射范围广。德黑兰市面临严重的空气污染问题,市内经常出现大范围的烟雾,导致居民肺部疾病高发。德黑兰被誉为世界上最依赖汽车的城市之一,无论距离远近,当地居民出行都首选驾驶汽车,汽车保有量居高不下,且有众多老旧车辆仍然在使用。下图示意德黑兰市的位置及地形。
(1)分析德黑兰市辐射范围广的原因。
(2)从地形角度,说明德黑兰市空气污染严重的原因。
(3)试为缓解德黑兰市汽车造成的空气污染提出合理建议。
【答案】(1)为伊朗首都,聚集国家级政治、经济、文化要素.资源配置能力强;人口众多,经济体量大,服务种类多、等级高;伊朗多荒漠,腹地经济落后,城市稀少(难有其他大城市与德黑兰竞争)。
(2)厄尔布尔士山脉阻隔了里海吹来的清新空气;地处山谷地区,且多晴天,易发生逆温,污染物不易扩散;地处背风坡目地形封闭,常年干燥少云,紫外线强,光化学反应导致二次污染。
(3)淘汰不符合排放标准的老旧汽车;推广新能源汽车;提高燃油品质;完善城市公共交通设施;宣传绿色出行理念;改进发动机等装备,提高燃烧效率;加装尾气净化装置等。
【分析】(1)由所学知识可知,城市辐射范围主要从城市等级、城市人口规模、腹地经济发展状况等方面分析。“德黑兰市为伊朗首都,总人口约820万,是西亚地区最大的城市之一”可知,德黑兰市为伊朗首都,城市等级高,是国家级政治、经济、文化中心;人口众多,经济发达,服务种类多;伊朗多荒漠,腹地经济落后,城市稀少,服务范围广。
(2)由所学知识可知,空气污染严重的原因包括污染源及污染物难以扩散的原因。由图中信息可知,德黑兰市与北部的里海之间被厄尔布尔士山脉隔开,阻挡了清新空气的输入;地处山地背风坡且地形封闭,气候较为干燥,晴天多,光化学作用强烈;山地地形,易发生逆温,导致污染物不易扩散,加剧了大气污染。
(3)由所学知识可知,空气污染的治理可以从排放标准、能源类型、城市公共交通、绿色出行理念、燃油品质、装备等角度进行回答。具体为:淘汰不符合排放标准的老旧汽车,完善城市公共交通设施,宣传绿色出行理念,减少污染物的排放;提高燃油品质,改进发动机等装备,提高燃烧效率;加装尾气净化装置,推广新能源汽车,减少污染源等。
相关试卷
这是一份专题14 世界地理-【查漏补缺】2022年高考地理三轮冲刺过关(全国通用)(解析版),共10页。试卷主要包含了单选题,综合题等内容,欢迎下载使用。
这是一份专题13 中国地理-【查漏补缺】2022年高考地理三轮冲刺过关(全国通用)(解析版),共12页。试卷主要包含了单选题,三级阶梯等内容,欢迎下载使用。
这是一份专题09 产业区位-【查漏补缺】2022年高考地理三轮冲刺过关(全国通用)(解析版),共17页。

