还剩12页未读,
继续阅读
2022-2023学年甘肃省武威第九中学毕业升学考试模拟卷语文卷含解析
展开
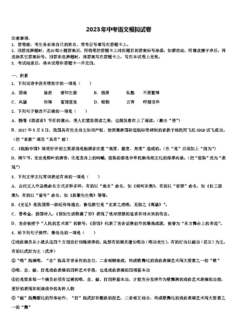
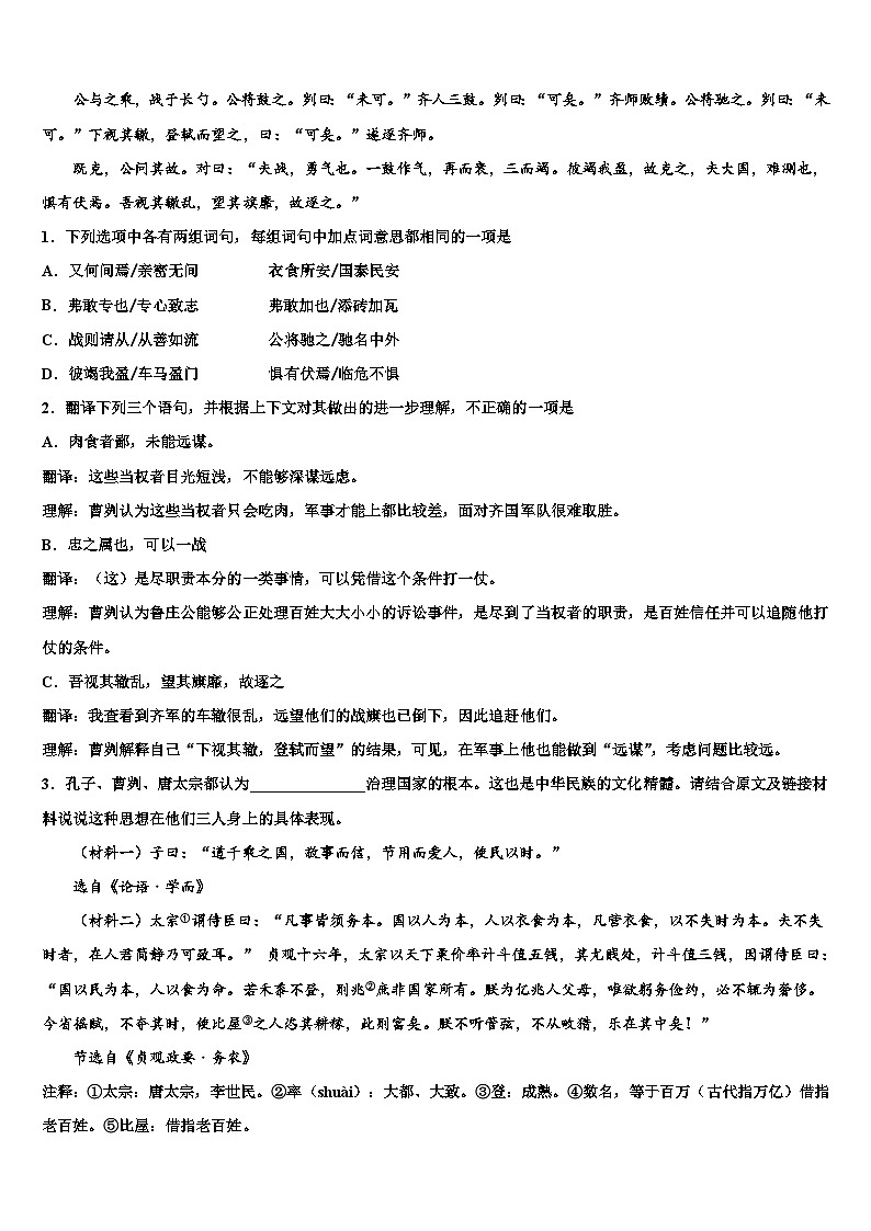
这是一份2022-2023学年甘肃省武威第九中学毕业升学考试模拟卷语文卷含解析,共15页。试卷主要包含了给下列句子排序,最恰当的一项是,按要求默写,阅读《曹刿论战》,回答小题,阅读下面的文章,完成下列小题等内容,欢迎下载使用。
相关试卷
2022-2023学年湖北省武汉市武珞路中学毕业升学考试模拟卷语文卷含解析:
这是一份2022-2023学年湖北省武汉市武珞路中学毕业升学考试模拟卷语文卷含解析,共19页。试卷主要包含了考生要认真填写考场号和座位序号,说明性文章阅读,填空,名著阅读,阅读古诗词,完成下列小题等内容,欢迎下载使用。
2022-2023学年河南省商丘市柘城中学毕业升学考试模拟卷语文卷含解析:
这是一份2022-2023学年河南省商丘市柘城中学毕业升学考试模拟卷语文卷含解析,共17页。试卷主要包含了下列文学常识说法不正确的一项是,综合性学习,古诗文名句默写,阅读下面名著选段,完成后面小题,阅读下面的诗歌,完成下列小题,阅读下文,回答问题等内容,欢迎下载使用。
2022-2023学年广东省揭阳市实验中学毕业升学考试模拟卷语文卷含解析:
这是一份2022-2023学年广东省揭阳市实验中学毕业升学考试模拟卷语文卷含解析,共18页。试卷主要包含了阅读下面的文言文,完成下列小题,文言文阅读,阅读下面文章,完成小题等内容,欢迎下载使用。

