


专题3.2 向心力的来源分析与计算-2023届高考物理二、三轮复习总攻略(解析版)
展开
这是一份专题3.2 向心力的来源分析与计算-2023届高考物理二、三轮复习总攻略(解析版),共31页。试卷主要包含了2 向心力的来源分析与计算,75 N等内容,欢迎下载使用。
目录
TOC \ "1-3" \h \u \l "_Tc1299" 一、从动力学角度分析向心力来源 PAGEREF _Tc1299 1
\l "_Tc16524" 类型1 单一性质的力提供向心 PAGEREF _Tc16524 2
\l "_Tc27496" 类型2 多种性质的力的合力提供向心力 PAGEREF _Tc27496 4
\l "_Tc2026" 二、从向心力来源角度分析圆周运动的临界问题 PAGEREF _Tc2026 5
\l "_Tc31826" 类型1 水平面上的圆周运动 PAGEREF _Tc31826 6
\l "_Tc7621" 类型2 竖直平面内的圆周运动 PAGEREF _Tc7621 8
\l "_Tc26651" 类型3 复合场中的圆周运动 PAGEREF _Tc26651 10
\l "_Tc15611" 三.专题强化训练 PAGEREF _Tc15611 11
一、从动力学角度分析向心力来源
做圆周运动的物体必须有外力提供其向心力,向心力既可以由某一个力来提供,也可以是由几个力的合力或某一个力的分力来提供。圆周运动及其相关问题,往往都需要寻找向心力来源,然后根据“供”“需”关系列出合外力提供向心力的动力学关系式求解相关问题。
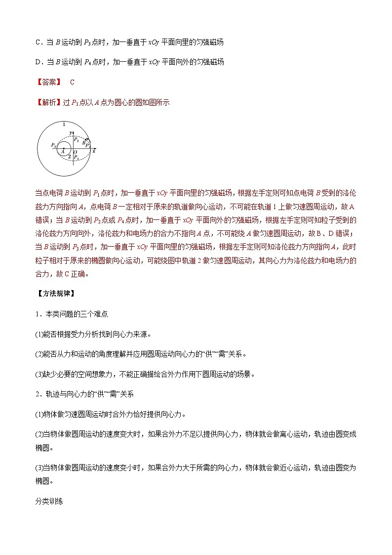
【例1】如图所示,平面直角坐标系xOy的x轴上固定一带负电的点电荷A,一带正电的点电荷B绕A在椭圆轨道上沿逆时针方向运动,椭圆轨道的中心在O点,P1、P2、P3、P4为椭圆轨道与坐标轴的交点。为使B绕A做圆周运动,某时刻起在此空间加一垂直于xOy平面的匀强磁场,不计B受到的重力。下列说法中可能正确的是( )
A.当B运动到P1点时,加一垂直于xOy平面向里的匀强磁场
B.当B运动到P2点时,加一垂直于xOy平面向外的匀强磁场
C.当B运动到P3点时,加一垂直于xOy平面向里的匀强磁场
D.当B运动到P4点时,加一垂直于xOy平面向外的匀强磁场
【答案】 C
【解析】过P1点以A点为圆心的圆如图所示
当点电荷B运动到P1点时,加一垂直于xOy平面向里的匀强磁场,根据左手定则可知点电荷B受到的洛伦兹力方向指向A,点电荷B一定相对于原来的轨道做向心运动,不可能在轨道1上做匀速圆周运动,故A错误;当B运动到P2点或P4点时,加一垂直于xOy平面向外的匀强磁场,根据左手定则可知粒子受到的洛伦兹力方向向外,洛伦兹力和电场力的合力不指向A点,不可能绕A做匀速圆周运动,故B、D错误;当B运动到P3点时,加一垂直于xOy平面向里的匀强磁场,根据左手定则可知洛伦兹力方向指向A,此时粒子相对于原来的椭圆做向心运动,可能绕图中轨道2做匀速圆周运动,其向心力为洛伦兹力和电场力的合力,故C正确。
【方法规律】
1.本类问题的三个难点
(1)能否根据受力分析找到向心力来源。
(2)能否从力和运动的角度理解并应用圆周运动向心力的“供”“需”关系。
(3)缺少必要的空间想象力,不能正确描绘合外力作用下圆周运动的场景。
2.轨迹与向心力的“供”“需”关系
(1)物体做匀速圆周运动时合外力恰好提供向心力。
(2)当物体做圆周运动的速度变大时,如果合外力不足以提供向心力,物体就会做离心运动,轨迹由圆变成椭圆。
(3)当物体做圆周运动的速度变小时,如果合外力大于所需的向心力,物体就会做近心运动,轨迹由圆变为椭圆。
分类训练
类型1 单一性质的力提供向心
1.[多选]我国高分系列卫星的高分辨对地观察能力不断提高。“高分五号”卫星的轨道高度约为705 km,之前已运行的“高分四号”卫星的轨道高度约为36 000 km,它们都绕地球做圆周运动。设“高分五号”的向心加速度为a1,周期为T1;“高分四号”的向心加速度为a2、周期为T2;固定在赤道上的物体随地球自转的向心加速度为a3、周期为T3。则下列大小关系正确的是( )
A.a2>a1>a3 B.a1>a2>a3
C.T3=T2>T1 D.T2>T1>T3
【答案】BC
【解析】: 固定在赤道上的物体随地球自转的周期与“高分四号”运行的周期相等,所以T3=T2,D项错误;“高分四号”做圆周运动的半径大,由a=eq \f(4π2r,T2)可知,“高分四号”做圆周运动的加速度比地球赤道上的物体向心加速度大,即a2>a3,由于“高分四号”与“高分五号”在各自轨道上运行时万有引力完全提供向心力,因此有eq \f(GMm,r2)=meq \f(4π2r,T2),即T=eq \r(\f(4π2r3,GM)),由于“高分四号”的轨道半径比“高分五号”的轨道半径大,因此有T2>T1,C项正确;又eq \f(GMm,r2)=ma,即a=eq \f(GM,r2),由于“高分四号”的轨道半径比“高分五号”的轨道半径大,因此有a1>a2,A项错误,B项正确。
2.(多选) (2022·浙江6月选考)如图为某一径向电场示意图,电场强度大小可表示为E=eq \f(a,r),a为常量。比荷相同的两粒子在半径r不同的圆轨道运动。不考虑粒子间的相互作用及重力,则( )
A.轨道半径r小的粒子角速度一定小
B.电荷量大的粒子的动能一定大
C.粒子的速度大小与轨道半径r一定无关
D.当加垂直纸面磁场时,粒子一定做离心运动
【答案】 BC
【解析】 根据静电力提供向心力,有eq \f(a,r)·q=mω2r,解得ω=eq \r(\f(aq,m))·eq \f(1,r),可知轨道半径r小的粒子角速度大,故A错误;根据静电力提供向心力,有eq \f(a,r)·q=meq \f(v2,r),解得v=eq \r(\f(aq,m)),可知粒子的速度大小与轨道半径r一定无关,又有Ek=eq \f(1,2)mv2,联立可得Ek=eq \f(aq,2),可知电荷量大的粒子动能一定大,故B、C正确;磁场的方向可能垂直纸面向里也可能垂直纸面向外,所以粒子所受洛伦兹力方向不能确定,粒子可能做离心运动,也可能做近心运动,故D错误。
4.(2022·北京海淀区一模)在xOy坐标系的第一象限内存在匀强磁场,两个相同的带电粒子①和②在P点垂直磁场分别射入,两带电粒子进入磁场时的速度方向与x轴的夹角如图所示,二者均恰好垂直于y轴射出磁场。不计带电粒子所受重力。根据上述信息可以判断( )
A.带电粒子①在磁场中运动的时间较长
B.带电粒子②在磁场中运动的时间较长
C.带电粒子①在磁场中运动的速率较大
D.带电粒子②在磁场中运动的速率较大
【答案】 B
【解析】画出粒子在磁场中的运动轨迹如图,
两粒子的周期T=eq \f(2πm,qB)相同,粒子①转过的角度θ1=45°,粒子②转过的角度θ2=135°,根据t=eq \f(θ,2π)T可知带电粒子②在磁场中运动的时间较长,A错误,B正确;由几何关系可知,两粒子在磁场中运动的半径相等,均为eq \r(2)·eq \(OP,\s\up6(-)),根据qvB=meq \f(v2,R)知v=eq \f(qBR,m),故两粒子的速率相同,C、D错误。
类型2 多种性质的力的合力提供向心力
1.光滑的金属轨道分水平段和圆弧段两部分,O点为圆弧的圆心。两金属轨道之间的宽度为0.5 m,匀强磁场方向如图所示,大小为0.5 T。质量为0.05 kg、长为0.5 m的金属细杆置于金属水平轨道上的M点。当在金属细杆内通以电流强度为2 A的恒定电流时,金属细杆可以沿轨道向右由静止开始运动。已知MN=OP=1 m且OP水平,则下列说法中正确的是( )
A.金属细杆开始运动时的加速度为5 m/s2
B.金属细杆运动到P点时的速度大小为5 m/s
C.金属细杆运动到P点时的向心加速度大小为10 m/s2
D.金属细杆运动到P点时对每一条轨道的作用力大小为0.75 N
【答案】D
【解析】: 金属细杆在水平方向受到安培力作用,安培力大小:F安=BIL=0.5×2×0.5 N=0.5 N,金属细杆开始运动时的加速度为:a=eq \f(F安,m)=10 m/s2,A错误;对金属细杆从M点到P点的运动过程,安培力做功:W安=F安·(MN+OP)=1 J,重力做功:WG=-mg·ON=-0.5 J,由动能定理得:W安+WG=eq \f(1,2)mv2,解得金属细杆运动到P点时的速度大小为v=eq \r(20) m/s,B错误;金属细杆运动到P点时的加速度可分解为水平方向的向心加速度和竖直方向的加速度,水平方向的向心加速度大小为a′=eq \f(v2,r)=20 m/s2,C错误;在P点金属细杆受到轨道水平向左的作用力F,水平向右的安培力F安,由牛顿第二定律得:F-F安=meq \f(v2,r),解得:F=1.5 N,每一条轨道对金属细杆的作用力大小为0.75 N,由牛顿第三定律可知金属细杆运动到P点时对每一条轨道的作用力大小为0.75 N,D正确。
2.(2022·“七彩阳光”联考)如图所示,空间内有竖直向上的匀强电场E,将质量为m、带电量为+q的小球恰好以某一速度在内壁光滑的漏斗中做水平面内的匀速圆周运动。轨道平面与地面的距离为h,漏斗壁与水平方向的夹角为θ。已知匀强电场E=eq \f(mg,2q),空气阻力忽略不计。下列选项正确的是( )
A.小球做匀速圆周运动的线速度与轨道高度h成正比
B.小球做匀速圆周运动的向心加速度与轨道高度h无关
C.某时刻撤掉漏斗后,小球的落地点无法确定
D.某时刻撤掉漏斗后,小球将做平抛运动,且机械能守恒
【答案】 B
【解析】 小球所受静电力qE=0.5mg且大小方向恒定,
受力分析如图
小球做圆周运动的轨道半径r=eq \f(h,tan θ),竖直方向上FNcs θ+qE=mg,水平方向上FNsin θ=meq \f(v2,r)=ma,联立可知a=eq \f(v2,r)=0.5gtan θ,所以加速度大小与轨道高低无关,解得线速度v=eq \r(0.5gh),线速度与h并不成正比,A错误,B正确; 撤掉漏斗后,小球做类平抛运动的时间t=eq \r(\f(2h,\b\lc\(\rc\)(\a\vs4\al\c1(\f(mg-qE,m)))))=2eq \r(\f(h,g)),x=vt=eq \r(2)h,结合之前求出的速度,所以剪断细线后,小球的水平位移可求,因此可以确定小球的落地点,C错误; 撤掉漏斗之后,小球受静电力和重力做类平抛运动,静电力要做负功,所以机械能不守恒,D错误。
二、从向心力来源角度分析圆周运动的临界问题
圆周运动中的临界问题是高考考查的热点也是难点,这类问题正确分析出临界状态是关键,而临界状态往往和最大静摩擦力、分离条件、绳的拉力最大或最小等有关,与之相关的关键词是“刚好”“恰好”“取值范围”“最大”“最小”等。
【例2】如图所示,水平转盘的中心有个竖直小圆筒,质量为m的物体A放在转盘上,物体A到竖直筒中心的距离为r。物体A通过轻绳、无摩擦的滑轮与物体B相连,物体B与物体A质量相同。物体A与转盘间的最大静摩擦力是正压力的μ倍,则转盘转动的角速度在什么范围内,物体A才能随转盘一起转动。
【答案】 eq \r(\f(g1-μ,r))≤ω≤ eq \r(\f(g1+μ,r))
【解析】对物体A进行受力分析,明确轻绳的拉力和物体A所受的摩擦力的合力提供物体A随转盘一起做匀速圆周运动的向心力。
当物体A将要沿转盘向外滑动时,其所受的最大静摩擦力指向圆心,向心力为轻绳的拉力与最大静摩擦力的合力,即mg+μmg=mω12r
得ω1= eq \r(\f(g1+μ,r))
当物体A将要沿转盘向圆心滑动时,其所受的最大静摩擦力沿半径向外,则mg-μmg=mω22r
得ω2= eq \r(\f(g1-μ,r))
因此,要使物体A随转盘一起转动,其角速度ω应满足
eq \r(\f(g1-μ,r))≤ω≤ eq \r(\f(g1+μ,r))
【方法规律】
1.水平面内的圆周运动
(1)物体做匀速圆周运动时合外力沿水平方向指向圆心,竖直方向合力为零。
(2)转速发生变化时,物体间刚好不滑动的临界条件是物体间达到最大静摩擦力。
(3)有关压力、支持力问题的临界条件是物体间的弹力恰好为零。
(4)有关绳上拉力问题的临界条件是绳恰好伸直而无拉力或绳上拉力为最大承受力。
2.竖直面内的圆周运动
正确区分“轻绳”模型和“轻杆”模型,它们在最高点的临界条件不同,轻绳和轻杆在最高点对物体的作用力的方向特点有所不同。
3.复合场中圆周运动的临界问题
复合场中的圆周运动主要指带电粒子或带电体在重力场、电场和磁场等叠加场中的圆周运动。学生学习的难点主要表现在以下两点:
(1)不能准确找到带电体在重力场和电场中做圆周运动的“最高点”和“最低点”。
(2)很难对其与已经掌握的竖直面内两种模型进行归类,然后借鉴两种模型的临界条件进行有效讨论。
类型1 水平面上的圆周运动
1.一转动轴垂直于一光滑水平面,交点O的上方A处固定一细绳的一端,细绳的另一端固定一质量为m的小球B,AO=h,绳长AB=l>h,小球可随转动轴转动,并在光滑水平面上做匀速圆周运动,如图所示,要使小球不离开水平面,转动轴的转速的最大值是(重力加速度为g)( )
A.eq \f(1,2π)eq \r(\f(g,h)) B.πeq \r(gh)
C.eq \f(1,2π)eq \r(\f(g,l)) D.2πeq \r(\f(l,g))
【答案】A
【解析】: 如图所示
设细绳与转动轴的夹角为θ,以小球为研究对象,小球受三个力的作用,重力mg、水平面支持力N、细绳拉力F,在竖直方向合力为零,在水平方向所需向心力为eq \f(mv2,R),而R=htan θ,得Fcs θ+N=mg,Fsin θ=m(2πn)2R=m(2πn)2htan θ,当小球即将离开水平面时,N=0,转速n有最大值,则mg=m(2πnmax)2h,nmax=eq \f(1,2π)eq \r(\f(g,h)),故A正确,B、C、D错误。
2.(多选)(2022·山东省济南十一中高三下开学联考)如图,三个小木块a、b和c(均可视为质点)放在水平圆盘上,a、b质量均为m,c的质量为2m,a与转轴OO′的距离为L,b、c与转轴的距离均为2L,木块与圆盘间的最大静摩擦力均为木块所受重力的k倍,重力加速度大小为g,若圆盘从静止开始绕转轴缓慢地加速转动,用ω表示圆盘转动的角速度,下列说法正确的是( )
A.木块a、b和c同时相对圆盘发生滑动
B.木块b和c同时相对圆盘发生滑动
C.当0<ω≤eq \r(\f(kg,2L))时,三木块与圆盘保持相对静止
D.当eq \r(\f(kg,2L))<ω≤eq \r(\f(kg,L))时,三木块与圆盘保持相对静止
【答案】 BC
【解析】 根据kmg=ma可知,最大加速度均为kg,由a=rω2可知,b、c同时先达到最大静摩擦力,故b、c同时相对圆盘发生滑动,A错误,B正确;根据以上分析可知,b、c滑动时的加速度a=rω2=kg,解得:ω=eq \r(\f(kg,2L)),
当0<ω≤eq \r(\f(kg,2L))时,三木块与圆盘保持相对静止,故C正确;eq \r(\f(kg,2L))<ω≤eq \r(\f(kg,L))时,b、c已经相对圆盘发生滑动,故D错误.
3.(多选)(2022·东北四市高三4月联考)如图甲所示,两个完全相同的物块A和B(均可视为质点)放在水平圆盘上,它们分居圆心两侧,用不可伸长的水平轻绳相连.两物块质量均为
1 kg.与圆心距离分别为RA和RB,其中RA< RB且RA=1 m.设最大静摩擦力等于滑动摩擦力,当圆盘以不同角速度ω绕轴OO′匀速转动时,绳中弹力FT与ω2的变化关系如图乙所示,重力加速度g=10 m/s2.下列说法正确的是( )
A.物块与圆盘间的动摩擦因数μ=0.1
B.物块B与圆心距离RB=2 m
C.当角速度为1 rad/s时圆盘对A的静摩擦力指向圆心
D.当角速度为eq \r(2) rad/s时,A恰好要相对圆盘发生滑动
【答案】 ABD
【解析】 角速度较小时,物块各自受到的静摩擦力Ff充当向心力,绳中无拉力.根据牛顿第二定律:Ff=mω2R,因为RA<RB,所以物块B与圆盘间的静摩擦力先达到最大值,随着角速度增大,轻绳出现拉力,拉力FT和最大静摩擦力的合力充当向心力.对物块B分析:
FT+μmg=mω2RB,则FT=mRBω2-μmg
则根据题图乙中斜率和截距的数据解得:RB=2 m,μ=0.1,故A、B选项正确;当ω=1 rad/s时,由上述方程得绳子中拉力大小FT=1 N,再对A分析,由牛顿第二定律得:FT+Ff=mω2RA,解得Ff=0,故C选项错误;
当A恰好要相对圆盘发生滑动时,其摩擦力为最大值且方向沿半径向外,对A分析:
FT-μmg=mω2RA,此时对B分析:FT+μmg=mω2RB
联立解得ω=eq \r(2) rad/s,故D选项正确.
类型2 竖直平面内的圆周运动
1.[多选]如图所示,小球在竖直放置的光滑圆形管道内做圆周运动,管道半径为R,小球直径略小于管径(管径远小于R),则下列说法正确的是(重力加速度为g)( )
A.小球通过最高点时的最小速度vmin=eq \r(gR)
B.小球通过最高点时的最小速度vmin=0
C.小球在水平线ab以下的管道中运动时,内侧管壁对小球一定无作用力
D.小球在水平线ab以上的管道中运动时,外侧管壁对小球一定有作用力
【答案】BC
【解析】: 小球沿管道上升到最高点时的速度可以为故选项A错误,选项B正确;小球在水平线ab以下的管道中运动时,由外侧管壁对小球的作用力FN与小球重力在背离圆心方向的分力Fmg的合力提供向心力,即FN-Fmg=meq \f(v2,R),因此,外侧管壁一定对球有作用力,而内侧管壁无作用力,选项C正确;小球在水平线ab以上的管道中运动时,小球受管壁的作用力与小球速度大小有关,选项D错误。
2.(2022·浙江6月选考·7)质量为m的小明坐在秋千上摆动到最高点时的照片如图所示,对该时刻,下列说法正确的是( )
A.秋千对小明的作用力小于mg
B.秋千对小明的作用力大于mg
C.小明的速度为零,所受合力为零
D.小明的加速度为零,所受合力为零
【答案】 A
【解析】 在最高点,小明的速度为0,设秋千的摆长为l,摆到最高点时摆绳与竖直方向的夹角为θ,秋千对小明的作用力为F,则对小明,沿摆绳方向受力分析有
F-mgcs θ=meq \f(v2,l)
由于小明的速度为0,则有F=mgcs θeq \r(\f(2g,R))时,小球将向上移动,弹簧一定处于伸长状态,故C错误;假设当ω足够大时,小球能够到达与圆心等高的位置做圆周运动,此时弹簧处于伸长状态,弹力斜向左下,圆环的弹力在水平方向,但小球在竖直方向的合力不为0,小球就不能在水平面内做圆周运动,与假设矛盾.所以当ω足够大时,小球不能够到达与圆心等高的位置,故D错误.
9.[多选]如图所示,叠放在水平转台上的物体A、B及物体C能随转台一起以角速度ω匀速转动,A、B、C的质量分别为3m、2m、m,A与B、B和C与转台间的动摩擦因数都为μ,A和B、C离转台中心的距离分别为r、1.5r。设最大静摩擦力等于滑动摩擦力,下列说法正确的是(重力加速度为g)( )
A.B对A的摩擦力一定为3μmg
B.B对A的摩擦力一定为3mω2r
C.转台的角速度一定满足ω≤ eq \r(\f(μg,r))
D.转台的角速度一定满足ω≤ eq \r(\f(2μg,3r))
【答案】BD
【解析】:B对A的静摩擦力提供A做圆周运动的向心力,有f=3mω2r,A错,B对;C刚好发生滑动时,μmg=mω12·1.5r,得ω1= eq \r(\f(2μg,3r)),A刚好发生滑动时,3μmg=3mω22r,得ω2= eq \r(\f(μg,r)),A、B一起刚好发生滑动时,5μmg=5mω32r,得ω3=eq \r(\f(μg,r)),故转台的角速度一定满足ω≤ eq \r(\f(2μg,3r)),D对,C错。
10.(2022·烟台模拟)如图所示,正方形区域内有匀强磁场,现将混在一起的质子H和α粒子加速后从正方形区域的左下角射入磁场,经过磁场后质子H从磁场的左上角射出,α粒子从磁场右上角射出磁场区域,由此可知( )
A.质子和α粒子具有相同的速度
B.质子和α粒子具有相同的动量
C.质子和α粒子具有相同的动能
D.质子和α粒子由同一电场从静止加速
【答案】A
【解析】: 根据洛伦兹力提供向心力得qvB=eq \f(mv2,R),所以v=eq \f(qBR,m),设质子的比荷为eq \f(q,m),则α粒子的比荷为eq \f(2q,4m),质子的半径是α粒子的一半,所以二者的速度相同,故A正确,B、C错误;如果由同一电场从静止加速,那么qU=eq \f(1,2)mv2,所以v= eq \r(\f(2qU,m)),由于质子和α粒子比荷不同,所以速度不同,所以不是从同一电场静止加速,所以D错误。
11.(多选)(2022·四川乐山市第一次调查研究)如图所示,在竖直平面内有水平向左的匀强电场,在匀强电场中有一根长为L的绝缘细线,细线一端固定在O点,另一端系一质量为m的带电小球.小球静止时细线与竖直方向成θ角,此时让小球获得初速度且恰能绕O点在竖直平面内沿逆时针方向做圆周运动,重力加速度为g.下列说法正确的是( )
A.匀强电场的电场强度E=eq \f(mgtan θ,q)
B.小球动能的最小值为Ek=eq \f(mgL,2cs θ)
C.小球运动至圆周轨迹的最高点时机械能最小
D.小球从初始位置开始,在竖直平面内运动一周的过程中,其电势能先减小后增大
【答案】 AB
【解析】 小球静止时悬线与竖直方向成θ角,对小球受力分析,小球受重力、拉力和电场力,三力平衡,根据平衡条件,有:mgtan θ=qE,解得E=eq \f(mgtan θ,q),选项A正确;
小球恰能绕O点在竖直平面内做圆周运动,在等效最高点A速度最小,根据牛顿第二定律,有:eq \f(mg,cs θ)=meq \f(v2,L),则最小动能Ek=eq \f(1,2)mv2=eq \f(mgL,2cs θ),选项B正确;小球的机械能和电势能之和守恒,则小球运动至电势能最大的位置机械能最小,小球带负电,则小球运动到圆周轨迹的最左端点时机械能最小,选项C错误;小球从初始位置开始,在竖直平面内运动一周的过程中,电场力先做正功,后做负功,再做正功,则其电势能先减小后增大,再减小,选项D错误.
12.[多选](2022·江苏百校第三次联考)我国研制的“嫦娥四号”探测器实现了人类历史上与月球背面的第一次“亲密接触”。如图所示,为了实现地月信息联通搭建“天桥”,中继卫星“鹊桥”在地球引力和月球引力共同作用下,绕地月连线延长线上拉格朗日点L2沿“Hal”轨道运动。下列说法正确的有( )
A.地球和月球对“鹊桥”卫星的引力方向不相同
B.“鹊桥”卫星受到地球和月球引力的合力方向指向L2点
C.“鹊桥”卫星在地球上的发射速度大于11.2 km/s
D.“Hal”轨道的半径大到一定的值后才能实现“嫦娥四号”与地面测控站之间的中继通信
【答案】AD
【解析】: 地球对“鹊桥”卫星的引力方向沿地球与“鹊桥”卫星连线,月球对“鹊桥”卫星的引力方向沿月球与“鹊桥”卫星连线,如题图所示,两个力方向不同,A正确;“鹊桥”卫星受到地球和月球引力的合力方向指向地球与“鹊桥”卫星连线和月球与“鹊桥”卫星连线夹角之间,不指向L2点,B错误;“鹊桥”卫星在地球上的发射速度大于第一宇宙速度7.6 km/s,小于11.2 km/s,C错误;“Hal”轨道的半径大到一定的值后,使月球不在地球与“鹊桥”卫星连线上,才能实现“嫦娥四号”与地面测控站之间的中继通信,D正确。
13.(2019·全国卷Ⅲ)如图所示,在坐标系的第一和第二象限内存在磁感应强度大小分别为eq \f(1,2)B和B、方向均垂直于纸面向外的匀强磁场。一质量为m、电荷量为q(q>0)的粒子垂直于x轴射入第二象限,随后垂直于y轴进入第一象限,最后经过x轴离开第一象限。粒子在磁场中运动的时间为( )
A.eq \f(5πm,6qB) B.eq \f(7πm,6qB)
C.eq \f(11πm,6qB) D.eq \f(13πm,6qB)
【答案】B
【解析】: 带电粒子在不同磁场中做圆周运动,其速度大小不变,由r=eq \f(mv,qB)知,粒子在第一象限内运动的圆半径是在第二象限内运动圆半径的2倍,如图所示。
由T=eq \f(2πr,v),及t1=eq \f(θ,2π)T
可知粒子在第二象限内运动的时间
t1=eq \f(\f(π,2),2π)·eq \f(2πm,qB)=eq \f(πm,2qB)
粒子在第一象限内运动的时间
t2=eq \f(\f(π,3),2π)·eq \f(2πm×2,qB)=eq \f(2πm,3qB)
则粒子在磁场中运动的时间t=t1+t2=eq \f(7πm,6qB),选项B正确。
14.(2022·新乡一模)据天文学家推测,存在这样的平面四星系统,四颗恒星分别位于菱形的四个顶点,绕菱形的中心点、在菱形所在的平面内做角速度相同的圆周运动,位于对角的两颗恒星质量相等。根据测量可知菱形的一个顶角为2θ,位于该顶角的恒星的质量为m1,位于相邻顶角的恒星的质量为m2,则eq \f(m1,m2)=( )
A.eq \f(8sin3θ-1,8cs3θ-1tan3θ) B.eq \f(8cs3θ-1tan3θ,8sin3θ-1)
C.eq \f(9sin3θ-1,9cs3θ-1tan3θ) D.eq \f(9cs3θ-1tan3θ,9sin3θ-1)
【答案】A
【解析】: 设菱形的边长为L,恒星角速度为ω,则m1的运动半径为r1=Lcs θ,m2的运动半径为r2=Lsin θ。根据牛顿第二定律和万有引力定律分别对m1和m2有
eq \f(2Gm1m2,L2)cs θ+eq \f(Gm1m1,2Lcs θ2)=m1r1ω2
eq \f(2Gm1m2,L2)sin θ+eq \f(Gm2m2,2Lsin θ2)=m2r2ω2
把上面的半径代入,联立这两个方程可解得
eq \f(m1,m2)=eq \f(8sin3θ-1,8cs3θ-1tan3θ),故选项A正确。
15.(多选)(2022·广东深圳高级中学月考)如图所示,竖直平面内有固定的半径为R的光滑绝缘圆形轨道,匀强电场的方向平行于轨道平面水平向左,P、Q分别为轨道上的最高点、最低点,M、N是轨道上与圆心O等高的点.质量为m、电荷量为q的带正电小球(可视为质点)在轨道内运动,已知重力加速度为g,电场强度E=eq \f(3mg,4q),要使小球能沿轨道做完整的圆周运动,则下列说法正确的是( )
A.小球在轨道上运动时,动能最小的位置,电势能最大
B.小球在轨道上运动时,机械能最大的位置一定在M点
C.小球过Q、P点时所受轨道弹力大小的差值为6mg
D.小球过Q、P点时所受轨道弹力大小的差值为7.5mg
【答案】 BC
【解析】 根据等效场知识可得,电场力与重力的合力大小为mg等=eq \r(mg2+Eq2)=eq \f(5,4)mg,故等效重力加速度为g等=eq \f(5,4)g,如图所示,tan θ=eq \f(qE,mg)=eq \f(3,4),即θ=37°,若小球刚好能通过C点关于圆心O对称的D点,那么小球就能做完整的圆周运动.小球在D点时的动能最小,但D点并非是其电势能最大的位置,小球电势能最大的位置在N点,选项A错误;小球在轨道上运动的过程中遵守能量守恒定律,小球在轨道上M点的电势能最小,机械能最大,选项B正确;小球过Q点和P点时,由牛顿第二定律可得FQ-mg=meq \f(vQ2,R),FP+mg=meq \f(vP2,R),小球从Q点到P点,由动能定理可得-2mgR=eq \f(1,2)mvP2-eq \f(1,2)mvQ2,联立解得FQ-FP=6mg,选项C正确,D错误.
16.[多选]如图所示,在地面上方的水平匀强电场中,一个质量为m、电荷量为+q的小球,系在一根长为L的绝缘细线一端,可以在竖直平面内绕O点做圆周运动。AB为圆周的水平直径,CD为竖直直径。已知重力加速度为g,电场强度为eq \f(mg,q),不计空气阻力,下列说法正确的是( )
A.若小球在竖直平面内绕O点做圆周运动,则它运动的最小速度vmin≥ eq \r(\r(2)gL)
B.若小球在竖直平面内绕O点做圆周运动,则小球运动到B点时的机械能最大
C.若将小球在A点由静止开始释放,它将在CBD圆弧上往复运动
D.若将小球在A点以大小为eq \r(gL)的速度竖直向上抛出,它将能够沿圆周到达B点
【答案】AB
【解析】: 小球的平衡位置位于BC的中点,运动过程中,速度最小的点位于AD的中点,设该点为F,要使小球在竖直平面内绕O点做圆周运动,在F点有eq \r(mg2+Eq2)=eq \r(2)mg=eq \f(mvmin2,L),解得最小速度为vmin=eq \r(\r(2)gL),A正确;运动过程中,电场力做的功等于小球机械能的增量,运动到B点,电场力做正功最多,所以小球在B点机械能最大,B正确;若将小球在A点由静止开始释放,假如能到达D点,由动能定理:-mgR+EqR=eq \f(1,2)mvD2,解得vD=0,而小球要想沿圆周运动到D点,在D点必须要有速度,实际上,小球在A点由静止释放后,先做匀加速直线运动,再沿圆弧运动,所以C错误;小球要想沿圆周运动到B点,必须能过F点,由A到F应用动能定理:-mg·eq \f(\r(2),2)L+Eqeq \b\lc\(\rc\)(\a\vs4\al\c1(1-\f(\r(2),2)))L=eq \f(1,2)mvmin2-eq \f(1,2)mvA2,则vA>eq \r(gL),D错误。
17.(2022·湖南湘潭一中月考)物体做圆周运动时所需的向心力F需由物体运动情况决定,合力提供的向心力F供由物体受力情况决定。若某时刻F需=F供,则物体能做圆周运动;若F需>F供,物体将做离心运动;若F需v0,故绳受拉力。
根据牛顿第二定律有
T+mg=meq \f(v12,L)
代入数据得绳所受拉力T=3 N。
(3)因为v2
相关试卷
这是一份专题3.2 向心力的来源分析与计算-2023届高考物理二、三轮复习总攻略,文件包含专题32向心力的来源分析与计算原卷版docx、专题32向心力的来源分析与计算解析版docx等2份试卷配套教学资源,其中试卷共48页, 欢迎下载使用。
这是一份高考物理二、三轮复习总攻略专题7.2力学计算题的命题视角(原卷版+解析),共75页。试卷主要包含了2 力学计算题的命题视角,第24届冬奥会将在我国举办,9,sin 24°=0等内容,欢迎下载使用。
这是一份高考物理二、三轮复习总攻略专题7.1智解计算题的三大策略(原卷版+解析),共36页。试卷主要包含了1智解计算题的三大策略,5 m的木板B的右端,快速读题,提取关键信息,联想情景,构建运动模型,第问可拆分为4个小题等内容,欢迎下载使用。