查补易混易错15 化学反应原理-【查漏补缺】2023年高考化学三轮冲刺过关(全国通用)(原卷版)
展开
这是一份查补易混易错15 化学反应原理-【查漏补缺】2023年高考化学三轮冲刺过关(全国通用)(原卷版),共19页。试卷主要包含了反应热计算的方法,反应在工业上有重要应用等内容,欢迎下载使用。
查补易混易错15 化学反应原理
化学反应原理主要考查热化学、电化学、化学反应速率和化学平衡、电解质溶液等主干理论知识,主要命题点有盖斯定律的应用,反应速率和化学平衡的分析,化学平衡常数的表达式书写与计算,反应条件的分析选择、生产生活中的实际应用等,试题常以填空、读图、作图、计算等形式呈现。高考一般以与生产、生活紧密联系的物质为背景材料命制组合题,各小题之间又有一定的独立性。主要考查学生的信息处理能力、学科内综合分析能力,应用反应原理解决生产实际中的具体问题,体现了“变化观念与平衡思想”的核心素养。
易错01反应热的计算
1.反应热计算的方法:
(1)根据“两个”公式计算反应热:ΔH=E(生成物的总能量)-E(反应物的总能量);ΔH=E(反应物的键能之和)-E(生成物的键能之和), 利用键能计算反应热,需算清物质中化学键的数目。常见物质中所含共价键的数目:1 mol金刚石中含有2 mol C—C键,1 mol硅中含有2 mol Si—Si键,1 mol SiO2晶体中含有4 mol Si—O键; 1 mol P4中含有6 mol P—P键,1 mol P4O10(即五氧化二磷)中含有12 mol P—O键、4 mol P===O键,1 mol CH3CH3中含有6 mol C—H键和 1 mol C—C键。
(2)根据热化学方程式计算反应热:焓变与反应物的物质的量成正比。
(3)根据盖斯定律计算反应热:若一个热化学方程式可由另外几个热化学方程式相加减而得到,则该反应的焓变可通过这几个化学反应焓变的加减而得到。表示方法:,ΔH=ΔH1+ΔH2。
2.热化学方程式的书写:
(1)热化学方程式中化学计量数可以是整数,也可以是分数。
(2)物质的聚集状态:气体用“g”,液体用“l”,固体用“s”,溶液用“aq”。热化学方程式中不用“↑”和“↓”。
(3)注意ΔH的单位、数值与符号。ΔH的单位为kJ·mol-1,如果化学计量数加倍,则ΔH也要加倍,逆反应的反应热与正反应的反应热数值相等,但符号相反。
(4)对于具有同素异形体的物质,除了要注明聚集状态之外,还要注明物质的名称。如①S(s,单斜)+O2(g)===SO2(g)ΔH1=-297.16 kJ·mol-1;②S(s,正交)+O2(g)===SO2(g)ΔH2=-296.83 kJ·mol-1;③S(s,单斜)===S(s,正交) ΔH3=-0.33 kJ·mol-1。
3. 根据盖斯定律计算反应热的方法:
(1)观察已知的热化学方程式与目标热化学方程式的差异,若目标热化学方程式中的某种反应物在某个已知热化学方程式中作生成物,可把该热化学方程式的反应物和生成物颠倒,相应的ΔH改变符号。
(2)将每个已知热化学方程式两边同乘以某个合适的数,使已知热化学方程式中的化学计量数与目标热化学方程式中的化学计量数一致,ΔH也同倍数变化。
(3)将已知热化学方程式相加或相减,热化学方程式中的ΔH同时相加或相减,得到目标方程式及反应热。
易错02化学反应速率和化学平衡
1. 化学反应速率的计算:v(B)==
(1)浓度变化只适用于气体和溶液中的溶质,不适用于固体和纯液体。
(2)化学反应速率是某段时间内的平均反应速率,而不是即时速率,且计算时取正值。
(3)同一反应用不同的物质表示反应速率时,数值可能不同,但意义相同。不同物质表示的反应速率之比等于其化学计量数之比。
(4)计算反应速率时,若给出的是物质的量的变化值,要转化为物质的量浓度的变化值(计算时一定要除以体积),再进行计算。
2. 外界条件对可逆反应的反应速率的影响:外界条件对可逆反应的正、逆反应速率的影响方向是一致的,但影响程度不一定相同。
(1)当增大反应物浓度时,v正增大,v逆瞬间不变,随后也增大;
(2)增大压强,气体分子数减小方向的反应速率变化程度大;
(3)对于反应前后气体分子数不变的反应,改变压强可以同等程度地改变正、逆反应速率;
(4)升高温度,v正和v逆都增大,但吸热反应方向的反应速率增大的程度大;
(5)使用催化剂,能同等程度地改变正、逆反应速率。
3.平衡移动方向的判断:
(1)依勒夏特列原理判断。
(2)根据图像中正逆反应速率相对大小判断:若v正>v逆,则平衡向正反应方向移动;反之向逆反应方向移动。
(3)依变化过程中速率变化的性质判断:若平衡移动过程中,正反应速率增大(减小),则平衡向逆(正)反应方向移动。
(4)依浓度熵(Qc)规则判断:若某温度下Qc<K,反应向正反应方向进行;Qc>K,反应向逆反应方向进行。
4.化学平衡的计算:
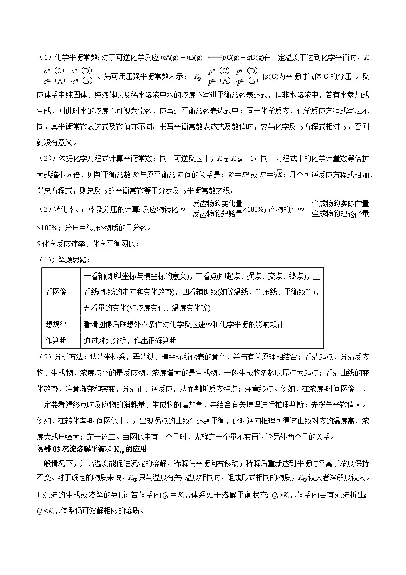
(1)化学平衡常数:对于可逆化学反应mA(g)+nB(g) pC(g)+qD(g)在一定温度下达到化学平衡时,K=。另可用压强平衡常数表示: Kp=[p(C)为平衡时气体C的分压]。反应体系中纯固体、纯液体以及稀水溶液中水的浓度不写进平衡常数表达式,但非水溶液中,若有水参加或生成,则此时水的浓度不可视为常数,应写进平衡常数表达式中;同一化学反应,化学反应方程式写法不同,其平衡常数表达式及数值亦不同。书写平衡常数表达式及数值时,要与化学反应方程式相对应,否则就没有意义。
(2))依据化学方程式计算平衡常数:同一可逆反应中,K正·K逆=1;同一方程式中的化学计量数等倍扩大或缩小n倍,则新平衡常数K′与原平衡常K间的关系是:K′=Kn或K′=;几个可逆反应方程式相加,得总方程式,则总反应的平衡常数等于分步反应平衡常数之积。
(3)转化率、产率及分压的计算:反应物转化率=×100%;产物的产率=×100%;分压=总压×物质的量分数。
5.化学反应速率、化学平衡图像:
(1))解题思路:
看图像
一看轴(即纵坐标与横坐标的意义),二看点(即起点、拐点、交点、终点),三看线(即线的走向和变化趋势),四看辅助线(如等温线、等压线、平衡线等),五看量的变化(如浓度变化、温度变化等)
想规律
看清图像后联想外界条件对化学反应速率和化学平衡的影响规律
作判断
通过对比分析,作出正确判断
(2)分析方法:认清坐标系,弄清纵、横坐标所代表的意义,并与有关原理相结合;看清起点,分清反应物、生成物,浓度减小的是反应物,浓度增大的是生成物,一般生成物多数以原点为起点;看清曲线的变化趋势,注意渐变和突变,分清正、逆反应,从而判断反应特点;注意终点。例如,在浓度时间图像上,一定要看清终点时反应物的消耗量、生成物的增加量,并结合有关原理进行推理判断;先拐先平数值大。例如,在转化率时间图像上,先出现拐点的曲线先达到平衡,此时逆向推理可得该曲线对应的温度高、浓度大或压强大;定一议二。当图像中有三个量时,先确定一个量不变再讨论另外两个量的关系。
易错03沉淀溶解平衡和Ksp的应用
一般情况下,升高温度能促进沉淀的溶解,稀释使平衡向右移动;稀释后重新达到平衡时各离子浓度保持不变。对于确定的物质来说,Ksp只与温度有关;温度相同时,组成形式相同的物质,Ksp较大者溶解度较大。
1.沉淀的生成或溶解的判断:若体系内Qc=Ksp,体系处于溶解平衡状态;Qc>Ksp,体系内会有沉淀析出;QcKsp者先形成沉淀。
3.沉淀的转化与Ksp大小间的关系:组成形式相同的难溶物质,Ksp较大的沉淀肯定可转化为Ksp较小的沉淀,但当二者Ksp相差不大时,反过来也可转化。
易错04电化学的常考点
1.电极名称的判断:总反应方程式中还原剂发生氧化反应做负极,与负极相连的电极为阴极,阴极发生还原反应;总反应方程式中氧化剂发生还原反应做正极,与正极相连的电极为阳极,阳极发生氧化反应。
2.微粒的移动方向:原电池中,电子由负极移向正极,阳离子移向正极阴离子移向负极;电解池中,电子由电源负极移向阴极、由阳极移向电源正极,阳离子移向阴极阴离子移向阳极。
3.充、放电的电化学原理:对于可充电电池,放电时为原电池,符合原电池工作原理,负极发生氧化反应,正极发生还原反应;外电路中电子由负极流向正极,内电路中阳离子向正极移动,阴离子向负极移动。可充电电池充电时为电解池,阳极发生氧化反应,阴极发生还原反应;充电时电池的“+”极与外接直流电源的正极相连,电池的“-”极与外接直流电源的负极相连。
4. 不同“介质”与电极反应式的书写:酸性溶液中,电极反应式不可能出现OH—及与H+反应的微粒,如酸性溶液中CH3OH在负极上失去电子生成CO2气体,正极反应式为O2+4e-+4H+=2H2O;碱性溶液中,电极反应式不可能出现H+及与OH—反应的微粒,如碱性溶液中CH3OH在负极上失去电子生成CO,正极反应式为O2+4e-+2H2O=4OH-;电解质为熔融盐或固体,电极反应式不可能出现OH—及H+。
5.隔膜的作用:离子交换膜是一种选择性透过膜,阳离子交换膜一般只允许阳离子通过,阴离子交换膜只允许阳离子通过,离子迁移方向遵循电池中离子迁移方向。
6.盐桥的作用:隔绝负极与正极电解质溶液发生化学反应,降低化学能转化为电能的效率;通过离子的定向移动,构成原电池的闭合回路,并维持正极池和负极池中溶液的电性守恒。
7. 金属腐蚀快慢三个规律:
(1)金属腐蚀类型的差异:电解原理引起的腐蚀>原电池原理引起的腐蚀>化学腐蚀>有防护腐蚀措施的腐蚀。
(2)电解质溶液的影响:对同一金属来说,腐蚀的快慢(浓度相同):强电解质溶液>弱电解质溶液>非电解质溶液;对同一种电解质溶液来说,电解质浓度越大,腐蚀越快。
(3)活泼性不同的两金属,活泼性差别越大,腐蚀越快。
1.(2022·天津·统考高考真题)天津地处环渤海湾,海水资源丰富。科研人员把铁的配合物(L为配体)溶于弱碱性的海水中,制成吸收液,将气体转化为单质硫,改进了湿法脱硫工艺。该工艺包含两个阶段:①的吸收氧化;②的再生。反应原理如下:
①
②
回答下列问题:
(1)该工艺的总反应方程式为___________。1mol 发生该反应的热量变化为___________,在总反应中的作用是___________。
(2)研究不同配体与所形成的配合物(A、B、C)对吸收转化率的影响。将配合物A、B、C分别溶于海水中,配成相同物质的量浓度的吸收液,在相同反应条件下,分别向三份吸收液持续通入,测得单位体积吸收液中吸收转化率随时间变化的曲线如图1所示。以由100%降至80%所持续的时间来评价铁配合物的脱硫效率,结果最好的是___________(填“A”、“B”或“C”)。
(3)的电离方程式为___________。25℃时,溶液中、、在含硫粒子总浓度中所占分数随溶液pH的变化关系如图2,由图2计算,的___________,___________。再生反应在常温下进行,解离出的易与溶液中的形成沉淀。若溶液中的,,为避免有FeS沉淀生成,应控制溶液pH不大于___________(已知25℃时,FeS的为)。
2.(2022·福建·统考高考真题)异丙醇可由生物质转化得到,催化异丙醇脱水制取高值化学品丙烯的工业化技术已引起人们的关注,其主要反应如下:
Ⅰ.
Ⅱ.
回答下列问题:
(1)已知,则燃烧生成和的热化学方程式为_______。
(2)在下,刚性密闭容器中的反应体系内水蒸气浓度与反应时间关系如下表:
反应时间
0
4
8
12
t
20
浓度
0
2440
3200
3600
4000
4100
①内,_______;
②t_______16(填“>”“”“0
反应iii.……
可能的反应机理如下(M为催化剂);
回答下列问题:
(1)反应iii的化学方程式为___________。
(2)已知下列几种物质的标准摩尔生成焓(在101kPa时,由最稳定单质合成1mol指定产物时所放出的热量):
物质
CO2(g)
H2(g)
HCOOH(g)
标准摩尔生成焓/kJ·mol-1
-393.51
0
-362.3
依据以上信息,ΔH1=___________。
(3)在一定压强下,按n(H2):n(CO2)=1:1 投料,发生反应i和反应ii (忽略反应iii), 反应相同时间,CO2的转化率及HCOOH选择性(甲酸选择性=随温度变化曲线如下图所示。
①下列措施能提高CO2平衡转化率的是___________ ( 填标号)。
A.降低温度 B.再充入Ar C.分离出HCOOH
②673.15K,反应后体系中H2的分压为a MPa,则反应i的压力商计算式Qp=___________ MPa-1。
③当温度高于673.15K,随温度升高,反应i与反应ii的反应速率相比,增加更显著的是反应___________ (填“ i”或“ii”),判断的理由是___________。
(4)若在Bi或Bi/CeO2催化剂表面还原CO2生成HCOOH, 模拟经历两种中间体的能量变化如图所示。HCOOH的合成更倾向于通过生成___________中间体,且___________ (填 “Bi”或“Bi/CeO2”)的催化活性更优异。
8.(2023·江西·校联考二模)金山银山不如绿水青山,实现碳达峰碳中和是贯彻新发展理念、构建新发展格局、推动高质量发展的内在要求。
(1)二甲醚(CH3OCH3)被誉为“21 世纪的清洁燃料,以CO2、H2 为原料制备二甲醚涉及的主要反应如下:
I.2CO2 (g) +6H2(g)CH3OCH3(g) +3H2O(g) ΔH1= - 122. 5kJ/mol
Ⅱ.CO2(g) +H2(g)CO(g) +H2O(g) ΔH2=+41.1kJ/mol
①在压强、CO2和H2的起始投料一定的条件下,发生反应I、Ⅱ,实验测得CO2平衡转化率和平衡时CH3OCH3的选择性随温度的变化如图所示。(已知:CH3OCH3的选择性=)
其中表示平衡时CH3OCH3的选择性的曲线是____(填“①”或“②”);温度高于300°C时,曲线②随温度升高而升高的原因是___________________。
②对于反应Ⅱ的反应速率v=v正- v逆=k 正p(CO2)·p(H2) - k逆p(CO)·p(H2O),其中k正、k逆分别为正、逆反应速率常数,p为气体的分压(分压=总压 ×物质的量分数)。
a.降低温度,k正- k逆_____(填 “增大”“减小”或”不变”);
b.在一定温度和压强下的反应Ⅱ,按照n(H2):n(CO2)=1:1投料,CO2转化率为50%时 v(正):v(逆)=3:4,用气体分压表示的平衡常数Kp=______________。
(2)石化工业,常采用碳酸钠溶液作为脱硫吸收剂。
已知: 25°C,H2CO3 Ka1=4.5×10-7 Ka2=4.7 ×10-11; H2S Ka1=1.1 ×10-7 Ka2=1.3 ×10-13。请写出H2S与足量碳酸钠溶液反应的离子方程式:________________。
(3)化工废水中常常含有以二甲胺(CH3)2NH)为代表的含氮有机物,可以通过电解法将二甲胺转化为无毒无害的气体排放,装置如图所示。
反应原理是:(i) Cl- 在阳极转化为Cl2;
(ii) Cl2在碱性溶液中歧化为ClO-;
(iii) ClO-将二甲胺氧化为N2,和H2O。
①写出电解池中阴极发生反应的方程式_________________。
②电解池中选择阴离子交换膜而不选择阳离子交换膜的原因是______________________________。
③当阴极区收集到6.72L (标况下) H2时,阳极区收集到N2的体积(标况下)是____________________L。
9.(2023·浙江·校联考一模)减少CO2排放并实现CO2的有效转化已成为科研工作者的研究热点。根据以下两种常见的CO2利用方法,回答下列问题:
(I)在钌配合物催化作用下采用“CO2催化加氢制甲酸”方法将CO2资源化利用。
反应为:CO2(g)+H2(g)HCOOH(g) ΔH
(1)已知:298K时,部分物质的相对能量如表所示,ΔH =_______kJ·mol-1,该反应在_____(填“高温”、“低温”或者“任意温度” )易自发进行。
物质
CO2(g)
H2(g)
H2O(g)
CO(g)
HCOOH(g)
相对能量/kJ ·mol-1)
-393
0
-242
-110
-423.9
(II)以氧化铟(In2O3)作催化剂,采用“CO2催化加氢制甲醇”方法将CO2资源化利用。反应历程如下:
i.催化剂活化:In2O3 (无活性)In2O3-x (有活性)
ii.CO2与H2在活化的催化剂表面同时发生如下反应:
反应①:CO2(g)+3H2(g)CH3OH(g)+H2O(g) ΔH1
反应②:CO2(g)+H2(g)CO(g)+H2O(g) ΔH2
(2)某温度下,在恒容密闭反应器发生以上反应,下列能说明反应①达到平衡状态的是___ (填标号)。
A.v正(H2):v逆(CH3OH)=3:1
B.混合气体的平均摩尔质量保持不变
C.混合气体的密度保持不变
D.CH3OH(g)的分压保持不变
(3)增大CO2和H2混合气体的流速,可减少产物中H2O(g)的积累,从而减少催化剂的失活,请用化学方程式表示催化剂失活的原因:__________。
(4)ii中反应①、②的lnK(K代表化学平衡常数)随×103 (T代表温度)的变化如图所示
请在上述图中画出反应CO(g)+2H2(g)CH3OH(g)的 lnK 随×103变化的曲线_______。
(5)在恒温密闭容器中,维持压强和投料比不变,将CO2和H2按一定流速通过反应器, CO2的转化率[α(CO2)%]和甲醇的选择性[x(CH3OH)%= ×100%]随着温度变化关系如图所示。
若233~251°C时催化剂的活性受温度影响不大,分析温度高于235°C时图中曲线下降的原因________。
(6)恒温恒压密闭容器中,加入2molCO2和4molH2,同时发生反应①和反应②,初始压强为p0,在300°C发生反应,反应达到平衡时,CO2的转化率为50%,容器体积减小20%,则反应②用平衡分压表示的平衡常数Kp=________(保留两位有效数字)。
10.(2023·山东菏泽·统考二模)丙醛是一种重要的有机原料,在许多领域都有广泛的应用。在铑催化剂作用下,乙烯羰基合成丙醛涉及的反应如下:
主反应Ⅰ.
副反应Ⅱ.
已知:在一定条件下一氧化碳能与铑催化剂结合生成羰基铑络合物。
回答下列问题:
(1)T℃时,向恒压容器中充入0.2 mol 、0.2 mol和0.2 mol,若在该条件下只发生主反应I,达平衡时,放出15.48 kJ的能量;若向相同容器中充入0.4 mol,吸收20.64 kJ的能量,则反应I的_______。
(2)保持温度不变,在恒容反应器中,按照投料,发生Ⅰ、Ⅱ反应,总压为3p kPa,反应达到平衡时的转化率为80%,的选择性为25%,则的转化率为_______%,反应I的_______(用含p的代数式表示)。
(3)在恒压条件下,按照投料,匀速通入装有催化剂的反应器中发生反应Ⅰ和Ⅱ,相同时间内,测得不同温度下的转化率()如图1曲线所示。测得_______(填“>”、“=”、“<”),产生这一结果的原因可能是_______
(4)在恒压密闭容器中,通入1 mol、1 mol 和,在一定温度和铑催化剂作用下,发生上述反应,测得的转化率()和丙醛选择性[]随变化关系如图2所示。曲线b表示_______,当时,曲线a随的增大而降低的原因是_______。
相关试卷
这是一份查补易混易错15 化学反应原理-【查漏补缺】2023年高考化学三轮冲刺过关(全国通用)(解析版),共31页。试卷主要包含了反应热计算的方法,反应在工业上有重要应用等内容,欢迎下载使用。
这是一份查补易混易错13 化学反应机理-【查漏补缺】2023年高考化学三轮冲刺过关(全国通用)(原卷版),共13页。试卷主要包含了水煤气变换反应为 等内容,欢迎下载使用。
这是一份查补易混易错10 化学实验基础-【查漏补缺】2023年高考化学三轮冲刺过关(全国通用)(原卷版),共19页。试卷主要包含了化学实验操作中的“第一步”,化学实验操作要点,下列实验装置或现象错误的是,下列实验能达到目的的是,为探究的性质,进行了如下实验等内容,欢迎下载使用。

