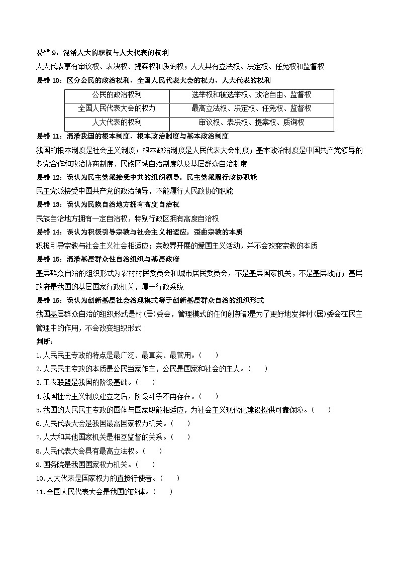
查补易混易错08 人民当家作主-【查漏补缺】2023年高考政治三轮冲刺过关(新高考专用)(原卷版)
展开相关试卷
这是一份查补易混易错08 社会争议解决-【查漏补缺】2023年高考政治三轮冲刺过关(新高考专用)(原卷版),共7页。
这是一份查补易混易错08 社会争议解决-【查漏补缺】2023年高考政治三轮冲刺过关(新高考专用)(解析版),共10页。
这是一份查补易混易错08 人民当家作主-【查漏补缺】2023年高考政治三轮冲刺过关(新高考专用)(解析版),共11页。试卷主要包含了人民代表大会具有最高立法权,国务院是我国国家权力机关,人大代表是国家权力的直接行使者等内容,欢迎下载使用。

