


2024年高考生物大一轮选择性必修1复习讲义:第34讲 免疫系统的组成与功能、特异性免疫
展开
这是一份2024年高考生物大一轮选择性必修1复习讲义:第34讲 免疫系统的组成与功能、特异性免疫,共29页。试卷主要包含了免疫系统的组成,免疫细胞,免疫系统的功能,记忆细胞与二次免疫应答等内容,欢迎下载使用。
第34讲 免疫系统的组成与功能、特异性免疫
课标内容 (1)举例说明免疫细胞、免疫器官和免疫活性物质等是免疫调节的结构与物质基础。(2)概述人体的免疫包括生来就有的非特异性免疫和后天获得的特异性免疫。(3)阐明特异性免疫是通过体液免疫和细胞免疫两种方式,针对特定病原体发生的免疫应答。
考点一 免疫系统的组成与功能
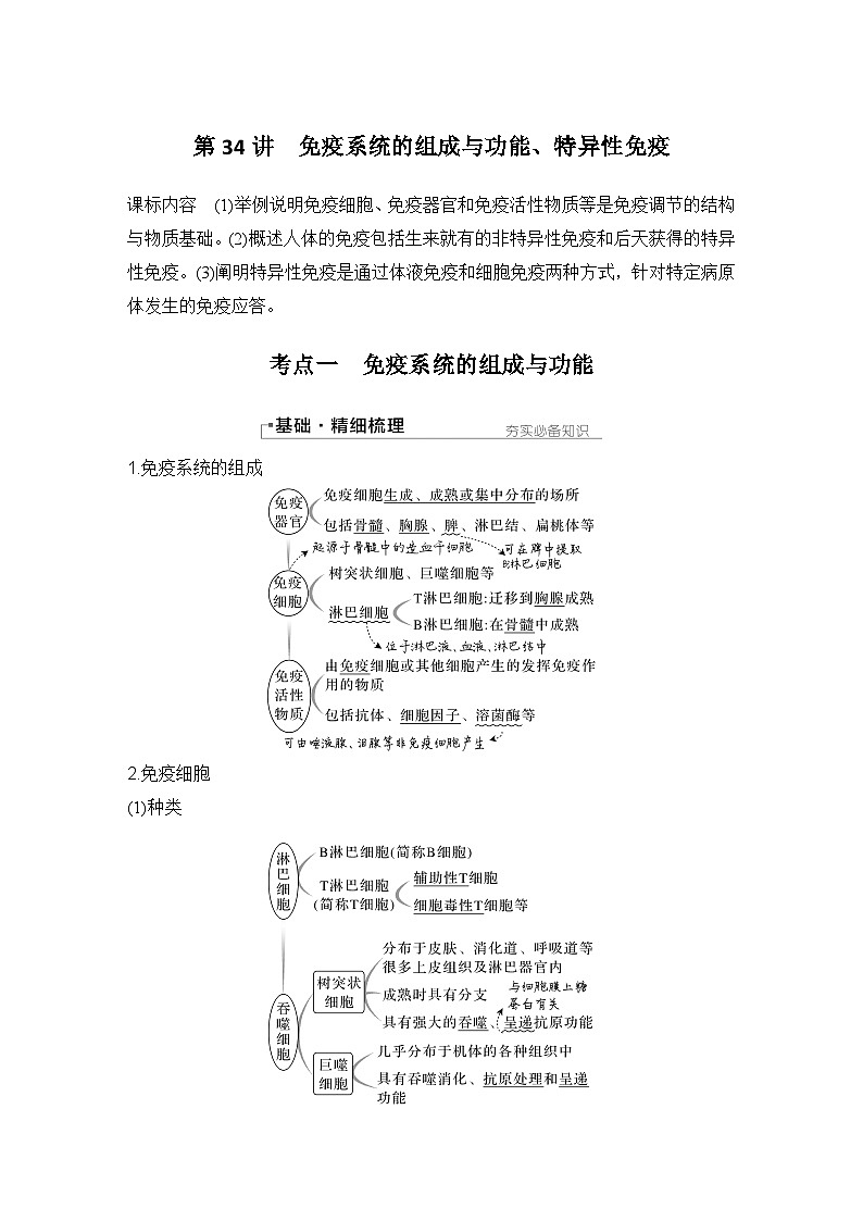
1.免疫系统的组成
2.免疫细胞
(1)种类
(2)抗原呈递细胞(APC)
抗原不一定都是蛋白质,有的抗原是其他物质,如纤维素、多糖等。抗原一般是外来异物,如病原体、移植的组织或细胞等;抗原也可能是自身的组织或细胞,如癌变的细胞。
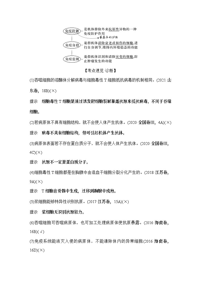
3.免疫系统的功能
(1)保卫人体的三道防线
①溶菌酶杀菌一定是非特异性免疫,唾液中的溶菌酶为第一道防线,血浆中的溶菌酶为第二道防线。
②吞噬细胞(如巨噬细胞和树突状细胞)既参与非特异性免疫,也参与特异性免疫。
(2)免疫系统的三大功能
【考点速览·诊断】
(1)吞噬细胞的溶酶体分解病毒与细胞毒性T细胞抵抗病毒的机制相同。(2021·山东卷,18B)(×)
提示 细胞毒性T细胞是通过诱发靶细胞裂解暴露抗原来抵抗病毒,不同于吞噬细胞。
(2)若病原体不具有细胞结构,就不会使人体产生抗体。(2020·全国卷Ⅲ,4A)(×)
提示 病毒不具有细胞结构,但可引起机体产生抗体。
(3)病原体表面若不存在蛋白质分子,就不会使人体产生抗体。(2020·全国卷Ⅲ,4C)(×)
提示 抗原不一定是蛋白质分子。
(4)细胞毒性T细胞都是在胸腺中由造血干细胞分裂分化产生的。(2018·江苏卷,9A)(×)
提示 T细胞在骨髓中生成,迁移到胸腺中成熟。
(5)浆细胞能够特异性识别抗原。(2017·江苏卷,15A)(×)
提示 浆细胞无识别抗原能力。
(6)吞噬细胞可吞噬病原体,也可加工处理病原体使抗原暴露。(2016·海南卷,16B)(√)
(7)免疫系统能消灭入侵的病原体,不能清除体内的异常细胞(2016·海南卷,16D)(×)
(8)吞噬细胞摄入病原体的过程属于协助扩散。(2018·全国卷Ⅱ,2A)(×)
【情境推理·探究】
1.B细胞和T细胞核中的遗传物质________(填“相同”或“不同”),之所以种类不同,是因为___________________________________________________。
提示 相同 基因的选择性表达
2.溶菌酶可以水解肽聚糖等成分,从而消灭细菌。其原理是_________________
_____________________________________________________________________。
提示 细菌细胞壁的主要成分是肽聚糖,被溶菌酶水解后,细胞壁破损,细菌失去保护易裂解死亡
3.经研究发现,可利用新冠感染康复者的血浆来治疗危重症患者,分析其原因是什么?
提示 新型冠状病毒感染康复者的血清中含有针对新型冠状病毒的抗体,提取这样的血清输给临床病人,其中的抗体可以与新型冠状病毒特异性结合,使病毒失活,有助于病人康复。
4.辅助性T细胞分泌的细胞因子的作用有_________________________________
_____________________________________________________________________。
提示 促进B细胞和细胞毒性T细胞的活化、增殖和分化
考向1 围绕免疫系统的组成,考查生命观念
1.(2023·山东潍坊统考)树突状细胞是功能强大的免疫细胞,它可刺激T细胞增殖分化(如图)。下列有关叙述错误的是( )
A.据图推测树突状细胞内溶酶体酶的活性较低
B.树突状细胞具有一定的免疫防御和免疫监视功能
C.树突状细胞和B细胞、巨噬细胞都属于抗原呈递细胞
D.树突状细胞和T细胞都起源于骨髓中的造血干细胞
答案 A
解析 树突状细胞是免疫细胞,其吞噬的病毒、细菌、自身变异的细胞的降解都需要溶酶体参与,由此可推测,树突状细胞内溶酶体酶的活性应较高,A错误;树突状细胞能摄取、处理加工病毒及细菌等病原体,说明其具有防御功能,能摄取、处理自身变异的细胞,说明其具有监视功能,B正确;树突状细胞和B细胞、巨噬细胞都属于抗原呈递细胞,C正确;树突状细胞和T细胞都属于免疫细胞,都起源于骨髓中的造血干细胞,D正确。
2.(2023·广东深圳调研)下列有关人类免疫细胞与免疫活性物质的叙述正确的是( )
A.免疫细胞只能分布在免疫器官中
B.体内的抗体均在细胞外发挥作用
C.免疫细胞在免疫器官中生成,B淋巴细胞在胸腺中成熟
D.抗原、抗体、细胞因子和溶菌酶都属于免疫活性物质
答案 B
解析 免疫细胞也能分布在血液中,A错误;体内的抗体属于分泌蛋白,均在细胞外发挥作用,B正确;免疫细胞在免疫器官中生成,B淋巴细胞在骨髓中成熟,T淋巴细胞在胸腺中成熟,C错误;抗原不属于免疫活性物质,D错误。
考向2 围绕免疫系统的功能,考查生命观念
3.(2023·华师一附中调研)下列与人体免疫系统功能相关的叙述,错误的是( )
A.机体排除2019新型冠状病毒体现了免疫系统的免疫防御功能
B.艾滋病患者易患恶性肿瘤,是因为免疫系统免疫监视功能低下
C.免疫系统清除体内衰老、死亡或损伤的细胞,能维持内环境稳态
D.免疫系统具有免疫防御功能,故不可能导致组织损伤
答案 D
解析 免疫防御是机体排除外来抗原性异物的一种免疫防护作用,2019新型冠状病毒的蛋白质外壳可以作为抗原性异物,机体排除2019新型冠状病毒可以体现免疫系统的免疫防御功能,A正确;艾滋病病毒攻击人体免疫系统,使机体免疫监视功能低下或失调,机体会有肿瘤发生,B正确;免疫系统清除体内衰老、死亡或损伤的细胞,属于免疫系统的免疫自稳功能,能维持内环境稳态,C正确;若免疫系统的防御功能过强,则可能导致组织损伤,D错误。
4.(2023·合肥一中统考)CDT淋巴细胞是人体免疫系统中一种重要的免疫细胞,是HIV攻击的对象。HIV通过性接触、母婴和血液传播。目前暂未研发出HIV的有效疫苗,下列说法不正确的是( )
A.HIV引起的疾病不属于自身免疫病
B.感染HIV后人体能产生彻底消除病毒的抗体
C.HIV增殖会引起人体CDT细胞数量下降
D.由于免疫功能降低,艾滋病患者更易患癌症
答案 B
解析 HIV引起的疾病不属于自身免疫病,A正确;感染HIV后,人体产生的抗体一般不能将HIV彻底清除,B错误;据题干信息可知,CDT淋巴细胞是HIV攻击的对象,HIV增殖会引起人体CDT细胞数量下降,C正确;HIV感染人体后,可使人体的免疫能力几乎全部丧失,故艾滋病患者更易患癌症,D正确。
考点二 特异性免疫
1.免疫系统对病原体的识别
2.体液免疫——主要靠抗体“作战”
(1)图解
(2)B细胞活化的条件
提醒 体液免疫中的三个“唯一”:唯一能产生抗体的细胞是浆细胞;唯一没有识别功能的细胞是浆细胞;唯一没有特异性识别功能的细胞是吞噬细胞。
3.细胞免疫——靠T细胞接触靶细胞“作战”
①细胞毒性T细胞活化的条件:靶细胞表面分子(信号)的刺激、细胞因子(主要由辅助性T细胞分泌,细胞毒性T细胞也可分泌)的刺激。
②活化的细胞毒性T细胞与靶细胞接触并使其裂解、死亡属于细胞凋亡。靶细胞裂解死亡,释放抗原后,很多时候仍然需要体液免疫过程中的抗体进一步作用来清除抗原。
③若靶细胞遭病原体伤害致死,则属于细胞坏死。
4.体液免疫与细胞免疫的比较
5.记忆细胞与二次免疫应答
(1)记忆细胞特点:可以在抗原消失后很长时间保持对这种抗原的记忆。
(2)二次免疫反应:当相同抗原再次入侵时,记忆细胞能迅速增殖分化,形成相应效应细胞,迅速高效地产生免疫反应。
(3)二次免疫反应特点
提醒 通过多次注射相同疫苗可以增加记忆细胞和抗体的数量,以提高机体的免疫力。
6.神经系统、内分泌系统与免疫系统之间相互作用
【考点速览·诊断】
(1)免疫球蛋白减少可导致肾病综合征患者免疫力低下。(2021·海南卷,5C)(√)
(2)感染过新型冠状病毒且已完全恢复的血清可用于治疗新冠感染患者。(2020·浙江7月选考,5D)(√)
(3)病原体经吞噬细胞处理后暴露出的抗原可使人体产生抗体。(2020·全国卷Ⅲ,4D)(√)
(4)抗病毒抗体可特异性地与血液中游离的病毒结合并直接使其降解。(2019·海南卷,14A)(×)
提示 抗体不能直接使病毒降解。
(5)细胞免疫和体液免疫的二次免疫应答都与记忆细胞有关。(2018·江苏卷,9B)(√)
【情境推理·探究】
1.据研究,高盐饮食能促进自身免疫病患者体内的一种T细胞数目增多,引起病情加重。T细胞在人体特异性免疫中所起的作用是__________________________
_____________________________________________________________________。
提示 辅助性T细胞受抗原刺激后产生细胞因子;辅助性T细胞与B细胞结合作为激活B细胞的信号;增殖、分化产生细胞毒性T细胞和记忆T细胞,发挥细胞免疫反应。
2.研制诺如病毒疫苗的动物实验阶段,科研人员用疫苗分先后两次(间隔30天)对小鼠接种,检测相应抗体的产生量,结果如图,请分析出现如图的结果最可能的原因。依据该实验结果,你认为该疫苗是否能进入人体实验阶段?请说明理由。
提示 该疫苗能够刺激机体产生浆细胞分泌抗体,但不能产生记忆细胞(或记忆细胞存留时间短,或记忆细胞存留小于30天)。不能,没有产生二次免疫,难以达到预防效果(或能,人与动物的生理状况不同,人体可能会产生记忆细胞,出现二次免疫,达到预防效果)。
3.根据最新的研究,新型冠状病毒的刺突蛋白(S)可以诱导机体发生体液免疫产生相应抗体,为新冠疫苗研发奠定了基础。科学家利用小鼠来验证利用刺突蛋白(S)溶液(可用生理盐水配制)进行体液免疫预防的有效性,请写出实验设计思路。
提示 将生理状态相同的小鼠均分为甲、乙两组,甲组小鼠接种适量的生理盐水配制的刺突蛋白(S)溶液,乙组小鼠接种等量的生理盐水,在适宜条件下培养一段时间,然后向两组小鼠接种等量的新型冠状病毒。
【重点难点·透析】
1.三角度界定抗原与抗体
2.体液免疫与细胞免疫的分析判断
(1)一看免疫细胞参与路线
(2)二看免疫结果
(3)三看抗原的分布或种类
考向1 围绕特异性免疫过程,考查科学思维
1.(2023·华大新高考联盟)下图为新冠病毒入侵人体引发的部分免疫反应(数字表示过程,字母表示细胞),下列相关叙述正确的是 ( )
A.细胞a能特异性识别新冠病毒,并能摄取、处理、暴露抗原
B.物质甲属于免疫活性物质,作用于细胞c,使其细胞周期变长
C.当流感病毒再次入侵人体时,物质乙能与其特异性结合
D.治愈的新冠感染患者发生⑨时,会发生⑦过程,⑦过程存在基因的选择性表达
答案 D
解析 细胞a能识别新冠病毒,并能摄取、处理、暴露抗原,但是不能特异性识别抗原,A错误;物质甲(细胞因子)属于免疫活性物质,可作用于B细胞促进其增殖分化,细胞周期变短,B错误;物质乙是抗体,具有特异性,只能与新冠病毒结合,不能与流感病毒结合,C错误;治愈的新冠感染患者有记忆B细胞,可以发生二次免疫,在这个过程中,记忆B细胞增殖分化为浆细胞是基因选择性表达的结果,D正确。
2.(2022·全国甲卷,30)人体免疫系统对维持机体健康具有重要作用。机体初次和再次感染同一种病毒后,体内特异性抗体浓度变化如图所示。回答下列问题:
(1)免疫细胞是免疫系统的重要组成成分,人体T细胞成熟的场所是__________;体液免疫过程中,能产生大量特异性抗体的细胞是________。
(2)体液免疫过程中,抗体和病毒结合后病毒最终被清除的方式是______________________________________________________________________
____________________________________________________________________。
(3)病毒再次感染使机体内抗体浓度激增且保持较长时间(如图所示),此时抗体浓度激增的原因是_______________________________________________________
_____________________________________________________________________。
(4)依据图中所示的抗体浓度变化规律,为了获得更好的免疫效果,宜采取的疫苗接种措施是__________。
答案 (1)胸腺 浆细胞 (2)抗体与病毒特异性结合形成沉淀,被吞噬细胞吞噬消化 (3)病毒再次感染时,机体内相应的记忆B细胞迅速增殖分化为浆细胞,浆细胞快速产生大量抗体 (4)多次接种
解析 (1)免疫细胞是免疫系统的重要组成成分,包括淋巴细胞和吞噬细胞等,其中T细胞成熟的场所是胸腺。体液免疫过程中,只有浆细胞能产生特异性的抗体。(2)体液免疫过程中,抗体和病毒特异性结合后形成沉淀,再被吞噬细胞吞噬消化。(3)记忆细胞可以在病毒消失后存活几年甚至几十年,当同一种病毒再次感染机体,记忆B细胞能迅速增殖分化为浆细胞,浆细胞快速产生大量抗体,使抗体浓度激增。(4)分析图示可知,二次免疫比初次免疫产生的抗体更多,故为了获得更好的免疫效果,接种疫苗时可多次接种,使机体产生更多的抗体和记忆细胞。
考向2 借助免疫细胞的功能和特点,考查生命观念
3.(2023·湖北孝感高中)下列有关人体免疫细胞的叙述,正确的是( )
A.吞噬细胞特异性识别抗原后可将抗原吞噬并进行加工处理
B.辅助性T细胞能直接识别病原体
C.当相同的抗原再次入侵机体时,浆细胞可迅速增殖产生大量的抗体
D.在抗原的刺激下,B细胞、记忆B细胞都能增殖分化
答案 D
解析 吞噬细胞不能特异性识别抗原,A错误;辅助性T细胞不能直接识别病原体,病原体由抗原呈递细胞摄取、加工处理后,并将抗原信息暴露在细胞表面,才能呈递给辅助性T细胞,B错误;相同抗原再次入侵机体时,记忆B细胞快速增殖分化为浆细胞,浆细胞产生大量抗体,浆细胞不具有增殖的能力,C错误;在抗原的刺激下,B细胞、记忆B细胞都能增殖分化,D正确。
4.(2023·河北武邑调研)辅助性T细胞和细胞毒性T细胞均在胸腺中发育成熟,在特异性免疫中发挥着重要作用。下图为细胞免疫过程的部分图解,下列相关叙述错误的是( )
A.抗原的识别与呈递依赖于细胞膜表面的糖蛋白
B.辅助性T细胞分泌细胞因子参与激活细胞毒性T细胞
C.记忆T细胞受相同抗原刺激时会迅速增殖分化为细胞毒性T细胞
D.细胞毒性T细胞与靶细胞接触,裂解靶细胞并消灭病原体
答案 D
解析 细胞毒性T细胞与靶细胞接触,裂解靶细胞并释放病原体,释放出的病原体与抗体结合形成沉淀,随后被吞噬细胞降解和清除,D错误。
5.(2019·海南卷,14改编)人体受到病毒感染后,不可能出现的现象是( )
A.抗病毒抗体可特异性地与血液中游离的病毒结合并直接使其降解
B.某些病毒可破坏其感染的免疫细胞从而造成免疫系统受损
C.病毒抗原和细胞因子可参与B细胞增殖分化成浆细胞的过程
D.细胞毒性T细胞接触被病毒感染的细胞后,可引起被感染细胞的裂解
答案 A
解析 抗病毒抗体可特异性地与血液中游离的病毒结合形成沉淀,经吞噬细胞处理消化掉,A错误;某些病毒如HIV可破坏其感染的T细胞从而造成免疫系统受损,造成获得性免疫缺陷病,B正确;B细胞识别病毒抗原且在淋巴因子作用下,可以增殖分化成浆细胞和记忆细胞,C正确;效应T细胞接触被病毒感染的细胞后,可引起被感染细胞的裂解,释放病毒,D正确。
跳出题海 (1)吞噬细胞既可参与非特异性免疫,又可参与特异性免疫。吞噬细胞在第二道防线中吞噬处理抗原,在第三道防线中对抗原加工处理并呈递,且抗原的最终消灭仍离不开吞噬细胞。
(2)浆细胞和活化的细胞毒性T细胞不具有分裂分化的能力,而B细胞、细胞毒性T细胞和记忆细胞都能进行分裂分化,三者受到抗原刺激后,细胞周期会缩短。
(3)同一生物体内各种免疫细胞的功能不同,但是所含遗传物质一般相同,因为它们来自同一受精卵。
考向3 借助与免疫有关的实验,考查科学思维能力
6.(2021·重庆卷,16)下图为用三种不同品系的小鼠进行皮肤移植实验的示意图。下列关于小鼠①②③对移植物发生排斥反应速度的判断,正确的是( )
A.①最迅速 B.②最迅速
C.③最迅速 D.②与③相近
答案 B
解析 ①中小鼠是初次移植异体皮肤片,体内还没有该皮肤片的记忆细胞,排斥反应出现得比②中小鼠慢,A错误;②中小鼠初次移植异体皮肤片时,产生了该皮肤片的记忆细胞,因此当该种皮肤片再移植上去时,很快引起二次免疫,所以排斥反应出现得快,B正确;③中小鼠合适时间后移植的是另一种皮肤片,非二次免疫,排斥反应出现得比②中小鼠慢,C、D错误。
7.(2019·全国卷Ⅲ,30节选)动物初次接受某种抗原刺激能引发初次免疫应答,再次接受同种抗原刺激能引发再次免疫应答。某研究小组取若干只实验小鼠分成四组进行实验,实验分组及处理见表。
小鼠分组
A组
B组
C组
D组
初次注射抗原
抗原甲
抗原乙
间隔一段合适的时间
再次注射抗原
抗原甲
抗原乙
抗原甲
抗原乙
回答下列问题:
(1)为确定A、B、C、D四组小鼠是否有免疫应答发生,应检测的免疫活性物质是________(填“抗体”或“抗原”)。
(2)再次注射抗原后,上述四组小鼠中能出现再次免疫应答的组是________。初次注射抗原后机体能产生记忆细胞,再次注射同种抗原后这些记忆细胞能够______________________________________________________________________
____________________________________________________________________。
(3)A组小鼠再次注射抗原甲,一段时间后取血清,血清中加入抗原甲后会出现沉淀,产生这种现象的原因是_________________________________________
__________________________________________________________________。
答案 (1)抗体 (2)A、D 迅速增殖分化,快速产生大量抗体
(3)抗原与抗体特异性结合
解析 (1)免疫应答是机体免疫系统对抗原刺激所产生的特异性反应,抗体是这个过程中产生的免疫活性物质。(2)再次注射抗原后,由于A组两次均注射抗原甲,D组两次均注射抗原乙,故A、D组能出现再次免疫应答。记忆细胞可以在抗原消失后很长时间内保持对这种抗原的记忆,当再次接触这种抗原时,能迅速增殖分化,快速产生大量的抗体。(3)A组小鼠再次注射抗原甲后发生再次免疫应答,由于再次免疫应答反应强烈,血清中抗体产生速度快且浓度高,向血清中加入抗原甲后,抗原与抗体特异性结合,形成沉淀。
重温真题 经典再现
1.(2021·重庆卷,17)研究发现,登革病毒在某些情况下会引发抗体依赖增强效应,即病毒再次感染人体时,体内已有的抗体不能抑制反而增强病毒的感染能力,其过程如图所示。下列叙述错误的是( )
A.过程①,抗体与病毒结合依赖于抗原抗体的特异性
B.过程②,病毒利用吞噬细胞进行增殖
C.过程③释放的病毒具有感染能力
D.抗体依赖增强效应的过程属于特异性免疫
答案 D
解析 抗原与抗体的结合具有特异性,A正确;如图所示,过程②使病毒的数量增多,说明病毒利用吞噬细胞进行增殖,B正确;根据题干信息,图示过程会增强病毒的感染能力,说明过程③释放的病毒具有感染能力,C正确;病毒被抗体识别,结合后被吞噬细胞吞噬的过程,正常情况下应该消灭病毒,但存在“抗体依赖增强效应”时,不但不能消灭病毒,反而让病毒繁殖更多,故不属于免疫,D错误。
2.(2021·湖南卷,6)鸡尾部的法氏囊是B淋巴细胞的发生场所。传染性法氏囊病病毒(IBDV)感染雏鸡后,可导致法氏囊严重萎缩。下列叙述错误的是( )
A.法氏囊是鸡的免疫器官
B.传染性法氏囊病可能导致雏鸡出现免疫功能衰退
C.将孵出当日的雏鸡摘除法氏囊后,会影响该雏鸡B淋巴细胞的产生
D.雏鸡感染IBDV发病后,注射IBDV灭活疫苗能阻止其法氏囊萎缩
答案 D
解析 免疫器官包括扁桃体、淋巴结、胸腺、脾等,鸡尾部的法氏囊是B淋巴细胞的发生场所,属于免疫器官,A正确;B淋巴细胞参与体液免疫过程,传染性法氏囊病可能导致雏鸡出现免疫功能衰退,B正确;由于鸡尾部的法氏囊是B淋巴细胞的发生场所,摘除法氏囊后,雏鸡B淋巴细胞的产生会受到影响,C正确;注射IBDV灭活疫苗只能预防IBDV的感染,无法阻止已感染IBDV发病后的雏鸡的法氏囊萎缩,D错误。
3.(2021·湖北卷,20)T细胞的受体蛋白PD1(程序死亡蛋白1)信号途径有调控T细胞的增殖、活化和细胞免疫等功能。肿瘤细胞膜上的PDL1蛋白与T细胞的受体PD1结合引起的一种作用如图所示。下列叙述错误的是( )
A.PDL1抗体和PD1抗体具有肿瘤免疫治疗作用
B.PDL1蛋白可使肿瘤细胞逃脱T细胞的细胞免疫
C.PDL1与PD1的结合增强T细胞的肿瘤杀伤功能
D.若敲除肿瘤细胞PDL1基因,可降低该细胞的免疫逃逸
答案 C
解析 由图可知,当肿瘤细胞膜上的PDL1蛋白与T细胞的受体PD1结合时,抑制T细胞分泌干扰素,降低T细胞对肿瘤细胞的杀伤能力,PDL1蛋白可使肿瘤细胞逃脱T细胞的细胞免疫,B正确、C错误;PDL1抗体和PD1抗体将使肿瘤细胞膜上的PDL1蛋白不能和T细胞的受体PD1结合,促进T细胞分泌干扰素,增强T细胞对肿瘤细胞的杀伤功能,A正确;若敲除肿瘤细胞PDL1基因,T细胞对肿瘤细胞的杀伤功能将增强,可降低肿瘤细胞的免疫逃逸,D正确。
4.(2022·广东卷,17)迄今新型冠状病毒仍在肆虐全球,我国始终坚持“人民至上,生命至上”的抗疫理念和动态清零的防疫总方针。图a表示免疫力正常的人感染新冠病毒后,体内病毒及免疫指标的变化趋势。
回答下列问题:
(1)人体感染新冠病毒初期,__________免疫尚未被激活,病毒在其体内快速增殖(曲线①②上升部分)。曲线③④上升趋势一致,表明抗体的产生与T细胞数量的增加有一定的相关性,其机理是_________________________________________
_____________________________________________________________________。
此外,T细胞在抗病毒感染过程中还参与________过程。
(2)准确、快速判断个体是否被病毒感染是实现动态清零的前提。目前除了核酸检测还可以使用抗原检测法,因其方便快捷可作为补充检测手段,但抗原检测的敏感性相对较低,据图a分析,抗原检测在__________时间段内进行才可能得到阳性结果,判断的依据是此阶段_____________________________________________
_____________________________________________________________________。
(3)接种新冠病毒疫苗能大幅降低重症和死亡风险。图b表示一些志愿受试者完成接种后,体内产生的抗体对各种新冠病毒毒株中和作用的情况。据图分析,当前能为个体提供更有效保护作用的疫苗接种措施是___________________________。
答案 (1)特异性 体液免疫中,抗原呈递细胞将抗原处理后呈递在细胞表面,然后传递给辅助性T细胞,辅助性T细胞表面的特定分子发生变化并与B细胞结合,激活B细胞,同时辅助性T细胞开始分裂、分化,并分泌细胞因子,促进B细胞增殖分化为记忆B细胞和浆细胞,浆细胞分泌抗体 细胞免疫
(2)乙 含有病毒抗原,且病毒抗原含量先增加后减少 (3)全程接种+加强针
解析 (1)分析图a曲线可知,人体感染新冠病毒初期,曲线①②上升,说明病毒在其体内快速增殖,但抗体还未产生,说明此时特异性免疫尚未被激活。辅助性T细胞接受抗原刺激后会分裂分化并产生细胞因子,促进B淋巴细胞的增殖分化,产生大量浆细胞和记忆B细胞,浆细胞分泌大量抗体。故两者增加有一定相关性,T细胞还参与细胞免疫过程。(2)分析图a可知,在甲、乙、丙时间段内,体内都有病毒核酸,故核酸检测可以准确、快速判断个体是否被病毒感染。乙时间段内含有病毒抗原,且病毒抗原含量先增加后减少,故抗原检测在乙时间段内进行才可能得到阳性结果。(3)分析图b可知,完成全程接种+加强针的志愿受试者体内的抗体中和各种新冠病毒毒株的能力均明显高于全程接种的志愿受试者,故能为个体提供更有效保护作用的疫苗接种措施是全程接种+加强针。
限时强化练
(时间:30分钟)
【对点强化】
考点一 免疫系统的组成和功能
1.(2023·广东湛江调研)人体的免疫有特异性免疫和非特异性免疫,下列与另外三种免疫方式不同的是( )
A.体内的天花抗体能防御天花病毒
B.泪液中的溶菌酶可杀死沙眼衣原体
C.胃液中的盐酸可杀死部分进入胃内的细菌
D.淋巴结内的吞噬细胞吞噬侵入人体内的链球菌
答案 A
解析 体内的天花抗体能防御天花病毒属于特异性免疫;泪液中的溶菌酶可杀死沙眼衣原体、胃液中的盐酸可杀死部分进入胃内的细菌是保卫人体的第一道防线,属于非特异性免疫;淋巴结内的吞噬细胞吞噬侵入人体内的链球菌是保卫人体的第二道防线,属于非特异性免疫。
2.(2023·长春市质检)免疫调节是人体生命活动调节的重要组成部分,下列有关叙述正确的是 ( )
A.“病从口入”是因为消化道没有第一道防线,病原体直接进入人体引起疾病
B.结核分枝杆菌侵染人体后只能引起体液免疫,不能引起细胞免疫
C.脾是重要的免疫器官,是B细胞和T细胞生成、成熟、集中分布的场所
D.溶菌酶能溶解细菌的细胞壁从而杀死细菌,此过程属于非特异性免疫
答案 D
解析 第一道防线是皮肤、黏膜,消化道中的黏膜和杀菌物质属于第一道防线,A错误;结核分枝杆菌属于胞内寄生菌,进入人体后先由体液免疫发挥作用,阻止寄生菌的散播感染,当寄生菌进入细胞后,引起细胞免疫,细胞免疫发挥作用将其释放,再由体液免疫最后清除,B错误;B细胞和T细胞是在骨髓中生成,B细胞在骨髓中成熟,而T细胞迁移到胸腺中成熟,C错误;第二道防线是体液中的杀菌物质(如溶菌酶)和吞噬细胞,溶菌酶可以溶解细菌的细胞壁,属于非特异性免疫,D正确。
3.(2023·河北武邑调研)新冠疫情常态化防控阶段,专家建议市民不要用脏手揉眼睛、抠鼻子,这是因为( )
A.该行为会导致人体特异性免疫能力下降
B.新冠病毒可通过接触传播,该行为会增大感染概率
C.该行为容易使保卫人体的第二道防线受损,增大感染概率
D.眼泪、鼻涕中有溶菌酶,该行为会破坏溶菌酶从而增大感染概率
答案 B
解析 人体第三道防线构成人体的特异性免疫,该行为不会导致特异性免疫能力下降,A错误;新冠病毒在人与人之间主要通过接触传播和飞沫传播,用脏手揉眼睛、抠鼻子会增大感染概率,B正确;皮肤、黏膜是保卫人体的第一道防线,揉眼睛、抠鼻子等行为可能使该病毒更容易突破第一道防线,C错误;眼泪、鼻涕中含有溶菌酶,溶菌酶有杀菌作用,该行为不破坏溶菌酶,但会导致更易接触该病毒而增大感染概率,D错误。
考点二 特异性免疫
4.(2023·广东惠州质检)如图为人体特异性免疫基本过程示意图,有关叙述正确的是( )
A.图中的B细胞和辅助性T细胞都是由骨髓造血干细胞分化而来的,并在骨髓中发育成熟
B.辅助性T细胞通过分泌细胞因子作用于B细胞
C.B细胞激活后产生抗体,一个B细胞可产生多种抗体
D.机体再次受到同种抗原刺激时,不发生④过程
答案 B
解析 辅助性T细胞是在胸腺成熟的,A错误;辅助性T细胞分泌的细胞因子能促进B细胞的分裂、分化过程,B正确;一个B细胞只针对一种特异性抗原,活化后只产生一种特异性抗体,C错误;机体再次受到同种抗原刺激时,记忆B细胞增殖分化成浆细胞,浆细胞产生大量抗体,即可发生④过程,D错误。
5.(2023·沈阳二中质检)下图曲线表示新冠病毒感染后特异性IgM和IgG抗体的变化情况。下列相关说法正确的是( )
A.新冠病毒的多种抗原刺激B细胞增殖分化为一种浆细胞产生多种抗体
B.因免疫过程产生记忆细胞的作用,所以无需每年再进行预防接种
C.核酸检测阳性且IgG抗体检测阳性表明检测对象近期感染了新冠病毒
D.核酸检测的特异性强于抗原—抗体检测的特异性,两种检测原理相同
答案 C
解析 因新冠病毒的遗传物质为单链RNA,容易变异,故每年都应再进行预防接种,B错误;核酸检测是利用分子杂交技术,抗原—抗体检测是利用了抗原—抗体结合的特性,故两种检测原理不同,D错误。
6.(2023·山东聊城调研)T细胞包括辅助性T细胞(Th细胞)与细胞毒性T细胞(Tc细胞),两种细胞参与的部分免疫过程如下图所示。下列分析不正确的是 ( )
A.吞噬细胞可将病原体杀死并暴露抗原
B.抗原能激活Th细胞中某些基因的表达
C.图中的Tc细胞能特异性识别抗原
D.图中细胞间的信息交流均依赖膜的紧密接触
答案 D
解析 抗原进入细胞首先被吞噬细胞摄取、处理暴露出抗原,然后被免疫细胞识别,A正确;受到抗原刺激后,Th细胞中细胞因子基因表达,释放出细胞因子,B正确;Th和Tc细胞通过细胞因子传递信息,不依赖膜的紧密接触传递信息,D错误。
7.(2023·江苏徐州质检)下列关于体液免疫和细胞免疫异同的表述,不正确的是( )
A.B细胞和细胞毒性T细胞分别在体液免疫和细胞免疫中发挥重要作用
B.在体液免疫中,抗体和抗原发生特异性结合,发挥免疫效应
C.细胞免疫和体液免疫中都能产生记忆细胞,浆细胞和活化的细胞毒性T细胞都能产生抗体
D.在细胞免疫中,活化的细胞毒性T细胞会攻击已经被病毒感染的宿主细胞
答案 C
解析 B细胞激活后产生抗体,在体液免疫中发挥重要作用;细胞免疫过程中,细胞毒性T细胞可以与已经被抗原入侵了的宿主细胞(靶细胞)接触,使靶细胞裂解死亡,释放出其中的病原体,A、D正确;体液免疫中浆细胞分泌抗体,抗体与抗原发生特异性结合,发挥免疫效应,B正确;活化的细胞毒性T细胞不产生抗体,C错误。
【综合提升】
8.(2021·江苏卷,22)根据新冠病毒致病机制及人体免疫反应特征研制新冠疫苗,广泛接种疫苗可以快速建立免疫屏障,阻击病毒扩散。图1为新冠病毒入侵细胞后的增殖示意图,图2为人体免疫应答产生抗体的一般规律示意图。请据图回答下列问题。
图1
(1)图1中,新冠病毒通过S蛋白与细胞表面的ACE2受体结合,侵入细胞释放出病毒的(+)RNA,在宿主细胞中经________合成病毒的RNA聚合酶。
(2)在RNA聚合酶的作用下,病毒利用宿主细胞中的原料,按照________原则合成(-)RNA。随后大量合成新的(+)RNA。再以这些RNA为模板,分别在____________________大量合成病毒的N蛋白和S、M、E蛋白。
(3)制备病毒灭活疫苗时,先大量培养表达________的细胞,再接入新冠病毒扩大培养,灭活处理后制备疫苗。细胞培养时需通入CO2,其作用是_____________________________________________________________________。
(4)制备S蛋白的mRNA疫苗时,体外制备的mRNA常用脂质分子包裹后才用于接种。原因一是人体血液和组织中广泛存在________,极易将裸露的mRNA水解,二是外源mRNA分子不易进入人体细胞产生抗原。
(5)第一次接种疫苗后,人体内识别到S蛋白的B细胞,经过增殖和分化,形成的________细胞可合成并分泌特异性识别________的IgM和IgG抗体(见图2),形成的________细胞等再次接触到S蛋白时,发挥免疫保护作用。
图2
(6)有些疫苗需要进行第二次接种,据图2分析进行二次接种的意义是______________________________________________________________________
____________________________________________________________________。
答案 (1)翻译 (2)碱基互补配对 游离核糖体和粗面内质网上的核糖体 (3)ACE2受体 维持培养液的酸碱度 (4)RNA酶 (5)浆 新冠病毒S蛋白 记忆 (6)激发再次应答在人体内产生更多维持时间更长的抗体,并储备更多的记忆细胞
解析 (1)结合图1可知,新冠病毒侵入细胞后释放出病毒的(+)RNA,在宿主细胞中经翻译合成病毒的RNA聚合酶。(2)在RNA聚合酶的作用下,病毒利用宿主细胞中的原料,按照碱基互补配对原则合成(-)RNA;随后再通过复制合成大量新的(+)RNA,再以这些RNA为模板,分别在游离核糖体和粗面内质网上的核糖体大量合成病毒的N蛋白和S、M、E蛋白。(3)病毒表面的蛋白质可作为抗原激发机体的特异性免疫过程,制备新冠病毒灭活疫苗时,先大量培养能够表达ACE2受体的细胞,再接入新冠病毒扩大培养,经灭活处理后制备疫苗;动物细胞培养时常需通入CO2,其目的是维持培养液的酸碱度。(4)由于人体血液和组织中广泛存在RNA酶极易将裸露的mRNA水解,另外外源mRNA分子不易进入人体细胞产生抗原,因此,制备S蛋白的mRNA疫苗时,体外制备的mRNA常用脂质分子包裹后才用于接种。(5)第一次接种疫苗后,刺激B细胞增殖和分化,形成的浆细胞可合成并分泌特异性识别新冠病毒S蛋白的IgM和IgG抗体,并产生记忆细胞;当再次接触到S蛋白时,记忆细胞增殖分化,产生大量浆细胞,分泌大量抗体,发挥免疫保护作用。(6)进行二次接种的意义:激发再次应答在人体内产生更多维持时间更长的抗体,并储备更多的记忆细胞。
9.(2023·福州市联考)免疫排斥是器官移植技术面临的重大难题,其部分机制如图1所示。脑部分泌的褪黑素具有调节免疫系统的功能。为探究褪黑素影响免疫排斥的机理,我国科研人员以移植心脏后的大鼠为材料开展相关实验,部分数据如表1所示。
图1 外源器官引起免疫排斥的部分机制
表1 移植心脏后的大鼠部分生理指标
对照组
实验组
血液中IL2
22.00
13.09
平均含量/(ng·mL-1)
移植后存活
6.17
11.83
平均天数/d
注:IL2是一种细胞因子;IL2R是位于T细胞细胞膜表面的IL2的受体
回答下列问题:
(1)图1中外源器官相当于________,其引起的免疫排斥属于________(填“非特异性”或“特异性”)免疫。
(2)实验组的处理是对大鼠灌胃适量褪黑素,对照组的处理是____________________________________________________________________。
表1数据表明,褪黑素可能是抑制了图1中________(填图中序号)过程,从而降低了大鼠对外源心脏的免疫排斥。为确定褪黑素对②过程是否有影响,实验中还应增加检测_________________________________________________________。
(3)CD8+细胞是一种能特异性杀伤靶细胞的T细胞。有人推测褪黑素通过抑制
CD8+细胞的形成进而降低免疫排斥反应。请以移植心脏后的大鼠为材料,设计实验以验证该推测。简要写出实验思路和预期结果。
答案 (1)抗原 特异性 (2)对大鼠灌胃等量的生理盐水 ① IL2R基因的表达量(或细胞膜上IL2R的含量) (3)实验思路:将移植心脏后的大鼠随机均分为A、B两组,A组灌胃适量褪黑素,B组灌胃等量生理盐水。一段时间后检测两组大鼠体内CD8+细胞数量和大鼠的存活天数。
预期结果:A组大鼠体内CD8+细胞数量小于B组,存活天数大于B组。
解析 (2)该实验的目的是探究褪黑素影响免疫排斥的机理,实验组的处理是对大鼠灌胃适量褪黑素,对照组的处理应是对大鼠灌胃等量的生理盐水。表1中实验组大鼠血液中IL2平均含量低于对照组的,说明褪黑素可能是抑制了图1中的
①过程,使合成、分泌的IL2减少,T细胞增殖、分化减弱,从而降低了大鼠对外源心脏的免疫排斥。②过程是合成IL2R的过程,为确定褪黑素对②过程是否有影响,实验中还应增加检测细胞膜上IL2R的含量。(3)有人推测褪黑素通过抑制CD8+细胞的形成进而降低免疫排斥反应。若要以移植心脏后的大鼠为材料,设计实验验证该推测,则实验应分为两组,实验组灌胃适量褪黑素,对照组灌胃等量生理盐水,检测指标为CD8+细胞数量和大鼠的存活天数。预期结果应与题中推测相照应,即实验组大鼠体内CD8+细胞数量小于对照组,存活天数大于对照组。
相关试卷
这是一份高中生物第1节 免疫系统的组成和功能优秀随堂练习题,文件包含41免疫系统的组成和功能重点练-2022-2023学年高二生物上学期十分钟同步课堂专练2019人教版选择性必修1解析版doc、41免疫系统的组成和功能重点练-2022-2023学年高二生物上学期十分钟同步课堂专练2019人教版选择性必修1原卷版doc等2份试卷配套教学资源,其中试卷共12页, 欢迎下载使用。
这是一份生物选择性必修1第1节 免疫系统的组成和功能同步达标检测题,共4页。试卷主要包含了选择题,非选择题等内容,欢迎下载使用。
这是一份人教版 (2019)选择性必修1第1节 免疫系统的组成和功能当堂检测题,共5页。试卷主要包含了单项选择题,非选择题等内容,欢迎下载使用。
