


重庆市一中2022-2023学年高三生物下学期2月月考试题(Word版附解析)
展开
这是一份重庆市一中2022-2023学年高三生物下学期2月月考试题(Word版附解析),共23页。试卷主要包含了考试结束后,将答题卡交回等内容,欢迎下载使用。
2023年重庆一中高2023届2月月考
生物试题卷
注意事项:
1.答卷前,考生务必将自己的姓名、准考证号码填写在答题卡上。
2.作答时,务必将答案写在答题卡上、写在本试卷及草稿纸上无效。
3.考试结束后,将答题卡交回。
一、选择题:本题共15小题,每小题3分,共45分。在每小题给出的四个选项中,只有一项是符合题目要求的。
1. "DNA酶"(DNAzymes)是一种精准的催化剂,它仅由几十个脱氧核苷酸组成,两端的序列经过设计作为"结合臂"可与RNA链上的特定位置相匹配,中间的固定序列则作为"催化核心"来靶向切割RNA分子(如图所示),切割下来的RNA片段可在细胞中被迅速降解。下列说法错误的是( )
A. "DNA酶"的化学本质与RNA聚合酶不同,但作用机理相同
B. "DNA酶"与目标RNA分子的识别过程遵循碱基互补配对原则
C. "DNA酶"切割下来的RNA片段彻底水解后可得到6种产物
D. 若将"DNA酶"用于破坏新冠病毒的核酸,则A、B区域的序列应与人体的RNA序列相同
【答案】D
【解析】
【分析】本题中的“DNA酶”可通过结合臂与目标RNA相结合,中间区域可以作为“催化中心”来水解RNA,可通过设计与目标RNA相匹配的“DNA酶”来清除对机体有害的结构。
【详解】A、由题干可知,“DNA酶”仅由十几个脱氧核苷酸构成,故其化学本质是DNA.而RNA聚合酶的化学本质是蛋白质,二者本质不同;酶的作用机理都是降低化学反应所需的活化能,故作用机理相同,A正确;
B、“DNA酶”的化学本质是DNA,可以与RNA通过碱基互补配对方式结合,识别过程中涉及该原则,B正确;
C、“DNA酶”水解脱落下来的片段是RNA,RNA分子的彻底水解产物含有4种含氮碱基、1种核糖和1种磷酸基团,共6种产物,C正确;
D、新冠病毒的核酸是RNA分子,A、B区域应与新冠病毒的RNA序列相同,从而使“DNA酶”能够与其发生特异性结合进而将新冠病毒的核酸水解,而不是将人体的核酸水解,D错误。
故选D。
2. Fe通过运铁蛋白与受体结合被输入哺乳动物生长细胞,经一系列过程最终以Fe形式进入细胞质基质。若细胞内Fe”积累过多,关键调节因子谷胱甘肽过氧化物酶4(CPX4)活性受到抑制,细胞的抗氧化能力下降,活性氧(ROS)大量堆积,从而引发膜脂质过氧化导致细胞发生铁依赖的程序性死亡,称为“铁死亡”。下列叙述错误的是( )
A. Fe进入细胞依赖于细胞膜的识别功能和流动性
B. 抑制GPX4的活性有利于延缓细胞凋亡
C. ROS的自由基可攻击生物膜产生更多自由基
D. 细胞“铁死亡”过程中存在凋亡基因的表达
【答案】B
【解析】
【分析】溶酶体中含有多种水解酶(水解酶的本质是蛋白质),能够分解很多物质以及衰老、损伤的细胞器,清除侵入细胞的病毒或病菌,被比喻为细胞内的“酶仓库”“消化车间”。
【详解】A、由于Fe通过运铁蛋白与受体结合被输入哺乳动物生长细胞,即以胞吞方式进入细胞,所以依赖于细胞膜表面受体的识别和结合以及细胞膜的流动性,A正确;
B、若抑制GPX4的活性,则细胞的抗氧化能力下降,活性氧大量积导致细胞凋亡,而不是延缓细胞凋亡,B错误;
C、自由基可攻击生物膜的磷脂,产物同样更多的自由基,C正确;
D、“铁死亡”是铁依赖的程序性死亡,属于细胞凋亡,所以存在凋亡基因的表达,D正确。
故选B。
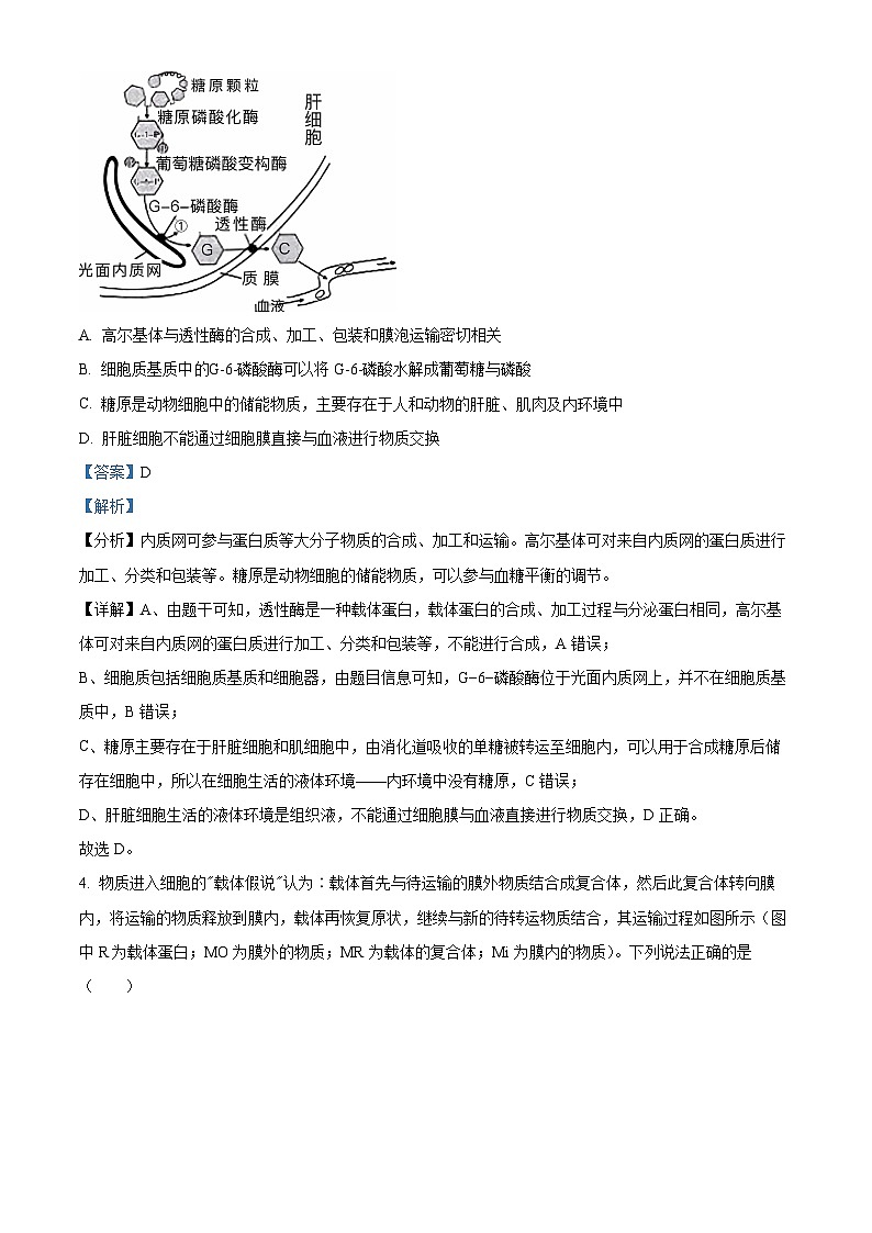
3. 肝细胞的功能之一是维持血糖浓度的稳定,这与肝细胞中光面内质网膜上的G-6-磷酸酶等酶密切相关。糖原在一系列酶的作用下被分解成葡萄糖后释放人血液,透性酶是一种存在于膜上的载体蛋白,如图为光面内质网上糖原降解过程的示意图,下列叙述正确的是( )
A. 高尔基体与透性酶的合成、加工、包装和膜泡运输密切相关
B. 细胞质基质中G-6-磷酸酶可以将G-6-磷酸水解成葡萄糖与磷酸
C. 糖原是动物细胞中的储能物质,主要存在于人和动物的肝脏、肌肉及内环境中
D. 肝脏细胞不能通过细胞膜直接与血液进行物质交换
【答案】D
【解析】
【分析】内质网可参与蛋白质等大分子物质的合成、加工和运输。高尔基体可对来自内质网的蛋白质进行加工、分类和包装等。糖原是动物细胞的储能物质,可以参与血糖平衡的调节。
【详解】A、由题干可知,透性酶是一种载体蛋白,载体蛋白的合成、加工过程与分泌蛋白相同,高尔基体可对来自内质网的蛋白质进行加工、分类和包装等,不能进行合成,A错误;
B、细胞质包括细胞质基质和细胞器,由题目信息可知,G−6−磷酸酶位于光面内质网上,并不在细胞质基质中,B错误;
C、糖原主要存在于肝脏细胞和肌细胞中,由消化道吸收的单糖被转运至细胞内,可以用于合成糖原后储存在细胞中,所以在细胞生活的液体环境——内环境中没有糖原,C错误;
D、肝脏细胞生活的液体环境是组织液,不能通过细胞膜与血液直接进行物质交换,D正确。
故选D。
4. 物质进入细胞的"载体假说"认为∶载体首先与待运输的膜外物质结合成复合体,然后此复合体转向膜内,将运输的物质释放到膜内,载体再恢复原状,继续与新的待转运物质结合,其运输过程如图所示(图中R为载体蛋白;MO为膜外的物质;MR为载体的复合体;Mi为膜内的物质)。下列说法正确的是( )
A. MR获得能量后发生去磷酸化,旋转变形后继续转运物质Mi
B. 通过该方式运输会使Mi和MO在细胞内外的浓度趋于一致
C. 生长素和生长激素都可以通过该方式在相邻细胞之间进行运输
D. 植物细胞在一定浓度的甘油溶液中发生的质壁分离与自动复原现象不能用该假说解释
【答案】D
【解析】
【分析】膜外物质MO与载体蛋白R结合后变形,形成载体复合体MR,MR旋转释放Mi为膜内物质,然后在变形恢复原状,此过程需要ATP水解,最后继续与新的待运输物质结合。
【详解】A、R吸收能量发生磷酸化的过程,MR去磷酸化的过程释放能量,MR旋转变形后继续转运Mo,A错误;
B、主动运输是细胞选择性地吸收所需要的物质的过程,从而保证细胞和个体的生命活动的需要,不会使被转运物质在膜内外浓度趋于一致,B错误;
C、生长素可在相邻细胞之间通过主动运输进行转运。生长激素的化学本质是蛋白质,可以通过胞吐方式释放到细胞外,通过与细胞膜上的受体结合而发挥作用,并不进入细胞,C错误;
D、植物细胞在一定浓度的甘油溶液中发生的质壁分离和自动复原现象,在该过程中甘油进入细胞的方式是自由扩散,而不是主动运输,D正确。
故选D。
5. 某果蝇种群非常大,其中灰色个体A占20%,Aa占40%,黑色个体a占40%,所有雌雄个体之间自由交配并产生后代,没有迁入:迁出,不同体色的个体生存和繁殖的机会均等,基因A和a都不产生突变。下列有关说法正确的是( )
A. 该果蝇种群中全部个体的体色基因构成了该种群的基因库
B. 该种群世代基因频率不变,但基因型频率改变,无法达到遗传平衡
C. 若相同体色的雌雄个体之间才能自由交配产生后代,则该种群将无法维持遗传平衡
D. 若环境因素改变使黑色个体易被淘汰,则灰色个体与黑色个体将发生协同进化
【答案】C
【解析】
【分析】遗传平衡定律:在理想状态下,各等位基因的频率和等位基因的基因型频率在遗传中是稳定不变的,即保持着基因平衡。该理想状态要满足5个条件:①种群足够大;②种群中个体间可以随机交配;③没有突变发生;④没有新基因加入;⑤没有自然选择。此时各基因频率和各基因型频率存在如下等式关系并且保持不变。如果A=p,a=q,则A+a=p+q=1,p2+2pq+q2=AA+Aa+aa=1,对自然界的种群来说,这五个条件不可能同时都成立。
【详解】A、该果蝇种群中全部个体所含有的全部基因构成该种群的基因库,A错误;
B、该种群所有雌雄个体之间自由交配并产生后代,没有迁入,迁出,不同体色的个体生存和繁殖的机会均等,基因A和a都不产生突变,符合遗传平衡定律,因此从子一代开始,基因频率和基因型频率均保持不变,达到遗传平衡,B错误;
C、若亲代相同体色的雌雄个体之间才能自由交配,可推出,F1中AA占4/15,Aa占4/15,aa占7/15,F2中AA占3/10,Aa占1/5,aa占1/2。该种群世代的基因型频率会发生改变,无法维持遗传平衡。且所有雌雄个体之间随机交配是遗传平衡种群需满足的条件之一,C正确;
D、协同进化发生不同物种之间、生物与无机环境之间,灰色和黑色果蝇属于同一物种,二者之间不能发生协同进化,D错误。
故选C。
6. 生物学上将细胞外与膜上受体结合的信息分子称为第一信使,而由其转化而来的细胞内信号分子称为第二信使。质膜上的腺苷酸环化酶(AC)在Mg2+或Mn2+的存在下,可催化ATP脱掉两个磷酸后环化生成cAMP(环腺苷一磷酸),cAMP可作为第二信使,参与信号传递。激素激活AC后,胞内cAMP浓度急剧增加,细胞产生快速应答;而细胞内的磷酸二酯酶(PDE)可将cAMP降解成5/-AMP,导致cAMP浓度下降,使信号终止(如图)。下列说法正确的是( )
A. cAMP中无特殊的化学键"~",其元素组成与质粒相同
B. PDE:第一信使:第二信使在发挥作用后活性均不变
C. 机体大量元素Mn或Mg摄入不足会影响信息传递过程
D. 性激素可激活细胞膜上的AC,使胞内cAMP浓度急剧增加
【答案】A
【解析】
【分析】分析题意可知:不同内分泌腺分泌的激素化学本质有差异,图中所示过程中的信息分子(第一信使)不能进入细胞内部发挥作用,而是通过与细胞膜表面的受体结合后,引起细胞内部发生一系列变化后产生第二信使继续发挥作用,如cAMP;细胞产生快速应答的过程中伴随着cAMP浓度的变化,信号的终止也与cAMP的浓度有关。
【详解】A、分析题意可知:cAMP(环腺苷一磷酸)是由A—P~P~P脱掉两分子磷酸后环化产生,故不含有特殊的化学键“~”;质粒是环状的DNA分子,其元素组成为C、H、O、N、P,与cAMP相同,A正确;
B、分析题意可知:PDE是磷酸二酯酶,酶在发挥作用前后活性不变;第一信使是激素分子,激素在发挥作用后会被立刻灭活;第二信使也会被相关酶水解,使信号终止,B错误;
C、Mn是微量元素,Mg是大量元素,C错误;
D、性激素的受体在细胞内部,不能与细胞膜上的AC结合发挥作用,D错误。
故选A。
7. 下列有关环境因素与高等动植物生命活动调节的叙述,正确的是( )
A. 植物细胞内的光敏色素主要吸收蓝光,通过改变自身结构引发胞内信号转导,影响特定基因转录
B. 重力可能会使植物平衡石细胞中"淀粉体"分布不均,通过影响生长素合成使其分布不均
C. 炎热环境可能使机体调节功能紊乱,说明外环境保持相对稳定是内环境维持稳态的前提
D. 外界环境变化和机体通过调节细胞代谢的活动,都可能使内环境的成分和理化性质发生波动
【答案】D
【解析】
【分析】淀粉-平衡石假说是被普遍承认的一种解释中立对植物生长调节的机制,该假说认为,植物对重力的感受是通过体内一类富含淀粉体的细胞,即平衡石细胞来实现的,当重力的方向发生改变时,平衡石细胞中的淀粉体就会沿着重力方向沉降,引起植物体内一系列信息分子的改变。如通过影响生长素的运输导致生长素沿着重力刺激的方向不对称分布,从而造成重力对植物生长的影响。
【详解】A、植物细胞内的光敏色素主要吸收红光和远红光,A错误;
B、当重力的方向发生改变时,平衡石细胞中的淀粉体就会沿着重力方向沉降,引起植物体内一系列信息分子的改变,可能会使植物平衡石细胞中“淀粉体”分布不均,通过影响生长素运输使其分布不均,B错误;
C、机体通过自身的调节维持内环境稳态,保证生命活动正常进行和适应外界环境的变化,虽然长时间处于高温环境可能使机体的体温调节功能紊乱,发生中暑,但只要不是外界环境变化过于剧烈,超过机体的调节限度,机体也能通过调节维持内环境稳态,C错误;
D、外界环境的变化和体内细胞代谢活动的进行是内环境成分和理化性质发生波动的原因,D正确。
故选D。
8. 现有新发现的一种感染A细菌的病毒B,科研人员设计了如图所示两种方法来探究该病毒的遗传物质是DNA还是RNA.一段时间后检测甲、乙两组子代病毒B的放射性和丙、丁两组子代病毒B的产生情况。下列相关说法正确的是( )
A. 同位素标记法中,若换用3H标记上述两种核苷酸不能实现实验目
B. 酶解法中,向丙、丁两组分别加入DNA酶和RNA酶应用了加法原理
C. 若甲组产生的子代病毒B无放射性而乙组有,则说明该病毒的遗传物质是RNA
D. 若丙组能产生子代病毒B而丁组不能产生,则说明该病毒的遗传物质是DNA
【答案】C
【解析】
【分析】核酸是细胞内携带遗传信息的载体,在生物的遗传、变异和蛋白质的生物合成中具有极其重要的作用,其基本单位是核苷酸。核酸分为脱氧核糖核酸(DNA)和核糖核酸(RNA),二者在结构上的主要区别在于含氮碱基和五碳糖的不同。其中,DNA特有碱基T,组成DNA的五碳糖为脱氧核糖;RNA特有碱基U,组成RNA的五碳糖为核糖。
【详解】A、同位素标记法中,若换用3H标记上述两种核苷酸,仍能通过检测甲、乙两组子代病毒的放射性判断出病毒B的遗传物质是DNA还是RNA,能实现实验目的,B错误;
B、酶解法中,向丙、丁两组分别加入DNA酶和RNA酶应用了减法原理,而不是加法原理,B错误;
C、若甲组产生的子代病毒无放射性而乙组有,说明子代病毒中含有32P标记的尿嘧啶,说明该病毒的遗传物质是RNA,C正确;
D、若丙组能产生子代病毒B而丁组不能产生,说明RNA被RNA酶水解后病毒无法增殖产生子代,所以该病毒的遗传物质是RNA,D错误。
故选C。
9. 为了研究七子花不同冠层叶片的光合作用能力,在相同且适宜的条件下,研究小组利用图甲所示装置在不同的光照强度下,对七子花不同冠层叶片光合作用强度进行了对比测定,结果如图乙所示。下列说法错误的是( )
A. 当光照强度为光补偿点时,测量上层叶片的装置中A、B两处气体CO2浓度相等
B. 光照强度为0.25klx时,中层叶片和下层叶片CO2的固定速率相等
C. 将光照强度由1.25klx降至1klx时,短时间内,中层叶片中C3/C5的比值升高
D. 光照强度大于0.75klx时,限制三种叶片CO2吸收速率的因素不完全相同
【答案】C
【解析】
【分析】分析题图可知:
(1)图甲装置,A处CO2浓度分析仪可检测到鼓风机吹入的CO2的初始浓度,同化箱中的实验材料进行光合作用和呼吸作用会引起装置中CO2浓度的变化,B处可检测同化箱CO2变化后的浓度。
(2)由图乙可知,3条曲线与纵坐标下轴的交点均为呼吸强度,故七子花的上、中、下层叶片的呼吸作用强度不同,光补偿点(曲线与横坐标的交点)也不同,随着光照强度的增强,上层叶的光合作用强度增加明显高于中下层叶。
【详解】A、图甲装置,A处CO2浓度分析仪可检测到鼓风机吹入的CO2的初始浓度,同化箱中的实验材料进行光合作用和呼吸作用会引起装置中CO2浓度的变化,B处可检测同化箱CO2变化后的浓度;当光照强度为光补偿点(乙图中曲线与横坐标的交点)时,叶片的光和作用强度等于呼吸作用强度,光合作用产生的氧气恰好全部被细胞呼吸作用消耗掉,叶片不与外界进行气体交换,故所测量上层叶片的装置中A、B两处气体CO2浓度相等,A正确;
B、CO2的固定速率(总光合速率)=CO2的吸收速率(净光合速率)+CO2的释放速率(呼吸速率),当光照强度为0.25klx时,中层叶片的CO2的固定速率=2+1=3;下层叶片CO2的固定速率=2.5+0.5=3,二者相等,B正确;
C、由图乙可知,当光照强度等于1klx时,中层叶片的光合作用强度达到最大值,即光饱和点。将光照强度由1.25klx降至1klx时,由于光照强度不是影响光合作用强度的限制因素,故短时间内降低光照强度,中层叶片中C3/C5的比值不变,C错误;
D、光照强度大于0.75klx时,如从0.75klx升至1klx的过程中,影响下层叶片光合作用强度的主要限制因素不是光照强度,但影响上层和中层叶片的光合作用强度的主要限制因素是光照强度,即限制三种叶片CO2吸收速率的因素不完全相同,D正确。
故选C。
10. 脑源性神经营养因子(BDNF)是一种神经营养蛋白,可增强兴奋的传递过程,对记忆形成具有重要作用。研究表明,雌激素或甲状腺激素水平降低的小鼠在认知记忆上存在缺陷。研究者分别向小鼠注射适量雌激素和甲状腺激素,小鼠体内的BDNF含量均升高。下列有关说法错误的是( )
A. 上述两种激素的合成受神经系统调节,同时也可反过来影响神经系统的功能
B. 若阻断下丘脑和垂体的血液联系,小鼠体内BDNF的含量会降低
C. 探究两种激素对BDNF合成的影响,可以BDNF的mRNA和BDNF含量作检测指标
D. 饲喂上述激素后,小鼠的BDNF含量也会升高,说明该激素一定能促进BDNF合成
【答案】D
【解析】
【分析】下丘脑、垂体和甲状腺功能的分级调节系统,也称为下丘脑一垂体一甲状腺轴;人和高等动物体内还有“下丘脑一垂体一肾上腺皮质轴”“下丘脑一垂体一性腺轴”等。人们将下丘脑、垂体和靶腺体之间存在的这种分层调控称为分级调节。分级调节可以放大激素的调节效应,形成多级反馈调节,有利于精细调控,从而维持机体的稳态。
【详解】A、雌激素和甲状腺激素的合成受下丘脑和垂体的分级调节,两种激素可通过影响BDNF含量,从而影响兴奋的传递,A正确;
B、由于雌激素和甲状腺激素的合成受下丘脑和垂体的分级调节,若阻断下丘脑和垂体的血液联系,会使雌激素和甲状腺激素的分泌量降低,降低小鼠体内BDNF的含量,B正确;
C、探究两种激素对BDNF合成的影响,可以BDNF的mRNA和BDNF含量作检测指标。若用激素处理小鼠后,BDNF的mRNA和BDNF含量均升高,说明相应激素可能促进BDNF合成,C正确;
D、雌激素为固醇类,甲状腺激素为氨基酸衍生物,饲喂上述激素后,小鼠的BDNF含量也会升高,但相应激素可能促进BDNF合成,也可能抑制BDNF分解,D错误。
故选D。
11. 回交是子一代和两个亲本的任意一个进行杂交的一种方法,常用于遗传育种。若某雌雄同株植物高秆对矮秆为隐性性状,感病对抗病为隐性性状,甲、乙两亲本基因型分别为aB(高秆抗病)和Abb(矮秆感病),两对等位基因独立遗传,其中亲本乙还有许多其他优良的性状。育种团队欲通过如图所示育种流程得到矮秆抗病纯合植株(其中BC1F1、BC2F1表示回交子代,BC1F2表示自交后代),下列有关分析错误的是( )
A. 图中所示育种方法的原理是基因重组
B. 回交产生的子代BC2F1中可能有87.5%的染色体来自乙
C. 若不对BC1F1筛选直接回交,则BC2F1中有2种表现型
D. 若对BC1F1筛选后自交,则BC1F2中目标品种占比为5/64
【答案】D
【解析】
【分析】基因重组是指在生物体进行有性生殖的过程中,控制不同性状的基因的重新组合,包括自由组合导致的非同源染色体上的非等位基因的重组以及由于交叉互换导致的同源染色体上非等位基因的重组。
【详解】A、图中所示育种方法涉及自交和回交,育种原理是基因重组,A正确;
B、回交育种过程中,回交子代来自乙的染色体所占比例为1/2~1,B正确;
C、据图可知,F1基因型为AaBb,BC1F1基因型为AABb、AAbb、AaBb、Aabb4种,若不对BC1F1筛选直接回交,则BC2F1中有矮秆抗病、矮秆感病2种表现型,C正确;
D、若对BC1F1筛选目标植株(A_B_),则为1/2AABb、1/2AaBb,所以自交后代中目标品种AABB占比为1/2×1/4+1/2×1/16=5/32,D错误。
故选D。
12. 图a是某二倍体动物细胞分裂示意图,图b是该动物精巢中细胞①~⑦中染色体数和核DNA分子数的关系图,图c是细胞分裂过程中每条染色体上DNA含量变化曲线。下列描述不正确的是( )
A. 图a细胞中有4个染色体组,其中1、2可构成一个染色体组
B 图a细胞可用图b中细胞⑦表示,细胞中有4对同源染色体
C. 图b中细胞④⑤正在进行DNA的复制,对应图c的甲~乙段
D. 图b中细胞⑥变成细胞②的过程发生在图c的丙~丁段
【答案】D
【解析】
【分析】动物的精巢中既能发生减数分裂又能发生有丝分裂,精原细胞通过有丝分裂增加数目,通过减数分裂形成精原细胞。
【详解】AB、由图b坐标数据可判断该哺乳动物体细胞中染色体为2n=4,所以图a表示精原细胞有丝分裂后期图,对应图b细胞⑦,此时,细胞中有4个染色体组(其中1、2可构成一个染色体组)、4对同源染色体,AB正确;
C、图b中细胞④⑤染色体数为4,但核DNA数介于4~8之间,说明正在进行DNA的复制,处于S期,对应图c的甲~乙段,C正确;
D、图b中细胞⑥变成细胞②的过程染色体数和核DNA数均减半,代表减数分裂Ⅰ细胞分裂为2个次级精母细胞,而图c中丙~丁段可表示有丝分裂后期或减数分裂Ⅱ后期的着丝粒分裂,D错误。
故选D。
13. 为研究物质x对某种哺乳动物的突触传递的作用,科研人员用谷氨酸受体抑制剂、物质x分别处理离体培养的该动物神经元,再分别电刺激突触前神经元,并检测突触后膜电位变化,结果如图甲所示。已知Ca2+内流可引起突触小泡与突触前膜融合,释放神经递质。研究者用x处理(图乙中2~4min)突触前神经元,检测其Ca2+通道电流相对值的变化,结果如图乙、下列有关推测正确的是( )
A. 谷氨酸作用于突触后膜,引起突触后神经元Cl-通道开放
B. 由图甲结果可知,x可促进突触间信号的传递
C. 由图乙结果可知,x可抑制突触前神经元释放谷氨酸
D. 由实验结果可知,x和谷氨酸受体抑制剂对突触传递的抑制机理相同
【答案】C
【解析】
【分析】兴奋在两个神经元之间传递是通过突触进行的,突触由突触前膜、突触间隙和突触后膜三部分组成,神经递质只存在于突触前膜的突触小泡中,只能由突触前膜释放,进入突触间隙,作用于突触后膜上的特异性受体,引起下一个神经元兴奋或抑制,所以兴奋在神经元之间的传递是单向的。突触可完成“电信号→化学信号→化学信号”的转变。
【详解】A、由图甲对照组可知,刺激突触前神经元,突触前膜释放谷氨酸引发突触后膜产生动作电位,可推测谷氨酸使突触后神经元的Na+通道开放,A错误;
B、由图甲中Ⅱ组结果可知,X可抑制突触间信号的传递,B错误;
C、由图乙结果可知,X处理突触前神经元后,其Ca2+通道电流相对值降低,推测X可抑制突触前神经元释放神经递质谷氨酸,C正确;
D、由实验结果可知,X可通过抑制突触前神经元释放神经递质来抑制突触间信号的传递,但谷氨酸受体抑制剂是通过抑制递质与受体的结合,二者的作用机理不同,D错误。
故选C。
14. 科学家向两座独立岛屿分别引人年龄大小几乎相同的雌雄狭颅田鼠,经过多年的调查统计,两岛屿狭颅田鼠甲、乙两种群数量变化曲线如图所示,下列说法正确的是( )
A. 甲种群数量下降的原因可能是引入数量过少,种群因近亲繁殖无法延续
B. 在t1~t2时,乙种群的种群增长速率逐渐降低的原因是出生率小于死亡率
C. 乙种群数量在t3前最大可达到m,则m为乙种群在t3前的环境容纳量
D. 在t4时再次引人部分狭颅田鼠可能导致乙种群出现t3~t4的变化趋势
【答案】D
【解析】
【分析】S型曲线中,种群数量增长率:开始时,种群的增长率为0;种群数量达到K/2之前,种群的增长率在增大,种群数量增长速度加快;种群数量为K/2时,种群增长率最大,此时种群数量增长速度最快,可见虫害的防治应在K/2点之前;种群数量在K/2~K之间时,受到环境阻力的影响,种群的增长率在减小,种群数量增长速度减慢;种群数量为K时,种群的增长率为0,种群数量到达最大值(K值)。
【详解】A、甲种群先少量增加,但最终减少为零,说明甲种群无法适应所在的岛屿,A错误;
B、t1~t2时,乙种群数量始终增加,出生率应大于死亡率,B错误;
C、环境容纳量是一定环境条件长时间所能维持种群的最大数量,不是种群数量的最大值,C错误;
D、再次引入狭颅田鼠到乙种群所在岛屿,由于环境条件并未改变,最终田鼠种群数量的环境容纳量和引入前相同,所以得到种群数量的变化趋势与t3~t4的变化趋势相同,D正确。
故选D。
15. 植物的光周期受多个基因共同调节,其中CL基因的表达程度呈现昼夜周期性变化。有人提出P基因表达的P蛋白能与转录共抑制因子TPL结合,加强对CL基因转录的抑制,而蓝光受体CRY2能够抑制P蛋白的功能。研究者用绿色荧光蛋白(GFP)对P蛋白进行标记,然后用三种抗体分别进行检测,以探明P蛋白、CRY2和TPL之间是否能够发生相互作用,实验原理如图甲所示。分析图乙所示结果,下列叙述不正确的是( )
A. a组和b组中没有检测出GFP蛋白,作为对照组
B. c组加入TPL抗体后能够检测出GFP蛋白,说明P蛋白能与TPL抗体特异性结合
C. d组加入CRY2抗体后能够检测出GFP蛋白,说明CRY2能够与P蛋白相互结合
D. d组中加入CRY2抗体后检测出的GFP蛋白含量高于加入TPL抗体后的检测值,说明CRY2抑制了P蛋白与TPL的结合
【答案】B
【解析】
【分析】免疫共沉淀检测原理是抗原—抗体特异性结合。抗体由浆细胞分泌的免疫活性物质。
【详解】A、a组和b组分别只加入CRY2和TPL,没有P−GFP可结合,所以不能检测出GFP蛋白,作为对照组,A正确;
B、c组中加入了P−GFP和TPL,在加入TPL抗体后能够检测出GFP蛋白,说明与TPL抗体结合的TPL上也结合了P−GFP,即TPL可与P蛋白结合,而不是TPL抗体与P蛋白结合,B错误;
C、d组中加入了P−GFP、CRY2和TPL,在加入CRY2抗体后能够检测出GFP蛋白,说明与CRY2抗体结合的CRY2上也结合了P−GFP,即CRY2可与P蛋白结合,C正确;
D、d组中加入CRY2抗体后检测出的GFP蛋白含量高于加入TPL抗体后的检测值,说明CRY2与P蛋白的结合,使TPL与P蛋白的结合减少,即CRY2抑制了P蛋白与TPL的结合,D正确。
故选B。
二、填空题:本题共5小题,共55分。
16. 干旱胁迫下,植物的净光合速率会下降。为了研究外源H2s能够缓解净光合速率下降的机理,研究人员以黄瓜幼苗为实验材料,在相同且适宜的条件下,进行了一系列实验(喷洒PEG用于模拟干旱条件)。实验处理如下:将长势相同的黄瓜幼苗均分成四组,1组未作处理(CK);2组喷施H2S;3组喷施PEG;4组喷施PEG+H2S,7d后所测得的实验结果如图所示。图甲为净光合速率;图乙为叶绿素的含量;图丙为叶绿体中的LHCB2基因相对表达量。请回答下列问题:
(1)研究人员选取的均是处理7d后同一高度、同一方向的第二片真叶来进行测量,并进行多组测定求平均值,这一系列操作的目的是______。比较图甲中的组别______,可说明H2S缓解了干旱对黄瓜幼苗净光合速率的影响,但不能完全恢复。
(2)在酸性条件中,叶绿素分子的Mg2+可以被H+取代,导致叶绿素被破坏,请分析提取色素时加入CaCO3的原因是____________。对各组叶片的色素进行提取和分离后,可通过对比滤纸条上的______来初步判断各组叶绿素含量的差异。
(3)光系统I(PSI)和光系统II(PSII)是由光合色素和蛋白质组成的复合体,由叶绿体中的LHCB2基因编码的蛋白LHCB2是PSI中的重要蛋白。研究发现,干旱胁迫对LHC的损伤最为明显。图丙为研究人员检测的各组中LHCB2基因相对表达量。结合图乙、图丙,请分析H2S可缓解干旱胁迫所导致黄瓜幼苗净光合速率下降的机理:______。
(4)研究发现黄瓜幼苗长期处于干旱胁迫下,叶片中的内源H2S含量会增高,请设计实验探究黄瓜幼苗的这种适应性变化是否能够遗传,请写出实验设计思路:______。
【答案】(1) ①. 控制无关变量,减少实验误差 ②. 1组、3组、4组
(2) ①. 色素提取时,研磨叶片时会导致液泡中的有机酸释放破坏叶绿素,碳酸钙可以中和酸性物质,保护叶绿素 ②. 色素带的宽度##色素带的深浅
(3)干旱条件下,施加外源H2S可使叶绿素的含量增多,同时上调了LHCB2基因的表达量,加快了LHC蛋白的生成,有利于捕获更多的光能提高光反应速率进而提高暗反应速率来缓解干旱所造成的黄瓜幼苗净光合速率的下降
(4)播种长期干旱处理和未受干旱处理的黄瓜植株所结的种子,将所得的两组幼苗在正常的条件下培养一段时间,测量两组叶片中H2S的含量,分析实验结果,得出实验结论
【解析】
【分析】将长势相同的黄瓜幼苗均分成四组,1组未作处理(CK);2组喷施H2S;3组喷施PEG(干旱处理组);4组喷施PEG+H2S,7d后所测得的实验结果,由图甲、乙、丙可知,喷施H2S的净光合作用的速率与对照组几乎相等,叶绿素的含量最高以及LHCB2基因的表达量也较高。
【小问1详解】
(1)实验设计要遵循平行重复原则等,多次测量取平均值可以减少实验误差,同时也要遵循单一变量原则,要将无关变量控制在相同且适宜的水平,故选取处理7d后同一高度、同一方向的第二片真叶来进行测量。图甲1组、3组、4组:3组(干旱组)净光合速率最低,4组大于3组,但小于1组,可以得出H2S缓解了干旱对黄瓜幼苗净光合速率的影响,但不能完全恢复。
【小问2详解】
液泡中含有有机酸,提取色素过程中,研磨叶片会使有机酸流出,从而破坏叶绿素,故在提取色素时应加入碳酸钙与其中和。纸层析法分离色素时,色素带的宽度和颜色深浅可以反映色素含量的多少。
【小问3详解】
由图乙与图丙分析可知,干旱条件下,施加外源H2S可以上调叶绿素的含量以及LHCB2基因的表达量,加快了LHCB2蛋白的生成,有利于捕获更多的光能提高光反应速率进而提高暗反应速率来缓解干旱所造成的黄瓜幼苗净光合速率的下降。
【小问4详解】
是否遗传就需要观察子代,首先要获得长期干旱或未受到干旱影响的植株所结的种子,并进行播种,在正常的条件下培养一段时间,测量两组叶片中H2S的含量,分析实验结果,得出实验结论。
17. 三峡工程是当今世界规模最大的水利水电枢纽工程。重庆汉丰湖是三峡库区上游湖泊,受三峡水库蓄水影响,水位每年发生周期性变化,最大垂直落差可达30米,使汉丰湖出现了水陆交替消落带(如图甲所示)。近年来,重庆市不断探索消落带生态治理方案,在汉丰湖生态保护方面取得了重大成果。请回答下列问题:
(1)每年入冬开始,数万只候鸟如鸿雁、鸳鸯、小天鹅等从北方迁徙至汉丰湖“安家”。影响该区域鸿雁种群密度变化的主要因素是______。调查汉丰湖区域鸿雁种群密度的方法是标记重捕法而不是样方法,理由是______。
(2)汉丰湖沿岸:消落带与汉丰湖湖底,彼此之间群落外貌不同,体现了群落的______结构。每年1月,汉丰湖水面由高水位逐渐下降,部分草本植物趁着初春季节在显露出的消落带上生长,该区域发生的演替类型为______。每年10月至次年1月,消落带被湖水完全淹没,若仅依靠自然演替,该区域难以演替到达灌木阶段,其原因是______。
(3)为探究不同生态修复措施对汉丰湖消落带N、P污染物的拦截情况,科学家引入了基塘修复、生态缓冲带修复、复合林泽系统修复三种措施,一段时间后对生态修复区域与未修复区域进行水质取样并分析,得到图乙所示结果,根据图中信息分析得出的结论是______。
【答案】(1) ①. 迁入率和迁出率 ②. 鸿雁的活动能力强,活动范围大,不宜用样方法调查
(2) ①. 水平 ②. 次生演替 ③. 灌木长期处于水淹条件,光合作用太弱无法满足自身生长;灌木长期进行无氧呼吸产生大量酒精对自身有毒害作用;灌木无法适应水淹环境(答到光合、呼吸、适应性任一方面均给分)
(3)三种修复措施均能降低(拦截)N、P污染(污染物),拦截N、P污染物能力基塘修复与复合林泽系统修复相似,大于生态缓冲带修复
【解析】
【分析】1、初生演替是指在一个从来没有被植物覆盖的地面,或者是原来存在过植被、但被彻底消灭了的地方发生的演替,例如在沙丘、火山岩、冰川泥上进行的演替。
2、次生演替是指在原有植被虽已不存在,但原有土壤条件基本保留,甚至还保留了植物的种子或其他繁殖体(如能发芽的地下茎)的地方发生的演替,如火灾过后的草原、过量砍伐的森林、弃耕的农田上进行的演替。
3、影响种群密度的因素有出生率和死亡率、迁入率和迁出率、年龄结构、性别比例。
4、标记重捕法适用于活动能力强、活动范围大的生物;样方法适用于植物或活动能力弱、活动范围小的动物。
【小问1详解】
影响种群密度的因素有出生率和死亡率、迁入率和迁出率、年龄结构、性别比例。据题干:每年入冬开始,数万只候鸟如鸿雁、鸳鸯、小天鹅等从北方迁徙至汉丰湖“安家”,即可推出影响该区域鸿雁种群密度变化的主要因素是迁入率和迁出率。标记重捕法适用于活动能力强、活动范围大的生物;样方法适用于植物或活动能力弱、活动范围小的动物。鸿雁的活动能力强,活动范围大,不宜用样方法调查。
【小问2详解】
群落的垂直结构:在垂直方向上群落具有明显分层现象;群落的水平结构:水平方向上群落的结构特征,不同地段往往分布不同的种群。结合图甲,消落带与汉丰湖湖底,彼此之间群落外貌不同,这体现了群落的水平结构。初生演替是指在一个从来没有被植物覆盖的地面,或者是原来存在过植被、但被彻底消灭了的地方发生的演替;次生演替是指在原有植被虽已不存在,但原有土壤条件基本保留,甚至还保留了植物的种子或其他繁殖体(如能发芽的地下茎)的地方发生的演替。每年1月,汉丰湖水面由高水位逐渐下降,部分草本植物趁着初春季节在显露出的消落带上生长,该区域发生的演替类型为次生演替。每年10月至次年1月,消落带被湖水完全淹没,若仅依靠自然演替,该区域难以演替到达灌木阶段,其原因是:灌木长期处于水淹条件,光合作用太弱无法满足自身生长;灌木长期进行无氧呼吸产生大量酒精对自身有毒害作用;灌木无法适应水淹环境。
【小问3详解】
由图乙可知,三种修复措施均能降低(拦截)N、P污染(污染物),其中基塘修复与复合林泽系统修复对于拦截N、P污染物的能力相似,且大于生态缓冲带修复。
18. 研究表明,S病毒可通过侵染人体胰腺细胞使人患病毒性胰腺炎,严重影响胰腺功能,威胁机体健康。
(1)S病毒侵染胰腺细胞时,其Ag蛋白与胰腺细胞膜表面的R蛋白结合,从而介导病毒进入细胞。S病毒只侵染胰腺细胞但不入侵人体其他细胞的根本原因是______。
(2)机体感染S病毒后,Ag蛋白可作为______刺激机体通过______免疫途径产生抗体,使血浆中病毒含量降低,但难以彻底清除S病毒。B细胞的活化需要病原体与B细胞接触提供第一信号,还需要______提供第二信号,以及细胞因子的促进。
(3)研究者设计出能与Ag蛋白结合的药物Y,现以家兔为实验对象,测定药物Y的抗病毒效果。将9只家兔均分为三组,甲、乙组分别在感染S病毒前2小时和前5天注射适量药物Y,丙组注射适量生理盐水。感染s病毒相同时间后,检测血浆中s病毒和抗Ag抗体含量。请你设计一个表格记录有关实验结果(对检测指标的单位不作要求)。
(4)实验结果显示,血浆s病毒含量平均值∶丙组=乙组>甲组,血浆抗Ag抗体含量平均值∶丙组=乙组>甲组,推测提前5天注射药物Y______(填“能”或“不能”)起到较好的抗病毒预防效果,试分析其原因并对实验现象加以解释∶______。
【答案】(1)人体胰腺细胞中控制R蛋白合成的基因表达,使其细胞膜上有病毒Ag蛋白的受体,可被S病毒识别,侵染;但其他细胞中控制R蛋白合成的基因不表达,细胞膜上没有病毒Ag蛋白的受体
(2) ①. 抗原 ②. 体液 ③. 辅助性T细胞表面的特定分子发生变化并与B细胞结合
(3)药物Y的抗病毒效果实验结果记录表
组别
血浆检测指标
甲
乙
丙(对照组)
个体
个体
个体
平均
值
个体
个体
个体
平均
值
个体
个体
个体
平均
值
S病毒含量
抗Ag抗体含量
(4) ①. 不能 ②. 提前5天注射的药物Y被人体降解(代谢),不能与S病毒的Ag蛋白结合,因而不能阻止病毒侵染胰腺细胞;侵染胰腺细胞后,病毒增殖,血浆S病毒含量较高,病毒Ag蛋白刺激机体产生抗体,血浆抗Ag抗体含量较高【解析】
【分析】机体感染相应病毒后,病毒的蛋白质可作为抗原刺激机体通过体液免疫途径产生抗体,而B细胞的活化需要病原体与B细胞接触提供第一信号,还需要辅助性T细胞表面的特定分子发生变化并与B细胞结合提供第二信号,以及细胞因子的促进。
【小问1详解】
S病毒只侵染胰腺细胞但不入侵人体其他细胞的直接原因是胰腺细胞膜表面有R蛋白,但其他细胞膜表面没有。胰腺细胞和其他细胞的基因相同,根本原因是基因的选择性表达,即人体胰腺细胞中控制R蛋白合成的基因表达,使其细胞膜上有病毒Ag蛋白的受体,可被S病毒识别,侵染;但其他细胞中控制R蛋白合成的基因不表达。
【小问2详解】
机体感染S病毒后,Ag蛋白可作为抗原刺激机体通过体液免疫途径产生抗体。B细胞的活化需要病原体与B细胞接触提供第一信号,还需要辅助性T细胞表面的特定分子发生变化并与B细胞结合提供第二信号,以及细胞因子的促进。
【小问3详解】
表格设计需包含:表格标题、表头、组别、2项检测指标、每只实验动物的原始数据和每组指标的平均值,表格如下:
组别
血浆检测指标
甲
乙
丙(对照组)
个体
个体
个体
平均
值
个体
个体
个体
平均
值
个体
个体
个体
平均
值
S病毒含量
抗Ag抗体含量
【小问4详解】提前2小时注射药物Y,血浆中病毒和抗体含量较少,说明药物Y具有一定的抗病毒效果,但提前5天注射药物Y,实验结果与对照组相同,可能是由于药物Y被人体降解(代谢),不能与S病毒的Ag蛋白结合,不能阻止病毒侵染胰腺细胞;侵染胰腺细胞后,病毒增殖,血浆S病毒含量较高,病毒Ag蛋白刺激机体产生抗体,血浆抗Ag抗体含量较高。
19. 某观赏鱼类的性别决定方式为XY型,其尾鳍长和尾鳍短:体表有斑纹和无斑纹分别由基因A:a和B:b控制。某培育团队用尾鳍长无斑纹的雌鱼和尾鳍短有斑纹的雄鱼进行杂交,F1全为尾鳍长有斑纹,F1自由交配得到的F2表现型及比例为尾鳍短有斑纹雄鱼:尾鳍长有斑纹雄鱼:尾鳍长有斑纹雌鱼:尾鳍短有斑纹雌鱼:尾鳍短无斑纹雌鱼:尾鳍长无斑纹雌鱼=199:601:301:99:102:298,请回答以下问题∶
(1)控制该观赏鱼体表有无斑纹的基因B:b在结构上的区别是______。F1雄鱼的基因型为______。
(2)让F2中尾鳍长有斑纹的雌:雄鱼相互交配,F3中尾鳍短有斑纹的雌鱼所占比例为______。
(3)若该观赏鱼中尾鳍长有斑纹更具观赏价值,杂交育种过程中不断淘汰其他类型,则F3中b基因频率为______。
(4)该观赏鱼的眼睛为正常眼,培育团队在培育过程中发现了更具观赏价值的:眼睛突出眼眶的突变体—龙眼,假设眼睛性状由等位基因E:e控制。培育团队用纯合的尾鳍长正常眼雌鱼和尾鳍短龙眼雄鱼杂交,得到的F1雌雄均为尾鳍长正常眼,将F1雌雄个体相互交配,F2中尾鳍长正常眼:尾鳍长龙眼:尾鳍短正常眼:尾鳍短龙眼=281:19:19:81。请在如图中画出F1的细胞中这两对等位基因所在染色体位置______,并解释出现F2中表现型及比例的原因∶______。
【答案】(1) ①. 碱基对的排列顺序不同 ②. AaXbYB
(2)1/24 (3)2/7
(4) ①. ②. A与E位于一条染色体上,a与e位于一条染色体上、减数分裂过程中,F1的同源染色体上非姐妹染色单体间发生互换,得到的配子比例为AE:Ae:aE:ae=9:1:1:9。受精作用过程中雌雄配子随机结合,所以出现F2中表现型及比例
【解析】
【分析】根据F2雄鱼都是有斑纹,雌鱼出现无斑纹性状,可推测体表有斑纹和无斑纹是伴性遗传。
【小问1详解】
基因B与b互为等位基因,分别控制不同的性状,即二者储存的遗传信息不同,二者在结构上的区别是碱基对序列不同。
F2的雄鱼中:尾鳍长:尾鳍短=3:1,有斑纹:无斑纹=1:0;雌鱼中:尾鳍长:尾鳍短=3:1,有斑纹:无斑纹=1:1,说明控制尾鳍长短的A、a基因位于常染色体上,遗传与性别无关,而有无斑纹的遗传与性别有关,即B、b基因位于性染色体上,且位于XY同源区段上、由此可得出F1雌雄鱼基因型为AaXBXb、AaXbYB。
【小问2详解】
F2中尾鳍长有斑纹的雌鱼基因型为A_XBXb,其中1/3AA、2/3Aa;尾鳍长有斑纹的雄鱼基因型为A_X-YB,其中1/3AA、2/3Aa;1/2XBYB、1/2XbYB;所以相互交配后F3中尾鳍短有斑纹的雌鱼(aaXBX-)所占比例为2/3×2/3×1/4×(1/2×1/2+1/2×1/4)=1/24。
【小问3详解】
计算b基因频率,F1中雌雄个体基因型分别为XBXb、XbYB,F2淘汰无斑纹个体后,雌雄个体基因型分别为XBXb、1/2XbYB、1/2XbYB,F2雌雄个体相互交配后,F2中1/8XBXB、2/8XBXb、1/8XbXb、2/8XBYB、2/8XbYB,淘汰XbXb后,则F2中1/7XBXB、2/7XBXb、2/7XBYB、2/7XbYB,Xb=1/2×2/7+1/2×2/7=2/7。
【小问4详解】
由题干“纯合的尾鳍长正常眼雌鱼和尾鳍短龙眼雄鱼杂交,得到的F1雌雄均为尾鳍长正常眼”可得出:龙眼对正常眼为隐性,且E、e位于常染色体上、若A、a和E、e两对等位基因位于非同源染色体上,则F1雌雄相互交配后代应该满足9:3:3:1,但实际杂交比例为281:19:19:81,由此得出两对等位基因不是独立遗传,应位于同一对同源染色体上、由于双隐性个体尾鳍短龙眼所占比例为81/400,所以开方可得出雌雄配子中ae为9/20。由此得出F1配子AE:Ae:aE:ae=9:1:1:9,即A与E位于一条染色体上,a与e位于一条染色体上,且F1雌雄个体减数分裂过程中,同源染色体上非姐妹染色单体间发生互换。由于受精作用过程中雌雄配子随机结合,所以出现F2中尾鳍长正常眼:尾鳍长龙眼:尾鳍短正常眼:尾鳍短龙眼=281:19:19:81。
20. 有研究发现,森林土壤中存在大量能够分解纤维素的菌种。在这些纤维素分解菌种中,部分菌种还能产生抑菌物质抑制其他微生物的繁殖。科学家欲从土壤中分离筛选出既能产纤维素酶,也能产抑菌物质的菌株,进行了如图所示操作,请回答下列有关问题:
(1)该研究小组对使用的培养基采用______法灭菌。在实验室中,除了可以使用稀释涂布平板法获得某菌种的纯培养物,还可使用______法。
(2)为筛选出分解纤维素的微生物,向步骤②中的培养基添加纤维素作为唯一______源。取等量的土壤浸出液接种至100mL普通培养基进行培养,在相同培养条件下获得的菌液与步骤②获得的菌液相比,浑浊程度明显增大,原因是______。④过程的目的是______。
(3)可利用______染料进一步鉴定培养皿中长出的4个菌落是否能分解纤维素。为进一步探究甲:乙:丙:丁中的菌株能否产抑菌物质,抑制金黄色葡萄球菌的繁殖,研究人员在无菌条件下,向普通固体培养基上均匀接种一定量的金黄色葡萄球菌,然后在固体培养基上打出A:B:C:D四个均匀圆孔(步骤⑤所示)。将等量等浓度的甲:乙:丙:丁菌液分别接种到平板A:B:C:D四个圆孔中,在相同且适宜条件下培养一段时间。若该实验证明只有丙能产抑菌物质抑制金黄色葡萄球菌的繁殖,则实验结果应为______。
(4)经上述步骤筛选出的菌株虽能产纤维素酶,但纤维素酶的产量较低,无法满足工业生产的需求。科学家可改造菌株纤维素酶基因的______(具体结构),增强纤维素酶基因的转录水平,以提高纤维素酶的产量。
【答案】(1) ①. 高压蒸汽灭菌 ②. 平板划线
(2) ①. 碳 ②. 培养基中多数微生物能繁殖,步骤②所使用的培养基为选择培养基,只有分解纤维素的微生物能在培养基中繁殖 ③. 微生物的扩大培养(获得相应菌落的纯培养物)
(3) ①. 刚果红 ②. 只有C孔周围出现抑菌圈,A、B、D孔周围长满金黄色葡萄球菌
(4)启动子
【解析】
【分析】图中过程①是制备土壤浸出液,目的是提取土壤中的微生物,步骤②目的是利用以纤维素为唯一碳源的培养基将能分解纤维素的微生物筛选出来,步骤③的目的是将这些微生物通过稀释涂布平板法分离开,过程④的目的是扩大培养微生物。
【小问1详解】
灭菌方法有多种,干热灭菌、湿热灭菌(包括高压蒸汽灭菌)、灼烧灭菌等。培养基适用于高压蒸汽灭菌法灭菌,玻璃器皿(培养皿)、金属等适用干热灭菌。可使用稀释涂布平板法或平板划线法获得某菌种的纯培养物,其中前者可用于计数。
【小问2详解】
为了筛选出分解纤维素的微生物,培养基中添加纤维素作为唯一碳源,能利用纤维素的微生物可在该培养基上正常生长。由于步骤②所使用的培养基为选择培养基,只有分解纤维素的微生物能在培养基中繁殖,而普通培养基中有多种微生物可以生长,导致普通培养基浑浊程度明显增大。过程④的目的是扩大培养微生物。
【小问3详解】
刚果红能与纤维素结合使培养基出现红色,鉴定能分解纤维素的微生物用刚果红。若只有丙能产抑菌物质抑制金黄色葡萄球菌的繁殖,则将菌液接种到培养基圆孔中培养一段时间,只有C能产抑菌物质,那么C产生的抑菌物质能扩散至周围的培养基中,使C孔周围出现抑菌圈。
【小问4详解】
相关试卷
这是一份重庆市巴蜀中学2022-2023学年高三生物下学期3月月考试题(Word版附解析),共20页。
这是一份重庆市南开中学2022-2023学年高三生物上学期12月月考试题(Word版附解析),共23页。试卷主要包含了选择题,非选择题等内容,欢迎下载使用。
这是一份重庆市长寿中学2022-2023学年高三生物上学期12月月考试题(Word版附解析),共20页。试卷主要包含了选择题,非选择题等内容,欢迎下载使用。