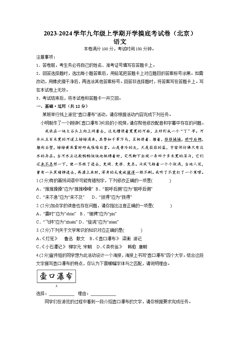
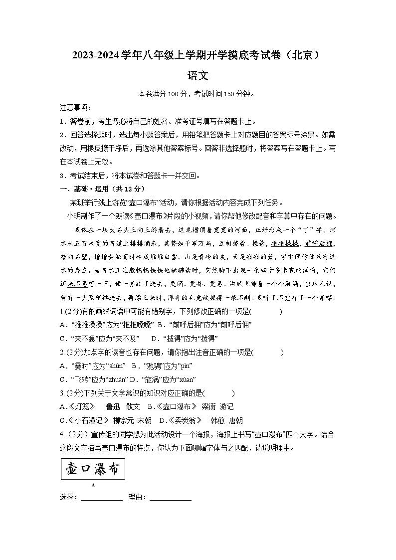
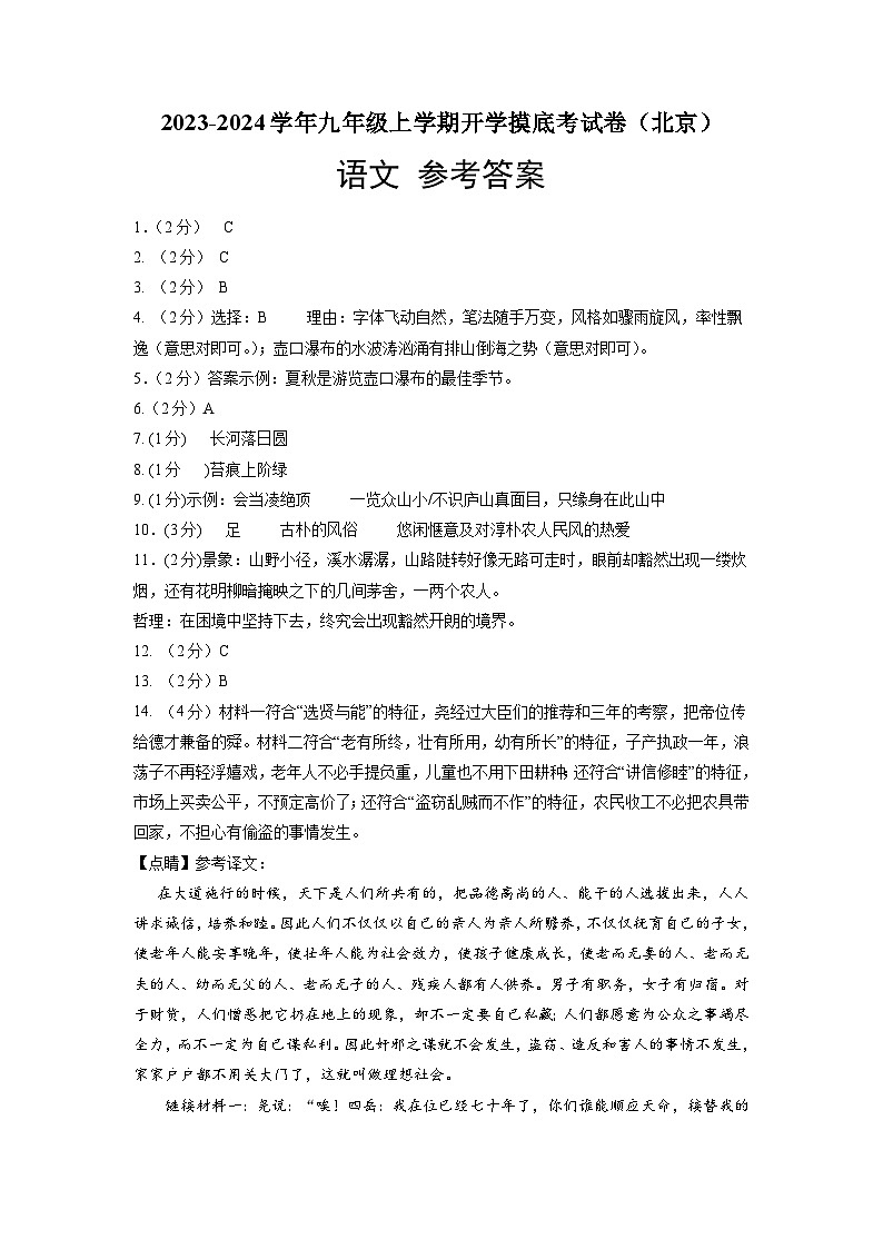
【开学摸底考】部编版语文九年级上学期--开学摸底考试卷(北京)(考试版+解析版)
展开2023-2024学年九年级上学期开学摸底考试卷
语文·答题卡
【开学摸底考】部编版语文九年级上学期--开学摸底考试卷(重庆)(考试版+解析版): 这是一份【开学摸底考】部编版语文九年级上学期--开学摸底考试卷(重庆)(考试版+解析版),文件包含开学摸底考部编版语文九年级上学期--开学摸底考试卷重庆解析版docx、开学摸底考部编版语文九年级上学期--开学摸底考试卷重庆考试版docx、开学摸底考部编版语文九年级上学期--开学摸底考试卷重庆答案docx、开学摸底考部编版语文九年级上学期--开学摸底考试卷重庆答题卡docx等4份试卷配套教学资源,其中试卷共30页, 欢迎下载使用。
【开学摸底考】部编版语文九年级上学期--开学摸底考试卷(湖北+武汉)(考试版+解析版): 这是一份【开学摸底考】部编版语文九年级上学期--开学摸底考试卷(湖北+武汉)(考试版+解析版),文件包含开学摸底考部编版语文九年级上学期--开学摸底考试卷湖北武汉解析版docx、开学摸底考部编版语文九年级上学期--开学摸底考试卷湖北武汉考试版docx、开学摸底考部编版语文九年级上学期--开学摸底考试卷湖北武汉答案docx、开学摸底考部编版语文九年级上学期--开学摸底考试卷湖北武汉答题卡docx等4份试卷配套教学资源,其中试卷共25页, 欢迎下载使用。
【开学摸底考】部编版语文九年级上学期--开学摸底考试卷(浙江+宁波)(考试版+解析版): 这是一份【开学摸底考】部编版语文九年级上学期--开学摸底考试卷(浙江+宁波)(考试版+解析版),文件包含开学摸底考部编版语文九年级上学期--开学摸底考试卷浙江宁波解析版docx、开学摸底考部编版语文九年级上学期--开学摸底考试卷浙江宁波考试版docx、开学摸底考部编版语文九年级上学期--开学摸底考试卷浙江宁波答案docx、开学摸底考部编版语文九年级上学期--开学摸底考试卷浙江宁波答题卡docx等4份试卷配套教学资源,其中试卷共24页, 欢迎下载使用。

