所属成套资源:高考生物二轮复习 热点难点突破专题突破 含解析
高考生物热点难点突破专题03细胞的生命历程含减数分裂热点难点突破含解析
展开
这是一份高考生物热点难点突破专题03细胞的生命历程含减数分裂热点难点突破含解析,共9页。
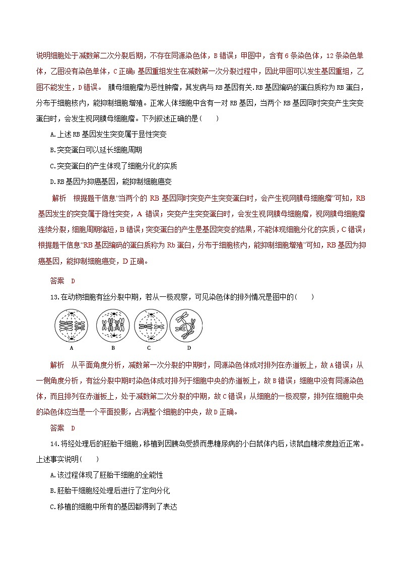
专题03 细胞的生命历程(含减数分裂)1.下列与细胞周期有关的叙述,正确的是( )A.纺锤丝出现在分裂中期B.染色体存在的时间比染色质长C.等位基因的分离发生在分裂前期D.核DNA的复制发生在分裂间期解析:纺锤丝出现在分裂前期,A错误;分裂间期时间比分裂期长得多,而分裂间期以染色质形态存在,因此染色体存在的时间比染色质短,B错误;等位基因的分离发生在减数第一次分裂后期,C错误;核DNA的复制发生在分裂间期,D正确。答案:D2.下列人体细胞增殖过程的相关叙述正确的是( )A.细胞周期的有序进行需原癌基因的严格调控B.处于分裂期的细胞会大量利用碱基T与UC.有丝分裂的细胞中不含有性染色体D.染色体数目与DNA分子数目始终保持相同答案:A3.如图是某雄性二倍体动物体内一个正在分裂的细胞。判断它不处于减数第二次分裂中期的理由是( )①有同源染色体 ②有等位基因 ③有成对的性染色体 ④没有联会⑤有染色单体A.①③⑤ B.②③④C.①②③ D.①②③④⑤答案:C4.梭菌毒素“Tpel”可使动物细胞内的一种蛋白质变性失活,进而使该细胞凋亡。这一发现可能有助于研究治疗癌症。下列叙述错误的是( )A.蛋白质变性失活是由于破坏肽键结构B.“Tpel”能间接改变细胞内mRNA的种类C.形态结构发生变化的不一定是癌细胞D.细胞发生癌变的根本原因是基因突变解析 蛋白质变性失活是由于破坏了蛋白质的空间结构,A错误;“Tpel”通过间接改变细胞内的mRNA的种类导致细胞凋亡,B正确;形态结构发生变化的不一定是癌细胞,C正确;细胞癌变的根本原因是因为抑癌基因和原癌基因发生了基因突变,D正确。答案 A5.如图是基因型为AaBbdd的某哺乳动物细胞分裂不同时期的图像,则甲、乙细胞( )A.均可存在于动物卵巢中B.均有3对同源染色体C.染色单体数分别为12、0D.均在发生基因重组解析 甲图细胞质均等分裂,且同源染色体发生分离,属于雄性动物,发生在减数第一次分裂后期,在睾丸中,A错误;乙图细胞中着丝点分裂,染色单体形成染色体并向细胞两极移动,且没有同源染色体,说明细胞处于减数第二次分裂后期,不存在同源染色体,B错误;甲图中,含有6条染色体,12条染色单体,乙图没有染色单体,C正确;基因重组发生在减数第一次分裂过程中,因此甲图可以发生基因重组,乙图不能发生,D错误。 膜母细胞瘤为恶性肿瘤,其发病与RB基因有关.RB基因编码的蛋白质称为RB蛋白,分布于细胞核内,能抑制细胞增殖。正常人体细胞中含有一对RB基因,当两个RB基因同时突变产生突变蛋白时,会发生视网膜母细胞瘤。下列叙述正确的是( )A.上述RB基因发生突变属于显性突变B.突变蛋白可以延长细胞周期C.突变蛋白的产生体现了细胞分化的实质D.RB基因为抑癌基因,能抑制细胞癌变答案 D13.在动物细胞有丝分裂中期,若从一极观察,可见染色体的排列情况是图中的( )解析 从平面角度分析,减数第一次分裂的中期时,同源染色体成对排列在赤道板上,故A错误;从一侧角度分析,有丝分裂中期时染色体成对排列于细胞中央的赤道板上,故B错误;细胞中没有同源染色体,而且排列在赤道板上,处于减数第二次分裂的中期,故C错误;从细胞的一极观察,排列在细胞中央的染色体应当是一个平面投影,占满整个细胞的中央,故D正确。答案 D14.将经处理后的胚胎干细胞,移植到因胰岛受损而患糖尿病的小白鼠体内后,该鼠血糖浓度趋近正常。上述事实说明( )A.该过程体现了胚胎干细胞的全能性B.胚胎干细胞经处理后进行了定向分化C.移植的细胞中所有的基因都得到了表达D.移植的细胞具有无限增殖的能力解析 胚胎干细胞具有发育的全能性,能分化形成各种组织。根据题意可知,小白鼠的糖尿病是胰岛细胞受损引起的。将经处理后的胚胎干细胞,移植到小白鼠体内后,该鼠血糖浓度趋于正常,说明干细胞经过处理后定向分化形成胰岛细胞,产生胰岛素调节血糖浓度,使血糖浓度正常。答案 B15.科学家用含15N的硝酸盐作为标记物浸泡蚕豆幼苗,并追踪蚕豆根尖细胞的分裂情况,得到蚕豆根尖分生区细胞连续分裂的数据如下图所示,下列叙述中正确的是( )A.BC阶段结束之后DNA含量才增加一倍B.2~17.3 h期间,DNA分子可处于解旋状态C.核糖体、高尔基体、线粒体、叶绿体在2~17.3 h期间活动旺盛D.非等位基因的自由组合可发生在17.3~19.3 h答案 B16.右图表示真核细胞一个细胞周期中染色体的变化,下列有关叙述正确的是( ) A.同一个体所有细胞的细胞周期持续时间相同B.细胞中的DNA含量加倍是在e~a时期C.植物细胞中,d~e时期囊泡的活动加强D.动、植物细胞有丝分裂过程的不同之处主要发生在a~b时期和c~d时期解析 同一个体不同细胞的细胞周期持续时间不相同,分离旺盛的细胞的细胞周期短一些,故A错误;细胞中的DNA含量加倍是在b~c时期,故B错误;植物细胞中,a~b时期囊泡的活动加强,故C错误;动、植物细胞有丝分裂过程的不同之处主要发生在a~b时期和c~d时期,故D正确。答案 D17.与高等植物细胞有丝分裂相比,下列叙述中不是动物细胞有丝分裂显著特点的是( )A.染色体经过复制后精确均分到两个子细胞中B.中心体周围发射出星射线 C.在细胞分裂末期,细胞缢裂成两部分 D.在细胞分裂前期,两组中心粒分别移向细胞两极解析 染色体经过复制后精确均分到两个子细胞中,是动植物细胞有丝分裂过程的共同点。 答案 D25.观察某二倍体生物的细胞时,发现一个细胞中有8条形状、大小各不相同的染色体,并排列于赤道板上,此细胞处于( )A.有丝分裂中期 B.有丝分裂后期C.减数第一次分裂中期 D.减数第二次分裂中期解析 形状、大小各不相同代表没有同源染色体,是减数第二次分裂;排在赤道板上,说明是中期。答案 D26.下列有关正常雌果蝇(2N=8)体内细胞分裂的叙述,正确的是( )A.在细胞有丝分裂末期,核膜解体核仁消失B.在减数第一次分裂的前期和后期均可以发生基因重组C.正常情况下,次级卵母细胞中形态、大小相同的染色体是同源染色体D.处于减数第二次分裂后期的细胞中有4个染色体组答案 B27.以下关于遗传和减数分裂的叙述中,正确的是( )A.在减数分裂的过程中,基因和染色体的行为总是一致的B.一个基因型为AaBb的精原细胞经减数分裂后能形成4种精子C.在减数分裂的过程中,非同源染色体间的部分交换属于基因重组D.在减数分裂的过程中,等位基因的分离只能发生在减数第一次分裂的后期解析 细胞中的DNA不都在染色体上,还有少量DNA分布在细胞质的线粒体,A错误;一个基因型为AaBb的精原细胞经减数分裂后能形成2种或4种精子,B正确;在减数分裂的过程中,非同源染色体间的部分交换属于易位,同源染色体的非姐妹染色单体间的部分交换属于基因重组,C错误;在减数分裂的过程中,正常情况下等位基因的分离只能发生在减数第一次分裂的后期,若发生过交叉互换,则减数第二次分裂后期也会发生等位基因的分离,D错误。答案 B28.下图甲表示基因型为AaBb的某高等雌性动物处于细胞分裂不同时期的细胞图像,乙表示该动物细胞分裂的不同时期染色体数目变化曲线,丙表示该动物形成生殖细胞的过程图解,丁表示丙过程中某细胞染色体与基因的位置关系。请据图分析回答:(1)与动物细胞分裂密切相关的细胞器有线粒体、核糖体、________。(2)图甲中B、E细胞各含有________、________条染色体:其中E细胞所处的分裂时期属于乙图中的________(填标号)阶段。(3)在体细胞分裂过程中,细胞中染色体数暂时加倍处在乙图中的________阶段(填标号)。(4)图丁对应于图丙中的细胞________(选填“①”、“②”或“③”);细胞Ⅳ的基因组成是________。(5)在不考虑变异的情况下,图甲中含有等位基因的细胞除A外,还有________、________(填字母)。答案 (1)中心体 (2)8 2 ② (3)⑥ (4)② aB (5)B D (B、D顺序可调换)29.蜂毒素是工蜂毒腺分泌的多肽,具有抗菌、抗病毒及抗肿瘤等广泛的生物学效应。体外研究发现,蜂毒素对多种癌细胞具有强烈的杀伤作用。请回答:(1)在工蜂毒腺细胞的核糖体上,蜂毒素是以________为模板合成的。(2)在适宜条件下进行体外培养,癌细胞能够________,在此过程中细胞内的DNA含量将持续出现周期性的变化。下图1表示癌细胞在一定浓度的蜂毒素培养液中培养一定时间后,DNA含量不同的细胞数。据此推测,蜂毒素能将癌细胞阻断在有丝分裂的________期。当________突变时,细胞由正常细胞变为癌细胞。(3)研究表明,阻断癌细胞增殖周期可引起细胞凋亡。科研人员为研究蜂毒素对人胃癌细胞的影响及作用机制,进行了以下实验。请完善实验并回答问题。方法步骤:A.取4只相同的培养瓶,编号,分别加入等量的完全培养液并接种等量离体胃癌细胞。B.1号培养瓶为空白对照,向2-4号培养瓶中分别加入2、4、8 μg/mL蜂毒素溶液。C.培养48 h后,检测并统计________,结果如上图2所示。D.重复a、b步骤,检测凋亡基因(Bax、Bel-2)的表达,结果如上图3所示。分析讨论:A.图2表明一定浓度的蜂毒素能诱导胃癌细胞凋亡,并随浓度增大诱导效应________。B.图2、图3表明:从基因水平上看,蜂毒素诱导胃癌细胞凋亡与________有关。当Bel-2蛋白/Bax蛋白的比值出现________趋势时,将会诱导胃癌细胞凋亡。答案 (1)mRNA(2)无限增殖 间 原癌基因和抑癌基因(3)胃癌细胞凋亡率 增强 Bax基因表达增强和Bel-2基因表达减弱(或Bax基因与Bel-2基因的表达;或促Bax蛋白产生和抑制Bel-2蛋白产生) 降低30.不同的生物材料均可能用来研究细胞的增殖。取菊花茎中中轴、侧枝、髓等部位的分生组织,测定其细胞周期的部分时间,见表。(单位:h)请回答下列问题:分生组织部位细胞周期总时间G1期S期G2期中轴135.0112.410.19.3侧枝51.430.97.99.4髓72.551.78.98.7(1)表中侧枝分生区细胞的细胞周期的分裂期时间为 h。(2)从表中看出,同种生物内的细胞周期的长短主要取决于 期;DNA的复制是在S期完成的,则G1期发生的变化最可能是 。(3)大蒜素是从大蒜中分离出的化合物,能抑制癌细胞增多。为研究其抑制作用的具体机理,研究者提出了相应的实验思路。①实验分组A组:动物细胞培养液+癌细胞+1mL大蒜素+1mL生理盐水B组:动物细胞培养液+癌细胞+1mLDNA复制抑制剂+1mL生理盐水C组:动物细胞培养液+癌细胞+1mL大蒜素+1mLDNA复制抑制剂D组:动物细胞培养液+癌细胞+ ②每组设置若干个重复样品,在适宜条件下培养③定期取样,检测结果;数据分析,得出结论根据上述思路,回答下列问题:①D组横线上“?”处应加的试剂是 ,设置D组的目的是 。②实验中的自变量是 ,采用DNA复制抑制剂的目的是 。解析 (1)由以上分析可知,侧枝分生区细胞的细胞周期的分裂期时间=细胞周期总时间-分裂间期=51.4-(30.9+7.9+9.4)=3.2h。由表中数据可知,G1期时间占细胞周期总时间的比例最大,即同种生物内的细胞周期的长短主要取决于G1期;DNA的复制是在S期完成的,因此G1期要为DNA的复制作准备(或合成DNA复制时所需要的蛋白质)。(3)①D组是空白对照组,应加入2mL生理盐水作为对照;②分析A、B、C、D四组实验可知,实验的自变量是大蒜素、DNA复制抑制剂;DNA复制抑制剂可以抑制DNA复制而抑制癌细胞增殖,因此实验中采用DNA复制抑制剂的目的是抑制细胞增殖,排除细胞增殖使细胞数目增多,对细胞凋亡引起的细胞数目改变的影响。 织红细胞。 答案:(1)细胞分化 基因的选择性表达 造血干细胞都是来自同一个细胞的有丝分裂(2)翻译 晚幼红细胞、网织红细胞(3)核DNA的复制和转录(或染色质复制和核DNA的转录) 间期32.机体的免疫系统对核辐射损伤很敏感,主要表现在核辐射会诱导免疫细胞凋亡。人白细胞介素18(IL-18)能促进免疫细胞的增殖和分化,提高机体免疫功能。某科研小组开展了“IL-18对核辐射诱导小鼠脾细胞凋亡的抑制作用”的研究:选取若干实验小鼠,随机分成三组:①组无核辐射;②组核辐射(60Co照射,下同);③组先核辐射损伤,1天后注射IL-18。14天后分别取各组小鼠脾细胞进行体外培养,在培养了0 h、12 h、24 h、48 h后,进行细胞凋亡检测,得到的细胞凋亡相对值如表:组别处理方法0 h12 h24 h48 h①无核辐射0.0460.0560.0480.038②辐射损伤0.4600.4200.5300.520③辐射损伤+IL-180.2390.2650.2790.269(1)已知IL-18是一种淋巴因子,它与______________等都属于免疫活性物质。(2)细胞凋亡是由遗传机制决定的________________死亡。从表中可知,细胞凋亡相对值越小,说明发生凋亡的脾细胞数目越________;从________(组别)可知,IL-18能够抑制脾细胞凋亡。(3)科研小组还设置了第④组实验,实验方法是先注射IL-18,3天后,进行辐射损伤,14天后的实验操作同前三组。与第③组相比,设置第④组的目的是________________________。答案:(1)抗体(溶菌酶)(2)细胞编程性(程序性) 少 ②③(3)比较核辐射前后注射IL-18对抑制脾细胞凋亡的影响
相关试卷
这是一份高考生物热点难点突破专题17选择题解题方法与技巧热点难点突破含解析,共8页。
这是一份高考生物热点难点突破专题16现代生物科技专题热点难点突破含解析,共13页。
这是一份高考生物热点难点突破专题15生物技术实践热点难点突破含解析,共28页。试卷主要包含了回答下列与物质提取有关的问题等内容,欢迎下载使用。

