


高考生物考前冲刺刷题练习 一(含答案解析)
展开2020年高考生物考前冲刺刷题练习 一
1.人体内含有多种多样的蛋白质,每种蛋白质( )
A.都含有20种氨基酸
B.都是在细胞内发挥作用
C.都具有一定的空间结构
D.都能催化生物化学反应
2.下列有关生物体内化合物的叙述,错误的是( )
A.核糖可作为原料参与合成RNA和ATP
B.tRNA为单链结构,分子内不存在碱基对
C.酶在催化反应前后,其分子结构不变
D.胆固醇、维生素D属于固醇类物质
3.下列与细胞器相关的叙述中,正确的是( )
A.蓝藻细胞中有的酶在核糖体上合成后,再由内质网和高尔基体加工
B.分泌蛋白合成旺盛的细胞中,高尔基体膜成分的更新速度快
C.溶酶体能吞噬并杀死侵入细胞的病毒或病菌,但不能分解衰老的细胞器
D.植物细胞叶绿体产生的ATP主要用于主动运输等过程
4.下列关于细胞的结构与功能的说法中,错误的是( )
A.细胞膜能控制物质进出细胞,但这种控制作用是相对的
B.植物细胞能够保持坚挺与液泡有关
C.细胞质基质中可以进行多种化学反应
D.核仁中可以合成mRNA、tRNA和rRNA
5.下列关于生命的物质基础和结构基础的相关叙述,正确的是( )
A.生物膜的动态变化体现了膜的选择透过性
B.神经元细胞膜突起形成轴突的作用是扩大神经元接受刺激的面积
C.蛋白质、核酸和多糖的单体分别是氨基酸、核苷酸和葡萄糖
D.细胞间的信息交流都依赖于细胞膜上的受体
6.小麦种子萌发过程中,α淀粉酶在糊粉层的细胞中合成,在胚乳中分解淀粉。该酶从糊粉层细胞排到细胞外的方式是( )
A.顺浓度梯度经自由扩散排出
B.逆浓度梯度经协助扩散排出
C.通过离子通道排出
D.含该酶的囊泡与质膜融合排出
7.下图所示各曲线所代表的生物学含义及描述正确的是( )
A.图丁表示小鼠体内酶活性与外界环境温度的关系
B.图丙表示酵母菌呼吸时氧气浓度与CO2产生量的关系,a点时产生ATP最多
C.图乙所示物质运输速率不受呼吸酶抑制剂的影响
D.图甲表示人的成熟红细胞中ATP生成速率与氧气浓度的关系
8.以酵母菌和葡萄糖为材料进行“乙醇发酵实验”,装置图如下。下列关于该实验过程与结果的叙述,错误的是( )
A.将温水化开的酵母菌悬液加入盛有葡萄糖液的甲试管后需振荡混匀
B.在甲试管内的混合液表面需滴加一薄层液体石蜡以制造富氧环境
C.乙试管中澄清的石灰水变浑浊可推知酵母菌细胞呼吸产生了CO2
D.拔掉装有酵母菌与葡萄糖混合液的甲试管塞子后可闻到酒精的气味
9.一对表现型正常的夫妇生了一个患红绿色盲且性染色体组成为XXY的孩子,下列示意图最能表明其原因的是( )
10.下列有关细胞生命历程的说法错误的是( )
A.细胞生长过程中,核糖体的数量增加,但物质运输效率降低
B.细胞分化时遗传物质发生改变,且蛋白质的种类有变化
C.癌变的细胞中多个基因发生了突变,代谢中有特殊的蛋白质产生
D.细胞凋亡时相关基因活动加强,有利于个体的生长发育
11.纯种果蝇中,朱红眼♂×暗红眼♀,子代只有暗红眼;而反交,暗红眼♂×朱红眼♀,F1雌性为暗红眼,雄性为朱红眼。设相关基因为A、a,下列叙述不正确的是( )
A.上述实验可判断朱红色基因为隐性基因
B.反交的结果说明眼色基因在性染色体上
C.正反交的子代中,雌性基因型都是XAXa
D.预期正交的F1自由交配,后代表现型比例是1∶1∶1∶1
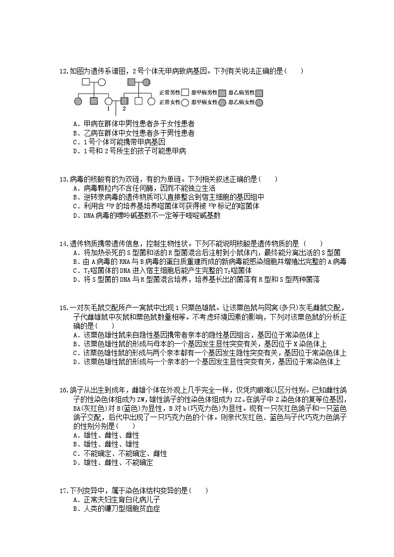
12.如图为遗传系谱图,2号个体无甲病致病基因。下列有关说法正确的是( )
A.甲病在群体中男性患者多于女性患者
B.乙病在群体中女性患者多于男性患者
C.1号个体可能携带甲病基因
D.1号和2号所生的孩子可能患甲病
13.病毒的核酸有的为双链,有的为单链。下列相关叙述正确的是( )
A.病毒颗粒内不含任何酶,因而不能独立生活
B.逆转录病毒的遗传物质可以直接整合到宿主细胞的基因组中
C.利用含32P的培养基培养噬菌体可获得被32P标记的噬菌体
D.DNA病毒的嘌呤碱基数不一定等于嘧啶碱基数
14.遗传物质携带遗传信息,控制生物性状。下列不能说明核酸是遗传物质的是 ( )
A.将加热杀死的S型菌和活的R型菌混合后注射到小鼠体内,最终能分离出活的S型菌
B.由A病毒的RNA与B病毒的蛋白质重建而成的新病毒能感染细胞并增殖出完整的A病毒
C.T2噬菌体的DNA进入宿主细胞后能产生完整的T2噬菌体
D.将S型菌的DNA与R型菌混合培养,培养基长出的菌落有R型和S型两种菌落
15.一对灰毛鼠交配所产一窝鼠中出现1只栗色雄鼠。让该栗色鼠与同窝(多只)灰毛雌鼠交配,子代雌雄鼠中灰鼠和栗色鼠数量相等。不考虑环境因素的影响,下列对该栗色鼠的分析正确的是( )
A.该栗色雄性鼠来自隐性基因携带者亲本的隐性基因组合,基因位于常染色体上
B.该栗色雄性鼠的形成与母本的一个基因发生显性突变有关,基因位于X染色体上
C.该栗色雄性鼠的形成与两个亲本都有一个基因发生隐性突变有关,基因位于常染色体上
D.该栗色雄性鼠的形成与一个亲本的一个基因发生显性突变有关,基因位于常染色体上
16.鸽子从出生到成年,雌雄个体在外观上几乎完全一样,仅凭肉眼难以区分性别。已知雌性鸽子的性染色体组成为ZW,雄性鸽子的性染色体组成为ZZ。在鸽子中Z染色体的复等位基因,BA(灰红色)对B(蓝色)为显性,B对b(巧克力色)为显性。现有一只灰红色鸽子和一只蓝色鸽子交配,后代中出现了一只巧克力色的个体。则亲代灰红色、蓝色与子代巧克力色鸽子的性别分别是( )
A.雄性、雌性、雌性
B.雄性、雌性、雄性
C.不能确定、不能确定、雌性
D.雄性、雌性、不能确定
17.下列变异中,属于染色体结构变异的是( )
A.正常夫妇生育白化病儿子
B.人类的镰刀型细胞贫血症
C.人类的21三体综合征
D.人类的猫叫综合征
18.羊水检查是针对孕妇进行的一种检查,以确定胎儿的健康状况、发育程度及是否患有某种遗传病,检查过程如图所示。下列说法错误的是( )
A.细胞培养时用的是液体培养基
B.胎儿是否患唐氏综合征可通过显微镜镜检查出
C.胎儿是否患红绿色盲可通过显微镜镜检查出
D.检测分析羊水的液体成分可判断胎儿的健康状况
19.下列有关内环境及稳态的叙述,错误的是( )
A.内环境是机体进行生命活动和细胞代谢的主要场所
B.内环境的成分可包含CO2、尿素、神经递质等物质
C.蛋白质、Na+和Cl-是维持血浆渗透压的主要物质
D.小腿抽搐可能是由于内环境成分发生变化而引起的
20.下列关于人体内环境的稳态叙述,错误的是( )
A.内环境稳态就是指内环境的各种化学成分保持相对稳定的状态
B.体液包括细胞内液和细胞外液,其中细胞内液约占2/3,细胞外液约占1/3
C.红细胞、淋巴细胞、人的口腔上皮细胞生活的内环境分别是血浆、淋巴、组织液
D.内环境稳态是机体进行正常生命活动的必要条件
21.科研人员从某毒蛇的毒腺中提取蛇毒素,将适量的蛇毒素反复多次注射到马的体内,一段时间后从马的血液中提取抗蛇毒素。下列相关叙述正确的是( )
A.蛇毒素是淋巴因子,促进马的B细胞增殖分化,产生抗蛇毒素
B.蛇毒素反复多次注射到马的体内,使马的体内产生较多的记忆细胞和抗蛇毒素
C.蛇毒素能与抗蛇毒素特异性结合形成免疫沉淀,阻止抗蛇毒素毒杀细胞
D.蛇毒素注射到马的体内,使马产生细胞免疫,起到免疫治疗作用
22.如图表示人体内各类血细胞及淋巴细胞生成的途径,a~f表示不同种类的细胞,下列说法错误的是( )
A.各类细胞来源相同但功能不同,根本原因是不同细胞表达的基因不同
B.d既参与体液免疫过程,又参与细胞免疫过程
C.吞噬细胞和b都属于淋巴细胞
D.当再次受相同抗原刺激后,机体具有更强烈的免疫反应,主要与e和f有关
23.下列关于生长素及其类似物的叙述,正确的是( )
A.植物向光生长能够说明生长素作用的两重性
B.缺乏氧气会影响植物体内生长素的极性运输
C.在花期喷洒高浓度的2,4-D可防止落花落果
D.用生长素类似物处理二倍体番茄幼苗,可得到多倍体
24.在生长素的发现过程中,下列说法与科学事实不相符的是( )
A.达尔文证明了胚芽鞘向光性弯曲的原因是生长素分布不均匀
B.鲍森·詹森实验的结论是胚芽鞘尖端产生的影响可以透过琼脂片传递给下部
C.拜尔的实验需在黑暗条件下进行
D.温特的实验证明引起胚芽鞘弯曲生长的是一种化学物质
25.科学家对某岛屿的社鼠种群数量和一年中不同季节的性比(性别比例)进行统计,结果如图(曲线表示种群数量),下列分析不合理的是( )
A.性比通过影响出生率间接影响种群大小
B.性比维持较高水平时不利于社鼠种群数量的增加
C.当社鼠种群数量处于高峰期时雌性明显多于雄性
D.该岛屿春季和春夏之交更有利于社鼠种群的繁殖
26.下表是退耕还林后,某森林生态系统中的群落自然演替所经历的“一年生草本、多年生草本和灌木”三个阶段中优势物种的种群密度变化情况(单位:株/平方米)
下列分析合理的是( )
A.第1~10年内,该生态系统中物种的丰富度先升高然后再降低
B.第1~20年内,物种b逐渐成为优势物种,主要与其适应环境有关
C.第1~5年内,物种a密度上升的主要原因是该种群年龄组成属于增长型
D.第10~15年内,物种a逐渐消失的原因可能与其不能适应弱光环境相关
27.某学习小组调查校园生态系统的成分及其关系,部分结果如下图所示。下列分析合理的是( )
A.碳以CO2的形式沿着箭头①所示渠道流动
B.生产者同化的太阳能最多有20%流经箭头②所示渠道
C.该系统的信息沿着图中箭头所示渠道进行传递
D.若乌鸦被驱出校园,该系统抵抗力稳定性降低
28.某农村有大量人员外出务工,导致很多农田弃耕。下图表示某弃耕农田中,某种草本植物种群密度变化曲线,其中在A点农田弃耕,C点出现灌木。下列说法错误的是( )
A.该草本植物种群密度的调查可采用样方法,调查时要注意随机取样
B.D点之后可能会出现乔木,演替过程中物种的丰富度不断增加
C.BC段该植物种群密度不再增加的主要原因可能是天敌数量增加、种内斗争加剧等
D.地表生满杂草、灌木等植被有利于防风固沙,这体现了生物多样性的间接价值
29.下表是利用固定化α淀粉酶进行酶解淀粉的实验,下列叙述错误的是( )
A.预期丙组流出液中产物的纯度可能最高
B.固定后的α淀粉酶装入柱中后可以重复利用
C.各组实验中淀粉溶液的浓度、pH、温度等都应该相同且适宜
D.流出液产物的纯度只与固定化酶柱长度和淀粉溶液的流速有关
30.下列关于高中生物学实验的相关叙述,不正确的是( )
A.泡菜制作的过程中,乳酸菌能在缺氧条件下产生乳酸
B.运用植物细胞质壁分离的原理,可估测某作物新品种的细胞液浓度
C.调查人群中白化病的发病率应在患者家系中多调查几代,以减少误差
D.常取大蒜幼苗根尖做临时装片,用碱性染料染色可观察染色体
31.用XhoⅠ和SalⅠ两种限制性核酸内切酶分别处理同一DNA片段,酶切位点及酶切产物分离结果如图。以下叙述不正确的是( )
A.图1中两种酶识别的核苷酸序列不同
B.图2中酶切产物可用于构建重组DNA
C.泳道①中是用SalⅠ处理得到的酶切产物
D.图中被酶切的DNA片段是单链DNA
32.下列关于哺乳动物胚胎工程的叙述,错误的是( )
A.胚胎分割时,最好选择桑椹胚或原肠胚
B.胚胎干细胞具有发育的全能性,可从早期胚胎中分离获取
C.胚胎移植时,受体母畜的生理状态必须与供体母畜相同
D.培育试管动物时,受精过程及早期胚胎发育过程在体外进行
答案解析
1.答案为:C;
解析:组成生物体蛋白质的氨基酸约有20种,但并不是所有蛋白质都同时含有20种氨基酸。有的蛋白质在细胞内发挥作用,如呼吸酶;有的在细胞外发挥作用,如消化酶、抗体等。蛋白质的功能取决于其空间结构。蛋白质具有催化作用、免疫作用、调节作用、运输作用、构成细胞成分等功能。
2.答案为:B;
解析:RNA中五碳糖是核糖,ATP中“A”表示腺苷,由腺嘌呤和核糖组成;tRNA虽然为单链结构,但折叠后部分碱基可以发生互补配对;酶是生物催化剂,在催化反应前后,其分子结构不变;脂质包括脂肪、磷脂、固醇,其中固醇包括胆固醇、维生素D、性激素。
3.答案为:B;
解析:蓝藻细胞属于原核细胞,无内质网和高尔基体,只有核糖体,A错误;分泌蛋白在内质网上的核糖体上合成,进入内质网进行加工、分类、包装,形成囊泡进入高尔基体,由高尔基体进行进一步加工,形成囊泡,运向细胞膜,由细胞膜分泌到细胞外,所以分泌蛋白合成旺盛的细胞中,高尔基体膜成分的更新速度快,B正确;溶酶体的功能是吞噬并杀死侵入细胞的病毒或病菌,分解衰老、损伤的细胞器,C错误;植物细胞叶绿体产生的ATP用于光合作用暗反应阶段,主动运输消耗的ATP由细胞呼吸提供,D错误。
4.答案为:D;
解析:细胞膜能控制物质进出细胞,细胞需要的营养物质可以从外界进入细胞,细胞产生的代谢废物可以排出细胞,而细胞内的核酸等重要成分不会被排出细胞;但细胞膜对物质进出细胞的控制作用是相对的,环境中一些有害物质也能进入细胞,如CO、某些病菌和病毒等,A正确;植物细胞的液泡内有细胞液,可调节植物细胞的环境,使植物细胞保持坚挺,B正确;细胞质基质是进行大部分化学反应的场所,细胞质基质含有水、无机盐、脂质、糖类、核苷酸、氨基酸,还有许多种酶。细胞质基质是活细胞新陈代谢的主要场所,C正确;核仁中可以合成rRNA,但不能合成mRNA和tRNA,D错误。
5.答案为:C;
解析:生物膜的动态变化体现了膜的流动性,A错误;神经元细胞膜突起形成很多树突,其作用是扩大神经元接受刺激的膜面积,B错误;蛋白质、核酸和多糖都属于生物大分子,它们的单体分别是氨基酸、核苷酸和葡萄糖,C正确;细胞间的信息交流一般依赖于细胞膜上的受体蛋白质,但是植物细胞通过胞间连丝传递信息,与细胞膜上的受体无关,D错误。
6.答案为:D;
解析:α淀粉酶的化学本质是大分子蛋白质,从糊粉层细胞排到细胞外的方式是胞吐。
7.答案为:D;
解析:小鼠属于恒温动物,在外界环境温度变化时,小鼠能维持体温相对稳定,因此小鼠体内酶活性基本不变,A项错误;图丙a点时,细胞呼吸速率最低,产生的ATP最少,B项错误;图乙中物质的运输速率与氧气浓度有关,而且与物质的浓度有关,属于主动运输,该运输方式需要能量,因此运输速率会受到呼吸酶抑制剂的影响,C项错误;人的成熟红细胞中没有线粒体,只能依靠无氧呼吸产生能量,因此人体成熟红细胞中ATP生成速率与氧气浓度无关,D项正确。
8.答案为:B;
解析:干酵母需要用温水化开,以保持酵母菌活性;酵母菌悬液加入葡萄糖溶液后要充分振荡,使葡萄糖与酵母混匀充分接触,利于发生反应。在甲试管内的混合液表面滴加一薄层液体石蜡以制造无氧环境,利于乙醇发酵。若乙试管中的澄清石灰水变浑浊,说明酵母菌细胞呼吸产生了CO2。甲试管中的酵母菌进行厌氧呼吸产生酒精,酒精具有挥发性,所以拔掉甲试管塞子后可闻到酒精的气味。
9.答案为:D;
解析:红绿色盲为伴X隐性遗传病,设用B、b一对等位基因表示。表现型正常的夫妇的基因型分别为XBXb、XBY,患病孩子的基因型为XbXbY,是由XbXb型卵细胞与Y型精子结合发育形成的。XbXb型卵细胞产生的原因是在减数第二次分裂后期,次级卵母细胞着丝点分裂后产生的两条Xb没有分开,一同进入卵细胞。
10.答案为:B;
解析:本题考查细胞的生命历程,要求考生理解相关知识的要点,把握知识间的内在联系,构建知识网络结构的能力。细胞生长过程中,核糖体的数量增加,细胞体积增大,细胞表面积与体积的比值变小,物质运输效率降低,A正确;细胞分化时细胞内遗传物质不变,但由于基因的选择性表达,细胞内蛋白质的种类有变化,B错误;癌变的细胞中多个基因发生了突变,代谢中有特殊的蛋白质产生,C正确;细胞凋亡时与凋亡相关的基因活动加强,有利于个体的生长发育,D正确。
11.答案为:D;
解析:根据朱红眼♂×暗红眼♀,子代全为暗红眼,可知暗红眼对朱红眼为显性;由于亲本果蝇都是纯种,反交产生的后代性状表现有性别差异,说明控制眼色性状的基因位于X染色体上;正交实验中,亲本暗红眼♀的基因型为XAXA、亲本朱红眼♂的基因型为XaY,则子代中雌性基因型为XAXa,反交实验中,亲本暗红眼♂的基因型为XAY、亲本朱红眼♀的基因型为XaXa,则子代中雌性基因型为XAXa;正交实验中,朱红眼♂×暗红眼♀,F1的基因型为XAXa、XAY,XAXa与XAY交配,后代的基因型为XAXA、XAXa、XAY、XaY,故后代中暗红眼雌性∶暗红眼雄性∶朱红眼雄性=2∶1∶1。
12.答案为:C;
解析:甲病和乙病都是常染色体遗传病,男女患病概率相同,A、B错误;甲病是常染色体隐性遗传病,1号双亲为显性杂合子,因此1号携带甲病致病基因的概率为2/3,C正确;针对甲病,甲病为常染色体隐性遗传病,由于2号个体无甲病致病基因,为显性纯合子,因此1号和2号的后代不可能患甲病,D错误。
13.答案为:D;
解析:专营活细胞寄生的病毒颗粒内只携带少数几种酶,没有产酶系统,无细胞结构,因而不能独立生活,A错误;逆转录病毒的遗传物质是RNA,不能直接整合到宿主细胞的基因组中,B错误;利用含32P的细菌培养噬菌体可获得被32P标记的噬菌体,C错误;DNA病毒的核酸(DNA),若为双链,则嘌呤碱基(A+G)数一定等于嘧啶碱基(T+C)数,若为单链,则嘌呤碱基数不一定等于嘧啶碱基数,D正确。
14.答案为:A;
解析:本题考查证明核酸是遗传物质的实验,意在考查考生的实验分析与应用能力,难度较小。证明核酸是遗传物质时,应将加热杀死的S型菌的核酸与其他化学成分分离开来,单独观察其作用,故选项A不能说明核酸是遗传物质。
15.答案为:D;
解析:一对灰毛鼠交配所产一窝鼠中出现1只栗色雄鼠,该栗色雄鼠出现的原因可能是基因突变的结果,也可能是亲本携带隐性基因所致。让该栗色鼠与同窝(多只)灰毛雌鼠交配,子代雌雄鼠中灰鼠和栗色鼠数量相等,说明该对相对性状的遗传与性别无关,因此基因位于常染色体上。假设相关的基因用A、a表示。若该栗色雄性鼠的形成是亲本携带的隐性基因所致,则双亲灰毛鼠的基因型均为Aa,该栗色雄鼠的基因型为aa,同窝(多只)灰毛雌鼠的基因型为AA或Aa,所以该栗色鼠与同窝(多只)灰毛雌鼠交配,子代雌雄鼠中灰鼠和栗色鼠数量不一定相等,与题意不符。若是基因突变的结果,则只有aa突变为Aa时才会出现性状的改变,即该栗色雄性鼠的形成与一个亲本的一个基因发生显性突变有关,但不能确定发生突变的是母本还是父本;此种情况下,双亲灰毛鼠和同窝中的灰毛雌鼠的基因型均为aa,该栗色雄鼠的基因型为Aa,所以杂交子代雌雄鼠中灰鼠和栗色鼠数量相等,与题意相符。综上分析,A、B、C均错误,D正确。
16.答案为:C;
解析:分析题意可知灰红色鸽子ZBA_和蓝鸽子ZB_交配,后代出现了巧克力色的个体即ZbZb或ZbW,所以亲代基因型组合可以是ZBAZb和ZBW,也可以是ZBAW和ZBZb,所以亲代中的灰红色和蓝色的性别是不能确定的,而子代的巧克力色一定是ZbW即雌性,C正确,A、B、D错误。
17.答案为:D;
解析:正常夫妇生育白化病儿子,是致病基因遗传的结果。镰刀型细胞贫血症是基因突变的结果。21三体综合征属于染色体数目变异。猫叫综合征是人的第5号染色体缺失引起的,属于染色体结构变异。
18.答案为:C;
解析:植物细胞培养用固体培养基,而动物细胞培养用液体培养基;唐氏综合征又称21三体综合征,是染色体异常遗传病,其原理是染色体数目变异,可以在显微镜下观察;红绿色盲基因位于X染色体上,基因在显微镜下观察不到;产前诊断是优生学的主要措施之一,其中的羊水检查是针对孕妇进行的一种检查手段,主要检查羊水和羊水中胎儿脱落的细胞,检查项目包括细胞培养、染色体核型分析和羊水生化检查等,以确定胎儿成熟程度和健康状况,并诊断胎儿是否患有某种遗传病。
19.答案为:A;
解析:细胞代谢的主要场所是细胞质基质;内环境的成分可包含O2、CO2、血浆蛋白、激素、尿素、神经递质等物质;维持血浆渗透压的主要物质是蛋白质、Na+和C1-;小腿抽搐可能是由于血浆中钙离子浓度偏低导致的。
20.答案为:A;
解析:内环境稳态是指内环境的各种化学成分和理化性质保持相对稳定的状态,A错误;体液包括细胞内液和细胞外液,其中细胞外液约占1/3、细胞内液约占2/3,B正确;红细胞、淋巴细胞、人的口腔上皮细胞生活的内环境分别是血浆、淋巴、组织液,C正确;内环境稳态是机体进行正常生命活动的必要条件,D正确。
21.答案为:B;
解析:蛇毒素属于抗原,促进马的B细胞增殖分化,产生抗蛇毒素,A项错误;蛇毒素反复多次注射到马的体内,使马体内的记忆细胞快速增殖分化,产生较多的记忆细胞和抗蛇毒素,B项正确;抗蛇毒素属于抗体,其作用是和蛇毒素结合,使其失去毒性,C项错误;蛇毒素不会侵染细胞,不会使马产生细胞免疫,D项错误。
22.答案为:C;
解析:根据图中浆细胞和效应T细胞的来源可知e、f为记忆细胞,c、d分别为B细胞和T细胞,b为淋巴细胞。人体内各种细胞的基因组成相同,功能不同的根本原因是基因的选择性表达;T细胞既参与体液免疫,又参与细胞免疫;吞噬细胞和淋巴细胞都属于免疫细胞;当再次接受相同抗原刺激时,e、f细胞会迅速增殖分化形成浆细胞和效应T细胞,使机体产生更强烈的免疫反应。
23.答案为:B;
解析:植物向光生长的原因是单侧光照射时,背光一侧生长素含量多于向光一侧,因而使背光一侧生长快,植物表现为弯向光源生长,不能说明生长素作用的两重性,A项错误;生长素的极性运输为主动运输,所需能量主要由有氧呼吸提供,因此缺乏氧气会影响植物体内生长素的极性运输,B项正确;在花期喷洒高浓度的2,4-D 可促进落花落果,C项错误;用一定浓度的秋水仙素溶液处理二倍体番茄幼苗,可得到多倍体,D项错误。
24.答案为:A;
解析:达尔文没有证明引起植物向光弯曲生长的物质是生长素,A错误;鲍森·詹森的实验证明,胚芽鞘尖端产生的影响可以透过琼脂片传递给下部,从而促进下部生长,B正确;拜尔的实验在黑暗中进行,防止光对实验造成干扰,C正确;温特的实验证明胚芽鞘的弯曲生长是一种化学物质引起的,D正确。
25.答案为:C;
解析:本题考查种群的特征、种群数量的变化,意在考查考生在知识应用与图文转换方面的能力。种群的性别比例变化会影响种群的出生率,从而影响种群的大小;冬季和秋季时性比水平较高,但种群数量较小,这说明性比较高时不利于社鼠种群数量的增加;在春季和春夏之交,社鼠的种群数量大,说明此时有利于社鼠种群的繁殖,此时雌雄数量相差不大。
26.答案为:D;
解析:表中只列举了3个物种的种群密度变化情况,据此不能判断该生态系统中物种丰富度的变化情况,A错误;第1~20年内,物种c逐渐成为优势物种,主要与其适应环境有关,B错误;第1~5年内,物种a密度上升的主要原因是该种群能获得较多的光照,适应环境的结果,C错误;第10~15年内,由于多年生草本和灌木的遮盖,物种a获得的光照较少,因此不能适应环境而逐渐消失,D正确。
27.答案为:D;
解析:图示箭头①所示渠道中碳的流动形式应为“含碳有机物”而不是“CO2”,A项错误;该生态系统的生产者包括合果芋、九里香和酢浆草,它们同化的太阳能,最多有20%流入下一个营养级(蜗牛、昆虫和乌鸦),B项错误;生态系统的信息传递是双向的,C项错误;若乌鸦被驱出校园后,该生态系统的营养结构复杂程度降低,抵抗力稳定性降低,D项正确。
28.答案为:B;
解析:植物种群密度的调查可采用样方法,取样的关键是要做到随机取样,不能掺入主观因素,A正确;D点之后可能会出现乔木,群落自然演替过程中,物种的丰富度可能稳定或减少,B错误;BC段该植物种群密度不再增加的制约因子可能有天敌数量增加、生活资源减少导致种内斗争加剧,C正确;植被具有防风固沙、调节气候等作用,体现了生物多样性的间接价值,D正确。
29.答案为:D;
反应柱长,淀粉流速慢,则反应时间充足,产物纯度较高;流出液中产物的纯度除与固定化酶柱长度和淀粉溶液的流速有关外,还与反应柱下端筛板上小孔大小等有关。
30.答案为:C;
解析:泡菜发酵的实验原理是:乳酸菌在无氧条件下,将糖分解为乳酸,A正确;运用植物细胞质壁分离的原理,让某作物新品种的成熟细胞分别浸泡在一系列浓度梯度的蔗糖溶液中一段时间后,分别镜检,待测细胞的细胞液浓度范围介于未发生质壁分离和刚刚发生质壁分离的蔗糖溶液的浓度范围之间,B正确;调查人群中白化病的发病率,应在人群中随机抽样调查,以减少误差,C错误;观察根尖分生组织细胞有丝分裂,常取大蒜幼苗根尖做临时装片,用碱性染料将染色体染色,进而观察染色体,D正确。
31.答案为:D;
解析:通过图1可知,两种限制性核酸内切酶切割DNA分子的不同部位,说明两种限制性核酸内切酶识别的核苷酸序列不同;图2中的酶切产物是DNA分子片段,可用于构建重组DNA;观察图1可知,该DNA片段有3个SalⅠ酶切位点,故用SalⅠ处理后,可形成4个DNA分子片段,电泳后出现4条电泳带,与电泳条带①对应;限制性核酸内切酶作用的是双链DNA片段,因此图中被酶切的DNA片段应是双链DNA。
32.答案为:A;
解析:胚胎分割时,应选择发育良好、形态正常的桑椹胚或囊胚。
高考生物考前冲刺 考前天天练 一(含答案解析): 这是一份高考生物考前冲刺 考前天天练 一(含答案解析),共6页。
高考生物考前冲刺刷题练习 五(含答案解析): 这是一份高考生物考前冲刺刷题练习 五(含答案解析),共12页。
高考生物考前冲刺刷题练习 四(含答案解析): 这是一份高考生物考前冲刺刷题练习 四(含答案解析),共12页。试卷主要包含了50+3等内容,欢迎下载使用。