所属成套资源:高考生物 三轮冲刺练习20题 (含答案解析)
高考生物 三轮冲刺练习 生命活动的调节 四(20题含答案解析)
展开
这是一份高考生物 三轮冲刺练习 生命活动的调节 四(20题含答案解析),共10页。
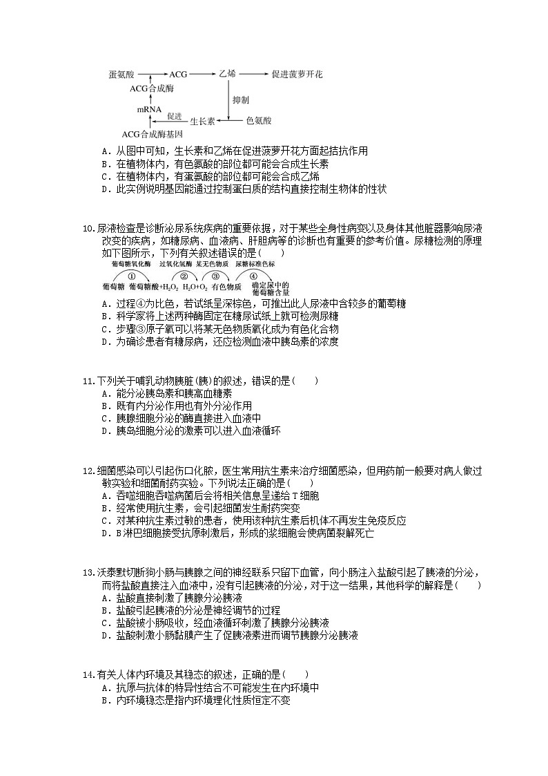
2020年高考生物 三轮冲刺练习 生命活动的调节 四1.图1表示神经纤维在静息和兴奋状态下K+跨膜运输的过程,其中甲为某种载体蛋白,乙为通道蛋白,该通道蛋白是横跨细胞膜的亲水性通道。图2表示兴奋在神经纤维上的传导过程。下列有关分析正确的是( )A.图1 A侧为神经细胞膜的内侧,B侧为神经细胞膜的外侧B.图2中③处膜外为负电位,而Na+浓度膜外大于膜内C.图2兴奋传导过程中,膜外电流方向与兴奋传导方向一致D.图2 ②处Na+通道开放;④处K+通道开放 2.下列关于下丘脑的叙述,错误的是( )A.有细胞外液渗透压感受器 B.有体温调节中枢C.有渴觉中枢 D.能分泌抗利尿激素 3.下列关于常见激素及激素类药物的作用的叙述中,错误的是( )A.因病切除甲状腺的患者——长期服用甲状腺激素B.人工合成的孕激素类药物——抑制女性排卵的口服避孕药C.给雌雄亲鱼饲喂促性腺激素类药物——促进雌雄亲鱼的卵和精子成熟D.胰岛B细胞受损的糖尿病患者——按时注射胰岛素 4.树突状细胞是一种免疫细胞,TLR是位于其细胞表面的一种识别病毒的重要受体,能有效激发T细胞应答,其途径如图所示。下列相关叙述,错误的是( )A.TLR是一种蛋白质B.树突状细胞主要激发体液免疫C.树突状细胞能识别抗原D.图中体现了细胞间的信息交流 5.血糖的平衡对于保证人体各种组织和器官的能量供应,保持人体的健康,有着非常重要的意义。请据图判断,以下说法错误的是( )注 图中(+)表示促进,(-)表示抑制A.图中①是胰岛B细胞,②是胰岛A细胞,③是肾上腺B.③所分泌的物质⑥和②所分泌的物质⑤在功能上有着相互协同的关系C.血糖平衡的调节方式是神经—体液调节D.②所分泌的物质⑤若增加,则将抑制①分泌物质④ 6.人在恐惧紧张时,在内脏神经的支配下,肾上腺髓质释放的肾上腺素增多,该激素可作用于心脏,使心率加快。下列叙述错误的是( )A.该实例反射活动的效应器是心脏B.该实例包含神经调节和体液调节C.该肾上腺素作用于靶器官后被灭活D.该肾上腺素通过体液运输到心脏 7.植物激素甲、乙、丙和生长素类似物NAA的作用模式如图所示,图中“+”表示促进作用,“-”表示抑制作用。下列叙述错误的是( ) A.激素甲最可能代表乙烯B.激素丙最可能代表生长素C.激素乙具有微量、高效的特点D.激素丙具有极性运输的特点 8.金链花由于受到能分泌细胞分裂素类物质的病原体的侵袭,侧芽生长失控,形成大量分支,称为“扫帚病”。有关分析及推测不正确的是 ( )A.正常生长的金链花侧芽生长受抑制是因为生长素含量过高B.该现象说明细胞分裂素类物质能解除植物的顶端优势C.该病原体分泌的细胞分裂素类物质能调节植物的生长发育,一定是一种植物激素D.生产上解除顶端优势可以达到增产的目的 9.在植物体内,生长素和乙烯的关系如图所示,下列说法正确的是( )A.从图中可知,生长素和乙烯在促进菠萝开花方面起拮抗作用B.在植物体内,有色氨酸的部位都可能会合成生长素C.在植物体内,有蛋氨酸的部位都可能会合成乙烯D.此实例说明基因能通过控制蛋白质的结构直接控制生物体的性状 10.尿液检查是诊断泌尿系统疾病的重要依据,对于某些全身性病变以及身体其他脏器影响尿液改变的疾病,如糖尿病、血液病、肝胆病等的诊断也有重要的参考价值。尿糖检测的原理如下图所示,下列有关叙述错误的是( )A.过程④为比色,若试纸呈深棕色,可推出此人尿液中含较多的葡萄糖B.科学家将上述两种酶固定在糖尿试纸上就可检测尿糖C.步骤③原子氧可以将某无色物质氧化成为有色化合物D.为确诊患者有糖尿病,还应检测血液中胰岛素的浓度 11.下列关于哺乳动物胰脏(胰)的叙述,错误的是( )A.能分泌胰岛素和胰高血糖素B.既有内分泌作用也有外分泌作用C.胰腺细胞分泌的酶直接进入血液中D.胰岛细胞分泌的激素可以进入血液循环 12.细菌感染可以引起伤口化脓,医生常用抗生素来治疗细菌感染,但用药前一般要对病人做过敏实验和细菌耐药实验。下列说法正确的是( )A.吞噬细胞吞噬病菌后会将相关信息呈递给T细胞B.经常使用抗生素,会引起细菌发生耐药突变C.对某种抗生素过敏的患者,使用该种抗生素后机体不再发生免疫反应D.B淋巴细胞接受抗原刺激后,形成的浆细胞会使病菌裂解死亡 13.沃泰默切断狗小肠与胰腺之间的神经联系只留下血管,向小肠注入盐酸引起了胰液的分泌,而将盐酸直接注入血液中,没有引起胰液的分泌,对于这一结果,其他科学的解释是( )A.盐酸直接刺激了胰腺分泌胰液B.盐酸引起胰液的分泌是神经调节的过程C.盐酸被小肠吸收,经血液循环刺激了胰腺分泌胰液D.盐酸刺激小肠黏膜产生了促胰液素进而调节胰腺分泌胰液 14.有关人体内环境及其稳态的叙述,正确的是( )A.抗原与抗体的特异性结合不可能发生在内环境中B.内环境稳态是指内环境理化性质恒定不变C.机体维持稳态的调节机制就是神经—体液调节D.内环境稳态是机体进行正常生命活动的必要条件 15. (多选)如图是胰岛素作用于脑神经元后调节其功能的机理图。下列有关叙述正确的是( )A.胰岛素与InR结合后,能促进神经元的变性坏死B.胰岛素与InR结合后,途径⑥促进神经元以胞吐方式释放神经递质,加强联系C.细胞表面InR减少后,脑神经元摄取葡萄糖的速率降低,胰岛素浓度增大D.胰岛素与InR结合后,途径①可能是通过增加GLUT数量而促进葡萄糖的吸收 16. (多选)下图为人体内某些信息分子作用的示意图,a、b、c、d表示信息分子,据图分析,下列叙述错误的是( )A.a是促甲状腺激素释放激素,是由下丘脑分泌的B.c是垂体分泌的,e表示水的重吸收过程C.d表示胰岛素,通过促进葡萄糖的利用和转化降低血糖浓度D.信息分子参与的a、c、d调节过程均存在反馈调节 17.研究者发现,Ca2+通道在神经调节和肌肉收缩过程中起重要作用。图1表示由甲、乙、丙三个神经元(部分)构成的突触结构,当兴奋传导至突触小体时,突触间隙中的Ca2+通过Ca2+通道内流,会引起神经递质的释放。图2表示兴奋通过神经—骨骼肌接头引起肌肉收缩的部分过程,当乙酰胆碱(Ach)作用于A(Ach受体兼Na+通道)时,产生动作电位,将兴奋传导至B时,C(Ca2+通道)打开,肌质网中Ca2+释放,引起肌肉收缩。请据图回答下列问题:(1)若抑制图1中甲细胞膜上的Ca2+通道,乙细胞检测不到动作电位,其原因是________________________________________。(2)图1中细胞乙以________方式释放5羟色胺到突触间隙,在与丙上的受体结合后,细胞丙对离子的通透性________(填“会”或“不会”)发生改变。(3)图2中神经—骨骼肌接头属于反射弧中__________(结构)组成部分,当Ach作用于A时,在骨骼肌细胞内________(填“能”或“不能”)检测到乙酰胆碱,此时骨骼肌细胞产生动作电位,膜外发生的电位变化为________________________________。(4)已知在图2神经—骨骼肌接头上存在分解Ach的胆碱酯酶,有机磷农药对胆碱酯酶有选择性抑制作用。可推测有机磷农药中毒后,肌肉会出现__________症状。(5)已知细胞外Ca2+对Na+存在“膜屏障作用”(即Ca2+在膜上形成屏障,使Na+内流减少)。临床上血钙含量偏高,肌肉会出现____________症状。 18.如图所示为人体内环境稳态的主要调节机制,请据图回答以下问题:(1)内环境指的是细胞外液,细胞外液理化性质的三个主要方面是____________________。(2)图中神经系统与内分泌系统之间的关系是____________________________。(3)神经系统→内环境的信号分子有神经递质等,神经递质在释放到内环境前,主要储存在____________(填细胞结构)中。(4)当人体处于寒冷环境时,内分泌系统向内环境释放的甲状腺激素会________(填“增加”或“减少”)。对一个持续高烧39 ℃的病人,其机体产热量________(填“大于”“等于”或“小于”)散热量。 19.高血压是一种以动脉压升高为特征,可伴有心脏、血管、脑和肾脏等器官功能性或器质性改变的全身性疾病,长期的精神紧张、激动、焦虑以及Ⅱ型糖尿病、甲状腺疾病等都可能引起高血压的发生。请回答下列问题:(1)紧张伴随着交感神经兴奋,兴奋部位神经纤维膜内外的电位发生改变,这是由于细胞膜外的________离子内流引起的。兴奋在两个神经元之间只能单向传递的原因是__________________。(2)Ⅱ型糖尿病常见于中老年人,患者血清中胰岛素的水平早期正常或增高,晚期低下。胰岛素的生理功能是______________________________________________。(3)甲状腺功能亢进症(俗称甲亢)是__________激素分泌过多引起的,此时机体通过负反馈调节致下丘脑分泌的______________________激素减少。 20.为了研究河豚毒素对神经元兴奋的产生及其在之间传递的影响,科研工作者用枪乌贼的神经组织进行如下实验,结果见下表。请回答下列问题:(1)微电极刺激突触前神经元产生兴奋,刺激部位的膜外电位变化是________________(用文字和箭头表示)。测得动作电位0.5 ms后,才能测到突触后神经元的动作电位,这被称为“兴奋的延迟”,延迟的原因之一是突触前膜以________的方式释放________,该物质被突触后膜上的特异性受体识别。此过程中发生的信号变化是____________________________(用文字和箭头表示)。(2)已知河豚毒素对于突触后膜识别信息分子的敏感性无影响,从Ⅱ、Ⅲ、Ⅳ组推断,突触后神经元动作电位的降低应该是______________________________________直接引起的。(3)若利用河豚毒素的生理作用开发药物,可作________(填写正确选项)。a.镇静剂 b.麻醉药 c.降糖药 d.肌肉松弛剂(4)研究者利用水母荧光蛋白标记突触前神经元,直接观测到突触前膜先出现钙离子内流,之后引发突触小泡的定向移动。药物BAPTA能迅速结合钙离子进入突触小体内,若突触前神经元的动作电位不改变,神经递质释放量减少,则说明钙离子对突触前神经元神经冲动的产生________(填“有”或“无”)影响,对于神经元之间兴奋的传递________(填“有”或“无”)影响。
答案解析1.答案为:B;解析:K+从B侧运输到A侧是通过离子通道完成的,不消耗能量,所以A侧为神经细胞膜的外侧,B侧为神经细胞膜的内侧;图2中③处膜外为负电位,而Na+浓度膜外大于膜内;图2兴奋传导过程中,膜外电流方向与兴奋传导方向相反;图2中②处K+通道开放以恢复静息电位,④处Na+通道开放以形成动作电位。 2.答案为:C;解析:下丘脑存在细胞外液渗透压感受器,它可以感受细胞外液渗透压的变化,进而促进机体通过控制抗利尿激素分泌来调节水盐平衡;下丘脑具有体温调节中枢,可以感受外界温度变化;渴觉中枢在大脑皮层;下丘脑能合成和分泌抗利尿激素,调节细胞外液渗透压维持稳定。 3.答案为:C;解析:甲状腺能合成并分泌甲状腺激素,因病切除甲状腺的患者,可长期服用甲状腺激素,A正确;人工合成的孕激素类似物的本质是脂质,可以口服抑制女性排卵,B正确;促性腺激素的化学本质是多肽,在消化道被消化分解而失效,因此不能饲喂,C错误;胰岛B细胞受损导致胰岛素分泌不足的糖尿病患者,可通过按时注射胰岛素来治疗,D正确。 4.答案为:B;解析:TLR是位于细胞表面的一种识别病毒的重要受体,其化学本质是蛋白质;T细胞参与的特异性免疫有体液免疫和细胞免疫,所以树突状细胞既参与细胞免疫也参与体液免疫;由题图可知,树突状细胞膜表面的TLR能识别病毒;从图示过程看,树突状细胞与T细胞通过直接接触完成了细胞间的信息交流。 5.答案为:D;解析:②是胰岛A细胞,所分泌的胰高血糖素促进胰岛素的分泌。 6.答案为:A;解析:人在恐惧紧张时,在内脏神经的支配下,肾上腺髓质分泌的肾上腺素增多,该反射的效应器为肾上腺,肾上腺素通过体液运输作用于心脏,该过程包含神经调节和体液调节,A错误,B、D正确;肾上腺素起作用后会被灭活,C正确。 7.答案为:A;解析:由图中信息可知,甲能够促进种子休眠,抑制植物正长,可能是脱落酸,A错误;丙很可能是生长素,生长素能促进植物生长,促进果实发育,其运输过程具有极性运输的特点,B、D正确;植物激素具有微量、高效的特点,C正确。 8.答案为:C;解析:顶端优势是由于顶芽产生的生长素向下运输,大量积累在侧芽部位,使侧芽生长受抑制,A正确;金链花由于受到能分泌细胞分裂素类物质的病原体的侵袭,侧芽生长,说明细胞分裂素类物质能解除植物的顶端优势,B正确;植物激素是植物产生的,该病原体分泌的细胞分裂素类物质在植物体内不一定含有,C错误;生产上解除顶端优势可以使侧枝发育,达到增产的目的,D正确。 9.答案为:C;解析:由题图可知,生长素能促进ACG合成酶基因的表达,合成乙烯,乙烯能促进菠萝开花,因此生长素和乙烯在促进菠萝开花方面起协同作用,A错误;生长素主要的合成部位是幼嫩的芽、叶和发育中的种子,在这些部位,色氨酸经过一系列反应才可以转变成生长素,而乙烯可以在植物体内的各个部位合成,B错误,C正确;此实例说明基因通过控制酶的合成来控制代谢过程,进而控制生物体的性状,D错误。 10.答案为:B;解析:过程④为比色,若试纸呈深棕色,可推出此人尿液中含较多的葡萄糖。应将上述两种酶和无色的化合物固定在纸条上,才能制成测试尿糖含量的酶试纸。步骤③原子氧可以将某无色物质氧化成有色化合物,根据葡萄糖含量由少到多依次呈现出浅蓝、浅绿、棕或深棕色。尿液中含有葡萄糖,但不一定患有糖尿病,如一次性吃糖过多、肾脏病变等也会使尿糖增多,若须确诊还应检测血液中胰岛素的含量。 11.答案为:C;解析:胰腺里面有个胰岛,其中的胰岛A细胞能合成和分泌胰高血糖素,胰岛B细胞能合成和分泌胰岛素。胰腺的胰岛属于内分泌部;胰腺里面能合成和分泌消化酶的部位属于外分泌部。胰腺细胞分泌的消化酶通过导管进入小肠中。胰岛分泌的激素都可以进入血液循环。 12.答案为:A;解析:吞噬细胞具有摄取、处理和呈递抗原的作用,因此吞噬细胞吞噬病菌后经处理会将相关信息呈递给T细胞,A正确;在使用抗生素前就已经产生了耐药突变,而不是抗生素诱导细菌发生耐药性突变,抗生素的作用只是将耐药细菌筛选出来,B错误;对某种抗生素过敏的患者使用该种抗生素后机体会再次发生免疫反应,C错误;效应T细胞会使病菌裂解死亡,浆细胞只是分泌抗体,D错误。 13.答案为:D;解析:盐酸可刺激小肠黏膜产生某种物质,该物质经过血液循环可刺激胰腺分泌胰液,D正确。 14.答案为:D;解析:抗体存在于内环境中,抗原抗体的结合发生在内环境中。内环境稳态是指内环境的理化性质基本不变。机体维持内环境稳态的调节机制是神经—体液—免疫共同调节的结果。 15.答案为:BCD;解析:据图分析,胰岛素与InR结合后,会抑制炎症因子的释放,不能促进神经元的变性坏死。胰岛素与InR结合后,通过途径⑥与另一个神经元建立联系,两个神经元之间联系需要通过神经递质。胰岛素与InR结合后,会促进葡萄糖转运蛋白的功能,当细胞表面InR减少后,会导致脑神经元摄取葡萄糖的速率降低,从而使胰岛素浓度增大。胰岛素与InR结合后,通过途径①促进葡萄糖进入细胞,则可能是通过增加GLUT的数量而促进葡萄糖的吸收。 16.答案为:AB;解析:题图中a是促甲状腺激素,由垂体分泌。c是抗利尿激素,由下丘脑细胞分泌并经垂体释放,其作用是促进肾小管和集合管对水的重吸收。d是胰岛素,有降血糖的作用。体温调节(甲状腺激素)、血糖调节(胰岛素等)、水盐平衡调节(抗利尿激素)都存在着反馈调节。 17.答案为:(1)Ca2+不能经过Ca2+通道内流,导致甲细胞无法释放乙酰胆碱;(2)胞吐 会;(3)效应器 不能 由正电位变为负电位;(4)持续收缩;(5)肌无力(肌肉不能正常收缩);解析:(1)抑制图1中甲细胞膜上的Ca2+通道,Ca2+不能内流,甲细胞无法释放乙酰胆碱,所以乙细胞不能检测到动作电位。(2)神经递质5羟色胺以胞吐方式释放到突触间隙,在与丙上的受体结合后,细胞丙对某些阴离子的通透性会发生改变。(3)神经—骨骼肌接头在反射弧中属于效应器的一部分。乙酰胆碱(Ach)作用于A,Na+内流,膜外的电位由正电位变为负电位。乙酰胆碱不能通过突触后膜进入细胞内,在骨骼肌细胞内不能检测到乙酰胆碱。(4)有机磷农药对胆碱酯酶有选择性抑制作用,导致乙酰胆碱不能分解,不断发挥作用,肌肉持续收缩。(5)因为细胞外Ca2+对Na+存在“膜屏障作用”,所以血钙含量偏高,会导致Na+内流减少,兴奋性减弱,骨骼肌收缩受抑制,表现为肌无力。 18.答案为:(1)渗透压、酸碱度和温度(2)神经系统控制内分泌系统的活动,内分泌系统又影响神经系统的活动(3)突触小泡(4)增加 等于;解析:(1)内环境是由细胞外液构成的液体环境,主要包括血浆、组织液和淋巴。内环境中血糖含量、温度、pH等保持在适宜的范围内,是机体进行正常生命活动的必要条件。内环境的理化性质主要包括温度、渗透压和pH。(2)图中神经系统与内分泌系统之间的关系是神经系统控制内分泌系统的活动,内分泌系统又影响神经系统的活动。(3)神经递质存在于突触小体的突触小泡中,并由突触前膜释放作用于突触后膜,使下一个神经元产生兴奋或抑制。(4)体温的相对恒定是机体产热和散热动态平衡的结果。当人体处于寒冷的环境时,内分泌系统向内环境释放的甲状腺激素会增加,促进机体细胞代谢加强,产热增多。而对于一个持续高烧39 ℃的病人,由于体温维持在39 ℃,所以机体产热量等于散热量。 19.答案为:(1)钠 神经递质只能由突触前膜释放,作用于突触后膜(2)促进组织细胞加速摄取、利用和储存葡萄糖,从而使血糖水平降低(3)甲状腺 促甲状腺激素释放;解析:神经纤维上兴奋产生的物质基础主要是钠离子内流,其在突触处只能单向传递的原因是神经递质只能由突触前膜释放,作用于突触后膜。胰岛素的生理功能是降低血糖浓度,具体是通过作用于靶细胞,促进其加速摄取、利用和储存葡萄糖。甲亢是甲状腺激素分泌过多引起的,而甲状腺激素在血液中达到一定程度会反馈作用于下丘脑和垂体,抑制其分泌TRH和TSH,进而使甲状腺分泌甲状腺激素减少。(1)兴奋部位神经纤维膜内外的电位发生改变是由于细胞膜外的钠离子内流引起的。由于神经递质只能由突触前膜释放,作用于突触后膜,因此兴奋在两个神经元之间只能单向传递。(2)胰岛素的生理功能是促进组织细胞加速摄取、利用和储存葡萄糖,从而使血糖水平降低。(3)甲亢是甲状腺激素分泌过多引起的,当血液中甲状腺激素含量增加到一定的程度时,又会抑制下丘脑分泌促甲状腺激素释放激素、垂体分泌促甲状腺激素。 20.答案为:(1)正电位→负电位(→正电位) 胞吐 神经递质 电信号→化学信号→电信号;(2)作用于突触后膜的神经递质数量减少;(3)a、b、d;(4)无 有;解析:(1)兴奋产生时,膜电位由外正内负变成外负内正,即刺激部位的膜外电位变化是由正变负;突触前膜以胞吐的方式释放神经递质,并作用于突触后膜上的特异性受体,此过程中发生的信号变化为电信号→化学信号→电信号。(2)已知河豚毒素对于突触后膜识别信息分子的敏感性无影响,从Ⅱ、Ⅲ、Ⅳ组推断,突触后神经元动作电位的降低应该是作用于突触后膜的神经递质数量减少直接引起的,由此可知河豚毒素对神经兴奋的传递起抑制作用。(3)根据以上分析可知,河豚毒素对神经兴奋的传递起抑制作用,因此利用河豚毒素的生理作用开发药物,可作镇静剂、麻醉药、肌肉松弛剂等,但是不能作为降糖药。(4)根据题意分析,药物BAPTA能迅速结合钙离子进入突触小体内,若突触前神经元的动作电位不改变,神经递质释放量减少,则说明钙离子对突触前神经元神经冲动的产生无影响,但是对于神经元之间兴奋的传递有影响。
相关试卷
这是一份高考生物 三轮冲刺练习 现代生物科技 四(20题含答案解析),共9页。
这是一份高考生物 三轮冲刺练习 生物与环境 四(20题含答案解析),共9页。
这是一份高考生物 三轮冲刺练习 生命活动的调节 一(20题含答案解析),共10页。

