


高中化学人教版(2019)必修1 课本知识点汇总
展开
高中化学人教版(2019)必修1知识点
第一章 物质及其变化
第一节 物质的分类及转化
一、物质的分类
1.根据物质的组成和性质分类
任何物质都是由元素组成的,每一种元素都可以形成单质,有的单质有多种形态,如金刚石、石墨和C60都属于碳单质,像这样,由同一种元素形成的性质不同的几种单质,叫做这种元素的同素异形体。
2.树状分类法
物 质
混合物:溶液(混合物可以理解为无法书写化学式的物质)
纯净物
单质
金属单质
非金属单质
稀有气体
化合物
有机化合物
无机
化合物
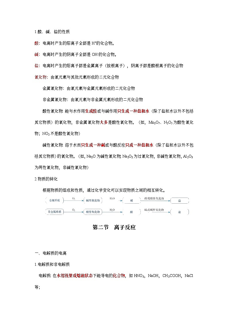
氧化物
酸
碱
盐
金属氧化物
非金属氧化物
一元酸(如HNO3、H3BO3、H3PO2(次磷酸))
二元酸(如H2SO4、H3PO3(亚磷酸))
多元酸(如H3PO4)
3.分散系及其分类
(1)由一种或几种物质以粒子的形式分散到另一种物质里形成的体系叫做分散系。
(2)分散系中被分散成粒子的物质叫分散质;粒子分散在其中的物质叫分散剂。
例如:在NaCl溶液中,溶质NaCl是分散质,溶剂水是分散剂。
根据分散质粒子直径大小分为以下几种:
分散系
溶液:分散质粒子直径小于1 nm
胶体:分散质粒子直径大于 1 nm小于100 nm
浊液:分散质粒子直径大于100 nm
气溶胶:以气体作为分散剂的分散体系(如,烟、云、雾)
液溶胶:以液体作为分散剂的分散体系(如,Fe(OH)3胶体、Al(OH)3胶体、硅酸胶体、豆浆、牛奶,血液、淀粉胶体)
固溶胶:以固体作为分散剂的分散体系(如,有色玻璃、玛瑙)
胶体
4.胶体的性质
①介稳定(稳定性:浊液Fe2+ 还原性:Fe>Fe2+
3. 难易律
越易失电子的物质,失电子后就越难得电子;越易得电子的物质,得电子后就越难失去电子。
K>Ca>Na>Mg>Al>Zn>Fe>Sn>Pb>H>Cu>Hg>Ag>Pt>Au
金属活动性逐渐减弱(还原性逐渐减弱)
K+
相关其他
这是一份高中人教版(2019)化学选择性必修2高清电子本课,义务教育PDF电子版用书,本文档采用了目前市面主流、最新完整版电子课本电子教材,适用于广大家长、老师,欢迎下载免费使用。
