专题卷12 细胞工程和胚胎工程-【小题小卷】冲刺2023年高考生物小题限时集训(新高考专用)(原卷版)
展开
这是一份专题卷12 细胞工程和胚胎工程-【小题小卷】冲刺2023年高考生物小题限时集训(新高考专用)(原卷版),共9页。试卷主要包含了单选题,多选题等内容,欢迎下载使用。
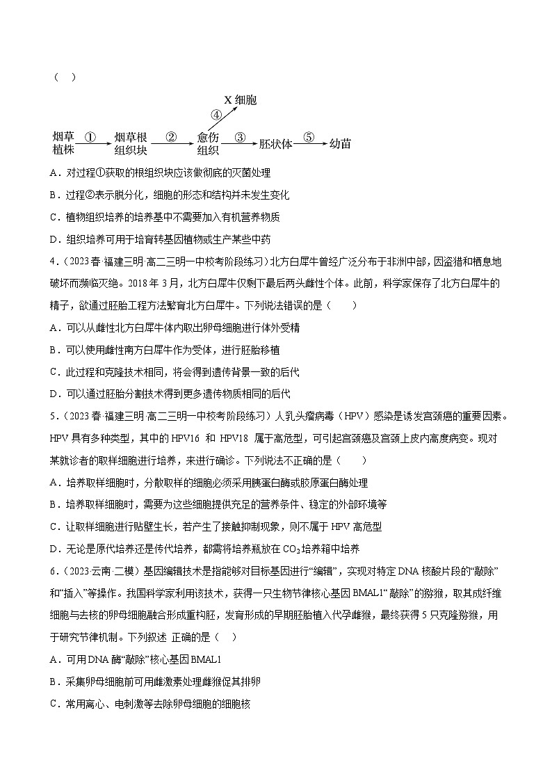
专题12 细胞工程和胚胎工程难度:★★★☆☆ 建议用时: 30分钟 正确率 : /20 一、单选题1.(2023届广东省广州市高三综合测试(一)生物试题)为使玉米获得抗除草剂性状,科研人员进行了相关操作(如图所示)。含有内含子的报告基因不能在原核生物中正确表达,其正确表达产物能催化无色物质K呈现蓝色。转化过程中愈伤组织表面常残留农杆菌,会导致未转化的愈伤组织可能在含除草剂的培养基中生长。下列叙述错误的是A.T-DNA可将基因G转移并整合到愈伤组织细胞的染色体DNA上B.利用物质K和抗生素进行筛选1,可获得农杆菌的蓝色菌落C.利用物质K和除草剂进行筛选2,更易于获得抗除草剂的转基因植株D.愈伤组织重新分化为芽、根等器官的过程中,需要添加植物激素2.(2023·湖南长沙·高三雅礼中学校考阶段练习)细胞融合技术在生物育种和免疫学中有着广泛应用,下图为细胞融合的简略过程,据下图分析,下列说法错误的是( )A.甲中a和b在体外受精前,需在体外进行卵子的成熟培养和精子获能处理B.形成乙所依赖的生物学原理为细胞膜的流动性和植物细胞的全能性C.对于已融合形成的细胞d,还需利用选择培养基筛选出产生特定抗体的杂交瘤细胞才可大规模生产单克隆抗体丙D.若a和b分别为基因型AaBB、aaBb个体所产生的花粉细胞,则c(只考虑两两融合)有6种基因型3.(2021春·陕西渭南·高二统考期末)下图为烟草植物组织培养过程的流程图。下列有关叙述正确的是( )A.对过程①获取的根组织块应该做彻底的灭菌处理B.过程②表示脱分化,细胞的形态和结构并未发生变化C.植物组织培养的培养基中不需要加入有机营养物质D.组织培养可用于培育转基因植物或生产某些中药4.(2023春·福建三明·高二三明一中校考阶段练习)北方白犀牛曾经广泛分布于非洲中部,因盗猎和栖息地破坏而濒临灭绝。2018年3月,北方白犀牛仅剩下最后两头雌性个体。此前,科学家保存了北方白犀牛的精子,欲通过胚胎工程方法繁育北方白犀牛。下列说法错误的是( )A.可以从雌性北方白犀牛体内取出卵母细胞进行体外受精B.可以使用雌性南方白犀牛作为受体,进行胚胎移植C.此过程和克隆技术相同,将会得到遗传背景一致的后代D.可以通过胚胎分割技术得到更多遗传物质相同的后代5.(2023春·福建三明·高二三明一中校考阶段练习)人乳头瘤病毒(HPV)感染是诱发宫颈癌的重要因素。HPV具有多种类型,其中的HPV16 和 HPV18 属于高危型,可引起宫颈癌及宫颈上皮内高度病变。现对某就诊者的取样细胞进行培养,来进行确诊。下列说法不正确的是( )A.培养取样细胞时,分散取样的细胞必须采用胰蛋白酶或胶原蛋白酶处理B.培养取样细胞时,需要为这些细胞提供充足的营养条件、稳定的外部环境等C.让取样细胞进行贴壁生长,若产生了接触抑制现象,则不属于HPV高危型D.无论是原代培养还是传代培养,都需将培养瓶放在CO2培养箱中培养6.(2023·云南·二模)基因编辑技术是指能够对目标基因进行“编辑”,实现对特定DNA核酸片段的“敲除”和“插入”等操作。我国科学家利用该技术,获得一只生物节律核心基因BMAL1“敲除”的猕猴,取其成纤维细胞与去核的卵母细胞融合形成重构胚,发育形成的早期胚胎植入代孕雌猴,最终获得5只克隆猕猴,用于研究节律机制。下列叙述 正确的是( )A.可用DNA酶“敲除”核心基因BMAL1B.采集卵母细胞前可用雌激素处理雌猴促其排卵C.常用离心、电刺激等去除卵母细胞的细胞核D.5只克隆猕猴遗传特性与供体基本一致且性别完全相同7.(2021春·陕西渭南·高二统考期末)中国科学院团队对雌性猕猴进行克隆,成功获得“中中”和“华华”两姐妹,突破了现有技术无法体细胞克隆非人灵长类动物的世界难题,为建立人类疾病的动物模型、研究疾病机理研发诊治药物带来光明前景。下图为“中中”和“华华”培育的流程,相关叙述不正确的是( )A.这说明已分化的动物体细胞的细胞核是具有全能性的B.该过程属于无性生殖,图中的卵子实际上是次级卵母细胞C.图中的③过程是指动物胚胎的体外培养过程D.中中、华华的性别由纤维细胞的遗传物质决定8.(2023·山东烟台·烟台二中统考一模)我国科学家成功地用iPS细胞克隆出了活体小鼠,部分流程如下图所示,其中Kdm4d为组蛋白去甲基化酶,TSA为组蛋白脱乙酰酶抑制剂。下列说法正确的是( )A.组蛋白乙酰化和去甲基化有利于重构胚后续的胚胎发育过程B.①过程的小分子化合物诱导小鼠成纤维细胞突变为iPS细胞C.③过程中使用有活性的病毒处理的目的是诱导细胞融合D.图示流程运用了重组 DNA、体细胞核移植、胚胎移植等技术9.(2022春·江苏泰州·高二校联考期末)如下图为诱导多能干细胞(iPS细胞)用于治疗糖尿病的示意图,下列相关叙述错误的是( )A.干细胞存在于多种组织和器官中,包括胚胎干细胞和成体干细胞等B.诱导iPS细胞分化的实质是动物细胞核具有发育的全能性C.除图中的成纤维细胞,已分化的T细胞和B细胞等均能被诱导为iPS细胞D.将分化得到的胰岛细胞移植回病人体内治疗,理论上可避免免疫排斥反应10.(2021春·陕西渭南·高二统考期末)猪瘟病毒(CSFV)蛋白质外壳上的E2蛋白,对于病毒入侵细胞至关重要。研究人员利用E2蛋白来制备抗CSFV的单克隆抗体,过程如下图所示。下列叙述不正确的是( )A.细胞①可从注射E2蛋白的小鼠脾脏中获得B.过程②可使用灭活的病毒C.细胞③均为既能无限增殖又能产生特异性抗体的细胞D.此过程生产的单克隆抗体可用于CSFV的检测11.(2023·山东泰安·泰安一中统考一模)一种杂交瘤细胞只能产一种抗体,抗体由两条相同的重链和两条相同的轻链构成。科学家通过动物细胞融合技术,将两株不同的杂交瘤细胞(A和B)融合形成双杂交瘤细胞AB。双杂交瘤细胞能够悬浮在培养基中生长繁殖,可以产生双特异性抗体AB。过程如图所示。下列说法错误的是( )A.杂交瘤细胞A、B混合并诱导融合后,利用选择培养基无法筛选出双杂交瘤细胞ABB.双杂交瘤细胞同时识别α、β抗原后,才能产生双特异性抗体C.对培养到一定密度的双杂交瘤细胞进行传代培养时,无需使用胰蛋白酶处理D.将杂交瘤细胞注射到小鼠腹腔,腹水能为细胞提供所需的营养条件12.(2021春·陕西渭南·高二统考期末)下图是受精过程部分图解,据图分析下列叙述正确的是( )A.精子和卵子发生的场所分别是睾丸和卵巢,受精作用的场所是子宫B.当精子③与3接触后,精子①就不能进入2,该过程叫做顶体反应C.当精子②入卵后精子③就不能进入卵内,这个反应称作透明带反应D.精子②入卵后尾部脱落,最后形成雄原核,与雌原核融合13.(2023春·广东·高三校联考阶段练习)试管婴儿技术是目前最常见的一种辅助生殖技术,下图为试管婴儿的培育过程示意图。下列相关分析正确的是( )A.试管婴儿和克隆动物的培育原理、操作步骤都基本一致B.图中,精子获能、受精作用等都是在生物体外完成的C.囊胚的三个胚层进一步分化,将成为各种器官的原基D.若胚胎移植到供卵的女性子宫内,则会引起免疫排斥反应14.(2023·北京延庆·北京市延庆区第一中学统考一模)控制哺乳动物的性别对于畜牧生产有着十分重要的意义,目前分离精子技术是有效的控制方法,再通过胚胎工程技术就可培育出所需性别的试管动物。试管牛的培育如下图所示。下列有关叙述正确的的是( )A.试管牛的培育属于有性生殖B.过程①指的是体外受精技术和胚胎移植技术C.采集来的精子和卵母细胞可以直接用于受精D.经胚胎移植产生的后代,其遗传特性与受体保持一致二、多选题15.(2023·湖北·统考一模)甲图为牛胚胎移植示意图,乙图为胚胎发育某时期示意图,下列叙述正确的是( )A.对供体母牛和受体母牛注射性激素,进行同期发情处理B.甲图中冲卵的目的是获取受精卵C.可选择发育至乙图阶段的胚胎进行移植D.性别鉴定时需将图乙②处细胞均等分裂并对其做DNA分析16.(2022春·河北承德·高二统考期末)从供体囊胚中分离获得胚胎干细胞,然后利用基因工程技术将某种特定基因导入胚胎干细胞中,经分裂分化得到新的胚胎,植入到一只母鼠体内,最终生出转基因小鼠。下图为基本流程示意图。下 列叙述正确的是( )A.过程①选择的囊胚中的细胞只能进行有丝分裂B.须用Ca2+处理胚胎干细胞,使其处于能吸收周围环境中DNA分子的生理状态C.代孕母鼠需要与供体进行同期发情处理D.子代小鼠不会表现出代孕母鼠的性状17.(2022春·河北廊坊·高二统考期末)2015年2月3日,英国议会下院通过一项历史性法案,允许以医学手段培育“三亲婴儿”。三亲婴儿的培育过程可选用如下技术路线。据图分析,下列叙述正确的是( )A.该技术可避免母亲的线粒体遗传病基因传递给后代B.捐献者携带的红绿色盲基因不能遗传给三亲婴儿C.三亲婴儿的染色体全部来自母亲提供的细胞核D.“三亲婴儿”的遗传物质来自三个亲代18.(2023·河北石家庄·统考模拟预测)为研究多种血糖调节因子的作用,我国科学家开发出胰岛素抵抗模型鼠。为扩增模型鼠数量,科学家通过诱导优良模型鼠体细胞转化获得诱导胚胎干细胞(iPS细胞),继而利用iPS细胞培育出与模型鼠遗传特性相同的克隆鼠,具体步骤如图所示。下列叙述正确的是( )A.诱导优良模型鼠体细胞转化为iPS细胞的过程类似于植物组织培养的脱分化B.为获得更多的双细胞胚,可对白色鼠1注射性激素达到超数排卵的目的C.胚胎移植后,重构胚进一步扩大导致囊胚腔破裂的过程称为孵化D.为确定克隆鼠培育是否成功,须对黑色鼠3进行胰岛素抵抗的相关检测19.(2023秋·辽宁阜新·高二校考期末)将苏云金杆菌的Bt基因导入棉花细胞中,可获得抗棉铃虫的转基因棉,其过程如图所示(KanR为卡那霉素抗性基因)。下列相关叙述正确的是( )A.可使用含卡那霉素的培养基来筛选含重组质粒的农杆菌B.过程①必须用同种限制酶切割含Bt基因的DNA和Ti质粒C.过程③将棉花细胞与农杆菌混合培养能使T-DNA进入棉花细胞D.过程④和过程⑤的培养基中添加的激素的浓度不同20.(2023·山东淄博·统考一模)抗体的结构分为V区(识别并结合抗原的区域)和C区(抗体的支架),鼠源抗体具有外源性,会被人体免疫系统当作抗原而清除。用人抗体的C区替换鼠源抗体的C区,保留鼠单抗的V区,可构建人一鼠嵌合抗体,操作流程如图所示。下列相关说法错误的是( )A.与骨髓瘤细胞融合的B淋巴细胞为能分泌抗体的浆细胞B.用选择性培养基可筛选出能产生所需抗体的杂交瘤细胞C.为获得结构正确的嵌合抗体,受体细胞应选用大肠杆菌D.人一鼠嵌合抗体在保留抗体特异性的同时外源性下降
相关试卷
这是一份专题卷12 细胞工程和胚胎工程-【小题小卷】冲刺2023年高考生物小题限时集训(新高考专用)(解析版),共17页。试卷主要包含了单选题,多选题等内容,欢迎下载使用。
这是一份专题卷12 细胞工程和胚胎工程-【小题小卷】冲刺2023年高考生物小题限时集训(新高考专用)(原卷版),共9页。试卷主要包含了单选题,多选题等内容,欢迎下载使用。
这是一份专题卷12 细胞工程和胚胎工程-【小题小卷】冲刺2023年高考生物小题限时集训(新高考专用)(解析版),共17页。试卷主要包含了单选题,多选题等内容,欢迎下载使用。

