


贵州省黔东南苗族侗族自治州2022-2023学年七年级下学期期末生物试题(含答案)
展开
这是一份贵州省黔东南苗族侗族自治州2022-2023学年七年级下学期期末生物试题(含答案),共7页。试卷主要包含了右图是人体消化道结构图等内容,欢迎下载使用。
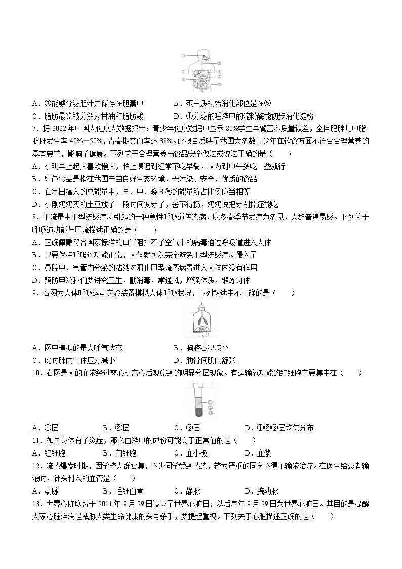
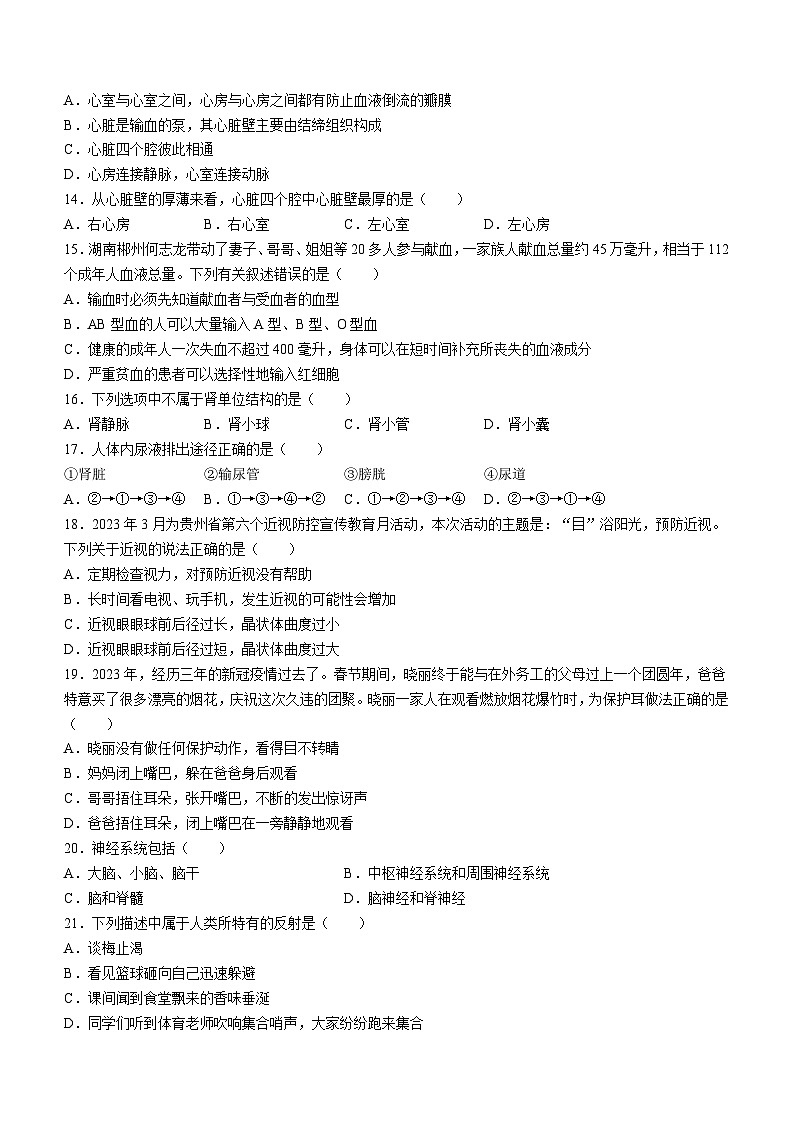
黔东南州2022—2023学年度第二学期期末文化水平测试七年级生物试卷注意事项:1.答题时,务必将自己的姓名、准考证号填写在答题卡规定的位置上。2.答选择题,必须使用2B铅笔将答题 =排量;-卡上对应题目的答案标号涂黑。如需改动,用橡皮擦擦干净后,再选涂其它答案标号。3.答非选择题时,必须使用0.5毫米黑色签字笔,将答案书写在答题卡规定的位置上。4.所有题目必须在答题卡上作答,在试题卷上答题无效。5.考试结束后,只需将答题卡交回,试题卷由考生自己留存。一、选择题(每小题2分,共50分。每小题有四个供选择,其中只有一个符合题意)1.在东非大裂谷地带,考古学家发现距今300万年前的少女露西骨骼化石,从化石可以看出她的下肢骨比上肢骨更粗壮,由此可以推测这样的身体结构变化有利于( )A.使用简单工具 B.直立行走 C.制造工具 D.适应树栖生活2.下列选项中属于生殖细胞的是( )A.受精卵 B.种子 C.胚泡 D.精子3.青春是人生之花。下列对青春期的发育特点描述不正确的是( )A.青春期是一生中身体发育和智力发展的黄金时期B.青春期的孩子表现内心世界逐渐复杂,有强烈的独立意识C.青春期人体身高达到一生中最高D.青春期男生出现遗精,女生出现月经4.在我国南方,大米饭是人们的主要食物之一,它含有较高的主要能源物质,因此可知这一物质属于六大营养物质中的( )A.糖类 B.脂肪 C.维生素 D.蛋白质5.下表中列出A、B、C、D、E五种食物(各100克)中除水和无机盐以外的主要成分,通过分析下列选项描述正确的是( )食物种类糖类(克)脂肪(克)蛋白质(克)维生素A(毫克)维生素C(毫克)维生素D(毫克)A0.49064740B48.273840120C8.89.56571014D520.12.5010E182632200A.在这五种食物中食物B含主要能源物质最多 B.为预防夜盲症,最好多吃C食物C.儿童长期将食物D作为主食不可能患佝偻病 D.食物E适合坏血病患者食用6.右图是人体消化道结构图。据图回答,下列选项中说法错误的是( )A.③能够分泌胆汁并储存在胆囊中 B.蛋白质初始消化部位是在⑤C.脂肪最终被分解为甘油和脂肪酸 D.①分泌的唾液中的淀粉酶能初步消化淀粉7.据2022年中国人健康大数据报告:青少年健康数据中显示80%学生早餐营养质量较差,全国肥胖儿中脂肪肝发生率40%—50%,青春期贫血率达38%。此报告反映了我国大多数青少年在饮食方面不符合合理营养的基本要求,影响了健康。下列关于合理营养与食品安全做法或说法正确的是( )A.小明早上起床喜欢懒床,怕上课迟到经常不吃早餐,认为到中午多吃一些就行B.绿色食品是指在我国产自良好生态环境,无污染、安全、优质的食品C.在每日摄入的总能量中,早、中、晚3餐的能量所占比例应当相等D.小刚奶奶买的土豆放了一段时间发芽了,舍不得扔,奶奶说把芽削掉还能吃8.甲流是由甲型流感病毒引起的一种急性呼吸道传染病,以冬春季节发病为多见,人群普遍易感。下列关于呼吸道功能与甲流描述正确的是( )A.正确佩戴符合国家标准的口罩阻挡不了空气中的病毒通过呼吸道进入人体B.只要保持呼吸道功能正常,人体就可以完全避免甲型流感病毒侵入了C.鼻腔中、气管内分泌的粘液对阻止甲型流感病毒进入人体内没有作用D.预防甲流我们要讲究卫生,勤消毒,常通风,增强体质,锻炼身体9.右图为人体呼吸运动实验装置模拟人体呼吸状况,下列叙述中不正确的是( )A.图中模拟的是人呼气状态 B.胸腔容积减小C.此时肺内气体压力减小 D.肋骨间肌肉舒张10.右图是人的血液经过离心机离心后观察到的明显分层现象。有运输氧功能的红细胞主要集中在( )A.①层 B.②层 C.③层 D.①②③层均匀分布11.如果身体有了炎症,那么血液中的成份可能高于正常值的是( )A.红细胞 B.白细胞 C.血小板 D.血浆12.流感爆发时期,因学校人群密集,不少同学受到感染,较为严重的同学不得不输液治疗。在医生给患者输液时,针头刺入的血管是( )A.动脉 B.毛细血管 C.静脉 D.腕动脉13.世界心脏联盟于2011年9月29日设立了世界心脏日,以后每年9月29日为世界心脏日。其目的是提醒大家心脏疾病是威胁人类生命健康的头号杀手,要提起重视。下列关于心脏描述正确的是( )A.心室与心室之间,心房与心房之间都有防止血液倒流的瓣膜B.心脏是输血的泵,其心脏壁主要由结缔组织构成C.心脏四个腔彼此相通D.心房连接静脉,心室连接动脉14.从心脏壁的厚薄来看,心脏四个腔中心脏壁最厚的是( )A.右心房 B.右心室 C.左心室 D.左心房15.湖南郴州何志龙带动了妻子、哥哥、姐姐等20多人参与献血,一家族人献血总量约45万毫升,相当于112个成年人血液总量。下列有关叙述错误的是( )A.输血时必须先知道献血者与受血者的血型B.AB型血的人可以大量输入A型、B型、O型血C.健康的成年人一次失血不超过400毫升,身体可以在短时间补充所丧失的血液成分D.严重贫血的患者可以选择性地输入红细胞16.下列选项中不属于肾单位结构的是( )A.肾静脉 B.肾小球 C.肾小管 D.肾小囊17.人体内尿液排出途径正确的是( )①肾脏 ②输尿管 ③膀胱 ④尿道A.②→①→③→④ B.①→③→④→② C.①→②→③→④ D.②→③→①→④18.2023年3月为贵州省第六个近视防控宣传教育月活动,本次活动的主题是:“目”浴阳光,预防近视。下列关于近视的说法正确的是( )A.定期检查视力,对预防近视没有帮助B.长时间看电视、玩手机,发生近视的可能性会增加C.近视眼眼球前后径过长,晶状体曲度过小D.近视眼眼球前后径过短,晶状体曲度过大19.2023年,经历三年的新冠疫情过去了。春节期间,晓丽终于能与在外务工的父母过上一个团圆年,爸爸特意买了很多漂亮的烟花,庆祝这次久违的团聚。晓丽一家人在观看燃放烟花爆竹时,为保护耳做法正确的是( )A.晓丽没有做任何保护动作,看得目不转睛B.妈妈闭上嘴巴,躲在爸爸身后观看C.哥哥捂住耳朵,张开嘴巴,不断的发出惊讶声D.爸爸捂住耳朵,闭上嘴巴在一旁静静地观看20.神经系统包括( )A.大脑、小脑、脑干 B.中枢神经系统和周围神经系统C.脑和脊髓 D.脑神经和脊神经21.下列描述中属于人类所特有的反射是( )A.谈梅止渴B.看见篮球砸向自己迅速躲避C.课间闻到食堂飘来的香味垂涎D.同学们听到体育老师吹响集合哨声,大家纷纷跑来集合22.2023年3月27日,贵州省首届美丽乡村“村BA”篮球赛总决赛在黔东南州台江县台盘村打响,上万座位座无虚席。观众看到每一个进球时,都会欢呼雀跃,激动不已。此时人的大脑皮层会特别兴奋,分泌明显增多的激素是( )A.胸腺激素 B.胰岛素 C.生长激素 D.肾上腺素23.下列内分泌腺和所分泌的激素对应正确的是( )A.垂体激素 B.胰岛肾上腺素C.胸腺雌性激素 D.甲状腺雄性激素24.2019年4月28日,北京世界园艺博览会开幕式提到:“我们要像保护自己的眼睛一样保护生态环境”。下列人类活动对生态环境起到保护作用的是( )A.玲玲特别喜欢花卉,她想让在国外工作的爸爸帮她带一些花卉种子回国B.刘某砍伐自家森林的杉木约20亩C.64岁的孙国友为宁夏荒漠种下了万亩林场D.废气没有处理就直接排到空气中,这样可以节省开支25.为“探究酸雨对生物的影响”,某同学在3个培养皿中分别均匀的摆上30粒饱满无损的黄豆种子,每天定时用注射器取适量且等量的清水、PH=3的酸雨、PH=5的酸雨,分别滴在A、B、C三个培养皿中的种子上,通过实验得出实验结果见下表。下列选项中分析正确的是( )组别萌发的种子数种子发芽率第一天第二天第三天第四天第五天第六天第七天A组(清水)0262026282893%B组酸雨(PH=3)012566620%C组酸雨(PH=5)002344413%A.A组、B组、C组可以分别是不同植物的种子B.该实验变量为种子萌发率C.从实验结果中可以看出酸雨可以直接危害植物的芽和叶D.A组为对照实验中的对照组二、填空题(除说明之外,每空1分,共50分)26.(9分)下图为人的生殖过程简图,图中A和C代表人体结构名称,据图回答相关问题。(在“【 】”内填代号,“_______”上填文字)(1)新生命的起点是从【】_________开始。(2)子宫是_________的场所。(3)精子和卵细胞结合场所是【】_________。(4)胎儿与母体通过_________与_________和母体进行物质交换,从而获得营养。(5)女性卵巢除产生卵细胞之外,还能分泌_________。(6)一般来说,从形成受精卵开始到第_________周时,成熟的胎儿和胎盘从母体的【】_________产出,这个过程叫做_________。27.(12分)如图是探究“馒头在口腔中的变化”实验。请根据实验回答下列问题:(1)上述实验中有一处错误:________________,改正:________________。(2)如按正确操作步骤进行,甲试管中的现象是_______;乙试管中的现象是_________。(3)馒头在口腔中变甜与_________试管变化相似,即口腔中的_________能使部分淀粉转变成麦芽糖。(4)通过上述探究实验表明,馒头变甜除了与舌的搅拌有关,还与__________________有关。(5)馒头是北方人的主食之一,它在人体内开始消化的部位是_________,最终被消化的部位是_________。(6)小肠是消化和吸收的主要场所,小肠结构与其吸收功能相适应的特点有:①在消化道中小肠的长度较_________;②小肠内表面有许多环形皱襞,皱襞表面有许多突起叫_________,该结构有_________层上皮细胞构成。28.(共12分)下图为人体血液循环过程模式图,请据图回答下列问题。(在“【】”内填代号,“_________”上填文字)(1)1、2、3、4代表心脏的四个腔,其中1是_________,4是_________。(2)在1与2之间,3与4之间有防止血液倒流的结构是_________。(3)A、B是气体,A代表_________,B代表_________。C代表_________。(4)丽丽因患甲流,医生给她开了抗炎、达菲两种药物进行输液治疗,这些药物最先进入心脏的【】_________。(5)经过肺循环血液就由含_________(填A或B)少,颜色_________的_________血,变为_________血。(6)人体中的C通过_________作用产生的B,经循环系统运输到肺泡排出到空气中。29.(共12分)下图为尿液形成模式图,请据图回答下列问题:(1)人体泌尿系统组成包括________、输尿管、________、尿道。(2)某人是肾脏疾病患者,通过尿检显示有蛋白尿,可能是肾脏中的________发生了病变,(3)【A】________流经肾小管时,全部的【B】________、大部分的水和部分无机盐被肾小管________作用吸收。这些被吸收的物质回到血液里,而剩下的水、无机盐、尿素等就形成了尿液。(4)下列不属于排尿的意义的是:________①排除废物②减轻体重③调节人体内水和无机盐的平衡④维持组织细胞的正常生理功能(5)晓峰通过实验探究不运动和运动两种状态下每天尿液排出的情况。在相同环境和进食相同的条件下,他隔一天运动一次,每次运动时间和项目都相同,收集自己每天排出的尿液,并将实验结果记录如下表。 第一天休息第二天运动第三天休息第四天运动第五天休息第六天运动尿液量(ml)180050016007201750680①为什么晓峰运动那天会比休息那天尿液量大量减少?____________(2分)②运动排出一部分水、无机盐、尿素,能__________(填“减轻”或“增加”)肾脏的负担,所以我们应当每天保持适量的运动。排泄途径除了排尿,还有__________、__________等方式。30.(共5分)2023年4月22日是第54个世界地球日,主题为“众生的地球”。世界地球日即每年的4月22日,是一个专门为世界环境保护而设立的节日,旨在提高民众对于现有环境问题的认识,并动员民众参与到环保运动中,通过绿色低碳生活,改善地球的整体环境。请分析回答下列问题:(1)酸雨对生物有极大的危害,为减少酸雨对生态环境的破坏,请你写出两条预防酸雨形成的措施:1____________________;2____________________。(2)以下生活用品中,不是从保护环境角度出发的是__________A.节能荧光灯 B.一次性筷子 C.可充电电池 D.易降解包装袋(3)由于__________等气体的排放量不断增加,因此导致温室效应增强,引发地球平均气温不断上升,全球气候变暖。请你写出生活中能减缓温室效应的措施:__________。(写一条即可)黔东南州2022—2023学年度第二学期期末文化水平测试七年级生物参考答案一、选择题(每小题2分,共50分)题号12345678910111213答案BDCADBBDCCBCD题号141516171819202122232425 答案CBACBDBADACD 二、填空题(除说明外,每空1分,共50分)26、(1)【B】受精卵(2)胚胎发育(3)【A】输卵管(4)胎盘脐带(5)雌性激素(6)38 【C】阴道分娩27、(1)冷水浴 37℃温水浴(2)变蓝不变蓝(3)乙唾液淀粉酶(4)唾液的分泌(5)口腔小肠(6)长小肠绒毛一28、(1)右心房左心室(2)瓣膜(3)氧气二氧化碳组织细胞(4)【1】右心房(5)A 暗红静脉动脉(6)呼吸29、(1)肾脏膀胱(2)肾小球(3)原尿葡萄糖重吸收(4)②(5)在运动时体内大量水分以汗液的形式排出体外,所以尿量减少。(2分)减轻呼吸排汗30、(1)减少汽车尾气排放减少煤的燃烧(合理即可给分)(2)B(3)二氧化碳植树造林、提倡乘坐公交车或步行、使用节能产品等(合理即可给分)
相关试卷
这是一份贵州省铜仁市2022-2023学年七年级下学期期末生物试题(解析版),共14页。试卷主要包含了选择题,简答题,实验探究题等内容,欢迎下载使用。
这是一份贵州省铜仁市2022-2023学年七年级下学期期末生物试卷(含答案),共16页。试卷主要包含了选择题,简答题,实验探究题等内容,欢迎下载使用。
这是一份贵州省铜仁市2022-2023学年七年级下学期期末生物试卷(含答案),共15页。试卷主要包含了选择题,简答题,实验探究题等内容,欢迎下载使用。