沪科技版(2020)选择性必修1第4章 氧化还原反应和电化学4.1氧化还原反应优秀课后作业题
展开4.1氧化还原反应
学习聚焦
知识精讲
知识点01 氧化反应与还原反应
1 氧化还原的基本知识
氧化还原的本质: ________________;判断依据:______________________
氧化剂:_______电子,化合价_________;具有__________性;在反应中被____________;在反应中的生成物叫________产物。
还原剂:_______电子,化合价_________;具有__________性;在反应中被____________;在反应中的生成物叫________产物。
电子转移;有化合价的变化;得;降低;氧化性;还原;还原;失;升高;还原性;氧化;氧化
本质为电子的转移:电子的偏移和电子的得失。
口诀法:“高原低氧 ”——元素化合价升高的是还原剂,元素化合价降低的是氧化剂。
电子转移的方向和数目
注意:1箭头由失电子的元素指向得电子的元素
2 箭头的方向已经表示电子转移的方向,所以“桥”上无需在标得失,只需表明电子转移的总数即可。
电子转移;有化合价的变化;得;降低;氧化性;还原;还原;失;升高;还原性;氧化;氧化
本质为电子的转移:电子的偏移和电子的得失。
口诀法:“高原低氧 ”——元素化合价升高的是还原剂,元素化合价降低的是氧化剂。
2.常见的氧化剂和还原剂
(1)氧化剂:O2,O3,X2, KMnO4,K2Cr2O7,H2SO4, Na2O2,H2O2, HNO3,Fe3+,HClO,H2SO4(浓)
(2)还原剂: C,H2,H2S,FeSO4,Na2SO3,CO,I-
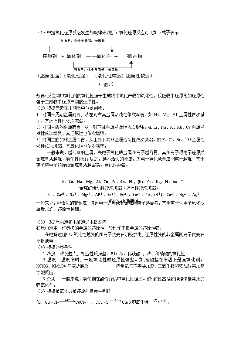
3.氧化性和还原性强弱的比较
(1)根据氧化还原反应发生的规律来判断:氧化还原反应可用如下式子表示:
→
规律:反应物中氧化剂的氧化性强于生成物中氧化产物的氧化性,反应物中还原剂的还原性强于生成物中还原产物的还原性。
(2)根据元素在周期表中位置判断:
1)对同一周期金属而言,从左到右其金属活泼性依次减弱。如Na、Mg、A1金属性依次减弱,其还原性也依次减弱。
2)对同主族的金属而言,从上到下其金属活泼性依次增强。如Li、Na、K、Rb、Cs金属活泼性依次增强,其还原性也依次增强。
3)对同主族的非金属而言,从上到下其非金属活泼性依次减弱。如F、Cl、Br、I非金属活泼性依次减弱,其氧化性也依次减弱。
一般来说,越活泼的金属,失电子氧化成金属阳离子越容易,其阳离子得电子还原成金属单质越难,氧化性越弱;反之,越不活泼的金属,失电子氧化成金属阳离子越难,其阳离子得电子还原成金属单质越容易,氧化性越强。
K、Ca、Na、Mg、Al、Zn、Fe、Sn、Pb,(H)、Cu、Hg、Pt、Au
金属的活动性逐渐减弱(还原性逐渐减弱)
K+、Ca2+、Na+、Mg2+、Al3+、Zn3+、Fe2+、Sn2+、Pb,(H+)、Cu2+、Hg2+、Ag+
氧化性逐渐增强
一般来说,越活泼的非金属,得到电子还原成非金属阴离子越容易,其阴离子失电子氧化成单质越难,还原性越弱。
(3) 根据原电池和电解池的电极反应
在原电池中,作负极的金属的还原性一般比作正极金属的还原性强。
在电解过程中,氧化性越强的阳离子优先在阴极放电,还原性强的非金属阴离子优先在阳极放电
(4) 根据外界条件
1 浓度 浓度越大,相应性质强些。如:浓、稀硫酸 ,浓、稀硝酸的氧化性。
2 温度 温度高时,一般氧化性或还原性强些。如;硝酸盐在高温下是强氧化剂,KClO3,KMnO4与浓盐酸反 应制氯气不需要加热,二氧化锰和浓盐酸需加热才能反应。
3 介质 一般来说,氧化剂在酸性介质中氧化性强些。如:酸性高锰酸钾溶液是常用的强氧化剂。
(5)根据被氧化或被还原的程度来判断:
如:Cu +Cl2CuCl2 ,2Cu +SCu2S即氧化性:。
又如:2HBr+H2SO4(浓) Br2+SO2+2H2O,8HI+H2SO4(浓)4I2+H2S +4H2O
即有还原性:。
单质氧化性越强,对应离子还原性越弱。
4 氧化还原反应中的几种守恒
1.守恒规律
(1)质量守恒:即反应前后各元素种类不变,各元素原子数目,种类,质量不变。
(2)电荷守恒:有离子参加的氧化还原反应中,反应前后离子所带电荷总数相等。
(3)化合价升降守恒:即化合价升高的总价数等于化合价降低的总价数。
(4)得失电子守恒:即氧化剂得到的电子总数等于还原剂失去的电子总数。
2.价态律
元素处于最高价态时,只有氧化性,但不一定具有强氧化性。
元素处于最低价态时,只有还原性,但不一定具有强还原性。
元素处于中间价态时,既有氧化性又有还原性,但主要呈现一种性质,物质含有多种元素,其性质是这些
元素性质的综合体现。
应用:判断元素或物质有无氧化性、还原性。
3.强弱律
较强氧化性的氧化剂跟较强还原性的还原剂反应,生成较弱的还原产物和较弱氧化性的氧化产物。
应用:(1)比较物质问氧化性或还原性的强弱;
(2)在适宜条件下,用氧化性强的物质制备氧化性弱的物质或用还原性强的物质制备还原性弱的物质。
4.转化律
(1)同种元素的相邻价态之间不发生氧化还原反应。如:实验室中SO2 气体可用浓H2SO4 干燥。
(2)氧化还原反应中,以元素相邻价态间的转化最容易,如H2S一般被氧化成单质S,浓H2SO4 一般被还原成SO2。
(3)同种元素不同价态之间的氧化还原反应,高价态和低价态相互反应,变成它们的相邻价态,此价态可相同也可不相同,应遵循“高价+低价→中间价”的规律,且价态的变化是“只靠拢,不相交”。最多刚好重合。
【即学即练1】下列物质间的转化,需要加入氧化剂才能实现的是
A.NH3→NO B.Fe2O3→Fe
C.KClO3→Cl2 D.H2SO4→SO2
【答案】A
【解析】A.NH3转化成NO,N元素化合价从-3价升高到+2价,NH3为还原剂,则需要加入氧化剂才能实现,A正确;
B.Fe2O3转化成Fe,Fe元素化合价从+3价降低到0价,Fe2O3为氧化剂,则需要加入还原剂才能实现,B错误;
C.KClO3转化为Cl2,Cl元素化合价从+5价降低到0价,KClO3为氧化剂,则需要加入还原剂才能实现,C错误;
D.H2SO4转化为SO2,S元素化合价从+6价降低到+4价,H2SO4为氧化剂,则需要加入还原剂才能实现,D错误;
故答案选A。
知识点02 半反应
氧化还原反应的本质是反应物之间的电子转移,任何氧化还原反应都可以拆成一种物质失去电子而另一种物质获得电子的氧化反应和还原反应。这两个反应分别是氧化还原反应的一半,称为半反应。例如, Zn + CuSO4 = ZnSO4 + Cu 可以拆成如下两个半反应:
Zn — 2e— = Zn2+ (氧化反应)
Cu2+ + 2e— = Cu (还原反应)
半反应是用电子把同一元素的两种价态联系起来的反应,上述两个式子为该氧化还原反应的半反应式。氧化还原反应本质上是两个半反应之间竞争电子的反应。书写半反应式时,除了应该考虑在反应中存在电子转移的元素所在的物质得失电子的情况外,还必须考虑这些元素形成的物质在溶液中的主要存在形式,应该遵循离子方程式的书写要求。
【即学即练2】据文献报道,某反应的反应历程如图所示,下列有关该历程的说法错误的是
A.是催化剂
B.是中间产物
C.总反应化学方程式为4NH3+3O22N2+6H2O
D.不属于分解反应
【答案】CD
【解析】A.图中Ti4+在整个反应中参与了反应,最后又生成,所以是催化剂,A正确;
B.加入NO后生成Ti4+…NH2—N=O,后又生成Ti4+,得出Ti4+…NH2—N=O是中间产物,正确;
C.根据反应历程,参加反应的有O2、NH3和NO,生成物有N2和H2O,可以写出反应方程式为: 2NO+4NH3+2O23N2+6H2O,C错误;
D.该反应由一种物质生成多种物质,则Ti4+…NH2—N=O→Ti4++N2+H2O属于分解反应,D错误;
故合理选项是CD。
知识点03 氧化还原反应的配平
一、配平原则
由于在氧化还原反应里存在着电子的转移,因此元素的化合价必然有升有降,我们把化合价能
升高的元素或含该元素的物质称还原剂;反之称为氧化剂。由氧化还原反应的知识我们不难得出
配平原则:还原剂失电子总数=氧化剂得电子总数,即还原剂(元素)化合价升高的总价数=氧化剂
(元素)化合价降低的总价数。
二、氧化还原反应方程式配平的一般方法与步骤
1、一般方法:从左向右配。
2、步骤:标变价、找变化、求总数、配系数。即
⑴ 标出变化元素化合价的始态和终态:
C + HNO3(浓)→NO2 + CO2 + H2O
分析:标变价
C(0) + HN(+5)O3(浓)→ N(+4)O2 ↑+ C(+4)O2 ↑+ H2O
⑵ 找变化: 始态 终态 变化的总价数 = 变化 × 系数
C(0) + HN(+5)O3(浓)= N(+4)O2 ↑+ C(+4)O2 ↑+ H2O
即:N元素化合价由+5到+4 ,变化的价数为(5-4)=1,C元素化合价由0到+4 ,
变化的价数为(4-0)=4[若为负价则用大数减小数(带符号相加减)]
最小公倍数=4×1=4
注:假设以上变化均以正价表示,其中(b-a)×(d-c) 为最小公倍数。
⑶ 将 上的系数,分别填在还原剂和氧化剂化学式的前面作为系数;
⑷配系数:用观察法配平其它元素
C 的系数为 1 HNO3的系数为 4 ,用观察法将其它系数配平
⑸ 检查配平后的方程式是否符合质量守恒定律(离子方程式还要看是否符合电荷守恒)
经检查满足质量守恒定律,配平后的化学方程式为:
C + 4 HNO3(浓) = 4 NO2 ↑+ CO2 ↑+ 2 H2O
氧化还原反应配平的特殊技巧
1、 从右向左配平法
适用范围:此法最适用于某些物质(如硝酸、浓硫酸的反应)部分参加氧化还原反应的类型。
【例1】Cu + HNO3(浓)= Cu(NO3)2 + NO2 ↑+ H2O
解析:由于HNO3在反应中有两个作用即:酸性和氧化性,因此如按照一般的方法从左向右配的话比较麻烦,但如采用从右向左配平法的方法,这个问题显得很简单。
不同之处:配系数时只需将 中的系数先写在对应产物化学式之前,其它步骤相同。
始态 终态 变化的总价数 = 变化 × 系数
答案:Cu + 4 HNO3(浓) → Cu(NO3)2 +2 NO2 ↑+ 2H2O
[练1] P + CuSO4 + H2O → Cu3P + H3PO4 + H2SO4
答案: 11P + 15CuSO4 + 24H2O → 5Cu3P + 6H3PO4 +15 H2SO4
2、整体总价法(零价法)
适用范围:在氧化还原反应中,一种反应物中有两种或两种以上的元素化合价发生变化或几种不同物质中的元素化合价经变化后同存在于一种产物中。
技巧:对于Fe3C,Fe3P等化合物来说,某些元素化合价难以确定,此时可将Fe3C,Fe3P中各元素视为零价。零价法思想还是把Fe3C,Fe3P等物质视为一整价。
【例2】FeS2 + O2 → Fe2O3 + SO2
解析:在FeS2 中Fe的化合价由+2变到+3,S的化合价由-1变到+4,即同一种物质中有两种元素的化合价同时在改变,我们可以用整体总价法,把FeS2当成一个“整体”来考虑。
故配平后 4FeS2 +11 O2 → 2 Fe2O3 +8 SO2
答案:4FeS2 +11 O2 → 2 Fe2O3 +8 SO2
[练2] Fe3C + HNO3 → Fe(NO3)3 + CO2 + NO2 + H2O
答案: Fe3C +22HNO3(浓)→ 3Fe(NO3)3 + CO2 + 13NO2 + 11H2O
3、歧化归一法
适用范围:同种元素之间的歧化反应或归一反应。
技巧:同一物质内同一元素间发生氧化-还原反应称为歧化反应。配平时将该物质分子式写两遍,一份作氧化剂,一份作还原剂。接下来按配平一般氧化-还原方程式配平原则配平,配平后只需将该物质前两个系数相加就可以了。
【例3】Cl2 + KOH(热) → KCl + KClO3 + H2O
解析:将Cl2写两遍,分别是升高部分和降低部分,根据原子个数守恒先虚标系数配平
即Cl2----2 KCl Cl2---- 2 KClO3
分别标出电子转移的数目求出最小公倍数,然后将两部分分别配平
即5Cl2----10 KCl Cl2---- 2KClO3
最后写到方程式中,合并约分得:
3Cl2 + 6KOH → KClO3 + 5KCl + 3H2O
答案:3Cl2 + 6KOH → KClO3 + 5KCl + 3H2O
[练3] S + NaOH → Na2S+ Na2SO4+ H2O
答案:4S + 8NaOH → 3 Na2S + Na2SO4 + 4 H2O
4、判断未知物
适用范围:在一个氧化还原反应中缺少反应物或生成物。
技巧:一般是把反应物和生成物中的所有原子进行比较,通过观察增加或减少了哪种元素:
①若增加的元素是除H、O以外的非金属,未知物一般是相应的酸;
②若增加的元素是金属,未知物一般是相应的碱;
③若反应前后经部分配平后发现两边氢、氧原子不平衡,则未知物是水。
【例4】KMnO4 + KNO2 + → MnSO4 + K2SO4 + KNO3 + H2O
解析:经比较发现,生成物中增加了S元素,则未知物是H2SO4 ,其它步骤同上略.
2KMnO4 + 5KNO2 + 3 H2SO4 → 2MnSO4 + K2SO4 + 5KNO3 + 3H2O
答案:2KMnO4 + 5KNO2 + 3 H2SO4 → 2MnSO4 + K2SO4 + 5KNO3 + 3H2O
[练4] _____P+______HNO3+__ ____________H3PO4+______NO↑
答案: 3 5 2 H2O 3 5
5、单质后配法
适用范围:反应物或生成物中有单质参加或单质生成,对于单质在反应后的化学和物中价态不单一的情况更适用技巧:把游离态的那种元素放在最后来配。
【例5】FeS2 + O2 → Fe2O3 + SO2
解析:反应物中有单质O2 ,我们可以把O元素放在最后来配.
首先假定 Fe2O3的系数为1,则FeS2 的系数为2,那么SO2的系数为4,因此O2的系数为11/2,然后把每种物质前的系数都扩大2倍,即可配平。
答案: 4FeS2 + 11 O2 → 2 Fe2O3 + 8 SO2
[练5] P4 + KOH + H2O → KH2PO4 + PH3
答案:2P4 +3 KOH + 9 H2O → 3 KH2PO4 + 5 PH3
6、待定系数法(原子个数守恒法)
适用范围:待定系数法对于某些反应后元素去向比较唯一(比如Na元素只在一种生成物NaOH中存在)的方程式比较得心应手,但是如果元素的去向不唯一(比如Na元素在生成物NaOH、Na2CO3中都存在),则用此法配平时就显得比较麻烦。
技巧:即方程式中将某些物质的系数设为未知数,然后由未知数暂时配平方程式,最后根据某种原子在反应前后数量守恒列方程或方程组,解出这些未知数的关系,通过未知数之间的关系来配平方程式。
【例6】KMnO4 + FeS + H2SO4 → K2SO4 + MnSO4 + Fe2(SO4)3 + S + H2O
解析:此方程式甚为复杂,不妨用原子个数守恒法。设方程式为:
aKMnO4 + bFeS +c H2SO4 →dK2SO4 +e MnSO4 + fFe2(SO4)3 + gS +h H2O
根据各原子守恒,可列出方程组:
a=2d (钾守恒) a=e(锰守恒) b=2f(铁守恒) b+c=d+e+3f+g(硫守恒)
4a+4c=4d+4e+12f+h(氧守恒) c=h(氢守恒)
解方程组时,可设最小系数(此题中为d)为1,则便于计算:得a=6,b=10,d=3, e=6,f=5,g=10,h=24。
答案: 6KMnO4 + 10 FeS +24 H2SO4 →3 K2SO4 +6 MnSO4 +5 Fe2(SO4)3 + 10S +24H2O
【即学即练3】Ⅰ.绿水青山是习近平总书记构建美丽中国的伟大构想,某工厂拟综合处理含NH废水和工业废气(主要含N2、CO2、SO2、NO、CO,不考虑其他成分),设计了如图流程。已知:NO+NO2+2OH-=2NO+H2O,请回答下列问题:
(1)固体1中主要含有_______。
(2)X可以是_______,是否需要过量_______(填“需要”或“不需要”)。
(3)处理含NH废水时,发生的离子反应是_______。
(4)捕获剂所捕获的气体主要是_______。
Ⅱ.今年我国多个城市遭遇雾霾天气,这表明污染严重,空气质量下降。因此研究NO2、SO2、CO等大气污染气体的处理具有重要现实意义。
(5)NO2可用水吸收,相应的化学反应方程式为_______。
(6)利用反应6NO2+8NH37N2+12H2O也可处理NO2。当转移1.2mol电子时,消耗的NO2在标准状况下的体积是_______L。
(7)硝酸工业尾气中含NO和NO2气体,常用NaOH溶液来吸收,反应方程式为
NO+NO2+2NaOH=2NaNO2+H2O、2NO2+2NaOH=NaNO3+NaNO2+H2O,则NO和NO2的混合气能被足量氢氧化钠溶液完全吸收的条件是n(NO2):n(NO)_______。
【答案】(1)CaCO3、CaSO3及Ca(OH)2
(2) 空气或氧气 不需要
(3)
(4)CO
(5)
(6)6.72
(7)≥1
Ⅰ.工业废气中CO2、SO2可被石灰水吸收,生成固体1为CaCO3、CaSO3及过量石灰乳,气体1是不能被过量石灰水吸收的N2、NO、CO,气体1通入气体X,用氢氧化钠溶液处理后到的NaNO2,X可为空气,但不能过量,否则得到硝酸钠,NaNO2与含有的溶液反应生成无污染气体,应生成氮气,则气体2含有CO、N2,捕获剂所捕获的气体主要是CO,以此解答该题。
【解析】(1)由上述分析可知固体1中主要成分为CaCO3、CaSO3及Ca(OH)2;
故答案为:CaCO3、CaSO3及Ca(OH)2;
(2)若X为适量空气或氧气,严格控制空气用量的原因是过量空气或氧气会将NO氧化成,无法与发生反应;
故答案为:空气或氧气;不需要;
(3)处理含废水时,发生反应的离子方程式为:;
故答案为:;
(4)由以上分析可知捕获剂所捕获的气体主要是CO;
故答案为:CO;
(5)二氧化氮与水反应生成硝酸和一氧化氮,反应的化学方程式为;
故答案为:;
(6)由氧化剂和还原产物原子个数守恒可得如下关系式:6NO2~7N2~24e-,则当转移1.2mol电子时,消耗的NO2在标准状况下的体积为;
故答案为:6.72;
(7)根据方程式可知NO过量时不能被完全吸收,只要二氧化氮的物质的量大于NO即可以被吸收,因此NO2和NO混合气体要想完全被NaOH溶液吸收,其n(NO2):n(NO)的范围为:≥1;
故答案为:≥1。
常见考法
常见考法一 氧化还原反应的氧化剂与还原剂
【例1】下列反应中,有一种物质既是氧化剂又是还原剂的是
A.2KI+Br2=2KBr+I2
B.2AgNO32Ag+2NO2↑+O2↑
C.Cu2(OH)2CO32CuO+CO2↑+H2O
D.2Na2O2+2H2O=4NaOH+O2↑
【答案】BD
【解析】A.反应KI+Br2=2KBr+I2中,溴为氧化剂,KI为还原剂,A错误;
B.反应2AgNO32Ag+2NO2↑+O2↑属于氧化还原反应中的分解反应,AgNO3既是氧化剂又是还原剂,B正确;
C. Cu2(OH)2CO32CuO+CO2↑+H2O是非氧化还原反应,C错误;
D.反应2Na2O2+2H2O=4NaOH+O2↑中,Na2O2中O元素化合价既升高又降低,Na2O2既是氧化剂又是还原剂,D正确;
故选BD。
必杀技
【同步练习1】氮化铝(AlN)是一种新型无机材料。某学习小组为测定mg氮化铝(仅含有Al2O3杂质)样品中AlN的纯度,设计如图实验装置,下列说法正确的是
已知:AlN+NaOH+H2O=NaAlO2+NH3↑,NH3易溶于水不溶于苯。
A.上述的已知反应是氧化还原反应
B.导管a的作用仅仅只是为了平衡气压,使液体顺利流下
C.为测定生成气体的体积,装置中的X可以是苯
D.完全反应后,测得标况下气体的体积为VmL,则氮化铝的纯度为×100%
【答案】CD
左侧装置中产生氨气,利用排液法可测定产生氨气的量,氨气不能溶于试剂X。
【解析】A.AlN+NaOH+H2O=NaAlO2+NH3↑中没有元素的化合价发生变化,不属于氧化还原反应,故A错误;
B.导管a的作用不仅是平衡气压,使液体顺利流下,还可以防止分液漏斗中的液体排出一部分气体,减小实验误差,故B错误;
C.该装置利用排液法可测定产生氨气的量,则氨气不能溶于试剂X,X可以是苯,故C正确;
D.若mg样品完全反应,测得生成气体的体积为VmL(已转换为标准状况),设氮化铝纯度为x,则:
,,故D正确;
故答案选CD。
常见考法二 氧化还原反应综合
【例2】酸雨的形成是一种复杂的大气化学和光学化学过程,在清洁空气、污染空气中形成硫酸型酸雨的过程如图,下列有关说法错误的是
A.光照能引发酸雨的形成 B.所涉及的变化均为氧化还原反应
C.污染空气能加快酸雨的形成 D.的能量比的低
【答案】BD
【解析】A.根据机理过程,无论SO2在清洁空气还是在污染空气中产生酸雨时,都需要光照,因此光照能引发酸雨的形成,故A说法正确;
B.三氧化硫与水反应生成硫酸,硫元素化合价不变,不属于氧化还原反应,故B说法错误;
C.根据图中机理可知,污染空气中含氮的氧化物、碳氢化合物等大气污染物,生成酸雨的反应速率是0.8%/小时,比清洁空气速率快,污染空气能加快酸雨的形成,故C说法正确;
D.是SO2的激发态,的能量比SO2高,故D说法错误;
答案为BD。
必杀技
【同步练习2】硼氢化钠()是有机反应中常用强还原剂,其在催化剂作用下与水反应获得氢气的微观过程如图所示。下列说法错误的是
A.转化过程中,氢元素的化合价有−1价、0价和+1价
B.→过程中,既有化学键的断裂,又有化学键的形成
C.总反应的实质为中−1价氢与中的+1价氢发生氧化还原反应生成氢气
D.整个过程中出现了3种含硼微粒
【答案】BD
【解析】A.根据图示可知,和在催化剂作用下反应生成和,为Ⅲ元素,在中,为价,为价,则转化过程中,氢元素的化合价有−1价、0价和+1价,故A正确;
B.→BH3过程中,只发生了B-H键的断裂,没有化学键的形成,故B错误;
C.与水反应为氢元素的归中反应,该反应的离子方程式为:,总反应的实质为中−1价氢与中的+1价氢发生氧化还原反应生成氢气,故C正确;
D.整个过程中出现了等5种含硼微粒,故D错误;
故选BD。
常见考法三 氧化还原反应的应用
【例3】氧化还原反应在生产、生活中具有广泛的用途。
(1)下列生产、生活中的事例中没有发生氧化还原反应的是____(选填编号)。
a.高炉炼铁 b.腐蚀印刷电路板 c.高温煅烧石灰石 d.燃放烟花炮竹
(2)水是人体的重要组成部分,是人体中含量最多的一种物质。“四种基本反应类型与氧化还原反应的关系”可用如图表示。
试写出有水参加且符合反应类型IV的一个化学方程式:_____。
(3)工业上利用NaIO3和NaHSO3反应来制取单质I2,配平下列化学方程式:_____。
_____NaIO3+_____NaHSO3→_____I2+_____Na2SO4+_____H2SO4+_____H2O
(4)已知:HSO、I2、I-、SO和一些未知物组成的一个氧化还原反应,其中SO是氧化产物,该反应中还原性HSO_____I-(填“>”或“<”),完成该反应_____。
【答案】(1)c
(2)2Na+2H2O=2NaOH+H2↑
(3)4NaIO3+10NaHSO3=2I2+7Na2SO4+3H2SO4+2H2O
(4) > H2O+I2+HSO=2I-+SO+3H+
【解析】(1)a.高炉炼铁是氧化铁和一氧化碳反应生成铁单质,属于氧化还原反应,故a正确;
b.腐蚀印刷电路板是氯化铁和铜反应,生成氯化亚铁和氯化铜,属于氧化还原反应,故b正确;
c.高温煅烧石灰石生成氧化钙和二氧化碳,没有化合价的变化,不属于氧化还原反应,故c错误;
d.燃放烟花炮竹是物质的燃烧,属于氧化还原反应,故d正确;
故答案为c;
(2)根据“四种基本反应类型与氧化还原反应的关系”图可知,
IV是置换反应,因此符合条件的可以是2F2+2H2O=4HF+O2 或2Na+2H2O=2NaOH+H2↑或C+H2O CO+H2;
(3)①化学反应中碘元素化合价从+5价降为0价,生成1mol碘单质共降低10价,硫元素的化合价从+4价升高到+6价,2molNaHSO3 生成1molNa2SO4共升高了2价,根据电子守恒和原子守恒,则碘酸钠的前面系数是4,亚硫酸氢钠的系数是10,即4NaIO3+10NaHSO3=2I2+7Na2SO4+3H2SO4+2H2O;
(4)已知: HSO、I2、I-、SO和一些未知物组成的一个氧化还原反应,其中SO是氧化产物,则HSO是还原剂,硫元素化合价升高,则碘元素化合价降低,I2为氧化剂,I-为还原产物,化学反应中还原剂的还原性大于还原产物的还原性,故反应中还原性HSO>I-,再结合氧化还原反应配平原则配平得该反应为: H2O+I2+HSO=2I-+SO+3H+
。
必杀技
【同步练习3】高铁酸钾(,极易溶于水)是常见的水处理剂,其原理如图所示。
【查阅资料】向胶体中加入电解质后,胶体因失去稳定性而发生离子的聚集以至沉淀,称为电解质对胶体的聚沉作用,简称胶体的聚沉。
请回答下列问题:
(1)中铁元素的化合价为_______价。
(2)过程①中活性菌表现了_______(填“氧化”或“还原”)性,该过程的还原产物是_______(填离子符号);过程③属于_______(填“物理”或“化学”)变化。
(3)根据上述原理分析,作水处理剂时,的作用有_______(填两个)。
(4)制备高铁酸钾常用的反应原理为(反应未配平)。
①该反应中,Cl元素的化合价由_______价变为_______价;通过该反应说明:在碱性条件下,氧化性_______(填“>”、“=”或“<”)。
②配平该反应的化学方程式,并用双线桥法表示电子转移的方向和数目:_______,将该反应改写为离子方程式:_______。
【答案】(1)+6
(2) 还原 物理
(3)杀菌消毒、净水
(4) +1 -1 >
过程①中高铁酸钾被还原,产生的铁离子水解转化为氢氧化铁胶体,胶体可以净水,据此解答。
【解析】(1)中K是+1价,O是-2价,依据化合价代数和为0可知铁元素的化合价为+6价。
(2)过程①中高铁酸钾转化为铁离子,铁元素化合价降低,被还原,活性菌表现了还原性,该过程的还原产物是Fe3+;过程③中某一产生新物质,属于物理变化。
(3)根据上述原理分析,作水处理剂时,的作用有两个,即杀菌消毒、净水。
(4)①该反应中,Cl元素的化合价由+1价变为-1价,得到电子被还原,氢氧化铁被氧化,因此通过该反应说明:在碱性条件下,氧化性>。
②铁元素化合价从+3价升高到+6价,失去3个电子,氯元素得到2个电子,依据得失电子守恒可知反应中转移6个电子,所以用双线桥法表示电子转移的方向和数目为,该反应的离子方程式为。
分层提分
题组A 基础过关练
1.下列物质之间的转化,需要加入氧化剂才能实现的是
A. B. C. D.
【答案】B
【解析】A.中没有元素化合价发生变化,不是氧化还原反应,故A不选;
B.Cu→CuSO3中Cu元素的化合价升高,被氧化,需要加入氧化剂才能实现,故B选;
C.过氧化氢分解生成氧气和水,不需要再加氧化剂,故C不选;
D.中H元素的化合价降低,被还原,需要加入还原剂或电解才能实现,故D不选;
故选B。
2.下列生产、生活的实例中,不存在氧化还原反应的是
A.海水晒盐 B.燃放鞭炮 C.食物腐败 D.金属冶炼
【答案】A
【解析】A.海水晒盐是蒸发水从而使NaCl析出,不存在元素的化合价变化,没有发生氧化还原反应,故A选;
B.燃放鞭炮为燃烧过程,存在元素的化合价变化,为氧化还原反应,故B不选;
C.食物酸败为食物缓慢氧化的过程,为氧化还原反应,故C不选;
D.金属冶炼是将金属化合物转化为金属单质,存在金属元素的化合价变化,为氧化还原反应,故D不选;
故选:A。
3.部分含Cr物质的分类与相应化合价的关系如图所示。已知:为难溶于水的两性氢氧化物。下列推断合理的是
A.a的基态原子的价层电子排布式为
B.b可通过一步反应直接转化为c
C.可通过调节溶液的酸碱性完成e中两种含Cr离子的转化
D.e不能通过氧化还原反应直接转化为
【答案】C
部分含Cr物质的分类与相应化合价关系如图所示,则abcd分别为Cr、Cr2O3、、Cr3+。
【解析】A.Cr是第24号元素,其基态原子的价层电子排布式为,A错误;
B .Cr2O3需要先溶于酸形成Cr3+,然后再与碱反应才能转化为,B错误;
C.铬酸根离子可以和重铬酸根离子互相转化:,通过调节溶液的酸碱性,可以使该平衡发生移动,所以可以实现两种含Cr离子的转化,C正确;
D.e中Cr元素价态是+6价,可以通过加入还原剂将其转化为+3价Cr3+,D错误;
故选C。
4.下列反应中,电子转移发生在同种元素之间的是
A.MnO2+4HCl(浓)MnCl2+2H2O+Cl2↑ B.2KMnO4K2MnO4+MnO2+O2↑
C.2KClO32KCl+3O2↑ D.Cu2O+H2SO4=CuSO4+Cu+H2O
【答案】D
【解析】A.MnO2+4HCl(浓)MnCl2+2H2O+Cl2↑中,HCl为还原剂,MnO2为氧化剂,氧化还原反应发生在不同物质中的不同种元素之间,A不符合题意;
B.2KMnO4K2MnO4+MnO2+O2↑中,KMnO4既是氧化剂又是还原剂,氧化还原反应发生在同一物质的不同元素之间,B不符合题意;
C.2KClO32KCl+3O2↑中,KClO3既是氧化剂又是还原剂,氧化还原反应发生在同一物质的不同元素之间,C不符合题意;
D.Cu2O+H2SO4=CuSO4+Cu+H2O中,Cu2O既是氧化剂又是还原剂,且氧化还原反应发生在同一物质的同种元素之间(Cu2O中一部分Cu价态升高,一部分Cu价态降低),D符合题意;
故选D。
5.已知: 。钒触媒(V2O5)是该反应的催化剂,其催化过程如图所示。下列说法正确的是
A.促进了平衡正向移动
B.过程c的反应为
C.a、b、c中反应均为氧化还原反应
D.升高温度可提高的平衡转化率
【答案】B
【解析】A.催化剂只能影响反应达到平衡的时间,而不能使平衡发生移动,故V2O5不能使平衡发生移动,A错误;
B.依据题干信息的转化关系图可知,V2O5参与反应先做氧化剂把二氧化硫氧化为三氧化硫,本身被还原为图中产物V2O4;根据氧化还原反应的实质写出并配平a步化学方程式SO2+V2O5SO3+V2O4;c是VOSO4转化为SO3,此过程需要重新生成催化剂V2O5,需要氧化剂完成,此过程中的氧化剂时氧气,根据化合价的变化写出c步化学方程式 4VOSO4+O22V2O5+4SO3,B正确;
C.由B项分析可知,a、b、c中分别发生的反应为:SO2+V2O5SO3+V2O4、4SO3+2V2O44VOSO4、4VOSO4+O22V2O5+4SO3,故可知a、c反应均为氧化还原反应,b中反应未有元素化合价改变,不是氧化还原反应,C错误;
D.由题干可知,反应正反应是一个放热反应,故升高温度,平衡逆向移动,不能提高SO2的平衡转化率,D错误;
故答案为:B。
6. 氯是一种重要的“成盐元素”,如图是几种常见的含氯产品。回答下列问题:
(1)舍勒发现氯气的方法至今还是实验室制备氯气的主要方法之一,写出该反应的离子方程式:_______。
(2)已知与浓盐酸反应的化学方程式:,该反应也可以用来制取氯气,请用单线桥法标出该反应电子转移的方向和数目:_____。
(3)实验室还可以利用反应制取氯气。若制取标准状况下6.72L氯气,反应过程中转移电子的数目为_______(以表示阿伏加德罗常数值)。
(4)已知“84消毒液”的主要成分是次氯酸钠,在清洗卫生间时,若将“洁厕灵”(主要成分是稀盐酸)与“84消毒液”混合使用可能会发生氯气中毒事件。请从氧化还原反应的角度分析原因:_______(用离子方程式表示)。
(5)某温度下,将氯气通入NaOH溶液中,反应得到NaCl,NaClO和的混合溶液,经测定与的物质的量之比为1:1,写出该反应的化学方程式:_______。
(6)漂白粉的有效成分是:_______(填化学式),新买的漂白粉没有保存说明书,请你为漂白粉设计一份保存注意事项:_______。
【答案】(1)
(2)
(3)0.5NA
(4)
(5)
(6) 密封、避光、在干燥处保存,避免与酸性物质接触
【解析】(1)实验室可利用二氧化锰和浓盐酸在加热的条件下制氯气,该反应的离子方程式为。
(2)该反应中,锰元素由+7价降为+2价,得到电子;氯元素由﹣1价升高为0价,失去电子,故用单线桥法标出该反应电子转移的方向和数目为: 。
(3)根据反应方程式,生成3mol氯气时,转移电子物质的量为5mol,则制备标准状况下6.72L氯气时转移电子数目为。
(4)“84消毒液”的主要成分是次氯酸钠,“洁厕灵”主要成分是稀盐酸,二者混合使用产生氯气,反应的离子方程式为。
(5)氯气通入NaOH溶液中,反应得到NaCl、NaClO和的混合溶液,与的个数比为1:1,可知氯气到与升价总数为:,根据化合价升降总数相等可知Cl的个数应为6,再结合元素守恒配平反应得:。
(6)漂白粉为混合物,是由氯化钙和次氯酸钙组成,有效成分为次氯酸钙,化学式为:;次氯酸钙与空气中水、二氧化碳反应生成次氯酸和碳酸钙,次氯酸见光分解生成氯化氢和氧气而失效,所以应密封避光且干燥地方保存,避免受潮与酸性物质接触。
题组B 能力提升练
7.已知在溶液中存在着如下平衡:
在试管中加入溶液。下列说法正确的是
A.向试管中加入几粒氢氧化钠固体,开始时观察到溶液由橙色变为黄色不明显,过段时间呈黄色
B.向试管中滴加10滴浓硫酸,溶液由橙色变为黄色
C.向试管中加入适量硫酸钾溶液,溶液颜色一定不会发生变化
D.橙色与黄色相互转化的过程中发生了氧化还原反应
【答案】A
【解析】A.向试管中加入几粒氢氧化钠固体,开始时观察到溶液由橙色变为黄色不明显.氢氧化钠固体溶于水放热明显,平衡左移,同时产生大量氢氧根离子中和氢离子,平衡右移.两者相互抵制,所以变色不明显.冷却到室温后,表现为受氢氧根离孑浓度的影响,平衡右移显黄色,A正确;
B.向试管中滴加10滴浓硫酸,氢离子浓度增大,平衡左移,溶液由黄色变为橙色,B错误;
C.向试管中加入适量硫酸钾溶液,对原溶液有稀释作用,平衡右移,溶液颜色由橙色变为黄色,C错误;
D.橙色与黄色相互转化的过程中,铬等元素的化合价均未发生变化,没有发生氧化还原反应,D错误;
答案选A。
8.对下列反应:判断合理的是
A.Fe(NO3)x中的x为3
B.稀HNO3在反应中只作氧化剂
C.磁性氧化铁中的铁元素全部被氧化
D.产生4.48L NO,就有0.6mol电子转移
【答案】A
【解析】A.根据原子守恒可知,Fe(NO3)x中x为3,A正确;
B.反应中硝酸既体现氧化性又体现酸性,B错误;
C.磁性氧化铁中只有二价铁被氧化,C错误;
D.温度压强不清楚,无法将体积转化成物质的量,D错误;
故答案选A。
9.下列溶液中的离子因发生氧化还原反应而不能大量共存的是
A.、、、 B.、、、
C.、、、 D.、、、
【答案】B
【解析】A.、、、在溶液中不反应,可以大量共存,A不符合;
B.、、在溶液中发生氧化还原反应,不能大量共存,B符合;
C.、在溶液中发生复分解反应,不能大量共存,C不符合;
D.、在溶液中发生复分解反应,不能大量共存,D不符合;
答案选B。
10.化学上常用标准电极电势φ(氧化型/还原型)比较物质氧化能力。φ值越高,氧化型物质的氧化能力越强,φ值与体系的pH有关。利用表格所给的数据分析,以下说法错误的是
氧化型/还原型
φ(Co3+/Co2+)
φ(HClO/Cl-)
酸性介质
1.84V
1.49V
氧化型/还原型
φ[Co(OH)3/Co(OH)2]
φ(ClO-/Cl-)
碱性介质
0.17V
x
A.推测:x<1.49V
B.Co3O4与浓盐酸发生反应:Co3O4+8H+=Co2++2Co3++4H2O
C.若x=0.81V,碱性条件下可发生反应:2Co(OH)2+NaClO+H2O=2Co(OH)3+NaCl
D.从图中数据可知,氧化型物质的氧化性随着溶液酸性增强而增强
【答案】B
【解析】A.因为φ值越高,氧化型物质的氧化能力越强,HClO的氧化性比ClO-的强,则说明x<1.49V,A正确;
B.Co3O4中含有Co3+,因为φ(Co3+/Co2+)>φ(HClO/Cl-),说明氧化性Co3O4>HClO>Cl2,则Co3O4与浓盐酸混合发生氧化还原反应生成Cl2,其反应的离子方程式为:Co3O4+8H++2Cl-=3Co2++Cl2↑+4H2O,B错误;
C.若x=0.81V,则氧化性ClO->Co(OH)3,说明NaClO可以将Co(OH)2氧化成Co(OH)3,反应的化学方程式为2Co(OH)2+NaClO+H2O=2Co(OH)3+NaCl,C正确;
D.从图中数据可知,酸性条件下的φ值大,氧化型物质的氧化性增强,D正确;
故选B。
11.甲、乙、丙、丁四种物质中,均含有相同的某种元素。在一定条件下它们之间存在如下转化关系:下列说法中错误的是
A.甲可能是单质,也可能是化合物 B.丁可能是酸,也可能是碱
C.反应①②一定是氧化还原反应 D.反应③一定是化合反应
【答案】D
【解析】A.甲可能是单质,例如,也可能是化合物,例如,A正确;
B.丁可能是酸,例如硝酸,转化关系为,丁也可能是碱,例如NaOH,转化关系为NaOH,B正确;
C.反应①和②都有氧气参与反应,有单质参与的化学反应一定有电子的得失,肯定是氧化还原反应,C正确;
D.③不一定是化合反应,例如和水生成NaOH和O2,D错误;
故答案为:D。
12. 重铬酸钾()具有强氧化性,在实验室和工业中都有很广泛的应用。其主要应用之一是配制铬酸洗液(重铬酸钾、水和浓硫酸按照一定比例配制成的溶液)。根据所学知识、回答下列问题:
(1)中Cr的化合价为_______价,属于_______(填“酸”、“碱”或“盐”)。
(2)当铬酸洗液变绿[溶液中转化成]失效时,将失效的铬酸洗液进行加热浓缩,冷却后加入,粉末氧化、滤去后可实现铬酸洗液的再生,其中加入粉末氧化时发生反应的化学方程式为,用单线桥法标明该反应的电子转移的方向和数目:_______,滤去时,可采用过滤操作,过滤需要用到的玻璃仪器有_______。
(3)当铬酸洗液变黑失效时,可在硫酸酸化条件下加入铁屑将残留的转化成,铁屑自身转化成,再用石灰石将铬元素转化成,沉淀,其中铁屑将转化成的化学方程式为_______;若黑色铬酸洗液中,则处理1L该黑色铬酸洗液时,所需的铁屑的质量为_______g。
【答案】(1) +6 盐
(2) 烧杯、玻璃棒、漏斗
(3) 0.112
【解析】(1)根据化合价规则,中K是+1价,O是-2价,化学式的化合价代数和为0,则Cr的化合价为+6价;由金属阳离子K+和酸根阴离子组成,属于盐类。
(2)该反应中Mn元素从+7价降低到+4价,得到3个电子,Cr元素从+3价升高到+6价,失去3个电子,用单线桥法标明该反应的电子转移的方向和数目:;滤去时,可采用过滤操作,过滤需要用到的玻璃仪器有:烧杯、玻璃棒、漏斗。
(3)铁屑将转化成,铁屑自身转化成,化学方程式为:;若黑色铬酸洗液中,1L该黑色铬酸洗液含有0.001mol的,根据反应的方程式可知,所需的铁屑的物质的量为0.002mol,质量为0.002mol ×56g/mol=0.112g。
题组C 培优拔尖练
13.硫的四种含氧酸根离子的结构如图所示,下列有关说法正确的是
A.①②③④中都含有极性键和非极性键
B.①④中硫原子的化合价不同
C.能在酸性溶液中将Mn2+转化为的只有④
D.只考虑硫元素的价态,②只有氧化性
【答案】C
【解析】A.①②中不含有非极性键,A错误;
B.①④中硫原子形成化学键相同,化合价相同,B错误;
C.只有④中的硫化合价为+7价,具有强氧化性,能将锰离子氧化为高锰酸根离子,C正确;
D.只考虑硫元素的价态,②中硫的化合价为+5价,有氧化性和还原性,D错误;
故选C。
14.水热法制备Fe3O4纳米颗粒的总反应为:3Fe2++2S2O+O2+XOH-=Fe3O4+S4O+2H2O,下列说法正确的是
A.铁元素被氧化,硫元素被还原 B.Fe2+、S2O都是还原剂
C.X=2 D.每生成1molFe3O4,则转移电子数2mol
【答案】B
【解析】A.反应中S和Fe元素化合价都升高,被氧化,故A错误;
B.S和Fe元素化合价都升高,被氧化,则Fe2+、S2O32-都是还原剂,故B正确;
C.由离子方程式的电荷守恒可知x=4,故C错误;
D.每生成1 mol Fe3O4,有1mol O2参加反应,则转移电子数为4 mol,故D错误;
故答案为B。
15.下列物质能使NaNO2转化为N2的是
A.NaNO3 B.NH4Cl C.H2SO4 D.HNO3
【答案】B
【解析】由亚硝酸钠转化为氮气时,氮元素的化合价降低被还原,亚硝酸钠为反应的氧化剂,应加入还原剂氯化铵才能完成转化,故选B。
16.海洋中无机氮的循环过程可用如图表示。下列说法错误的是
A.“N2→NH”属于氮的固定
B.“NO→NO→N2”转化中氢元素化合价均降低,被氧化
C.“NO→NO”转化中每消耗1molNO转移2mol电子
D.海洋中无机氮的循环可以为海洋植物提供氮肥
【答案】B
【解析】A.将空气中游离态的氮转化为含氮化合物的过程叫氮的固定,故“N2→NH”属于氮的固定,故A正确;
B.“NO→NO→N2”中不含氢元素,不涉及到氢元素化合价的升降,故B错误;
C.NO→NO”转化氮元素的化合价由+3价升高到+5价共转移2个电子,故每消耗1molNO转移2mol电子,故C正确;
D.海洋中无机氮的循环可以将游离态的氮转化为化合态供植物吸收,故D正确;
故选:B
17.如图是铝及其化合物的转化关系图(说明: NaAlO2即Na[Al(OH)4]),下列说法正确的是
A.图中所有的反应均为氧化还原反应
B.反应①②均为离子反应
C.反应②③都能产生氢气,且产生等量氢气消耗Al的质量和转移电子数分别相等
D.反应①②⑦中铝均作还原剂
【答案】C
本题考查铝单质及其化合物间的转化关系。
【解析】A.只有Al元素化合价发生变化的反应属于氧化还原反应,题中①②③⑦属于氧化还原反应,故A错误;
B.①为铝热反应,为固体之间的反应,不是离子反应,故B错误;
C.金属铝可以和酸以及强碱之间反应生成氢气,即反应②、③都有氢气生成,由电子守恒可知,产生等量的氢气时转移的电子数相等,故C正确;
D.⑦中Al元素化合价降低,被还原,作氧化剂,故D错误;
故选C。
18.某课题组设计一种脱除烟气中NO的方法,下列说法不正确的是
A.整个过程的总反应方程式为
B.反应过程均为氧化还原反应
C.若将换成,产物也是和
D.在整个反应中起到催化作用
【答案】B
【解析】A.由图可知,整个过程的总反应为氨气与一氧化氮和二氧化氮反应生成氮气和水,则总反应方程式为:,故A正确;
B. 由图可知,中间体与反应生成的过程中,没有元素化合价发生变化,属于非氧化还原反应,故B错误;
C.中N元素为-2价,也具有还原性,也可以与NO发生归中反应生成和,故C正确;
D.由图可知,是第一步反应的反应物,也是最后一步反应的产物,在反应前后性质和质量不变,属于催化剂,故D正确;
故选B选项。
19.“双碳”是我国提出的两个阶段碳减排奋斗目标,要实现这个目标,必须以科技创新为先导。可以催化分解实现碳元素的循环利用,其催化反应机理如下,下列说法错误的是
A.过程①中只发生氧化反应
B.使用催化剂可以大大降低分解的反应热
C.该反应每分解1mol转移2mol电子
D.该反应过程产生的氧原子可能结合成
【答案】AB
吸收光能,Ti元素由+4价降低为+3价,再和结合生成中间体,最后分解生成,实现的分解。
【解析】A.观察题给催化反应机理图可知,过程①中Ti元素由+4价降低为+3价,TiO2发生了还原反应,故A错误;
B.催化剂只能降低反应的活化能,不能改变反应热,故B错误;
C.被分解生成,C由+4价转化为+2价,所以每分解1mol转移2mol电子,故C正确;
D.过程①中有O原子产生,O原子可能结合成O2,故D正确;
故答案选AB。
【点睛】本题以TiO2催化分解CO2的反应原理图为背景考查催化反应机理,具体考查反应类型的判断、催化剂的作用原理、反应过程中能量变化等,注意知识的试剂应用是关键。
20. 氧化石墨烯具有稳定的网状结构,在能源、材料等领域有着重要的应用前景。通过氧化剥离石墨制备氧化石墨烯的一种方法如下(装置如图所示,夹持装置及搅拌装置均已略去):
Ⅰ.将浓硫酸、NaNO3、石墨粉末在仪器b中充分混合,置于冰水中,剧烈搅拌下,分批缓慢加入KMnO4粉末,塞好瓶塞;
Ⅱ.转至油浴中,35 °C下搅拌1小时,缓慢滴加一定量的蒸馏水,升温至98°C并保持1小时;
Ⅲ.转移至大烧杯中,静置冷却至室温,加入大量蒸馏水,而后往烧杯中滴入H2O2至悬浊液由紫色变为土黄色;
Ⅳ.离心分离,稀盐酸洗涤沉淀;
V.蒸馏水洗涤沉淀;
Ⅵ.冷冻干燥,得到土黄色的氧化石墨烯。
回答下列问题:
(1)装置图中,仪器a的作用是_______。
(2)步骤I中分批缓慢加入KMnO4粉末并置于冰水浴中,由此可判断该反应为_______(填“放热反应”或“吸热反应”)。
(3)仪器b中可能发生的反应有H2SO4 (浓)+2NaNO3=Na2SO4 +2HNO3,该反应利用了H2SO4(浓)的_______ (填“ 氧化性”、“吸水性”、“脱水性”、“酸性”或“难挥发性”)。
(4)步骤III中,每消耗0.2mol氧化剂,同时消耗还原剂的物质的量为_______mol,生成的气体体积为_______L(标准状况下)。
(5)步骤IV中,离心分离所得的滤液中含有的溶质为_______(填化学式)。
(6)若向步骤V的最后一次洗涤液中滴入无色酚酞,_______(填“能”或“不能”)确定洗涤液中无H+,其理由是_______。
【答案】(1)冷凝回流,提高原料的利用率
(2)放热反应
(3)难挥发性
(4) 0.5 11.2
(5)K2SO4、MnSO4、Na2SO4
(6) 不能 稀盐酸和水都不能使无色酚酞变色
【解析】(1)仪器a的作用是冷凝回流,提高原料的利用率;
(2)步骤I中KMnO4粉末置于冰水浴中,目的是降温,说明步骤I的反应为放热反应;
(3)仪器b中可能发生的反应有H2SO4 (浓)+2NaNO3=Na2SO4 +2HNO3,该反应利用了难挥发的浓硫酸参与反应生成易挥发的硝酸,该反应利用了H2SO4(浓)的难挥发性;
(4)由方程式2+5+6H+===2Mn2++8H2O+5O2知,氧化剂KMnO4为0.2mol,则还原剂H2O2为0.5mol,生成氧气0.5mol即为11.2L;
(5)由反应2KMnO4+5+3H2SO4===2MnSO4+8H2O+5O2+K2SO4和H2SO4 (浓)+2NaNO3=Na2SO4 +2HNO3知,离心分离所得的滤液中含有的溶质为K2SO4、MnSO4、Na2SO4;
(6)不能,因为稀盐酸和水都不能使无色酚酞变色,无法确定洗涤液中有无H+。
高中化学沪科技版(2020)选择性必修1第4章 氧化还原反应和电化学4.3 电解池精品练习题: 这是一份高中化学沪科技版(2020)选择性必修1第4章 氧化还原反应和电化学4.3 电解池精品练习题,文件包含43电解池沪科版2020选择性必修第一册学生版docx、43电解池沪科版2020选择性必修第一册教师版docx等2份试卷配套教学资源,其中试卷共58页, 欢迎下载使用。
高中化学盐类水解优秀同步达标检测题: 这是一份高中化学盐类水解优秀同步达标检测题,文件包含332盐类水解沪科版2020选择性必修第一册学生版docx、332盐类水解沪科版2020选择性必修第一册教师版docx等2份试卷配套教学资源,其中试卷共61页, 欢迎下载使用。
【同步讲义】高中化学(沪科版2020)选修第一册--3.3.1 酸碱中和 讲义: 这是一份【同步讲义】高中化学(沪科版2020)选修第一册--3.3.1 酸碱中和 讲义,文件包含331酸碱中和沪科版2020选择性必修第一册学生版docx、331酸碱中和沪科版2020选择性必修第一册教师版docx等2份试卷配套教学资源,其中试卷共62页, 欢迎下载使用。

