人教版 (2019)必修 第三册5 能量量子化精品练习
展开13.5 能量量子化
【物理核心素养】
物理观念:体会量子论的建立深化了人们对于物质世界的认识。
科学思维:了解能量子的概念及提出的科学过程,领会这一科学突破过程中科学家的思想。
科学探究:通过了解微观世界中的量子化现象。比较宏观物体和微观粒子的能量变化特点。
科学态度与责任:领略自然界的奇妙与和谐,发展对科学的好奇心与求知欲,乐于探究自然界的奥秘,能体验探索自然规律的艰辛与喜悦。
【教学重难点】
教学重点:能量量子化的基本概念和创立过程
教学难点:理解能量的量子化与能量的连续性存在着根本颠覆性的概念冲突
知识点一、热辐射和黑体辐射
一、热辐射
1.概念:一切物体都在辐射电磁波,且辐射与物体的温度有关,所以叫热辐射.
2.特点:温度升高时,热辐射中波长较短的成分越来越强.
3.黑体:能够完全吸收入射的各种波长的电磁波而不发生反射.
【特别提醒】
1.黑体实际上是不存在的,只是一种理想情况.
2.黑体不一定是黑的,只有当自身辐射的可见光非常微弱时看上去才是黑的;有些可看成黑体的物体由于有较强的辐射,看起来还会很明亮,如炼钢炉口上的小孔.
3.黑体同其他物体一样也在辐射电磁波,黑体的辐射规律最为简单,黑体辐射强度只与温度有关.
4.黑体辐射的实验规律
随着温度的升高,一方面,各种波长的辐射强度都有增加;另一方面,辐射强度的极大值向波长较短的方向移动。
5.一般物体和黑体的热辐射、反射、吸收的特点
热辐射不一定需要高温,任何温度都能发生热辐射,只是温度低时辐射弱,温度高时辐射强.在一定温度下,不同物体所辐射的光谱的成分有显著不同.
| 热辐射特点 | 吸收、反射的特点 |
一般物体 | 辐射电磁波的情况与温度有关,与材料的种类、表面状况有关 | 既吸收又反射,其能力与材料的种类及入射波的波长等因素有关 |
黑体 | 辐射电磁波的强弱按波长的分布只与黑体的温度有关 | 完全吸收各种入射电磁波,不反射 |
【经典例题1】某气体在T1、T2两种不同温度下的分子速率分布图象如图甲所示,纵坐标f(v)表示各速率区间的分子数占总分子数的百分比,横坐标v表示分子的速率;而黑体辐射的实验规律如图乙所示,图乙中画出了T1、T2两种不同温度下黑体辐射的强度与波长的关系。下列说法正确的是( )
A.图甲中T1>T2,图乙中T1>T2
B.图乙中温度升高,辐射强度的极大值向波长较短方向移动
C.图甲中温度升高,所有分子的速率都增大
D.图乙中黑体辐射电磁波的情况不仅与温度有关,还与材料的种类及表面状况有关
【答案】 B
【解析】ABC.由图甲可知,温度为T2的图线中速率大的分子占据的比例较大,说明其对应的平均分子动能较大,故T2对应的温度较高,所以T2>T1,温度升高使得气体分子的平均速率增大,不一定所有分子的速率都增大。图乙中,随着温度的升高,各种波长的辐射强度都有所增加,且辐射强度的极大值向波长较短方向移动。故B正确;AC错误;
D.图乙中黑体辐射电磁波的情况只与温度有关,与材料的种类及表面状况无关。故D错误。
故选B。
【变式训练1】.红外线热像仪可以监测人的体温,当被测者从仪器前走过时,便可知道被测者的体温是多少。关于红外线热像仪测体温的原理,下列说法正确的是( )
A.人的体温会影响周围空气温度,仪器通过测量空气温度便可知道人的体温
B.仪器发出的红外线遇人反射,反射情况与被测者的体温有关
C.被测者会辐射红外线,所辐射红外线的强度以及按波长的分布情况与温度有关,温度高时辐射强,且较短波长的辐射强度大
D.被测者会辐射红外线,所辐射红外线的强度以及按波长的分布情况与温度有关,温度高时辐射强,且较长波长的辐射强度大
【答案】 C
【解析】AB.根据热辐射的实验规律可知,人的体温升高,人体辐射的红外线的频率和强度就会增加,通过监测被测者辐射的红外线的频率和强度,就可以知道该人的体温了,故A、B错误;
CD.被测者会辐射红外线,辐射强度以及按波长的分布情况与温度有关,随着温度的升高,辐射强度的极大值向波长较短的方向移动,因此热辐射中较短波长的成分越来越多,故C正确,D错误。
故选C。
知识点二、能量子
1.普朗克的能量子概念
(1)能量子:普朗克认为微观世界中带电粒子的能量是不连续的,只能是某一最小能量值的整数倍,当带电粒子辐射或吸收能量时,也只能以这个最小能量值为单位一份一份地吸收或辐射,这样的一份最小能量值ε叫作能量子,ε=hν,其中h叫作普朗克常量,实验测得h=6.63×10-34 J·s,ν为电磁波的频率.
(2)能量的量子化:在微观世界中能量不能连续变化,只能取分立值,这种现象叫作能量的量子化.量子化的基本特征就是在某一范围内取值是不连续的.
2.爱因斯坦的光子说
光不仅在发射和吸收时能量是一份一份的,而且光本身就是由一个个不可分割的能量子组成的,这些能量子被称为光子.频率为ν的光子的能量为ε=hν.
【特别提醒】
1.概念:振动着的带电微粒的能量只能是某一最小能量值的整数倍,这个最小的能量值ε叫能量子.
2.大小:ε=hν,其中h=6.63×10-34 J·s.
3.爱因斯坦光子说:光是由一个个不可分割的能量子组成,能量大小为hν,光的能量子称为光子.
【经典例题2】科学家设想在未来的宇航事业中利用太阳帆来加速星际飞船.设某飞船所在地每秒每单位面积接收的光子数为n,光子平均波长为,太阳帆板面积为S,反射率为100%,光子动量.设太阳光垂直射到太阳帆板上,飞船总质量为m,则飞船加速度的表达式为( )
A. B. C. D.
【答案】 D
【解析】时间内太阳帆板接收的光子数为
这些光子的总动量大小
反射后光子的总动量大小
则飞船所受力
联立得
由牛顿第二定律得
故D正确。
故选D。
【变式训练2】纳米技术现在已经广泛应用到社会生产、生活的各个方面.将激光束的宽度聚光到纳米级范围内,可以精确地修复人体损坏的器官.糖尿病引起视网膜病变是导致成年人失明的一个重要原因,利用聚光到纳米级的激光束进行治疗,90%的患者都可以避免失明的严重后果.一台功率为10W的氩激光器,能发出波长的激光,用它“点焊”视网膜,每次“点焊”需要的能量,求:
(1)每次“点焊”视网膜的时间.
(2)在这段时间内发出的激光光子的数量.
【答案】 (1) (2)个
【解析】(1)已知激光器的功率P=10W,每次“点焊”需要的能量E=2×10-3J,根据E=Pt得,每次“点焊”视网膜的时间是
(2)设每个光子的能量为E0,则
在这段时间内发出的激光光子的数量
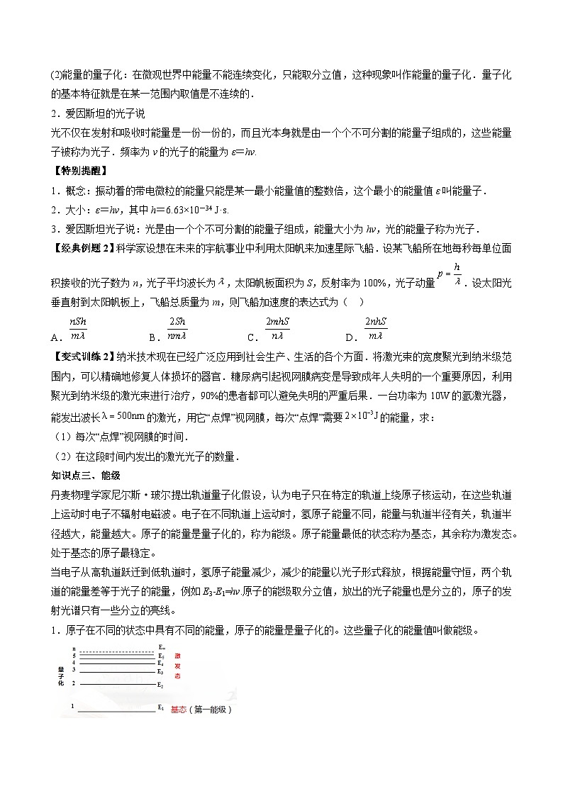
知识点三、能级
丹麦物理学家尼尔斯·玻尔提出轨道量子化假设,认为电子只在特定的轨道上绕原子核运动,在这些轨道上运动时电子不辐射电磁波。电子在不同轨道上运动时,氢原子能量不同,能量与轨道半径有关,轨道半径越大,能量越大。原子的能量是量子化的,称为能级。原子能量最低的状态称为基态,其余称为激发态。处于基态的原子最稳定。
当电子从高轨道跃迁到低轨道时,氢原子能量减少,减少的能量以光子形式释放,根据能量守恒,两个轨道的能量差等于光子的能量,例如E3-E1=hv.原子的能级取分立值,放出的光子能量也是分立的,原子的发射光谱只有一些分立的亮线。
1.原子在不同的状态中具有不同的能量,原子的能量是量子化的。这些量子化的能量值叫做能级。
能量最低的状态(离核最近)叫基态,其他的能量状态叫激发态。
2.原子分立谱线
(1)原子从高能态向低能态跃迁时放出的光子的能量,等于前后两个能级之差。如图:hν= E4 – E1 。
(2)当电子吸收光子时会从较低的能量态跃迁到较高的能量态,吸收的光子的能量同样由频率条件决定。
【经典例题3】一个氢原子从低能级跃迁到高能级,该氢原子( )
A.吸收光子,吸收光子的能量等于两能级之差
B.吸收光子,能量减少
C.放出光子,能量增加
D.放出光子,放出光子的能量等于两能级之差
【答案】 A
【解析】氢原子能级越高对应的能量越大,当氢原子从较低能级向较高能级跃迁时,吸收光子,能量增加,吸收光子的能量等于两能级之差,故A正确,BCD错误。
故选A。
【变式训练3】光子的发射和吸收过程是( )
A.原子从基态跃迁到激发态要放出光子,放出光子的能量等于原子在始、末两个能级的能量差
B.原子不能从低能级向高能级跃迁
C.原子吸收光子后从低能级跃迁到高能级,放出光子后从较高能级跃迁到较低能级
D.原子无论是吸收光子还是放出光子,吸收的光子或放出的光子的能量可大于始、末两个能级的能量差值
【答案】 C
【解析】AB.原子从低能级向高能级跃迁要吸收光子,放出光子的能量等于原子在始、末两个能级的能量差。故AB错误;
C.原子从低能级向高能级跃迁要吸收光子,从高能级自发地向低能级跃迁要放出光子。故C正确;
D.不管是吸收光子还是辐射光子,光子的能量总等于两能级之差。故D错误。
故选C。
题组A 基础过关练
1.关于电磁感应现象、电磁波、能量量子化,下列说法正确的是( )
A.闭合导线的一部分在磁场中运动时,一定会产生感应电流
B.赫兹首次用实验证实了电磁波的存在,做变速运动的电荷会在空间产生电磁波
C.电磁铁的原理是利用电磁感应现象制成的,麦克风是电流的磁效应
D.爱因斯坦为了解释黑体辐射现象,第一次提出了能量量子化理论
【答案】 B
【解析】A.闭合导线的一部分在磁场中做切割磁感线运动时,才会产生感应电流,若沿着磁感线方向运动就不会产生感应电流,A错误;
B.赫兹首次用实验证实了电磁波的存在,做变速运动的电荷会在空间产生电磁波,B正确;
C.电磁铁的原理是利用电流的磁效应制成的,麦克风是电磁感应现象,C错误;
D.能量量子化的理论是由普朗克提出的,D错误。
故选B。
2.以下关于光子的说法正确的是( )
A.光子的能量跟它的频率无关
B.紫光光子的能量比红光光子的能量小
C.光子是具有质量、能量和体积的实物微粒
D.在空间传播的光是不连续的,而是一份一份的,每一份叫做一个光子
【答案】 D
【解析】A.根据
可知光子的能量与光子的频率成正比,选项A错误;
B.在可见光范围内,紫光的频率最大,红光的频率最小,根据
可知紫光光子的能量比红光光子的能量大,选项B错误;
C.光子具有能量,但没有静止质量,也没有具体的体积,它不是实物粒子,选项C错误;
D.光是在空间传播的电磁波,是不连续的,是一份一份的能量,每一份叫做一个光子,选项D正确。
故选D。
3.2020年为了做好疫情防控工作,很多场所都利用红外线测温枪对进出人员进行体温检测,红外测温枪与传统的热传导测温仪器相比,具有响应时间短、测温效率高、操作方便、防交叉感染(不用接触被测物体)的特点。下列说法中正确的是( )
A.红外测温枪利用了一切物体都在不停的发射红外线,而且发射红外线强度与温度有关,温度越高发射红外线强度就越大
B.高温物体辐射红外线,低温物体不辐射红外线
C.红外线也属于电磁波,其波长比红光短
D.爱因斯坦最早提出“热辐射是一份一份的、不连续的”观点
【答案】 A
【解析】AB.一切物体都在不停的发射红外线,而且发射红外线强度与温度有关,温度越高发射红外线强度就越大。红外线测温枪就是利用这一特点工作的,A正确,B错误;
C.红外线属于电磁波,波长比红光长,C错误;
D.普朗克在研究黑体辐射时,最早提出“热辐射是一份一份的、不连续的”观点,D错误。
故选A。
4.关于黑体辐射图像如图所示,下列判断正确的是( )
A.T1>T2>T3>T4
B.T1<T2<T3<T4
C.T1=T2=T3=T4
D.测量某黑体任一波长的光的辐射强度可以得知其温度
【答案】 A
【解析】ABC.因随着温度的升高,辐射强度增强,同时辐射强度的极大值向波长较短方向移动,所以T1>T2>T3>T4,A正确,BC错误;
D.测量某黑体辐射强度最强的光的波长可以得知其温度,D错误。
故选A。
5.(多选)关于普朗克“能量量子化”的假设,下列说法正确的是( )
A.认为带电微粒辐射或吸收能量时,是一份一份的
B.认为能量值是连续的
C.认为微观粒子的能量是量子化的、连续的
D.认为微观粒子的能量是分立的
【答案】 AD
【解析】普朗克的理论认为带电微粒辐射或吸收能量时,是一份一份的,微观粒子的能量是量子化的,是分立的。
故选AD。
6.(多选)关于对黑体的认识,下列说法正确的是( )
A.黑体不仅能吸收电磁波,也能反射电磁波
B.黑体辐射电磁波的强度按波长的分布除与温度有关外,还与材料的种类及表面状况有关
C.黑体辐射电磁波的强度按波长的分布只与温度有关,与材料的种类及表面状况无关
D.如果在一个空腔壁上开一个很小的孔,射入小孔的电磁波在空腔内表面经多次反射和吸收,最终不能从小孔射出,这个空腔就成了一个黑体
【答案】 CD
【解析】A.能100%地吸收入射到其表面的电磁辐射,而不发生发射,这样的物体称为黑体,故A错误;
BC.黑体辐射的强度与温度有关,温度越高,黑体辐射的强度越大,随着温度的升高,黑体辐射强度的极大值向波长较短的方向移动,故B错误,C正确;
D.射入小孔的电磁波在空腔内表面经多次反射和吸收,最终不能从小孔射出,这个空腔就成了一个黑体,故选项D正确。
故选CD。
题组B 能力提升练
7.以下相关一些物理学家的贡献,不正确的是( )
A.英国物理学家法拉第发现电磁感应现象,并创造性地用“力线”形象地描述“场”
B.法国物理学家安培提出的分子电流假说可以解释铁棒受到外界磁场作用时被磁化的现象
C.英国物理学家麦克斯韦用数学语言表述了电磁场,并通过实验证实了电磁波的存在
D.德国物理学家普朗克提出了能量子的假说,较好地解释了黑体辐射的实验规律
【答案】 C
【解析】A.英国物理学家法拉第发现电磁感应现象,并创造性地用“力线”形象地描述“场”,选项A正确,不符合题意;
B.法国物理学家安培提出的分子电流假说可以解释铁棒受到外界磁场作用时被磁化的现象,选项B正确,不符合题意;
C.英国物理学家麦克斯韦用数学语言表述了电磁场,赫兹通过实验证实了电磁波的存在,选项C错误,符合题意;
D.德国物理学家普朗克提出了能量子的假说,较好地解释了黑体辐射的实验规律,选项D正确,不符合题意。
故选C。
8.下列说法不正确的是( )
A.只有温度高的物体才会有热辐射
B.黑体可以向外界辐射能量
C.黑体也可以看起来很明亮,是因为黑体也可以有较强的辐射
D.普朗克引入能量子的概念得出黑体辐射的强度按波长分布的公式,与实验符合得非常好,并由此开创了物理学的新纪元
【答案】 A
【解析】A.任何物体在任何温度下都存在辐射,温度越高辐射的能量越多,故A错误;
BC.能够完全吸收入射的各种波长的电磁波而不发生反射的物体叫作黑体,黑体不反射电磁波,但可以向外辐射电磁波,有些黑体有较强的辐射,看起来也可以很明亮,故BC正确;
D.普朗克引入能量子的概念得出黑体辐射的强度按波长分布的公式,与实验符合得非常好,并由此开创了物理学的新纪元,故D正确。
故选A。
9.关于光子的能量,下列说法中正确的是( )
A.光子的能量跟它的频率成反比
B.光子的能量跟它的频率成正比
C.光子的能量跟它的速度成正比
D.光子的能量跟它的速度成反比
【答案】 B
【解析】根据能量子公式
可知,光子的能量与它的频率成正比,故ACD错误,B正确。
故选B。
10.由中国健康发展研究中心发布《国民视觉健康报告》白皮书显示,我国学生的近视患病率在逐年增加。课业负担重、沉迷电子产品已成为影响青少年视力的两大“杀手”。现代医学采用激光“焊接”视网膜技术来治疗近视,所用激光的波长。已知普朗克常量,光在真空中传播速度,则该激光中每个光子的能量为( )
A. B. C. D.
【答案】 A
【解析】由
代入数据可得每个光子的能量
故选A。
11.(多选)关于对黑体的认识,下列说法正确的是 ( )
A.黑体只吸收电磁波,不反射电磁波,看上去是黑的
B.黑体辐射电磁波的强度按波长的分布除与温度有关外,还与材料的种类及表面状况有关
C.黑体辐射电磁波的强度按波长的分布只与温度有关,与材料的种类及表面状况无关
D.如果在一个空腔壁上开一个很小的孔,射入小孔的电磁波在空腔内表面经多次反射和吸收,最终不能从小孔射出,这个小孔就成了一个黑体
【答案】 CD
【解析】A.能完全吸收入射的各种波长的电磁波而不发生反射,这样的物体称为黑体,黑体可以向外辐射电磁波,看上去不一定是黑的,A错误;
BC.黑体辐射电磁波的强度按波长的分布只与温度有关,B错误,C正确;
D.射入小孔的电磁波在空腔内表面经多次反射和吸收,最终不能从小孔射出,这个小孔就成了一个黑体,D正确。
故选CD。
12.(多选)以下关于辐射强度与波长的关系的说法中正确的是( )
A.物体在某一温度下只能辐射某一固定波长的电磁波
B.当铁块呈现黑色时,说明它的温度不太高
C.当铁块的温度较高时会呈现赤红色,说明此时辐射的电磁波中该颜色的光强度最强
D.早、晚时分太阳呈现红色,而中午时分呈现白色,说明中午时分太阳温度最高
【答案】 BC
【解析】A.物体在某一温度下能辐射不同波长的电磁波,故A错误;
B.黑体辐射的强度与温度有关,温度越高,则辐射强度的极大值也就越大。当铁块呈现黑色时,是由于它的辐射强度的极大值对应的波长段在红外部分,甚至波长更长,说明它的温度不太高,故B正确;
C.当铁块的温度较高时会呈现赤红色,说明此时辐射的电磁波中该颜色的光强度最强,故C正确。
D.太阳早、晚时分呈现红色,而中午时分呈现白色,是由于大气吸收与反射了部分光的原因,不能说明中午时分太阳温度最高,故D错误。
故选BC。
题组C 培优拔尖练
13.蛇是老鼠的天敌,它是通过接收热辐射来发现老鼠的。假设老鼠的体温为37℃,它发出的最强的热辐射的波长为,根据热辐射理论,与辐射源的绝对温度的关系近似为,普朗克常量。那么老鼠发出最强的热辐射的波长和老鼠发出的这种最强的热辐射每份能量子(又叫作光子)的能量分别是( )
A. B.
C. D.
【答案】 B
【解析】由题意
则
根据公式
故选B。
14.第26届国际计量大会于2018年11月通过决议,正式更新了千克、安培、开尔文和摩尔四个基本单位的定义,国际测量界的百年夙愿终于实现﹣﹣国际测量体系将全部建立在基本物理常数上,大大提高了计量的稳定性和精确性.比如,最受关注的“千克”,不再以具体实物的质量来定义,而将以量子力学中的普朗克常数h为基准,经过一系列物理换算,算出质量.已知普朗克常数与频率的乘积可以表示能量,下列属于用国际单位制的基本单位来表示普朗克常数h单位的是( )
A.J/s B.Kg.m2/s C.Kg•m2/s3 D.N•m•s
【答案】 B
【解析】根据公式E=hv,因能量E的单位为J,频率v的单位为s﹣1,那么普朗克h单位:,故B正确,ACD错误.
15.已知某单色光的波长为,在真空中光速为,普朗克常量为,则电磁波辐射的能量子的值为( )
A. B. C. D.以上均不正确
【答案】 A
【解析】根据,又,所以,故A正确,BCD错误.
故选:A。
16.(多选)对宇宙微波背景辐射的黑体谱形状的研究被誉为是宇宙学研究进入精密科学时代的起点。下列与宇宙微波背景辐射的黑体谱相关的说法中正确的是( )
A.微波是指波长在10-3m到10m之间的电磁波
B.微波和声波一样都只能在介质中传播
C.黑体的热辐射实际上是电磁辐射
D.普朗克在研究黑体的热辐射问题中提出了能量子假说
【答案】 ACD
【解析】A.微波是电磁波中按波长分类波长较小的一种,微波是指波长在10-3m到10m之间电磁波,故A正确;
B.微波是电磁波,电磁波既能在介质中传播也能在真空中传播,而声波是机械波,只能在介质中传播,故B错误;
C.黑体向外辐射的是热量,是以光子的形式辐射的,而光是电磁波,所以黑体的热辐射实际上是电磁辐射故,C正确。
D.普朗克在研究黑体辐射的过程中提出了黑体辐射的能量是一份一份的,从而提出了能量子的假说,故D正确。
故选ACD。
17.(多选)普朗克在1900年将“能量子”引入物理学,开创了物理学的新纪元。在下列宏观概念中,不具有“量子化”特征的是( )
A.人的个数 B.物体所受的重力 C.物体的动能 D.物体的长度
【答案】 BCD
【解析】“量子化”的特征是不连续:人的个数是不连续的,符合;
而物体所受的重力、物体的动能、物体的长度都是连续的,不具有“量子化”特征。
故选BCD。
18.对应于的能量子,其电磁辐射的频率和波长各是多少?(普朗克常量h=6.63×10-34J·s,结果保留3位有效数字)
【答案】 ,
【解析】能量子与频率的关系为
解得其电磁辐射的频率为
频率与波长的关系为
解得其电磁辐射的波长为
19.太阳光垂直照射到地面上时,地面接收太阳光的功率为1.4kW,其中可见光部分约占45%.
(1)假如认为可见光的波长约为,日地间距离,普朗克常量,估算太阳每秒辐射出的可见光光子为多少?
(2)若已知地球的半径,估算地球接收的太阳光的总功率.
【答案】 (1)个 (2)
【解析】(1)设地面上垂直于阳光的面积上每秒钟接收的可见光光子数为n,则有
设想一个以太阳为球心、以日地间距离为半径的大球面包围着太阳,大球面接收的光子数即等于太阳辐射的全部光子数,则所求可见光光子数
联立得
个.
(2)地球背着太阳的半个球面没有接收太阳光,地球向阳的半个球面面积也不都与太阳光垂直.接收太阳光辐射且与阳光垂直的有效面积是以地球半径为半径的圆平面的面积,则地球接收太阳光的总功率P,则有
高中物理1 电荷精品一课一练: 这是一份高中物理1 电荷精品一课一练,文件包含同步讲义人教版2019高中物理必修三91电荷讲义学生版docx、同步讲义人教版2019高中物理必修三91电荷讲义教师版docx等2份试卷配套教学资源,其中试卷共33页, 欢迎下载使用。
高中物理人教版 (2019)必修 第三册1 磁场 磁感线优秀随堂练习题: 这是一份高中物理人教版 (2019)必修 第三册1 磁场 磁感线优秀随堂练习题,文件包含同步讲义人教版2019高中物理必修三131磁场磁感线讲义学生版docx、同步讲义人教版2019高中物理必修三131磁场磁感线讲义教师版docx等2份试卷配套教学资源,其中试卷共28页, 欢迎下载使用。
人教版 (2019)必修 第三册2 导体的电阻精品课时作业: 这是一份人教版 (2019)必修 第三册2 导体的电阻精品课时作业,文件包含同步讲义人教版2019高中物理必修三112导体的电阻讲义学生版docx、同步讲义人教版2019高中物理必修三112导体的电阻讲义教师版docx等2份试卷配套教学资源,其中试卷共24页, 欢迎下载使用。

