所属成套资源:【同步讲义】高中生物(人教版2019)选修第三册-全册同步讲义
人教版 (2019)选择性必修3第1节 转基因产品的安全性优秀同步练习题
展开
这是一份人教版 (2019)选择性必修3第1节 转基因产品的安全性优秀同步练习题,文件包含同步讲义高中生物人教版2019选修第三册--41《转基因产品的安全性》讲义学生版docx、同步讲义高中生物人教版2019选修第三册--41《转基因产品的安全性》讲义教师版docx等2份试卷配套教学资源,其中试卷共20页, 欢迎下载使用。
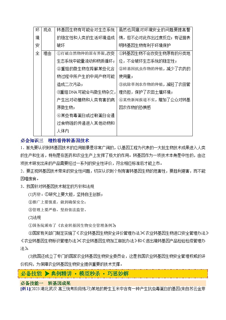
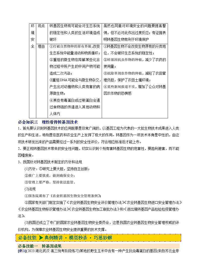
《第4章 生物技术的安全性与伦理性问题》第1节 转基因产品的安全性必会知识 考点梳理拓展延伸易错警示必会知识一 转基因成果令人叹为观止1.转基因微生物方面:对微生物的基因改造是基因工程中研究最早、最广泛和取得实际应用成果最多的领域,这是因为微生物具有生理结构和遗传物质简单、生长繁殖快、对环境因素敏感和容易进行遗传物质操作等优点。(1)转基因技术已被用来减少啤酒酵母双乙酰的生成,缩短啤酒的发酵周期:用基因工程技术构建高产、优质的基因工程菌来生产氨基酸,是目前工业化生产氨基酸的重要途径。(2)用基因工程菌生产药物同样引人注目,开发成功的基因工程药物已经几乎涉及各种类型疾病的治疗。2.转基因动物方面(1)科学家将生长激素基因、促生长激素释放激素基因等转入动物体内。培育了一批生长迅速、营养品质优良的转基因家禽、家畜。(2)将某些抗病毒的基因导入动物体内,培育了抵抗相应病毒的动物新品种。(3)建立了某些人类疾病的转基因动物模型,模拟疾病的发生和发展过程,为研究该疾病的致病机制和开发治疗药物提供依据。3.转基因植物方面(1)成果:科学家已经培育出了大批具有抗虫、抗病、抗除草剂和耐储藏等新性状的作物。以转基因耐储藏番茄为例,科学家利用转基因技术显著抑制番茄中乙烯形成酶的活性和乙烯的生成量,从而育成了转基因耐储藏番茄。(2)转基因植物的推广①2017年,全世界种植转基因作物的国家已达24个;②种植的转基因作物中,大豆和玉米最多,其次是棉花和油菜;③我国批准发放了转基因棉花、番木瓜、水稻和玉米等作物的生产应用安全证书,但截至2017年,只有转基因棉花和番木瓜获准商业化种植;④我国还批准发放了转基因棉花、大豆、玉米、油菜、甜菜、番木瓜的进口安全证书,但我国进口的基本上是转基因棉花的纤维,还有这几种作物在国外的直接加工产品。4.转基因生物的优缺点优点缺点(1)解决粮食短缺问题;(2)大大减少农药的使用量,减少环境污染;(3)增加食物营养,提高附加值;(4)增加食物种类,提升食物品质;(5)提高生产效率,带动相关产业发展(1)可能出现新的过敏原或重组形成新的病原微生物;(2)可能产生抗除草剂的杂草;(3)可能使疾病的传播跨越物种的界限;(4)可能会破坏生物多样性;(5)可能会对人类生活环境造成二次污染必会知识二 对转基因产品安全性的争论1.转基因生物存在安全性问题的原因(1)由于科学发展水平的限制,目前科学家对基因的结构、基因间的相互作用以及基因的调控机制等都了解得相当有限。(2)转移的基因虽然功能已知,但大多数仍是异种生物的基因,同时,由于外源基因插入宿主基因组的部位是随机的,因此在转基因生物中,有时候会出现一些人们意想不到的后果。2.转基因生物引发的安全性问题争论转基因生物引发了人们在食物安全、生物安全和环境安全三个方面的激烈争论。争论不赞成赞成食物安全观点绝不能对转基因食物安全性掉以轻心不必担心转基因食物的安全性。转基因食物潜在的安全隐患,在技术上是可以克服的理由①反对“实质性等同”,对食物安全性检测不仅要检测其主要成分是否发生改变,还应包括其他方面的测试结果:②担心出现滞后效应;③担心出现新的过敏原;④担心营养成分改变:⑤把动物蛋白基因转入农作物,是不是侵犯了宗教信仰者或素食者的权益①“实质性等同”是对转基因农作物安全性评价的起点,而不是终点;②多环节、严谨的安全性评估,可以保证转基因食物的安全;③科学家负责的态度可以防止新的过敏原产生;④至今尚未发现因食用转基因食物而影响人体健康的实例:⑤没有足够的证据证明转基因食物有问题生物安全观点将各类活的转基因生物体释放到环境中,可能会对生物多样性构成潜在的风险和威胁转基因生物,尤其是转基因农作物,不大可能对生物多样性构成威胁理由①可能变成野生种类或杂草:②可能成为“入侵的外来物种”;③可能重组出有害的病原体;④有可能成为用除草剂除不掉的“超级杂草”①在非种植区的生命力很差,很快死亡;②新性状的表现必须具有一定的水、肥等条件和配套的种植技术;③存在生殖隔离,难与其他植物杂交;④花粉的传播距离和存活时间有限环境安全观点转基因生物有可能会对生态系统的稳定性和人类的生活环境造成破坏虽然也同意对环境安全的问题要提高警惕,但不必对此作出过度反应;有证据表明转基因生物有利于环境保护理由①打破自然物种的原有界限,改变生态系统中能量流动和物质循环;②重组的微生物在降解某些化合物过程中所产生的中间产物可能造成二次污染;③重组DNA可能会与微生物杂交,产生出对动植物和人类有害的病原微生物;④某些有毒蛋白或过敏蛋白会通过食物链的传递进入其他动物和人体内①转基因生物不会改变生物原有的分类地位,不会破坏生态系统的稳定性;②转基因抗虫作物的种植,减少了农药的使用量;③抗除草剂农作物的种植,减轻了农田管理负担,保护了农田土壤环境;④某些新闻报道不实,增加了公众对转基因农作物的恐惧感必会知识三 理性看待转基因技术1.首先要认识到转基因技术的应用前景是非常广阔的,以基因工程为代表的一大批生物技术成果进入人类的生产和生活,特别是在医药和农业生产上发挥了极大的作用。转基因作为一项技术本身是中性的,由这项技术研发出来的产品需要经过一系列的安全性评价,符合相应标准后才能上市。2.要正视转基因技术带来的安全性问题,切实认识到个别有害转基因生物的危害性,要趋利避害,而不能因噎废食。3.我国针对转基因技术制定的方针和法规(1)方针:①研究上要大胆,坚持自主创新;②推广上要慎重,做到确保安全;③管理上要严格,坚持依法监管。(2)法规①国务院颁布了《农业转基因生物安全管理条例》;②国家有关部门制定实施了《农业转基因生物安全评价管理办法》《农业转基因生物进口安全管理办法》《农业转基因生物标识管理办法》《农业转基因生物加工审批办法》和《进出境转基因产品检验检疫管理办法》。(3)我国还成立了专门的国家农业转基因生物安全委员会,这是我国农业转基因生物安全管理权威的评价机构,为保障农业转基因生物安全提供重要的技术支撑。必备技能 典例精讲模型秒杀巧思妙解 必备技能一 转基因成果[例1](2023·湖北武汉·高三统考阶段练习)某地的野生玉米中含有一种产生抗虫毒蛋白的基因(来自苏云金芽孢杆菌)。下列叙述错误的是( )A.通过诱变育种也可以获得含有抗虫毒蛋白的玉米植株B.将抗虫毒蛋白基因导入叶绿体中,可以防止基因污染C.用PCR技术检测野生玉米中是否含有抗虫毒蛋白基因无需掌握其全部碱基序列D.以DNA作为遗传物质、共用一套遗传密码是抗虫毒蛋白基因在玉米细胞中表达的基础[例2](2023·高二课时练习)今年的1月10日美国马里兰大学医学院为一名57岁的男子进行了转基因猪(该转基因猪经过了基因编辑:修饰或敲除部分基因)心脏移植手术并获得成功。该患者在接受手术后的2个月去世,具体原因还未报道,但可能与免疫排斥反应有关,下列叙述错误的是( )A.免疫排斥反应主要依赖于T细胞的作用B.患者在术后需使用免疫抑制剂以抑制免疫细胞的活性C.转基因猪的心脏引起的免疫排斥作用相对较弱D.对动物基因进行编辑不存在安全问题和伦理问题必备技能二 对转基因生物安全性的争论[例3](2021春·陕西渭南·高二统考期末)下列关于转基因生物安全性的叙述,错误的是( )A.目前对转基因生物安全性的争论主要集中在食用安全性和环境安全性上B.种植转基因作物应与传统农业种植区隔离C.种植转基因植物有可能因基因扩散而影响野生植物的遗传多样性D.国际上大多数国家都在转基因食品标签上警示性注明可能的危害[例4](2022春·湖南郴州·高二统考期末)某种转基因玉米能高效合成一种多肽类的蛋白酶抑制剂,积累于茎、叶中,让取食它的害虫的消化酶受抑制,导致无法消化食物而死亡。下列就该玉米对人类安全性的评论中,不符合生物学原理的是( )A.不安全;这种玉米的果实(种子)中也可能含有蛋白酶抑制剂,食用后使人因无法消化食物而患病B.不安全;这种玉米的蛋白酶抑制剂可通过食物链富集并在人体细胞内表达,使人体无法消化食物而患病C.安全:因为人与害虫消化酶的结构存在差异,玉米的蛋白酶抑制剂对人体很可能无影响D.安全;人类通常食用煮熟的玉米食品,玉米的蛋白酶抑制剂已被高温破坏,不会影响人的消化必备技能三 理性看待转基因技术[例5](2022春·重庆·高二统考期末)随着转基因成果的不断涌现,人们对转基因生物安全性的关注与日俱增,下列叙述正确的是( )A.转基因生物不会对生物多样性构成威胁,也不会影响生态系统的稳定性B.只要有证据表明某转基因产品有害,就应该禁止转基因技术的应用C.我国为保证转基因产品的安全性,减少了农业转基因技术研发D.外源基因插入宿主基因组的部位往往是随机的,有可能会出现意想不到的后果[例6](2022春·广东东莞·高二统考期末)人们对转基因生物安全性的关注,随着转基因成果的不断涌现而与日俱增。有关叙述正确的是( )A.人们应在清晰地了解转基因技术的原理和操作规程的基础上来讨论转基因技术的相关问题B.转基因技术发展迅速,但转基因产品尚未进入人们的日常生活,人们不必关注其安全性问题C.被转移的基因往往是功能已知的基因,科学家对这些基因的研究已经相当透彻,绝对不会引起安全性问题D.为了争夺科学技术的制高点,国家应大力支持转基因技术发展,限制消费者对转基因产品的知情权和选择权必刷好题 基础演练能力提升巅峰突破1.(2023·全国·高三专题练习)草甘膦是一种可以杀灭多种植物(包括农作物)的除草剂。其杀灭植物的原理是破坏植物叶绿体中的EPSPS合成酶。通过转基因的方法,让农作物产生更多的EPSPS合成酶,就能抵抗草甘膦,从而不被草甘膦杀死。下列有关抗草甘膦转基因大豆培育的分析,正确的是( )A.可通过喷洒草甘膦来检验转基因大豆是否培育成功B.只要EPSPS合成酶基因进入大豆细胞,大豆就会表现出抗草甘膦性状C.只能以大豆的受精卵作为受体细胞D.抗草甘膦转基因大豆食品都是不安全的2.(2022·全国·高二专题练习)下列关于转基因生物与安全性的叙述,正确的是( )A.转基因培育的植物,理论上目的基因只存在于特定的组织中B.将目的基因导入农作物的叶绿体基因组可有效防止基因污染C.转基因技术与植物体细胞杂交技术均可打破生殖隔离,培育出新物种D.种植转基因抗虫棉时,常间行种植普通棉花供害虫取食,其主要目的是保护物种多样性3.(2022春·安徽滁州·高二校考期末)下列关于转基因生物与环境安全的叙述,错误的是( )A.种植转基因抗虫棉可以减少农药使用,所以对环境没有任何负面影响B.应该理性对待转基因生物和食品安全,不应该诋毁和造谣惑众C.转基因生物所带来的环境安全问题是可以随着技术的成熟和改进而逐步解决的D.若转基因花粉中有毒蛋白或过敏蛋白,有可能通过食物链进入人体4.(2023·高二课时练习)利用转基因技术研发出来的产品需要经过一系列的安全性评价,符合相应标准后才能上市。下列不属于理性看待转基因技术的是( )A.要看到经济、文化和伦理道德观念等的差异使人们对转基因技术有不同的看法B.要在清晰地了解转基因技术的原理和操作规程的基础上来讨论转基因技术的相关问题C.要靠确凿的证据和严谨的逻辑来思考转基因技术的影响D.我国对转基因技术的方针是研究上要谨慎,推广上要大胆,管理上要严格5.(2021春·广西贺州·高一校考阶段练习)转基因食品必须在商品标签上注明,如“原料为转基因大豆”,这样做的目的是( )A.提高产品知名度 B.保护野生植物资源C.关注转基因食品的安全性 D.限制转基因食品的销售6.(2022春·山东·高二统考期中)转基因技术在发展过程中,一直伴随着质疑、担忧甚至反对的声音。下列关于转基因技术和产品的说法,错误的是( )A.目前已成功获得相关转基因动物和转基因植物B.转基因作物往往都是颜色鲜艳、口味浓厚的C.应加强对转基因动植物的管理以防发生基因污染D.应在转基因产品包装上明确标注“转基因xx”7.(2023·全国·高三专题练习)实验人员将一段外源DNA片段(包含约850个基因)与丝状支原体(一种原核生物)的DNA进行重组后,植入大肠杆菌,制造出一种“新的生命”。该生物能够正常生长、繁殖。下列有关该技术应用的叙述中,错误的是( )A.该技术可以制造某些微生物,用于生产药品、制造染料、降解有毒物质等B.由于存在生殖隔离,因此人造生命进入自然界并不会破坏生物多样性C.人造生命扩散到自然界,有可能造成环境安全性问题D.此项技术可能被用来制造生物武器,从而危及人类安全8.(2022春·北京石景山·高二统考期末)为评估外源基因Vgb在菊花中的稳定性以及对生态环境的影响,研究人员在种植转基因菊花的第二年,随机选取转基因菊花株系及周边非转基因菊花和各种杂草,提取DNA。根据Vgb设计特异性引物进行PCR扩增,电泳结果如图。下列说法不正确的是( )注:CK表示质粒阳性对照,1为空白对照,2~10 为转基因株系, 11~15为不同种类杂草,16~20 为非转基因菊花A.设置空白实验是为了排除实验操作、试剂污染等对结果的影响B.结果表明2年内Vgb基因在菊花细胞中稳定,且未发生向周边植物的扩散C.转基因植物与周边其他植物之间不可能通过花粉发生基因交流D.将Vgb基因转入其他植物时同样要经过安全性评价9.(2022秋·福建厦门·高三厦门外国语学校校考阶段练习)DBN9936是国内首批获得农业转基因生物安全证书的玉米品种,对危害玉米的玉米螟等主要鳞翅目害虫具有良好的抗性,同时能耐受较高浓度的草甘膦(除草剂的有效成分)。其基因操作的受体是玉米品种DBN318,目的基因cry1Ab来源于苏云金杆菌,其表达产物能够专一有效地抑制玉米螟、棉铃虫及黏虫等玉米鳞翅目害虫;目的基因epsps来源于土壤农杆菌,其表达产物使转化体可耐受草甘膦除草剂。同样获批安全证书的国产转基因玉米品种DBN9858耐除草剂,但不抗虫,可作为DBN9936庇护材料使用。(1)DBN9936的转化过程之一是将含有epsps基因表达载体的________与玉米DBN318幼胚经________过程形成的愈伤组织共同培养,该过程需在培养基中添加酚类化合物,且在无菌、________(填“黑暗”或“光照”)的环境中进行。(2)利用PCR技术,可以鉴定共同培养后的愈伤组织中是否含有基因epsps。epsps基因的部分序列如下:5'——ATGGCT……AGGAAC——3'3'——TACCGA……TCCTTG——5'根据上述序列应制备引物________(填序列)对基因epsps进行PCR,鉴定后得到的转基因愈伤组织经________过程获得DBN9936幼苗。幼苗移栽至大田前还需“炼苗”,“炼苗”时需逐渐降低湿度、________(填“增加”或“降低”)光照强度。(3)DBN9858和DBN9936两个玉米品种混合种植,更有利于生态可持续发展。请从生物进化的角度阐释两个品种混合种植的优点:________(4)玉米为异花传粉,花粉飘散的距离很远,容易造成基因漂移,有同学提出将DBN9936的目的基因cry1Ab整合到玉米受体细胞的叶绿体基因组中。你是否同意该同学的观点,并给出你的理由:________10.(2022春·山东·高三校考周测)转基因技术可以改善作物品质、提高作物产量,减少农药使用量,在解决粮食需求和保障农业可持续发展等方面发挥重要作用。但是转基因技术存在种子公司转基因技术的专利保护问题,还存在外源基因通过花粉和种子等途径在种群之间漂移扩散、带来生态安全隐患以及人们对转基因食品安全性担忧的问题。科学家采用叶绿体转基因、“终结者”种子、“外源基因清除”技术试图解决上述问题。(1)转基因技术能按照人们的愿望,赋予生物新的__________,创造出更符合人们需要的新的生物类型和生物产品。从技术操作层面看,转基因技术是在__________分子水平上进行的设计和施工,其核心步骤是__________。(2)叶绿体转基因技术是将外源基因整合到叶绿体基因组中,以实现改良叶绿体功能、创造新品种的目的。叶绿体转基因技术不能阻止外源基因通过__________(填“花粉”或“种子”)传播,原因是__________。(3)“终结者”种子技术是通过植入“终结者基因”,阻滞种子胚胎后期发育,最后得到成熟但不育的种子。“终结者”种子技术在一定程度上解决了转基因技术存在的__________问题,但危害到了农民自行留种的权利,也不能消除人们对转基因食品安全性的担忧。(4)“外源基因清除”技术将“外源基因清除”调控组件与基因表达载体的必备组件重组后构建出新的基因表达载体转入受体细胞中表达,待外源基因完成相应的功能后,“外源基因清除”调控组件将全部外源基因从花粉、种子和果实等特定器官中彻底清除。“外源基因清除”调控组件由“特定器官特异启动子、重组酶(FLP)基因和融合识别位点(LF)”构成,LF是利用噬菌体的Cre/LoxP系统和酵母的FLP/FRT系统创造出的融合识别位点。FLP基因在适当的时间和空间表达后,重组酶FLP可识别融合识别位点LF并在L与F之间完成切割,从而将两个融合识别位点之间的序列在特定时期从特定植物器官的细胞基因组中全部清除。其技术原理如下图所示:①图中基因表达载体的必备组件包括__________。通过插入不同的__________,以决定在不同器官中表达重组酶,从而将相应器官中的某些基因序列从基因组中彻底清除,按需获得不含外基因的种子、果实等。请在答题卡方框中填写重组酶发挥清除作用后剩余的序列组合________。②农民播种经“外源基因清除”技术处理的转基因作物种子______(填“能”或“不能”)获得收成,该种子播种后获得的作物__________(填“具有”或“不具有”)转基因性状。③科学家将RNAi—FLP基因(FLP基因的RNA干扰系统)插入到外源基因清除系统中,通过喷施诱导剂激活RNAi—FLP基因从而留存转基因种子,试分析该方式留存转基因种子的原理是__________。
相关试卷
这是一份人教版 (2019)选择性必修3第1节 转基因产品的安全性精品复习练习题,文件包含人教版选择性必修三高中生物同步精品讲义41转基因产品的安全性原卷版doc、人教版选择性必修三高中生物同步精品讲义41转基因产品的安全性教师版doc等2份试卷配套教学资源,其中试卷共22页, 欢迎下载使用。
这是一份高中生物人教版 (新课标)选修3《现代生物科技专题》4.1 转基因生物的安全性课后作业题,共4页。试卷主要包含了1 转基因产品的安全性,下列不是转基因成果的是等内容,欢迎下载使用。
这是一份高中人教版 (2019)第1节 转基因产品的安全性课后作业题,共7页。

