高中地理人教版 (2019)必修 第一册第三节 防灾减灾优秀同步测试题
展开第六章 自然灾害
第四节 地理信息技术在防灾减灾中的应用
课程标准 | 课标解读 |
通过探究有关自然地理问题,了解地理信息技术的应用。 | 1.了解地理信息技术的特点和相互关系。【综合思维】 2.举例说明地理信息技术在防灾减灾中的具体应用。【地理实践力】 3.结合实例,提出综合运用地理信息技术进行防灾减灾的具体程序和方法。【地理实践力】 |
知识点01 遥感技术
一、概念
利用装在航空器(如飞机、高空气球)或航天器(如人造卫星)的光学或电子设备,对地表物体进行远距离感知的地理信息技术。
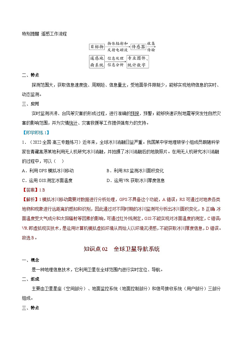
特别提醒 遥感工作流程
二、特点
探测范围大,获取信息速度快、周期短、信息量大,受地面条件限制少,能够实现地物信息的实时、动态监测。
三、应用
实时监测洪涝、台风等灾害的形成过程,进行准确的预报、预警;能够快速识别地震等突发性自然灾害的影响范围,并为灾情统计、灾害救援等工作提供强有力的支持。
【即学即练1】
1.(2022·全国·高三专题练习)近年来,全球冰川消融日益严重。我国某中学地理研学小组成员跟随科学家在青藏高原某地利用无人机研究冰川消融,并拍摄了冰川消融后的地貌照片。在用无人机研究冰川消融的过程中,可以( )
A.利用GPS模拟冰川移动 B.利用RS监测冰川面积变化
C.运用GIS测定冰面温度 D.运用VR获取冰川厚度信息
知识点02 全球卫星导航系统
一、概念
是一种地理信息技术,它利用卫星在全球范围内进行实时定位、导航。
二、组成
主要由卫星星座(空间部分)、地面监控系统(地面控制部分)和信号接收系统(用户部分)三部分组成。
三、特点
能够为用户提供精密的三维坐标、速度和时间,适用于陆地、海洋、航空和航天,具有全球性、全天候、连续性和实时性的特点。
四、应用
利用安装在手机、汽车、飞机、轮船等中的信号接收设备,可以进行精确定位,帮助用户在遭遇自然灾害或面临灾害风险时,发出求救信号,及时报告位置和受灾情况,有效缩短救援搜寻时间。
例如北斗卫星导航系统在汶川地震救援中发挥了重要作用。
【即学即练2】
(2022·河南·高一阶段练习)2019年起,洛阳利用云计算、大数据分析等技术实施智能公交项目,公交站台与相应服务实现了数字化升级。市民可在站点的智能站牌上看到车辆的运行、到站和发车信息(下图),并通过“e洛通”手机APP申领电子公交卡,在线支付等服务。据此完成下面小题。
2.智能公交站牌实时显示车辆线路上的动态信息,利用的主要地理信息技术是( )
A.遥感 B.全球卫星导航系统 C.地理信息系统 D.数字地球
3.智能公交项目的实施有助于( )
①公交运营实时监管②公交调度效率提升③保障公交行驶安全④提升市民出行体验
A.①②③ B.②③④ C.①③④ D.①②④
知识点03 地理信息系统
一、概念
对地理数据进行输入、处理、存储、管理、查询、分析、输出等的计算机信息系统。
二、功能
空间查询与分析,根据不同目的对相关数据进行叠加分析。
三、防灾减灾应用
利用遥感技术、全球卫星导航系统等提供的地理数据,进行自然灾害动态监测、预报预警,快速确定受灾范围及受灾情况,为制定减灾预案、评估灾害损失和指导灾后恢复重建等提供依据。
【即学即练3】
4.(2022·上海交大附中高一期中)北斗卫星导航系统(BDS)是我国自行研制的全球卫星定位与短文通信系统。在多次震后救灾中,BDS发挥了重要作用,其在抗震救灾中发挥的主要作用有( )
①提供灾区的影像②统计灾区的经济损失③确定救灾人员的位置④提供短文联络
A.①② B.①③ C.②③ D.③④
考法01 防灾减灾中的地理信息技术应用
一、遥感技术在自然灾害监测和评估中的应用
1.除了能看到电视屏幕上的常规大气云图外,还可以看到沙尘暴、台风、暴雨等灾害性天气的形成过程。
2.利用遥感技术可以迅速地发现一些突发性自然灾害,如森林火灾等。
3.在交通不便、人迹罕至的地区可展现遥感作为灾害监测“千里眼”的优越性。
4.在灾害发展过程中和消除后,对灾害发生的规模、速度以及是否复发进行监测。
二、全球卫星导航系统在民用领域的应用
三、地理信息系统叠加分析图的判读
地理信息系统的图像通常是通过叠加分析图的方式进行考查。叠加分析图是将同一地区的两层或多层地图要素重叠在一起进行图层和属性运算,产生新的图层或属性的过程。
叠加图层 | 新生(应用)主体 |
坡向分布、岩石倾斜程度 | 滑坡易发区 |
河流分布、陡坡分布、土石分布 | 泥石流易发区 |
水系、土地利用、居民点、地形、土壤 | 耕地的分类和评价 |
水系、土地利用、居民点、地形、土壤、水文地质、区域规划 | 深埋垃圾场选址 |
人口密度、交通线路和区域规划 | 新建商业中心选址 |
人口密度、行政区划、行政区人口基数 | 行政区人口增长率 |
四、遥感技术与地理信息系统的优势结合对灾害监测的作用
五、地理信息技术的选取技巧
关于地理信息技术,主要考查其作用和应用领域的不同。因此,只要大体上抓住地理信息技术的区别,就能对地理信息技术的选取做出正确的判断。可以重点记住三种技术的主要区别:
另外,注意在“用词”方面的差异,也是正确选取地理信息技术的方法之一,具体方法如下:
1.若有“获取”“监测”“估测”“调查”等词语的,一般选取遥感技术。
2.若有“定位”“导航”“测量”等词语的,则选取全球卫星导航系统。
3.若有“分析”“评估”“预测”“预报”“处理”“管理”“决策”“规划”“选址”等词语的,则多是选取地理信息系统。
【典例1】
(2022·全国·高一专题练习)地理信息技术包含遥感技术、全球卫星定位系统(GPS)以及地理信息系统(GIS)等多种高技术。GIS软件以图层为基础,可以对不同的地理数据进行分类分图层存储,同时各图层可以叠加组合在一起,综合性地观察与分析地理现象。下图为某地理信息系统软件图层重叠结构示意图。据此完成下面小题。
1.下列获得大范围地区植被分布状况的方法,最为合理的是( )
A.利用人工现场调查 B.通过气候数据估算
C.借助遥感技术获得 D.利用GPS分析获得
2.以图层叠加为思路的GIS在地理事物选址方面应用广泛。若某地计划确定水源保护范围,除了地形、植被、水域图层以外,还需要考虑调用的重要图层最有可能是( )
A.气温图层 B.人口图层 C.地质构造图层 D.商业图层
题组A 过基础-基础考点练
(河南省驻马店市2021-2022学年高一下学期期末地理试题)当前,国内新冠疫情防控形势依然严峻。自疫情爆发后,全国各地许多行业迅速转型加入口罩生产行列。为切实做好新冠肺炎疫情防控工作,从严防范疫情输入,对所有进入公共场所人员严格落实戴口罩、测温及出示健康码等措施。据此完成下面小题。
1.据材料及日常生活可以推测,口罩生产的主导区位因素是( )
A.技术 B.原料 C.市场 D.劳动力
2.日常疫情防控中,健康码的生成可能运用到的地理信息技术有( )
A.RS、GPS B.GPS、GIS C.RS,GIS D.GIS、AI
(陕西省西北农林科技大学附属中学2021-2022学年高一下学期期末地理试题)目前,我国已经建成“数字中国”的地理空间框架,“天上看、地上查、网上管”的国土资源管理运行体系初步形成,大大提升了国土监管能力。据此完成下面小题。
3.对土地资源“天上看,网上管”,分别运用的现代地理技术是( )
A.遥感和地理信息系统 B.全球定位系统和地理信息系统
C.遥感和全球定位系统 D.全球定位系统和数字地球
4.数字地球与人们的日常生活息息相关,下列不属于数字地球范畴的是( )
A.远程医疗 B.网络购物 C.电视会议 D.扑克游戏
(贵州省黔西南州2021-2022学年高一下学期期末地理试题)2021年7月21日,郑州24小时降雨量达到624.1毫米。其中,20日16时至17时,一小时降雨量达到201.9毫米。持续强降雨造成郑州城市内涝,交通、通信、供水等系统受到严重影响。下图为水循环示意图(图中①~⑧表示水循环环节)。读图,完成下面小题。
5.造成此次郑州出现严重内涝的原因不可能是( )
A.③较多 B.④较少 C.⑤较多 D.⑥较多
6.若此次强降雨发生在山区可能引发的灾害是( )
A.泥石流 B.地震 C.风暴潮 D.寒潮
7.北斗导航系统在郑州救灾过程中发挥的重要作用是( )
A.提供灾情实时影像 B.统计受灾人口数量
C.分析雨区移动轨迹 D.确定救灾人员位置
8.为减轻洪涝灾害的影响,下列做法合理的有( )
①灾前及时关注天气预报及灾害预警信息
②洪水来临时及时向地势低平的地方转移
③室内进水前,及时拉断电源,以防引发触电事故
④灾后不吃洪水泡过的食物
A.①②③ B.①②④ C.①③④ D.②③④
题组B 抓重点-核心要点巩固
1.(2022·云南红河·高一期末)利用专家知识和决策支持系统开由的“处方”进行施肥的精确农业技术,是解决农业生产中化肥过量施用的有效途径之一,下图为该技术应用的四个步骤。该精确农业技术过程( )
A.步骤①,利用GIS获知水稻生长状况 B.步骤②,利用RS分析水稻长势
C.步骤③,通过RS输出施肥作业处方 D.步骤④,借助“北斗”系统进行农田施肥
(2022·安徽宣城·高一期末)安康码,安徽省疫情防控期推出的电子通行证。是一种以个人健康为基础、居民自主申报、大数据比对核验的个人健康信息电子凭证。系统通过获取用户一定时期内的行程记录,综合用户填写的信息,形成绿、黄、红色的健康码。据此完成下面小题。
2.健康码能够辨别居民疫情健康信息的原理是借助手机( )
①共享用户信息②记录移动轨迹③获取逐日体温④防止疫情扩散
A.②③ B.①③ C.①② D.①④
3.健康码的生成与使用,运用到的地理信息技术是( )
A.遥感、地理信息系统 B.全球卫星导航系统、遥感
C.遥感、人工智能 D.全球卫星导航系统、地理信息系统
(2022·四川·高一期末)新型冠状病毒肺炎疫情发生后,全国各地区陆续开通“行程卡”。“行程卡”主要依托地理信息技术,通过日常手机操作采集流动人员的出行,记录流动人员的出行轨迹,经过与大数据比对最终赋予行程卡红色、橙色、黄色、绿色四种颜色其中之一。读某用户的“行程卡”示意图,完成下面小题。
4.确定该用户过去14天内到达或途经的地区所需要用到的地理信息技术是( )
A.GIS B.GNSS(全球卫星导航系统) C.RS D.数字地球
5.经过与大数据比对最终赋予行程卡相应颜色的地理信息技术还可以运用到( )
A.测量秦岭高度 B.监测云层运动
C.分析水灾损失 D.获取火场位置
题组C 抓提升-真题实战
1.(2022·浙江·高考)下图为遥感平台及传感器信息采集示意图,说法正确的是( )
①甲和乙都属航空遥感②甲为被动式遥感,可全天候监测地表
③甲和乙都可重复监测④乙为主动式遥感,可全天候监测地表
A.①② B.①③ C.②④ D.③④
(2022·浙江·高考)近年来,全球冰川消融日益严重。我国某中学地理研学小组成员跟随科学家在青藏高原某地利用无人机研究冰川消融,并拍摄了冰川消融后的地貌照片。完成下面小题。
2.在用无人机研究冰川消融的过程中,可以( )
A.利用GPS模拟冰川移动 B.利用RS监测冰川面积变化
C.运用GIS测定冰面温度 D.运用VR获取冰川厚度信息
3.(2021·广东·高考)据报道,2020年深圳市大疆创新科技有限公司的无人机产品占全球及国内市场份额分别超80%和70%。目前,德国是该公司在欧洲的最大市场。该公司在德国的金融中心法兰克福市设立了欧洲总部。无人机自动返航主要使用的技术是( )
A.气压感知 B.大地测量
C.遥感监测 D.卫星定位
4.(2021·浙江6月·高考)GIS可通过图层信息来分析和预测地质灾害的发生。下图示意某区域相关要素评估值信息图层(数值越大表示该评估要素指示地质灾害发生概率越高)和地块编号。完成此次降水易引发地质灾害的地块是( )
A.④⑦ B.⑤⑧ C.②③ D.⑥⑨
(2021·浙江1月·高考)2020年7月,湖南常德发生滑坡,因灾前成功预警.未造成人员伤亡。下图为基于地理信息技术的滑坡预警监测系统示意图。完成下面小题。
5.按自然灾害的成因与发生过程划分,滑坡属于( )
A.气象灾害 B.生物灾害 C.海洋灾害 D.地质灾害
6.对该预警监测系统的描述,正确的是( )
①运用GPS采集雨量信息②利用BDS(北斗系统)采集滑坡体位移数据
③运用RS模拟滑坡动态过程④利用GIS进行数据分析与共享
A.①② B.②④ C.①③ D.③④
地理必修 第一册第二节 土壤精品当堂达标检测题: 这是一份地理必修 第一册第二节 土壤精品当堂达标检测题,文件包含同步讲义高中地理人教版2019必修第一册--52《土壤》讲义原卷版docx、同步讲义高中地理人教版2019必修第一册--52《土壤》讲义解析版docx等2份试卷配套教学资源,其中试卷共38页, 欢迎下载使用。
人教版 (2019)必修 第一册第一节 植被精品综合训练题: 这是一份人教版 (2019)必修 第一册第一节 植被精品综合训练题,文件包含同步讲义高中地理人教版2019必修第一册--51《植被》讲义原卷版docx、同步讲义高中地理人教版2019必修第一册--51《植被》讲义解析版docx等2份试卷配套教学资源,其中试卷共30页, 欢迎下载使用。
地理必修 第一册第二节 地貌的观察精品测试题: 这是一份地理必修 第一册第二节 地貌的观察精品测试题,文件包含同步讲义高中地理人教版2019必修第一册--42《地貌的观察》讲义原卷版docx、同步讲义高中地理人教版2019必修第一册--42《地貌的观察》讲义解析版docx等2份试卷配套教学资源,其中试卷共31页, 欢迎下载使用。

