





所属成套资源:【同步讲义】高中化学(人教版2019)必修第二册-全册讲义+单元测试题
【同步讲义】高中化学(人教版2019)必修第二册--第08讲 化学反应与热能 讲义
展开
这是一份【同步讲义】高中化学(人教版2019)必修第二册--第08讲 化学反应与热能 讲义,文件包含同步讲义高中化学人教版2019必修第二册--第08讲化学反应与热能学生版docx、同步讲义高中化学人教版2019必修第二册--第08讲化学反应与热能教师版docx等2份试卷配套教学资源,其中试卷共20页, 欢迎下载使用。
第08讲 化学反应与热能
目标导航
课程标准
课标解读
1.了解常见的放热反应和吸热反应
2.掌握化学反应中产生能量变化的原因
3.了解常见的能源形式
1.认识物质具有能量,认识吸热反应与放热反应,了解化学反应体系能量改变与化学键的断裂和形成有关。
2.知道化学反应可以实现化学能与热能形式的转化,体会提高燃料的燃烧效率、开发高能清洁燃料的重要性。
知识精讲
知识点01 吸热反应与放热反应
1.实验探究
(1)镁条和稀盐酸的反应
①实验现象:有气泡产生;用温度计测量,温度计示数升高
②化学方程式:Mg+2HCl=MgCl2+H2↑
③实验结论:该反应产生气体,释放热量
(2)Ba(OH)2·8H2O和氯化铵反应
①实验现象:闻到刺激性气味,烧杯壁发凉,木片与烧杯黏在一起,混合物呈糊状
②化学方程式:Ba(OH)2·8H2O+2NH4Cl=BaCl2+2NH3↑+10H2O
③实验结论:该反应产生NH3和H2O,吸收热量
2.放热反应
(1)概念:释放热量的化学反应
(2)典例
①镁条、铝片与盐酸的反应
②木炭、氢气、甲烷等在氧气中的燃烧
③氢气与氯气的化合反应等。
3.吸热反应
(1)概念:吸收热量的化学反应
(2)典例
①氢氧化钡与氯化铵的反应
②盐酸与碳酸氢钠的反应
③灼热的炭与二氧化碳的反应等
【即学即练1】(2022·宁波高一检测)下列反应属于吸热反应的是( )。
A.甲烷在空气中燃烧 B.生石灰和水反应
C.锌粒与稀硫酸反应 D.石灰石在高温下分解
【解析】选D。甲烷燃烧是放热反应,故A不选;生石灰与水反应是放热反应,故B不选;锌粒与稀硫酸反应是放热反应,故C不选;石灰石高温分解是吸热反应,故D选。
知识点02 化学反应中能量变化的原因
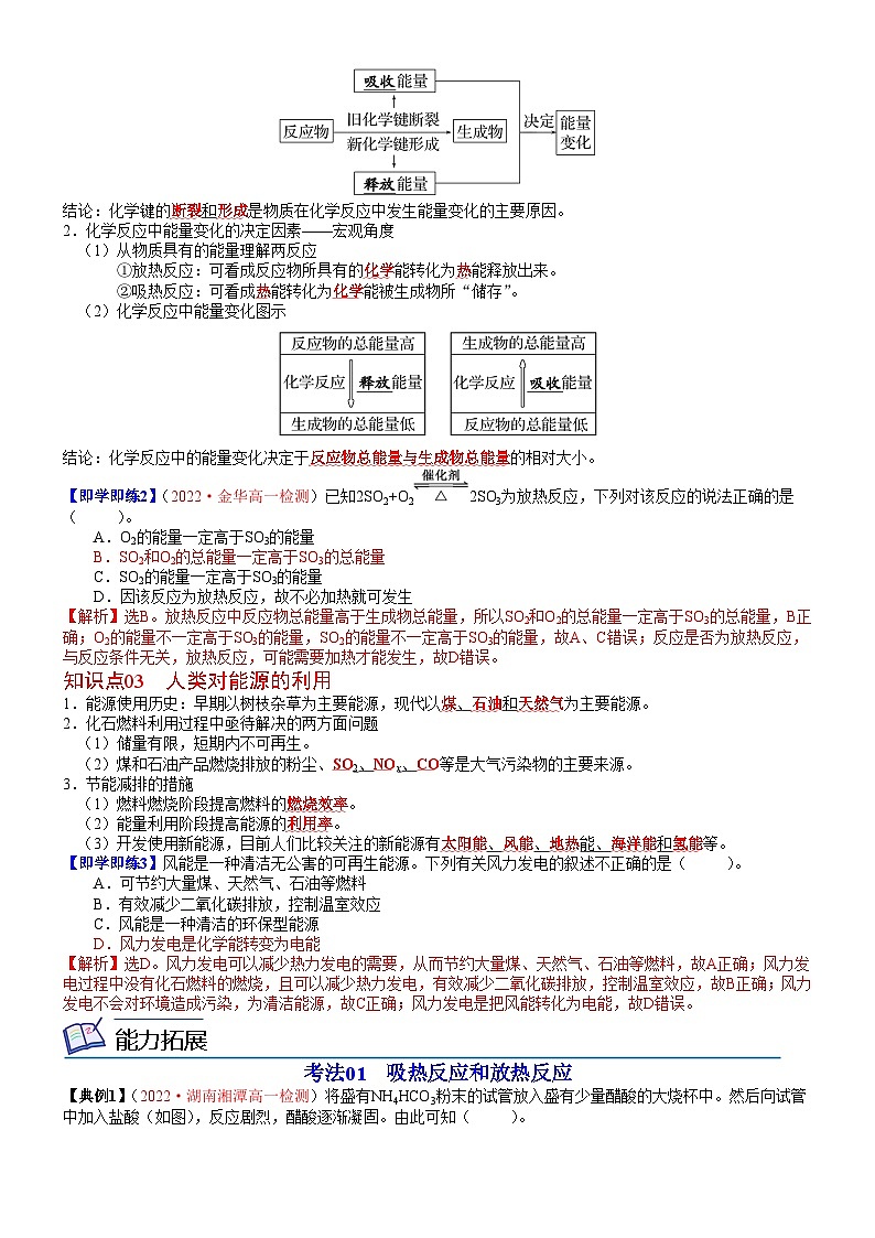
1.化学反应中能量变化的原因——微观角度
结论:化学键的断裂和形成是物质在化学反应中发生能量变化的主要原因。
2.化学反应中能量变化的决定因素——宏观角度
(1)从物质具有的能量理解两反应
①放热反应:可看成反应物所具有的化学能转化为热能释放出来。
②吸热反应:可看成热能转化为化学能被生成物所“储存”。
(2)化学反应中能量变化图示
结论:化学反应中的能量变化决定于反应物总能量与生成物总能量的相对大小。
【即学即练2】(2022·金华高一检测)已知2SO2+O22SO3为放热反应,下列对该反应的说法正确的是( )。
A.O2的能量一定高于SO3的能量
B.SO2和O2的总能量一定高于SO3的总能量
C.SO2的能量一定高于SO3的能量
D.因该反应为放热反应,故不必加热就可发生
【解析】选B。放热反应中反应物总能量高于生成物总能量,所以SO2和O2的总能量一定高于SO3的总能量,B正确;O2的能量不一定高于SO3的能量,SO2的能量不一定高于SO3的能量,故A、C错误;反应是否为放热反应,与反应条件无关,放热反应,可能需要加热才能发生,故D错误。
知识点03 人类对能源的利用
1.能源使用历史:早期以树枝杂草为主要能源,现代以煤、石油和天然气为主要能源。
2.化石燃料利用过程中亟待解决的两方面问题
(1)储量有限,短期内不可再生。
(2)煤和石油产品燃烧排放的粉尘、SO2、NOx、CO等是大气污染物的主要来源。
3.节能减排的措施
(1)燃料燃烧阶段提高燃料的燃烧效率。
(2)能量利用阶段提高能源的利用率。
(3)开发使用新能源,目前人们比较关注的新能源有太阳能、风能、地热能、海洋能和氢能等。
【即学即练3】风能是一种清洁无公害的可再生能源。下列有关风力发电的叙述不正确的是( )。
A.可节约大量煤、天然气、石油等燃料
B.有效减少二氧化碳排放,控制温室效应
C.风能是一种清洁的环保型能源
D.风力发电是化学能转变为电能
【解析】选D。风力发电可以减少热力发电的需要,从而节约大量煤、天然气、石油等燃料,故A正确;风力发电过程中没有化石燃料的燃烧,且可以减少热力发电,有效减少二氧化碳排放,控制温室效应,故B正确;风力发电不会对环境造成污染,为清洁能源,故C正确;风力发电是把风能转化为电能,故D错误。
能力拓展
考法01 吸热反应和放热反应
【典例1】(2022·湖南湘潭高一检测)将盛有NH4HCO3粉末的试管放入盛有少量醋酸的大烧杯中。然后向试管中加入盐酸(如图),反应剧烈,醋酸逐渐凝固。由此可知( )。
A.NH4HCO3和盐酸的反应是放热反应
B.该反应中,热能转化为产物内部的能量
C.反应物的总能量高于生成物的总能量
D.反应物中化学键断裂吸收的能量少
【解析】选B。醋酸逐渐凝固,说明NH4HCO3与盐酸反应使醋酸的温度降低,因此该反应为吸热反应,反应物中化学键断裂吸收的能量多于生成物中化学键形成放出的能量,A、D错误;吸热反应中反应物吸收能量,得到的生成物内能增加,B正确;反应物的总能量低于生成物的总能量,C错误。
【知识拓展】
1.常见的放热反应和吸热反应
放热反应
吸热反应
①所有燃烧反应及物质的缓慢氧化
②酸碱中和反应
③大多数化合反应
④活泼金属跟水或酸的反应
⑤活泼金属氧化物与水或酸的反应
①大多数分解反应
②H2+CuO(以H2为还原剂的氧化还原反应)
③Ba(OH)2·8H2O+NH4Cl(固态铵盐与碱的反应)
④NaHCO3与盐酸的反应
2.关于吸热反应和放热反应的易错点
(1)“三个不一定”。
①需加热才能发生的反应不一定是吸热反应,如碳和氧气的反应;
②放热反应常温下不一定容易发生,如铝热反应;
③吸热反应也不一定需要加热,如Ba(OH)2·8H2O晶体和NH4Cl晶体的反应。
(2)吸热反应和放热反应都是化学变化。
①NaOH固体溶于水是放热过程,但不是放热反应;
②升华、蒸发等过程是吸热过程,但不是吸热反应。
考法02 化学反应中能量变化的原因
【典例2】(2022·河南商丘高一下学期期中)1868年狄肯和洪特发明了用空气中的氧气来氧化氯化氢气体制取氯气的方法:4HCl(g)+O2(g)=2Cl2(g)+2H2O(g)。化学反应与能量变化的关系如图所示,下列说法中不正确的是( )。
A.该反应为放热反应
B.若H2O为液态,则生成物总能量将变小
C.4HCl(g)和O2(g)总能量高于2Cl2(g)和2H2O(g)的总能量,反应时向环境释放能量
D.断开旧化学键吸收的总能量大于形成新化学键所释放的总能量
【解析】选D。图示可知,4HCl(g)+O2(g)的总能量高于2Cl2(g)+2H2O(g)的总能量,反应为放热反应,故A正确;若H2O为液态,气体变为液体,物质能量减小,生成物总能量将变小,故B正确;反应前后遵循能量守恒,4HCl(g)和O2(g)总能量高于2Cl2(g)和2H2O(g)的总能量,反应时向环境释放能量,故C正确;图示可知,4HCl(g)+O2(g)的总能量高于2Cl2(g)+2H2O(g)的总能量,反应为放热反应,断开旧化学键吸收的总能量小于形成新化学键所释放的总能量,故D错误。
【知识拓展】
1.化学键与能量变化的关系
2.放热反应与吸热反应的比较
项目
放热反应
吸热反应
形成原因
反应物具有的总能量大
于生成物具有的总能量
反应物具有的总能量小
于生成物具有的总能量
与化学键
强弱的关系
生成物分子成键时释放
的总能量大于反应物分子
断键时吸收的总能量
生成物分子成键时释放
的总能量小于反应物分子
断键时吸收的总能量
反应过
程图示
考法03 能源的开发利用
【典例3】(2021~2022湖北大冶高一期末检测)太阳能是理想的能源,通过Zn和ZnO的热化学循环可以利用太阳能,其转化关系如图所示。下列说法中,不正确的是( )。
A.Zn与H2O或者CO2反应时作还原剂
B.利用该过程可以降低环境中CO2的含量
C.利用该过程可以生产氢能源,实现太阳能向化学能的转化
D.该过程需要不断补充Zn才能持续进行
【解析】选D。Zn与H2O或者CO2反应时Zn反应生成ZnO,化合价升高,作还原剂,故A正确;Zn与CO2反应消耗CO2,因此利用该过程可以降低环境中CO2的含量,故B正确;根据图中信息,反应生成氢气,因此利用该过程可以生产氢能源,实现太阳能向化学能的转化,故C正确;根据图中信息,该过程不需要断补充Zn就能持续进行,故D错误。
【知识拓展】能源的多角度分类
分类依据
种类
举例
来源
来自太阳辐射的能量
太阳能、煤、石油、天然气、生物质能、风能等
来自地球内部的能量
地热能、核能
来自天体的引力能量
潮汐能
转换
过程
一次能源
太阳能、煤、石油、天然气、生物质能、风能
二次能源
石油制品、煤气、电能
利用
历史
化石燃料
煤、石油、天然气
新能源
太阳能、风能、地热能、海洋能、氢能、生物质能等
性质
可再生能源
太阳能、风能、水能、生物质能
不可再生能源
煤、石油、天然气、核能
分层提分
题组A 基础过关练
1.(2022·杭州高一检测)我国提出争取在2030年前实现“碳达峰”,2060年实现“碳中和”,这对于改善环境,实现绿色发展至关重要。下列措施中不利于实现漫画中提到的“碳中和”目标的是( )。
A.将煤转化为煤粉再燃烧,可以从根本上杜绝碳排放
B.农村推广风力发电、光伏发电有利于“碳达峰、碳中和”
C.努力开发太阳能、氢能等多种形式能源,降低化石燃料需求量,控制CO2排放量
D.推广使用新能源汽车有利于促进“碳达峰、碳中和”
【解析】选A。将煤转化为煤粉再燃烧,仍然会产生二氧化碳,不能从根本上杜绝碳排放,A错误;农村推广风力发电、光伏发电可减少二氧化碳的排放,有利于“碳达峰、碳中和”,B正确;努力开发太阳能、氢能等多种形式能源,降低化石燃料需求量,减少二氧化碳的排放,有利于“碳达峰、碳中和”,C正确;推广使用新能源汽车,可减少二氧化碳的排放,有利于“碳达峰、碳中和”,D正确。
2.(湖南省邵阳市2021~2022学年高一下学期期中)人类利用化学反应中的热能始于火的发现,下列反应中不属于放热反应的是( )。
A.燃放鞭炮 B.酸碱的中和反应
C.CaCO3受热分解 D.焦炭燃烧
【解析】选C。大部分分解反应属于吸热反应,C选项符合要求。
3.(2021~2022学年浙江省杭州市四校高一下4月份段考)下列反应既是氧化还原反应,又是吸热反应的是( )。
A.铝片与稀H2SO4反应
B.Ba(OH)2•8H2O与NH4Cl反应
C.灼热的炭与CO2反应
D.甲烷在O2中的燃烧反应
【解析】选C。铝片与稀H2SO4的反应是氧化还原反应,又是放热反应,故A错误;Ba(OH)2•8H2O与NH4Cl的反应属于吸热反应但是不是氧化还原反应,故B错误;灼热的炭与CO2反应既属于氧化还原反应,又是吸热反应,故C正确;甲烷在氧气中的燃烧属于放热反应,也是氧化还原反应,故D错误。
4.(2022年1月江苏合格考模拟五)氢气在氯气中燃烧为放热反应,下列说法正确的是( )。
A.断开Cl-Cl键放出能量
B.形成H-Cl键吸收能量
C.燃烧都是放热反应
D.反应物的总能量小于生成物的总能量
【解析】选C。化学键断裂吸收能量,A选项错误;化学键形成放出能量,B选项错误;燃烧是发光、发热的剧烈的氧化反应,C选项正确;放热反应中,反应物的总能量大于生成物的总能量,D选项错误。
5.下列反应既属于吸热反应又属于离子反应的是( )。
A.H2O2在MnO2作用下分解
B.盐酸和碳酸氢钠溶液反应
C.锌放入稀硫酸中
D.制备水煤气的反应
【解析】选B。H2O2在MnO2作用下分解生成水和氧气的反应,不属于离子反应,故A不符合题意;盐酸和碳酸氢钠溶液反应属于吸热反应,又属于离子反应,故B符合题意;锌放入稀硫酸中的反应属于放热反应,故C不符合题意;制备水煤气的反应是用碳和水蒸气反应,生成一氧化碳和氢气,属于吸热反应,但不属于离子反应,故D不符合题意。
6.(2022·湖南怀化高一下期中)下列物质溶于水中,会显著放热的是( )。
A.食盐 B.蔗糖 C.酒精 D.NaOH
【解析】选D。NaCl溶于水热效应不明显,A错误;蔗糖溶于水热效应不明显,B错误;酒精溶于水温度几乎不变,C错误;NaOH溶于水会放出大量的热,D正确。
7.下列各图所表示的化学反应,能正确表示吸热反应的是( )。
【解析】选A。反应过程中,断裂反应物中的化学键吸收能量,能量升高;形成生成物中的化学键释放能量,能量降低,D项的能量变化过程恰好相反;C项两过程能量变化相等;B项生成物的总能量比反应物的总能量低,表示的是放热反应。
8.中华民族的发明创造为人类文明进步做出了巨大贡献,下列过程主要是利用化学反应中能量变化的是( )。
A
B
C
D
神舟十四号
载人飞船发射
粮食酿醋
湿法炼铜
打磨磁石制司南
【解析】选A。神舟十四号载人飞船发射过程中燃料燃烧发生氧化还原反应,放出大量热,符合题意,故A选;粮食酿醋主要是利用淀粉水解得到葡萄糖,葡萄糖分解得到乙醇,然后乙醇再转化为乙酸,不符合题意,故B不选;湿法炼铜,二价铜离子还原为铜,利用铁的还原性,不符合题意,故C不选;打磨磁石制司南是物体形状的改变,没有新物质生成,属于物理变化,不符合题意,故D不选。
9.反应H2+Cl22HCl的总能量变化如图所示。下列说法正确的是( )。
A.过程1释放能量
B.过程2吸收能量
C.该反应是放热反应
D.过程1的能量变化大于过程2
【解析】选C。过程1为化学键断裂的过程,吸收能量,故A错误;过程2为形成化学键的过程,释放能量,故B错误;反应物的总能量高于生成物的总能量,则该反应是放热反应,故C正确;由题图可知,过程1的能量变化小于过程2,故D错误。
10.现代社会生活离不开能量。
(1)冷敷袋在日常生活中有降温、保鲜和镇痛等用途。制作冷敷袋可以利用_______(填“放热”或“吸热”)的化学变化或物理变化。
(2)目前市面上有一种新型饭盒“即热饭盒”,其原理是在饭盒底部有两层,一层存放水,另一层存放镁和铁的混合物。使用时打开隔离层,即发生以下反应:Mg+2H2O=X+H2↑。
①该饭盒底部“即热”存在什么能量之间的转化?____________。
②X的化学式为____________。
【解析】(1)可以利用吸热的化学变化或物理变化降低温度,来制作冷敷袋。(2)①该饭盒底部“即热”是把化学能转化为热能。②根据原子守恒可知X的化学式为Mg(OH)2。
【答案】(1)吸热(2)①化学能转化为热能②Mg(OH)2
题组B 能力提升练
1.(山东省济宁市兖州区2021~2022学年高一下学期期中)对于化学反应中的能量变化,表述正确的是( )。
A.断开化学键的过程会放出能量
B.物质发生化学反应的反应热仅指反应吸收的热量
C.物质的化学能可以在一定条件下转化为热能、电能为人类利用
D.根据能量守恒定律,反应物的总能量一定等于生成物的总能量
【解析】选C。断开化学键的过程会吸收能量,形成化学键的过程会放出能量,故A错误;化学反应的反应热是断裂化学键吸收的热量和生成化学键放出的热量共同决定反应的反应热,可以是放热反应,也可以是吸热反应,故B错误;化学能可以通过燃烧、原电池原理转化为热能、光能、电能,为人类利用,故C正确;化学反应伴随着能量的变化,反应物的总能量不等于生成物的总能量,故D错误。
2.(2021~2022学年浙江省绍兴市高一上期中)下列图示表示放热反应的是( )。
A. B.
C. D.
【解析】选B。图中反应物的总能量小于生成物的总能量,是吸热反应,故A错误;图中反应物的总能量大于生成物的总能量,是放热反应,故B正确;浓硫酸溶于水虽放出热量,但其是物理变化,不属于放热反应,故C错误;碳酸钙受热分解为吸热反应,故D错误。
3.(2022·广州高一检测)人类将在未来几十年内逐渐由“碳素燃料文明时代”过渡至“太阳能文明时代”(包括风能、生物质能等太阳能的转换形态),人们将适应“低碳经济”和“低碳生活”。下列说法不正确的是( )。
A.研究菠菜蛋白质“发电”不属于“太阳能文明”
B.发展太阳能经济有助于减缓温室效应
C.植物进行光合作用是将太阳能转化为化学能
D.石油和天然气都属于碳素燃料
【解析】选A。菠菜蛋白质“发电”属于“太阳能文明”,A错误。
4.(2022·余杭高一检测)如图所示,把试管放入盛有25℃时饱和石灰水的烧杯中,试管中开始放入几小块镁片,再用滴管滴入2mL盐酸于试管中。下列对烧杯中的实验现象的描述及原因说明中正确的是( )。
A.烧杯中出现白色浑浊,原因是试管中的反应放出热量使烧杯中饱和石灰水温度升高,溶质析出
B.烧杯中出现白色浑浊,原因是试管中的反应吸收热量使烧杯中饱和石灰水温度降低,溶质析出
C.烧杯中没有任何现象,原因是试管中的反应与烧杯中饱和石灰水没有关系
D.烧杯中没有任何现象,原因是试管中的反应既不放出热量,也不吸收热量
【解析】选A。试管中Mg和盐酸反应放热,使烧杯中溶液的温度升高,由于Ca(OH)2的溶解度随着温度的升高而减小,所以烧杯中会有白色Ca(OH)2固体析出。
5.(2022·杭州高一检测)先进的甲醇蒸气重整--变压吸附技术可得到高浓度CO2、H2混合气,化学反应原理是CH3OH+H2O→CO2+3H2,其能量变化如图所示。
下列说法不正确的是( )。
A.断开H-O键吸收能量
B.反应物的总能量大于生成物的总能量
C.CH3OH转变成H2的过程是一个放出能量的过程
D.形成C-O键吸收能量
【解析】选D。化学键的断裂需要吸收能量,选项A正确;图示能量变化趋势可知,反应物的总能量大于生成物的总能量,所以反应CH3OH+H2O→CO2+3H2是一个放热反应,选项B正确;反应CH3OH+H2O→CO2+3H2是一个放热反应,选项C正确;化学键的形成需要释放能量,所以形成C-O键放出能量,选项D不正确。
6.(2021~2022学年浙江省温州市新力量联盟高一下期中)化学反应常常伴随能量的变化,以下是H2与Cl2反应的能量变化示意图,下列说法正确的是( )。
A.氯化氢分子的电子式:
B.该反应既是氧化还原反应又是放热反应
C.形成1molH-Cl键要吸收431kJ的能量
D.反应物断键时吸收的能量大于产物形成化学键时释放的能量
【解析】选B。HCl由氢原子和氯原子通过共用电子对结合,无离子,故A错误;H2与Cl2反应生成HCl,H、Cl元素价态变化,故该反应属于氧化还原反应,由图可知,1mol氢气和1mol氯气断键吸收的总能量为436kJ+243kJ=679kJ,生成2molHCl放出的总能量为431kJ×2=862kJ,故反应放热,故B正确;形成1molH-Cl键要放出431kJ的能量,故C错误;反应放热,反应物断键时吸收的能量小于产物形成化学键时释放的能量,故D错误。
7.(1)如图是NO2和CO反应生成CO2和NO过程中的能量变化示意图,说明这个反应是_____(填“吸热”或“放热”)反应,NO2和CO的总能量_____(填“大于”“小于”或“等于”)CO2和NO的总能量。
(2)已知在高温、高压、催化剂作用下,1mol石墨转化为金刚石,吸收1.9kJ的热量。
①该反应_____(填“是”或“不是”)吸热反应。
②石墨和金刚石相比,_____能量高,_____更稳定。
③推测石墨与金刚石各1mol在相同条件下燃烧,_____放出的热量多。
【解析】(1)根据题中图像可知,反应物的总能量大于生成物的总能量,反应放热。(2)1mol石墨转化为金刚石,该反应吸收1.9kJ的热量,属于吸热反应,金刚石的能量高,石墨的能量低,故石墨更稳定,石墨与金刚石各1mol在相同条件下燃烧时金刚石放出的热量多。
【答案】(1)放热;大于(2)①是;②金刚石;石墨③金刚石
8.(2022·福建龙岩高一下期中检测)如图是某同学设计的放热反应的观察装置。其实验操作步骤如下:
①按图所示将实验装置连接好;②在U形管内加入少量红墨水(或品红溶液),打开T形管活塞,使U形管内两边的液面处于同一水平面,再关闭T形管活塞;③在盛有1.0g氧化钙的小试管里滴入2mL左右的蒸馏水,观察现象。试回答:
(1)实验前必须进行的一步实验操作是______________;
(2)实验中观察到的现象是___________________;
(3)则1molCa(OH)2能量_______1molCaO与1molH2O的总能量;(填“大于”,“等于”或“小于”);
(4)若该实验中CaO换成NaOH,实验还能否观察到相同现象?_______(填“能”或“否”)。
(5)若该实验中CaO换成NH4NO3固体,观察到的现象是___________________。
【解析】(1)气体具有热胀冷缩的性质,根据U形管左右两侧液面的变化判断装置内压强的变化,装置密封性要好,所以实验之前一定要检查装置气密性;(2)CaO和水反应生成Ca(OH)2的反应是放热反应,反应放出的热量使大试管中空气膨胀,内部压强增大,U形玻璃管里的红墨水(或品红)会沿开口端上升;(3)CaO和水反应生成氢氧化钙,反应的化学反应方程式为:CaO+H2O=Ca(OH)2,该反应放出热量,说明反应物的能量比生成物的能量高,即1molCaO和1molH2O的能量和大于1molCa(OH)2的能量;(4)氢氧化钠和水混合后,放出大量的热量,有明显的热效应,因此若该实验中CaO换成NaOH,实验也能观察到相同现象。(5)NH4NO3固体和水混合后,吸收热量,试管中温度降低,气压减小,则U形玻璃管里的红墨水(或品红)左端液面上升,右端液面下降。
【答案】(1)检查装置气密性
(2)U形管里的液体左边下降,右边上升
(3)小于(4)能(3)U形管里的液体左边上升,右边下降
题组C 培优拔尖练
1.下列物质间能量的变化与如图所示相符的是( )。
A.盐酸与碳酸氢钠的反应
B.氮气与氧气生成一氧化氮的反应
C.氢氧化钡与氯化铵的反应
D.铝片与盐酸的反应
【解析】选D。图示为稀释浓硫酸,为放热过程;盐酸与碳酸氢钠的反应、氮气与氧气生成一氧化氮的反应、氢氧化钡与氯化铵的反应均为吸热反应,铝片与盐酸的反应为放热反应。
2.(2022·浙江嘉兴高一下期中检测)金属钠在空气中燃烧生成过氧化钠,下列说法正确的是( )。
A.该反应过程中的能量变化如图所示
B.过氧化钠中阴、阳离子个数比为1∶1
C.反应中每消耗1molO2转移2mol电子
D.过氧化钠与氧化钠所含化学键完全相同
【解析】选C。金属钠与氧气反应生成过氧化钠,该反应为放热反应,即反应物总能量大于生成物的总能量,故A不符合题意;过氧化钠的电子式为,阴阳离子个数比为1∶2,故B不符合题意;Na与氧气反应:2Na+O2Na2O2,Na2O2中氧显-1价,每消耗1molO2,转移电子物质的量为2mol,故C符合题意;氧化钠的电子式为,含有离子键,过氧化钠中含有离子键和共价键,故D不符合题意。
3.如图表示化学反应过程中的能量变化,据图判断下列说法中合理的是( )。
A.CaO、浓硫酸分别加入水中时的能量变化符合图1
B.500mL2.0mol·L-1H2SO4溶液和500mL2.0mol·L-1Ba(OH)2溶液的反应符合图2
C.发生图1能量变化的任何反应,一定不需要加热即可发生
D.500mL2.0mol·L-1盐酸和500mL2.0mol·L-1NaOH溶液的反应符合图1
【解析】选D。浓硫酸稀释时没有发生化学反应,只是放热过程,A错误;H2SO4和Ba(OH)2的反应为放热反应,反应物的总能量大于生成物的总能量,B错误;图1表示放热反应,有些放热反应需要加热,如铝热反应属于放热反应,但需要高温条件才能发生,C错误;酸碱中和反应为放热反应,反应物的总能量高于生成物的总能量,符合图1的能量变化曲线,D正确。
4.2022年,全国两会提案议案中,绿色低碳话题热度不减。有关专家提出了利用太阳能制取氢能的构想。下列说法正确的是( )。
A.H2O的分解反应是放热反应
B.氢能源已被普遍使用
C.氢气不易贮存和运输,无开发利用价值
D.2molH2O具有的总能量低于2molH2和1molO2的能量
【解析】选D。水的分解是吸热反应,A错误;氢能源由于受贮存和运输等因素的限制,还未普遍使用,但有巨大的开发利用价值,B、C错误;2molH2可以在1molO2中完全燃烧生成2molH2O,并放出大量的热,D正确。
5.(2021~2022学年江苏省苏州市重点中学高一下期中)以TiO2为催化剂的光热化学循环分解CO2反应,为温室气体减排提供了一个新途径,该反应的机理及各分子化学键完全断裂时的能量变化如图所示。下列说法不正确的是( )。
A.过程①中吸收能量使钛氧键发生了断裂
B.该反应中,光能和热能转化为化学能
C.使用催化剂可以提高化学反应速率
D.2mol二氧化碳完全分解成2mol一氧化碳和1mol氧气需要吸热20kJ
【解析】选D。由图可知过程①中Ti4+变为Ti3+,说明该过程中吸收能量使钛氧键发生了断裂,故A正确;该图中以TiO2为催化剂、光和热条件下分解CO2反应生成CO和O2,根据能量守恒定律知,该反应中,光能和热能转化为化学能,故B正确;催化剂可以降低反应活化能,从而加快反应速率,故C正确;根据题目所给信息可知,断键吸收的能量为1598kJ/mol×2,成键释放的能量为(1072kJ/mol×2+496kJ/mol),1598kJ/mol×2-(1072kJ/mol×2+496kJ/mol)=556kJ/mol,所以2mol二氧化碳完全分解成2mol一氧化碳和1mol氧气需要吸热556kJ,故D错误。
6.(2022·北京朝阳区高一检测)为了探究化学能与热能的转化,某实验小组设计了如图所示的三套实验装置(反应均在通风橱中进行):
(1)上述三个装置中,仅凭眼睛观察不能验证“铜与浓硝酸的反应是吸热反应还是放热反应”的是__________(填装置序号)。
(2)某同学选用装置Ⅰ进行实验(实验前U形管里液面左右相平),在甲试管中加入适量Ba(OH)2溶液与稀硫酸,U形管中可观察到的现象是________________,说明该反应属于________(填“吸热”或“放热”)反应。
(3)为探究固体M溶于水的热效应,选择装置Ⅱ进行实验(反应在丙试管中进行)。①若M为钠,则实验过程中烧杯中可观察到的现象是____________________。
②若观察到烧杯中产生气泡,则说明M溶于水________________(填“一定是放热反应”“一定是吸热反应”或“可能是放热反应”),理由是__________________。
③若观察到烧杯中的玻璃管内形成一段水柱,则M可能是____________。
(4)至少有两种实验方法能验证超氧化钾与水的反应(4KO2+2H2O=4KOH+3O2↑)是放热反应还是吸热反应。
方法①:选择_____(填装置序号)进行实验;
方法②:取适量超氧化钾粉末用脱脂棉包裹并放在坩埚里,向脱脂棉上滴加几滴蒸馏水,片刻后,若观察到脱脂棉燃烧,则说明该反应是__________(填“吸热”或“放热”)反应。
【解析】(1)装置Ⅰ可通过U形管中红墨水液面的变化判断铜与浓硝酸的反应是放热反应还是吸热反应;装置Ⅱ可通过烧杯中是否产生气泡判断铜与浓硝酸的反应是放热反应还是吸热反应;装置Ⅲ只是一个使铜与浓硝酸反应并将生成的气体用水吸收的装置,不能验证该反应是放热反应还是吸热反应。(2)Ba(OH)2溶液与稀硫酸的反应属于中和反应,中和反应都是放热反应,所以锥形瓶中气体受热膨胀,导致U形管左端液面降低,右端液面升高。(3)①若M为钠,钠与水反应生成NaOH和H2,该反应是放热反应,放出的热量使大试管中温度升高,气压增大,所以右边烧杯中有气泡产生;冷却后大试管中温度降低,气压减小,右边烧杯中的玻璃管内会形成一段水柱。②若观察到烧杯里产生气泡,说明M溶于水放出热量。有热量放出的过程不一定属于放热反应,如NaOH固体溶于水会放出热量,但是不属于放热反应。③若观察到烧杯里的玻璃管内形成一段水柱,说明M溶于水后导致大试管中温度降低,压强减小,证明M溶于水吸收热量,溶于水能够吸收热量的物质有NH4NO3等。
(4)方法①:选择上述装置Ⅰ(或Ⅱ)进行实验,Ⅰ装置右边U形管中左端液面降低,右端液面升高(或装置Ⅱ烧杯内玻璃管口有气泡冒出),证明该反应为放热反应。方法②:取适量超氧化钾粉末用脱脂棉包裹并放在坩埚里,向脱脂棉上滴加几滴蒸馏水,片刻后,若观察到脱脂棉燃烧,则说明该反应放出大量的热,使脱脂棉燃烧,证明该反应是放热反应。
【答案】(1)Ⅲ(2)左端液面降低,右端液面升高;放热
(3)①有气泡产生,反应完毕后,冷却至室温,烧杯中的玻璃管内形成一段水柱②可能是放热反应;某些物质(如NaOH固体)溶于水放热,但不是放热反应③硝酸铵(或其他合理答案)
(4)Ⅰ(或Ⅱ);放热
相关试卷
这是一份高中化学人教版 (2019)必修 第二册第六章 化学反应与能量第一节 化学反应与能量变化同步练习题,文件包含三角函数及解三角形大题专题练习卷参考答案doc、三角函数及解三角形专题卷docx等2份试卷配套教学资源,其中试卷共21页, 欢迎下载使用。
这是一份化学选择性必修2第一节 共价键优秀同步练习题,文件包含第08讲共价键的极性范德华力学生版docx、第08讲共价键的极性范德华力教师版docx等2份试卷配套教学资源,其中试卷共20页, 欢迎下载使用。
这是一份【同步讲义】高中化学(人教版2019)必修第二册--第11讲 化学反应的限度 化学反应条件的控制 讲义,文件包含同步讲义高中化学人教版2019必修第二册--第11讲化学反应的限度化学反应条件的控制学生版docx、同步讲义高中化学人教版2019必修第二册--第11讲化学反应的限度化学反应条件的控制教师版docx等2份试卷配套教学资源,其中试卷共19页, 欢迎下载使用。