所属成套资源:2023-2024学年度高二数学下学期同步精讲精练(人教A版选择性必修第三册)
- 6.1分类加法计数原理与分步乘法计数原理(精练)-2023-2024学年度高二数学下学期同步精讲精练(人教A版选择性必修第三册) 试卷 0 次下载
- 6.2.1排列+6.2.2排列数(精讲)-2023-2024学年度高二数学下学期同步精讲精练(人教A版选择性必修第三册) 试卷 0 次下载
- 6.2.1排列+6.2.2排列数(精练)-2023-2024学年度高二数学下学期同步精讲精练(人教A版选择性必修第三册) 试卷 0 次下载
- 6.2.3组合+6.2.4组合数(精讲)-2023-2024学年度高二数学下学期同步精讲精练(人教A版选择性必修第三册) 试卷 0 次下载
- 6.2.3组合+6.2.4组合数(精练)-2023-2024学年度高二数学下学期同步精讲精练(人教A版选择性必修第三册) 试卷 0 次下载
数学选择性必修 第三册6.1 分类加法计数原理与分步乘法计数原理优秀课后测评
展开
这是一份数学选择性必修 第三册6.1 分类加法计数原理与分步乘法计数原理优秀课后测评,文件包含61分类加法计数原理与分步乘法计数原理精讲原卷版docx、61分类加法计数原理与分步乘法计数原理精讲解析版docx等2份试卷配套教学资源,其中试卷共38页, 欢迎下载使用。
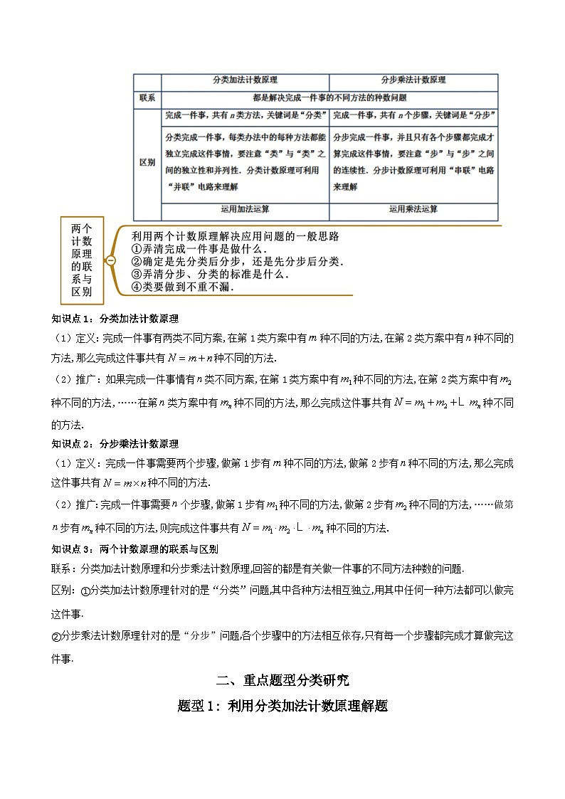
6.1分类加法计数原理与分步乘法计数原理 (精讲)目录一、必备知识分层透析二、重点题型分类研究题型1: 利用分类加法计数原理解题题型2:利用分步乘法计数原理解题题型3:两个计数原理的综合应用题型4:选(抽)取与分配问题题型5:用计数原理解决组合数问题题型6:用计数原理解决涂色(种植)问题三、高考(模拟)题体验一、必备知识分层透析知识点1:分类加法计数原理(1)定义:完成一件事有两类不同方案,在第1类方案中有种不同的方法,在第2类方案中有种不同的方法,那么完成这件事共有种不同的方法.(2)推广:如果完成一件事情有类不同方案,在第1类方案中有种不同的方法,在第2类方案中有种不同的方法,……在第类方案中有种不同的方法,那么完成这件事共有种不同的方法.知识点2:分步乘法计数原理(1)定义:完成一件事需要两个步骤,做第1步有种不同的方法,做第2步有种不同的方法,那么完成这件事共有种不同的方法.(2)推广:完成一件事需要个步骤,做第1步有种不同的方法,做第2步有种不同的方法,……做第步有种不同的方法,则完成这件事共有种不同的方法.知识点3:两个计数原理的联系与区别联系:分类加法计数原理和分步乘法计数原理,回答的都是有关做一件事的不同方法种数的问题.区别:①分类加法计数原理针对的是“分类”问题,其中各种方法相互独立,用其中任何一种方法都可以做完这件事.②分步乘法计数原理针对的是“分步”问题,各个步骤中的方法相互依存,只有每一个步骤都完成才算做完这件事.二、重点题型分类研究题型1: 利用分类加法计数原理解题典型例题例题1.(2022秋·天津河东·高二统考期中)书架的第1层放有4本不同的计算机书,第2层放有3本不同的文艺书,第3层放有2本不同的体育书.从书架上任取1本书,不同的取法有( )A.3种 B.6种 C.9种 D.24种例题2.(2022秋·甘肃天水·高二秦安县第一中学校考期中)某班有男生13人,女生17人,从中选一名同学为数学课代表,则不同的选法的种数有( )A.121 B.13 C.30 D.17例题3.(2022春·上海嘉定·高二校考期中)已知,,若满足,则称,“心有灵犀”.则,“心有灵犀”的情形共有_______.例题4.(2022·全国·高三专题练习)如图,将钢琴上的12个键依次记为设.若且,则称为原位大三和弦;若且,则称为原位小三和弦.用这12个键可以构成的原位大三和弦与原位小三和弦的个数之和为__________. 同类题型演练1.(2022秋·山西朔州·高二怀仁市第一中学校校考期中)解1道数学题,有三种方法,有3个人只会用第一种方法,有4个人只会用第二种方法,有3个人只会用第三种方法,从这10个人中选1个人能解这道题目,则不同的选法共有( )A.10种 B.21种 C.24种 D.36种2.(2022春·辽宁葫芦岛·高二校联考期中)某学校开设4门球类运动课程、5门田径类运动课程和2门水上运动课程供学生学习,某位学生任选1门课程学习,则不同的选法共有( )A.40种 B.20种 C.15种 D.11种3.(2022秋·广东佛山·高二佛山市顺德区郑裕彤中学校考期中)某校高三有三个班,分别有学生50人、50人、52人.从中选一人担任学生会主席,共有_____一种不同选法.4.(2022秋·湖北十堰·高二丹江口市第一中学校考阶段练习)小张同学计划从6本历史类读本、5本军事类读本和3本哲学类读本中任选1本阅读,则不同的选法共有______种. 题型2:利用分步乘法计数原理解题典型例题例题1.(2022秋·上海闵行·高二校考期末)现有5名同学去听同时进行的4个课外知识讲座,每名同学可自由选择其中的一个讲座,不同选法的种数是( )A. B. C.20 D.9例题2.(2022·全国·高三专题练习)仅有甲、乙、丙三人参加四项比赛,所有比赛均无并列名次,则不同的夺冠情况共有( )种.A. B. C. D.例题3.(2022·高二单元测试)洛书,古称龟书,是阴阳五行术数之源,在古代传说中有神龟出于洛水,其甲壳上有此图象,如图,结构是戴九履一,左三右七,二四为肩,六八为足,以五居中,五方白圈皆阳数,四隅黑点为阴数(图中白圈为阳数,黑点为阴数).现利用阴数和阳数构成一个四位数,规则如下:(从左往右数)第一位数是阳数,第二位数是阴数,第三位数和第四位数一阴一阳和为7,则这样的四位数的个数有( )A.120 B.90 C.48 D.12例题4.(2022·全国·高三专题练习)现有4件不同款式的上衣和3条不同颜色的长裤,如果一条长裤与一件上衣配成一套,则不同的配法种数为______种. 同类题型演练1.(2022春·吉林四平·高二四平市第一高级中学校考阶段练习)给如图所示的5块区域A,B,C,D,E涂色,要求同一区域用同一种颜色,有公共边的区域使用不同的颜色,现有红、黄、蓝、绿、橙5种颜色可供选择,则不同的涂色方法有( )A.120种 B.720种 C.840种 D.960种2.(2022秋·山东聊城·高二山东聊城一中校考期中)全国中学生学科竞赛包含数学、物理、化学、生物、信息5个学科,4名同学欲报名参赛,每人必选且只能选择1个学科参加竞赛,则不同的报名方法种数是_______________.3.(2022·高二课时练习)若,则符合条件的二次函数的解析式有______个.4.(2022·高二课时练习)将4封信投入3个不同的信箱,不同的投信方法有______种. 题型3:两个计数原理的综合应用典型例题例题1.(2022秋·湖北武汉·高二校联考期末)甲、乙、丙、丁四位同学决定去黄鹤楼、东湖、汉口江滩游玩,每人只能去一个地方,汉口江滩一定要有人去,则不同游览方案的种数为( )A.65 B.73 C.70 D.60.例题2.(2022秋·山东菏泽·高二统考期中)如图,从甲村到乙村有3条路可走,从乙村到丙村有2条路可走,从甲村不经过乙村到丙村有2条路可走,则从甲村到丙村的走法种数为( )A.3 B.6 C.7 D.8例题3.(2022秋·广东深圳·高二翠园中学校考期中)从不大于9的自然数中抽3个不同的数可以组成______个能被5整除的三位数.例题4.(2022·高二课时练习)假设今天是4月23日,某市未来六天的空气质量预报情况如下表所示.该市有甲、乙、丙三人计划在未来六天(4月24日~4月29日)内选择一天出游,在①甲只选择空气质量为优的一天出游;②乙不选择4月27日出游;③丙不选择4月24日出游;④甲与乙不选择同一天出游,从这四个条件中任选其中三个,求这三人出游的不同方法的种数.未来六天空气质量预报4月24日4月25日4月26日4月27日4月28日4月29日优优优优良良 同类题型演练1.(2022秋·湖北十堰·高二丹江口市第一中学校考阶段练习)给图中A,B,C,D,E五个区域染色,每个区域只染一种颜色,且相邻的区域不同色.若有四种颜色可供选择,则不同的染色方案共有( )A.24种 B.36种 C.48种 D.72种2.(2022·高二课时练习)甲与其四位同事各有一辆私家车,车牌尾数分别是9,0,2,1,5,为遵守当地某月5日至9日5天的限行规定(奇数日车牌尾数为奇数的车通行,偶数日车牌尾数为偶数的车通行),五人商议拼车出行,每天任选一辆符合规定的车,但甲的车最多只能用一天,则不同的用车方案种数为( )A.64 B.80 C.96 D.1203.(2022·全国·高三专题练习)某公司新招聘进8名员工,平均分给甲、乙两个部门,其中2名英语翻译人员不能分给同一个部门,另外3名电脑编程人员也不能分给同一个部门,则不同的分配方案种数是( )A.18 B.24 C.36 D.724.(2022·全国·高三专题练习)某学校每天安排4项课后服务供学生自愿选择参加.学校规定:(1)每位学生每天最多选择1项;(2)每位学生每项一周最多选择1次.学校提供的安排表如下:时间周一周二周三周四周五课后服务音乐、阅读、体育、编程口语、阅读、编程、美术手工、阅读、科技、体育口语、阅读、体育、编程音乐、口语、美术、科技若某学生在一周内共选择了阅读、体育、编程3项,则不同的选择方案共有______种.(用数值表示) 题型4:选(抽)取与分配问题典型例题例题1.(2022·高二课时练习)电路如图所示,在,间有四个开关,若发现,之间电路不通,则这四个开关打开或闭合的方式有( )A.3种 B.8种 C.13种 D.16种例题2.(2022·全国·高三专题练习)中国有十二生肖,又叫十二属相,每一个人的出生年份对应了十二种动物(鼠、牛、虎、兔、龙、蛇、马、羊、猴、鸡、狗、猪)中的一种.现有十二生肖的吉祥物各一个,已知甲同学喜欢牛、马和猴,乙同学喜欢牛、狗和羊,丙同学所有的吉祥物都喜欢,让甲乙丙三位同学依次从中选一个作为礼物珍藏,若各人所选取的礼物都是自己喜欢的,则不同的选法有( )A.50种 B.60种 C.80种 D.90种例题3.(2022·高二课时练习)(1)4名同学选报跑步、跳高、跳远三个项目,每人报一项,共有多少种报名方法?(2)4名同学选报跑步、跳高、跳远三个项目,每项限报一人,且每人至多报一项,共有多少种报名方法?(3)4名同学争夺跑步、跳高、跳远三项冠军,共有多少种可能的结果? 例题4.(2022·高二课时练习)某校高中部,高一有6个班,高二有7个班,高三有8个班,学校利用星期六组织学生到某厂进行社会实践活动.(1)任选1个班的学生参加社会实践活动,有多少种不同的选法?(2)三个年级各选1个班的学生参加社会实践活动,有多少种不同的选法?(3)选2个班的学生参加社会实践活动,要求这2个班不同年级,有多少种不同的选法? 同类题型演练1.(2022秋·全国·高二期末)某快递公司将一个快件从寄件人甲处揽收开始直至送达收件人乙,需要经过6个转运环节,其中第1,6个环节有,两种运输方式,第2,3,5个环节有,两种运输方式,第4个环节有,,,四种运输方式,则快件从甲送到乙有4种运输方式的运输顺序共有不同的方法种数是( )A.58 B.60 C.77 D.782.(2022秋·重庆璧山·高二重庆市璧山来凤中学校校考阶段练习)甲、乙、丙3个班各有3,5,2名三好学生,现准备推选2名来自不同班的三好学生去参加校三好学生代表大会,共有______种推选方法.3.(2022秋·陕西西安·高二统考期末)某城市地铁公司为鼓励人们绿色出行,决定按照乘客经过地铁站的数量实施分段优惠政策,不超过12站的地铁票价如下表:乘坐站数票价(元)246现有甲、乙两位乘客同时从起点乘坐同一辆地铁,已知他们乘坐地铁都不超过12站,且他们各自在每个站下地铁的可能性是相同的.(1)若甲、乙两人共付费6元,则甲、乙下地铁的方案共有多少种?(2)若甲、乙两人共付费8元,则甲比乙先下地铁的方案共有多少种? 4.(2022·全国·高二假期作业)一个同心圆形花坛,分为两部分,中间小圆部分种植草坪和绿色灌木,周围的圆环分为n(n≥3,n∈N*)等份,种植红、黄、蓝三种颜色不同的花,要求相邻两部分种植不同颜色的花.(1)如图①,圆环分成3等份,分别为a1,a2,a3,则有多少种不同的种植方法?(2)如图②,圆环分成4等份,分别为a1,a2,a3,a4,则有多少种不同的种植方法?题型5:用计数原理解决组合数问题典型例题例题1.(2022秋·江苏镇江·高二校考期中)用数字0,1,2,3,4组成允许有重复数字的三位数,这样的三位数个数为( )A.125种 B.100种 C.64种 D.60种例题2.(多选)(2022秋·黑龙江鸡西·高二鸡西实验中学校考阶段练习)(多选题)已知数字0,1,2,3,4,由它们组成四位数,下列说法正确的有( )A.组成可以有重复数字的四位数有500个B.组成无重复数字的四位数有96个C.组成无重复数字的四位偶数有66个D.组成百位是奇数的四位偶数有28个例题3.(2022·高二课时练习)位顾客将各自的帽子随意放在衣帽架上,然后,每人随意取走一顶帽子,则人拿的都不是自己的帽子方案总数为____________.(用数字作答)例题4.(2022·高二课时练习)由2、3、5、7组成无重复数字的四位数,求:(1)这些数的数字和;(2)这些数的和. 同类题型演练1.(2022·高二课时练习)从1,2,3,4,5,6,7,8,9这9个数字中任取两个,其中一个作为底数,另一个作为真数,则可以得到不同对数值的个数为( )A.64 B.56 C.53 D.512.(2022秋·甘肃酒泉·高二校考期中)用0到9这10个数字,可以组成没有重复数字的三位数有________ 个.(用数字回答)3.(2022·全国·高二专题练习)对于一个四位数,其各位数字至多有两个不相同,试求共有多少个这种四位数? 4.(2022秋·山西运城·高二芮城中学校考阶段练习)如果一个整数的各位数字是左右对称的,则称这个数是对称数.例:1 234 321,123 321等.显然,两位数的对称数有9个,即11,22,33,…,99,则三位数的对称数有______个,位数的对称数有_______个. 题型6:用计数原理解决涂色(种植)问题典型例题例题1.(2022秋·江苏徐州·高二校考阶段练习)如图为我国数学家赵爽(约3世纪初)在为《周髀算经》作注时验证勾股定理的示意图,现在提供5种颜色给其中5个小区域涂色,规定每个区域只涂一种颜色、相邻区域颜色不同,则区域不同涂色的方法种数为( )A.36 B.400 C.420 D.480例题2.(2022秋·江苏苏州·高二校考期中)现用五种不同的颜色对如图所示的四个部分进行涂色,要求有公共边的两块不能涂同一种颜色,则不同的涂色方法种数为( )A.180 B.200 C.240 D.260例题3.(2022·全国·高三专题练习)某儿童游乐园有5个区域要涂上颜色,现有四种不同颜色的油漆可供选择,要求相邻区域不能涂同一种颜色,则符合条件的涂色方案有( )种A.36 B.48 C.54 D.72例题4.(2022秋·福建泉州·高二福建省德化第一中学校考期末)如图,用4种不同的颜色对图中4个区域涂色,要求每个区域涂1种颜色,相邻的区域不能涂相同的颜色,则不同的涂色方法有___________种.例题5.(2022秋·山东聊城·高二统考期中)用红、黄、蓝、绿四种颜色涂在如图所示的六个区域,且相邻两个区域不能同色,则涂色方法总数是_________.(用数字填写答案) 同类题型演练1.(2022秋·甘肃张掖·高二高台县第一中学校联考期中)某地为以下社会主义核心价值观宣传标语进行涂色装饰,要求相邻的标语之间不能用同一颜色,现在有四种颜色可供选择,有( )种不同的涂色方案.自由平等公正法制A.24 B.256 C.108 D.722.(2022·高二单元测试)某社区新建了一个休闲小公园,几条小径将公园分成5个区域,如图.社区准备从4种颜色不同的花卉中选择若干种种植在各个区域中,要求每个区域种植一种颜色的花卉,且相邻区域(有公共边的)所种花卉颜色不能相同,则不同种植方法的种数共有( )A.96 B.114 C.168 D.240 3.(2022春·江苏南京·高三校联考阶段练习)如图,用种不同的颜色把图中、、、四块区域分开,若相邻区域不能涂同一种颜色,则不同的涂法共有( )种A. B. C. D.4.(2022秋·广东佛山·高二佛山市南海区九江中学校考期中)如图,现在用4种不同的颜色对某市的4个区县地图进行着色,要求有公共边的两个地区不能用同一种颜色,则不同的着色方法有___________种. 三、高考(模拟)题体验1.(2022·河南·马店第一高级中学校联考模拟预测)如图,某水果店门前用3根绳子挂了6串香蕉,从左往右的串数依次为1,2,3.到了晚上,水果店老板要收摊了,假设每次只取1串(挂在一列的只能先收下面的),则将这些香蕉都取完的不同取法种数是( )A.144 B.96 C.72 D.602.(2022·山东济南·统考三模)“回文联”是对联中的一种,既可顺读,也可倒读.比如,一副描绘厦门鼓浪屿景色的回文联:雾锁山头山锁雾,天连水尾水连天.由此定义“回文数”,n为自然数,且n的各位数字反向排列所得自然数与n相等,这样的n称为“回文数”,如:1221,2413142.则所有5位数中是“回文数”且各位数字不全相同的共有( )A.648个 B.720个 C.810个 D.891个3.(2022·广东广州·校联考三模)如图,湖北省分别与湖南、安徽、陕西、江西四省交界,且湘、皖、陕互不交界,在地图上分别给各省地域涂色,要求相邻省涂不同色,现有种不同颜色可供选用,则不同的涂色方案数为( )A. B. C. D.4.(2022·全国·校联考模拟预测)如图.5个完全相同的圆盘用长度相同的线段连接成十字形.将其中两个圆盘染上红色.三个圆盘染上蓝色.并规定:若一种染色方法经过旋转后与第二种染色方法一致.则认为这两者是同一种染色方法.则不同的染色方法共有( )A.2种 B.3种 C.6种 D.10种5.(2022·山东泰安·统考模拟预测)古希腊哲学家毕达哥拉斯曾说过:“美的线型和其他一切美的形体都必须有对称形式.”在中华传统文化里,建筑、器物、书法、诗歌、对联、绘画几乎无不讲究对称之美.如图所示的是清代诗人黄柏权的《茶壶回文诗》,其以连环诗的形式展现,20个字绕着茶壶成一圆环,无论顺着读还是逆着读,皆成佳作.数学与生活也有许多奇妙的联系,如2020年02月02日(20200202)被称为世界完全对称日(公历纪年日期中数字左右完全对称的日期).数学上把20200202这样的对称数叫回文数,若两位数的回文数共有9个(11,22,…,99).则所有四位数的回文数中能被3整除的个数是___________.
相关试卷
这是一份人教A版 (2019)选择性必修 第三册6.1 分类加法计数原理与分步乘法计数原理优秀练习,文件包含第1讲分类加法计数原理与分步乘法计数原理原卷版docx、第1讲分类加法计数原理与分步乘法计数原理解析版docx等2份试卷配套教学资源,其中试卷共27页, 欢迎下载使用。
这是一份人教A版 (2019)选择性必修 第三册6.1 分类加法计数原理与分步乘法计数原理精品精练,文件包含61分类加法计数原理与分步乘法计数原理精练原卷版docx、61分类加法计数原理与分步乘法计数原理精练解析版docx等2份试卷配套教学资源,其中试卷共14页, 欢迎下载使用。
这是一份高中数学人教A版 (2019)选择性必修 第三册第六章 计数原理6.1 分类加法计数原理与分步乘法计数原理精品课堂检测,文件包含第01讲分类加法计数原理与分步乘法计数原理教师版-高二数学同步精品讲义人教A版选择性必修第三册docx、第01讲分类加法计数原理与分步乘法计数原理学生版-高二数学同步精品讲义人教A版选择性必修第三册docx等2份试卷配套教学资源,其中试卷共64页, 欢迎下载使用。

