所属成套资源:【同步讲义】苏科版物理八年级下册-全册精讲精练讲义
苏科版八年级下册静电现象精品课时练习
展开
这是一份苏科版八年级下册静电现象精品课时练习,文件包含72静电现象原卷版docx、72静电现象解析版docx等2份试卷配套教学资源,其中试卷共22页, 欢迎下载使用。
§7-2 静电现象 1、知道分子不是组成物质的最小单元,分子是由原子构成的;2、知道摩擦起电实验,认识到原子也不是组成物质的最小单元,原子也是由更小的微粒构成的;3、知道自然界只有两种电荷,同种电荷相互排斥,异种电荷相互吸引;4、能利用原子构成的知识对摩擦起电现象做初步解释。 知识点01摩擦起电
1、电荷:经过摩擦的物体能够吸引轻小物体,我们说它带了“电”,或者说带了电荷。2、摩擦起电:用摩擦的方法使物体带电,叫做摩擦起电。 【微点拨】带电体能够吸引轻小物体,这个吸引是相互的,轻小物体也会吸引带电体。轻小物体是指质量和体积都很小的物体如:通草球,轻质小球、碎纸屑、泡沫、毛发、细小水流等。 【即学即练1】下列现象中,不属于摩擦起电的有A. 将被毛皮摩擦过的塑料棒靠近碎纸屑,纸屑被吸起
B. 在干燥的天气中脱毛线衣时,会听到轻微的噼啪声
C. 用干燥的毛刷刷毛料衣服时,毛刷上吸附有许多细微的脏物
D. 把钢针沿着磁铁摩擦几次,钢针就能吸引铁屑【答案】D【解析】A、用毛皮摩擦过得橡胶棒带电,所以能吸引轻小的物体,不符合题意;
B、在干燥的天气脱毛衣时会听到轻微的噼叭声,是因为毛衣和衬衣之间相互摩擦带电,两者带有异种电荷,放电产生的劈叭声,不符合题意;
C、用干燥的毛刷刷毛料衣服时,毛刷带有电能吸引轻小物体,不符合题意;
D、在磁铁上摩擦过的钢针被磁化后,具有磁性能把铁屑吸引起来,符合题意.
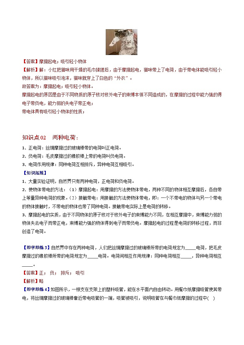
故选D.【即学即练2】如图所示,小红把猫咪用干燥的毛巾揉搓后,放到装满泡沫颗粒的盒子里,结果猫咪就穿上了白色的“外衣”,这是______现象,说明带电体具有______的性质。【答案】摩擦起电;吸引轻小物体【解析】解:小红把猫咪用干燥的毛巾揉搓后,由于摩擦起电,猫咪带上了电荷,由于带电体能吸引轻小物体,所以猫咪吸引泡沫,猫咪就穿上了白色的“外衣”。
故答案为:摩擦起电;吸引轻小物体。
摩擦起电的原因是由于不同物质的原子核对核外电子的束缚本领不同造成的,在摩擦的过程中能力强的得电子带负电,能力弱的失电子带正电;
带电体具有吸引轻小物体的性质;
知识点02 两种电荷:1、正电荷:丝绸摩擦过的玻璃棒带的电荷叫正电荷。
2、负电荷:毛皮摩擦过的橡胶棒上带的电荷叫负电荷。
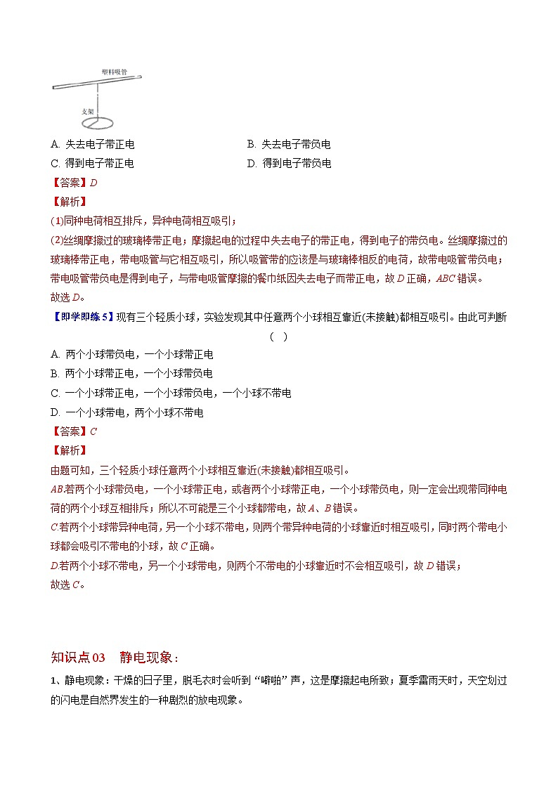
3、电荷作用规律:同种电荷互相排斥,异种电荷互相吸引。【知识拓展】1、大量实验证明,自然界只有两种电荷,正电荷和负电荷。2、使物体带电的方法:(1)摩擦起电:用摩擦的方法使物体带电,两种不同的物体相互摩擦后,各自带上等量异种电荷的现象。(2)接触带电:用接触的方法使物体带电,即:一个不带电的物体与另一个带电的物体接触时,不带电的物体也带了同种电荷。接触带电实际上是电荷的转移。3、摩擦起电的实质,由于不同物体的原子核对于核外电子的束缚能力不同,在相互摩擦中,束缚能力弱的物体失去电子而带正电,束缚能力强的物体得到电子而带负电。摩擦起电的过程是电荷的转移过程,而非创造了电荷。 【即学即练3】自然界中存在两种电荷,人们把丝绸摩擦过的玻璃棒所带的电荷规定为 电荷,把毛皮摩擦过的橡胶棒所带的电荷规定为 电荷。电荷间相互作用规律:同种电荷相互 ,异种电荷相互 。【答案】正; 负; 排斥; 吸引【解析】略【即学即练4】如图所示,一根支在支架上的塑料吸管,能在水平面内自由转动。用餐巾纸摩擦吸管使其带电,将丝绸摩擦过的玻璃棒靠近带电吸管的一端,吸管被吸引,说明吸管在与餐巾纸摩擦的过程中A. 失去电子带正电 B. 失去电子带负电
C. 得到电子带正电 D. 得到电子带负电【答案】D【解析】同种电荷相互排斥,异种电荷相互吸引;
丝绸摩擦过的玻璃棒带正电;摩擦起电的过程中失去电子的带正电,得到电子的带负电。丝绸摩擦过的玻璃棒带正电,带电吸管与它相互吸引,所以吸管带的应该是与玻璃棒相反的电荷,故带电吸管带负电;带电吸管带负电是得到电子,与带电吸管摩擦的餐巾纸因失去电子而带正电,故D正确,ABC错误。
故选D。 【即学即练5】现有三个轻质小球,实验发现其中任意两个小球相互靠近未接触都相互吸引。由此可判断A. 两个小球带负电,一个小球带正电
B. 两个小球带正电,一个小球带负电
C. 一个小球带正电,一个小球带负电,一个小球不带电
D. 一个小球带电,两个小球不带电【答案】C【解析】由题可知,三个轻质小球任意两个小球相互靠近未接触都相互吸引。
若两个小球带负电,一个小球带正电,或者两个小球带正电,一个小球带负电,则一定会出现带同种电荷的两个小球互相排斥;所以不可能是三个小球都带电,故A、B错误。
C.若两个小球带异种电荷,另一个小球不带电,则两个带异种电荷的小球靠近时相互吸引,同时两个带电小球都会吸引不带电的小球,故C正确。
D.若两个小球不带电,另一个小球带电,则两个不带电的小球靠近时不会相互吸引,故D错误;
故选C。 知识点03 静电现象:1、静电现象:干燥的日子里,脱毛衣时会听到“噼啪”声,这是摩擦起电所致;夏季雷雨天时,天空划过的闪电是自然界发生的一种剧烈的放电现象。2、静电的应用:静电复印、静电植绒、静电除尘等。3、静电的危害:雷电导致人畜伤亡摧毁房屋;静电产生的电火花会引起煤矿瓦斯爆炸等。 【即学即练6】熔喷布是口罩的核心材料,是一种超细静电纤维布,通过静电驻极工艺,使纤维表面带有大量的电荷,从而吸附含有病毒的飞沫,下列说法正确的是A. 飞沫的运动是分子运动
B. 熔喷布是通过摩擦带电的
C. 熔喷布能吸引轻小物体
D. 温度越高分子运动得越慢
【答案】C【解析】A.飞沫是轻小的物体,则飞沫的运动不属于扩散现象,故A错误;
B.由题意可知,熔喷布通过静电驻极工艺带电的,故B错误;
C.带电体能吸引轻小物体,熔喷布的纤维表面带有大量的电荷,能吸附轻小物体沫,故C正确;
D.温度越高,分子的热运动越剧烈,故D错误。 【即学即练7】为了防止静电的危害,下列措施中不正确的是A. 在地毯中夹杂不锈钢纤维
B. 尽可能保持印刷厂里空气干燥
C. 飞机的机轮上装有搭地线或用导电橡胶制作飞机轮胎
D. 织布厂应保持一定的湿度【答案】B【解析】解:在地毯中夹杂不锈钢纤维,可以将人走路的过程中产生的静电及时导走,属于防止静电的危害,故A正确。印刷厂、织布厂里工作的过程中,可能会产生静电,所以要尽可能保持厂里空气湿润,避免产生静电,故B错误,D正确。飞机的机轮上装有搭地线或用导电橡胶制作飞机轮胎,可以及时导走飞行过程中产生的静电,这是防止静电的危害,故C正确。 题组A 基础过关练1、如图所示,小华将两只相同的气球在自己的头发上摩擦后,就可以让一只气球在另一只气球上方“跳舞”。下列对该现象解释正确的是A. 用摩擦的方法创造了电荷使两气球带了电
B. 用摩擦的方法使气球分子发生转移而带电
C. 两气球因带了异种电荷而互相排斥
D. 这种现象与验电器的工作原理相同【答案】D【解析】解:、由于不同物质的原子核束缚电子的本领不同,当两个不同物体互相摩擦的时候,束缚电子本领弱的就会失去电子,失去电子的物体因缺少电子带正电;束缚电子能力强的就会得到电子,得到电子的物体因有多余的电子而带等量的负电。所以用摩擦的方法使气球电子发生转移而带电,故A错误,B错误。
C、两只相同的气球在自己的头发上摩擦后,两只气球带同种电荷而互相排斥,故C错误;
D、验电器的原理是同种电荷互相排斥,故两只气球相互排除的原理和验电器工作原理相同,故D正确。
故选:。2、下列现象中,不可以用静电知识解释的是A. 干燥的季节,夜晚脱毛衣时会冒“火花”
B. 电工用的钢丝钳手柄上装有绝缘套
C. 油罐车尾部常拖有一条铁链
D. 电视机屏幕上会吸附灰尘【答案】B【解析】解:、干燥的季节,夜晚脱毛衣时会冒“火花”,是由于化纤布料的衣服由于摩擦起电,不符合题意.
B、橡胶套是绝缘体,所以在电工工作时可以防止触电危险,符合题意.
C、油罐车尾部有一条拖到地面上的铁链,是因为油罐与车之间摩擦会有静电,这样有危险,所以需要用铁链将静电导向大地.
D、电视机屏幕上经常吸附有很多灰尘,是因为电视机表面有静电而能吸引灰尘,不符合题意.
故选B.3、一只全新口罩的拦截效率是,口罩中间的熔喷布起到很大的作用,它对于较小颗粒起到静电吸附的作用。如图所示,一只符合规格的口罩还可以吸起小纸屑,关于这个现象产生的原因是A. 小纸屑也是带电体
B. 同种电荷相互排斥
C. 异种电荷相互吸引
D. 带电体能吸引轻小物体【答案】D【解析】带电体能够吸引轻小的物体,通常的小纸屑是不带电的,一只符合规格的口罩可以吸起小纸屑,说明口罩带电,所以能吸起小纸屑。
故选:。 4、小伟妈妈做饭时,不小心把胡椒粉洒在粗粒盐上。小伟急中生智,拿橡胶小勺在干燥毛料布上摩擦了几下,然后把小勺靠近胡椒粉,胡椒粉立刻被吸到勺子上,成功将胡椒粉和粗粒盐分开。下列说法正确的是A. 橡胶小勺能吸引胡椒粉是因为小勺带了电
B. 若橡胶小勺带负电是因为它失去了电子
C. 橡胶小勺带电是通过摩擦的方法创造了电荷
D. 若摩擦后的毛料布带了正电,说明小勺上的正电荷转移到毛料布上【答案】A【解析】A、带电体能够吸引轻小物体,所以橡胶小勺能吸引胡椒粉是因为小勺带了电,故A正确;
B、若橡胶小勺带负电是因为它得到了电子,故B错误;
C、橡胶小勺带电是通过摩擦的方法从而发生了电荷的转移,不是创造了电荷,故C错误;
D、若摩擦后的毛料布带了正电,是因为毛料失去了电子,毛料的电子转移到了小勺上,故D错误。 5、如图所示,用被丝绸摩擦过的玻璃棒接触验电器的金属球,可发现验电器的两片金属箱张开,下列理解正确的是A. 玻璃棒上的一些正电荷转移到验电器
B. 验电器上的一些正电转移到玻璃棒上
C. 玻璃棒上的一些电子转移到验电器上
D. 验电器上的一些电子转移到玻璃棒【答案】D【解析】解:玻璃原子核束缚电子的能力弱,丝绸原子核束缚电子的能力强,丝绸和玻璃棒摩擦,丝绸得到电子带负电,玻璃棒失去电子带正电;带正电的玻璃棒接触不带电的验电器时,金属箔片上的电子转移到玻璃棒上来,使金属箔片失去电子而带正电,故验电器的金属箔会张开;故D正确,ABC错误。
故选:。
6、科技馆内有一个“静电球”,当人触摸“静电球”时,头发丝便会一根根竖起,形成“怒发冲冠”的景象,如图所示,这是由于头发丝带______选填“同种”或“异种”电荷而互相______的结果。【答案】同种 排斥【解析】解:人体是导体,当人触摸静电球时,人体也带了和静电球同种电荷的电,故人的头发上也会带上与静电球同种电荷的电,据同种电荷相斥可知,头发之间带同种电荷,相互排斥,故头发会蓬松竖起来。
故答案为:同种;排斥。
7、疫情防控期间,学校经常在公共区域喷洒消毒液,不一会儿就会闻到消毒液的味道,这是________现象;戴口罩是疫情防控的重要措施之一,某医用口罩用细密且极易带静电的喷熔无纺布制成,它既能阻挡细小的飞沫,也能将直径的病毒吸附在上面,这是因为________。【答案】扩散;带电体能够吸引轻小物体【解析】疫情防控期间,学校经常在公共区域喷洒消毒液,不一会儿就会闻到消毒液的味道,这是扩散现象,扩散现象说明分子在不停地做无规则运动;
某医用口罩用细密且极易带静电的喷熔无纺布制成,它既能阻挡细小的飞沫,也能将直径的病毒吸附在上面,这是因为带电体能够吸引轻小物体。
故答案为:扩散;带电体能够吸引轻小物体。8、央视某科技类节目介绍说,蜜蜂因飞行时与空气摩擦______ 选填“得到”或“失去”电子带上负电,因此蜜蜂在飞行中就可以吸引带______ 选填“正”或“负”电的花粉。【答案】得到 正【解析】解:由题知,蜜蜂飞行与空气摩擦而带负电,说明蜜蜂得到电子;因异种电荷相互吸引,所以蜜蜂在飞行中就可以吸引带正电的花粉。
故答案为:得到;正。
当两个不同物体互相摩擦的时候,束缚电子本领弱的就会失去电子,失去电子的物体因缺少电子带正电;束缚电子能力强的就会得到电子,得到电子的物体因有多余的电子而带等量的负电;
电荷之间的作用规律是:异种电荷互相吸引,同种电荷互相排斥。 题组B 能力提升练9、四个悬挂着的轻质小球,相互作用情况如图所示,如果球带正电,那么球 A. 带正电 B. 带负电
C. 带负电或者不带电 D. 无法判断【答案】C【解析】和相互排斥,因此它们一定带同种电荷,球带正电,则球带正电;
和相互排斥,则与带同种电荷,因球带正电,所以球带正电;
和相互吸引,由于带电体能吸引轻小物体,则球可能带电,也可能不带电,若球带电,则带负电。 10、用毛皮摩擦过的橡胶棒接触验电器的金属球,验电器的金属箔片张开,如图所示。下列说法正确的是A. 毛皮的原子核束缚电子的能力比橡胶棒强
B. 摩擦过程中毛皮上的电子转移到橡胶棒上
C. 验电器箔片张开是因为两箔片带了正电荷
D. 金属球上的电荷与两箔片上的电荷电性相反【答案】B【解析】解:、用毛皮摩擦橡胶棒,由于橡胶棒的原子核束缚核外电子的本领强,会从毛皮夺得电子,即一部分电子从毛皮转移到橡胶棒,所以橡胶棒因有多余的电子带负电,故A错误,B正确;
、验电器的金属箔片由于带同种电荷相互排斥而张开,金属球上的电荷与两箔片上的电荷电性相同,故CD错误。
故选:。11、如图所示的是三个用细线悬吊着的轻质小球、、 的相互作用情况,那么下列说法中正确的是A. 如带正电,一定带正电
B. 如带负电,一定带正电
C. 如带正电,一定带正电,一定带负电
D. ,一定带同种电荷,则可能不带电【答案】D【解析】解:由于、两小球相斥,即说明、一定都带电,且带的是同种电荷,故该题有两种可能:
若球带正电,即球也带正电,由于、相吸,故C球有两种可能,即球可能带负电,也可能不带电;
若球带负电,即球也带负电,由于、相吸,故C球也是两种可能,即球可能带正电,也可能不带电.
故选D.12、下列现象产生的原理与验电器制造原理相同的是A. 电视机屏幕容易粘上灰尘
B. 冬季梳头发时,头发越梳越蓬松
C. 冬季梳头发时,头发随梳子飘起
D. 冬季脱毛衣时,毛衣发光并噼啪响【答案】B【解析】验电器是根据同种电荷相互排斥的原理制作的,
A.电视机屏幕容易粘上灰尘,这是由于带电体能吸引轻小物体的缘故,故A不符合题意;
B.冬季梳头发时,梳子与头发摩擦,即头发也带电,且头发带的是同种电荷,同种电荷相相互排斥,所以头发越梳越蓬松,故B符合题意;
C.用塑料梳子梳头发时,塑料梳子与头发相互摩擦,发生了电荷的转移,从而使梳子和头发分别带上异种电荷而互相吸引,所以头发随梳子飘起,故C不符合题意;
D.冬季脱毛衣时,毛衣发光并噼啪响,这是由于摩擦起电后的放电现象,故D不符合题意。
故选B。 13、“静电章鱼”实验如图所示,用比塑料易失去电子的毛皮分别摩擦塑料丝和塑料管,然后把塑料丝往空中抛出后将塑料管放在下面,此时塑料丝静止在空中形状像章鱼。下列分析正确的是A. 塑料丝与塑料管带异种电荷后吸附在一起
B. 塑料丝间带同种电荷相互排斥而呈章鱼状
C. 塑料管经毛皮摩擦得到电子后带正电
D. 塑料管得到的电子数等于毛皮两次失去的电子总数【答案】B【解析】略
14、近期河南省实验中学物理刘老师在课堂上展示的“天女散花”荣登各大教育网站.如图所示,使金属盘带上电,撒上纸花,只见纸花如同烟花绽放一样飞舞起来.纸花飞起的原因是__________纸花落在地上不再带电,可以用带电的塑料板将地上的纸花“吸”起来回收再利用,这是利用______________的原理.【答案】同种电荷相互排斥;带电体具有吸引轻小物体的性质【解析】带电金属盘使纸花带有同种电荷,因同种电荷相互排斥,纸花会如同烟花绽放一样飞舞起来;纸花落在地上不再带电,可以用带电的塑料板将地上的纸花“吸”起来回收再利用,这是利用带电体具有吸引轻小物体的性质的原理。
故答案为:同种电荷相互排斥;带电体具有吸引轻小物体的性质 15、用塑料梳子梳干燥头发时,头发常会随梳子“飘”起来,越梳越蓬松,这是_______现象为防止这种现象的发生,简易的方法是___________.【答案】摩擦起电或静电 在梳子上沾点水【解析】梳子与头发摩擦,摩擦起电,使头发上带上了同种电荷,同种电荷相互排斥,导致了头发比较蓬松.这是一种摩擦起电或静电现象;为了防止这种现象的发生,需要把产生的电荷导走,最简单的方法是在梳子上沾点水。
故答案为:摩擦起电或静电;在梳子上沾点水。 16、下表是西耳斯和赫西蒙科马利两位科学家研究摩擦起电得出的物体带电次序,表格中任何两种物体相互摩擦时,次序在前的对电子束缚能力弱,失去电子而带正电,次序在后的对电子束缚能力强,得到电子而带负电。西耳斯石棉玻璃云母羊毛毛皮纸木棉赫西蒙科马利羊毛尼龙粘胶丝木棉火碱丙烯树脂聚乙烯醇物理学中:把与丝绸摩擦过的玻璃棒带的电荷叫______电荷,把与毛皮摩擦过的______带的电荷叫______电荷。
由表中可知玻璃与石棉摩擦后,玻璃带______电。
羊毛对电子的束缚能力要比纸______填“强”或“弱。
由表中______判断毛皮和尼龙摩擦后两者带电情况填“能”或“不能”。【答案】正 橡胶棒 负 负 弱 不能【解析】解:物理学中把与丝绸摩擦过的玻璃棒带的电荷叫正电荷;把与毛皮摩擦过的橡胶棒带的电荷叫负电荷;
由题知,表格中任意两种物质相互摩擦时,次序在前的带正电,次序在后的带负电,所以玻璃与石棉摩擦后,石棉带正电,玻璃带负电;
由题意可知,所给出材料中次序越后的带负电,其原子核对电子的束缚能力越强;则羊毛与纸摩擦后,羊毛带正电,所以羊毛对电子的束缚能力弱;
由西尔斯资料可知,毛皮对电子的束缚能力比羊毛强,由蒙科马利资料可知,尼龙对电子的束缚能力比羊毛强,故不能判断毛皮和尼龙摩擦后两者的带电情况。
故答案为:正;橡胶棒;负;负;弱;不能。 题组C 培优拔尖练17、A、是两个轻质泡沫小球,是用丝绸摩擦过的玻璃棒,、、三者之间相互作用的情况如图所示,由此判断A. 小球一定带负电 B. 小球一定带负电
C. 小球可能不带电 D. 小球可能不带电【答案】D【解析】解:用丝绸摩擦过的玻璃棒带正电,故C 棒带正电;据图可知,排斥,即说明带正电;相互吸引,即可能带负电,也可能不带电;而相互吸引,即表明两物体可能都带电,且带异种电荷或一个带电,一个不带电,故小球、中,小球 可能不带电,可能带负电;小球一定带正电。
故选:。
18、如图所示,当老师用手触摸静电球时,头发竖起成“怒发冲冠”状。由此判断,竖起的头发丝一定带A. 正电荷
B. 负电荷
C. 异种电荷
D. 同种电荷【答案】D【解析】当人在触摸静电球时,电荷会从静电球转移到人和人的头发上,即人的头发上会带上同种电荷,由于同种电荷相互排斥,故此时人的头发会飘起来,但无法确定竖起的头发丝带的是何种电荷,故ABC错误,D正确。
故选D。 19、下面关于摩擦起电的说法正确的是A. 摩擦起电过程是正电荷或者是负电荷发生转移的过程
B. 与丝绸摩擦过的玻璃棒相互吸引的气球一定带负电荷
C. 发生摩擦起电的两个物体一定带有异种电荷
D. 橡胶棒与毛皮摩擦后能够带电是因为橡胶棒有大量的自由电子【答案】C【解析】A.摩擦起电过程是得到和失去电子的过程,因此其实质是电子的转移,当某种物质失去了电子时,物质的电子比质子少,带正电;当某种物质得到了电子时,物质的电子比质子多,带负电,故A错误;
B.丝绸摩擦过的玻璃棒带正电,当靠近轻质小球时相互吸引,由于异种电荷相互吸引,且带电体能吸引轻小物体,所以小球带负电或不带电,故B错误;
C.摩擦起电的实质是电子从一个物体转移到另一个物体,所以摩擦起电的两个物体一定带有等量异种电荷,并没有产生新的电荷,也没有电荷消失,故C正确
D.毛皮与橡胶棒摩擦,有负电荷从毛皮转移到橡胶棒,故橡胶棒带负电,故D错误。
故选C。 20、摩擦起电是日常生活中常见的现象,在某些场所可能会引发安全事故。下图所示是张贴在加油站中的安全标识,其中与摩擦起电有关的是A. 禁止放易燃物品 B. 禁止梳头
C. 禁止吸烟 D. 熄火加油【答案】B【解析】A.放易燃物产生的火花,会发生爆炸事故,与摩擦起电无关,故A错误;B.用塑料梳子梳头时会因为摩擦产生静电,会产生电火花,有发生爆炸的危险,故B正确;C.加油时如果不熄火,会把油气点燃,发生爆炸事故,与摩擦起电无关,故C错误;D.吸烟时烟头的火花会把油气点燃,发生爆炸事故,与摩擦起电无关,故D错误。故选B。 21、在探究带电物体的性质实验中,同学们用不同的方式使物体带上电后去靠近与丝绸摩擦过的玻璃棒以及与毛皮摩擦过的橡胶棒,发现带电物体与它们之间不是吸引就是排斥,探究此实验的目的是为了得出A. 利用摩擦等方式能让物体带电
B. 自然界只有两种电荷
C. 同种电荷相互吸引,异种电荷相互排斥
D. 同种电荷相互排斥,异种电荷相互吸引【答案】B【解析】解:
把其它经过摩擦而带电的物体分别去靠近与丝绸摩擦过的玻璃棒以及与毛皮摩擦过的橡胶棒,发现若跟玻璃棒吸引的,就会跟橡胶棒排斥;而跟橡胶棒吸引的,就会跟玻璃棒排斥。
由此可知:自然界中一种电荷与用丝绸摩擦过的玻璃棒所带的电荷相同,另一种与被毛皮摩擦过的橡胶棒所带的电荷相同,所以可以得出的结论是:自然界中,电荷只有两种。故B正确。
故选:。22、当玻璃棒和丝绸摩擦时,丝绸带___电,是因为在摩擦过程中丝绸_____选填“得到”或“失去”电子。【答案】负;得到【解析】丝绸摩擦后的玻璃棒带正电,丝绸带负电,是因为在摩擦过程中丝绸得到电子。
故答案为:负;得到。 23、早在公元前年,人们发现了摩擦起电现象,摩擦起电的实质是___________在干燥的秋冬季节,用塑料梳子梳头发,头发会越梳越蓬松,其主要原因是梳子与头发摩擦后头发带上了_________,又因为_____________________而使头发随梳子飞起来。【答案】电荷的转移; 电荷电; 异种电荷相互吸引。【解析】两个物体相互摩擦时,得到电子显负电,失去电子显正电,所以摩擦起电的实质是电荷的转移;梳子与头发摩擦后由于带上了异种电荷,所以会相互吸引而使头发随梳子飞起来。
故答案为:电荷的转移; 电荷电; 异种电荷相互吸引。
相关试卷
这是一份物理八年级下册第七章 从粒子到宇宙静电现象测试题,共9页。试卷主要包含了2静电现象等内容,欢迎下载使用。
这是一份初中物理苏科版八年级下册第十章 压强和浮力浮力精品同步达标检测题,文件包含104浮力原卷版docx、104浮力解析版docx等2份试卷配套教学资源,其中试卷共42页, 欢迎下载使用。
这是一份初中压强精品练习,文件包含101压强原卷版docx、101压强解析版docx等2份试卷配套教学资源,其中试卷共34页, 欢迎下载使用。

