初中地理湘教版八年级上册第一节 中国的地形精品课时训练
展开目标导航
知识精讲
知识点01 山脉纵横交织
1.主要山脉
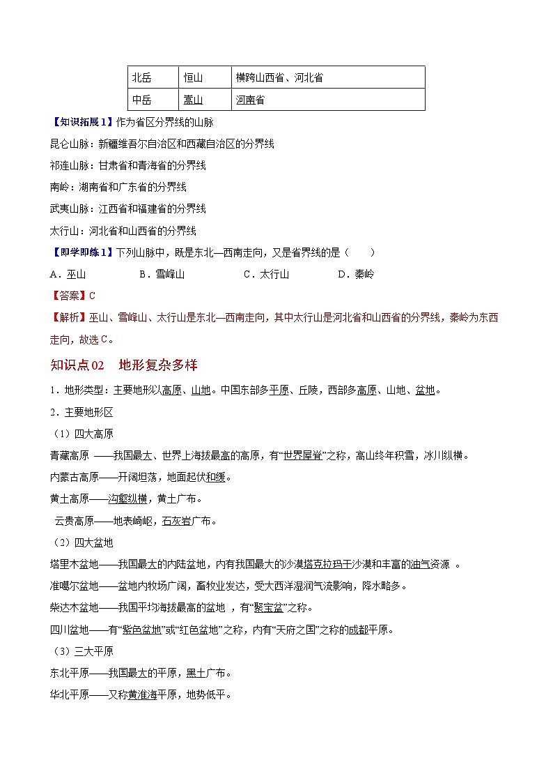
2.中华五岳
【知识拓展1】作为省区分界线的山脉
昆仑山脉:新疆维吾尔自治区和西藏自治区的分界线。
祁连山脉:甘肃省和青海省的分界线。
南岭:湖南省和广东省的分界线。
武夷山脉:江西省和福建省的分界线。
太行山:河北省和山西省的分界线。
【即学即练1】下列山脉中,既是东北—西南走向,又是省界线的是( )
A.巫山 B.雪峰山 C.太行山 D.秦岭
知识点02 地形复杂多样
1.地形类型:主要地形以__________、__________。中国东部多__________、丘陵,西部多__________、山地、__________。
2.主要地形区
(1)四大高原
青藏高原 ——我国最大、世界上海拔最高的高原,有“__________”之称,高山终年积雪,冰川纵横。
内蒙古高原——开阔坦荡,地面起伏__________。
黄土高原——__________,黄土广布。
云贵高原——地表崎岖,石灰岩广布。
(2)四大盆地
塔里木盆地——我国最大的内陆盆地,内有我国最大的沙漠__________沙漠和丰富的__________资源 。
准噶尔盆地——盆地内牧场广阔,畜牧业发达,受大西洋湿润气流影响,降水略多。
柴达木盆地——我国平均海拔最高的盆地 ,有“__________”之称。
四川盆地——有“__________”或“红色盆地”之称,内有“天府之国”之称的__________平原。
(3)三大平原
东北平原——我国最大的平原,__________广布。
华北平原——又称__________平原,地势低平。
长江中下游平原——地势低平,湖泊众多,是中国著名的“__________”。
(4)三大丘陵:辽东丘陵、山东丘陵、东南丘陵
3.山脉两侧的地形区
【即学即练2】下列关于我国四大高原特征的描述,与对应的高原组合正确的是( )
A.雪山连绵,冰川广布—云贵高原
B.地面崎岖,石灰岩分布广泛—黄土高原
C.地势坦荡,东部和中部多草原—内蒙古高原
D.沟壑纵横,支离破碎—青藏高原
知识点03 地势西高东低
1、我国地势特征:
西高东低,大致呈阶梯状分布
2、三级地势阶梯的概况
3.西高东低的地势产生的影响
(1)对我国气候的影响:西高东低的地势,向海洋倾斜,有利于海洋湿润气流深入内地,形成__________。
(2)对河流流向的影响:我国大多数河流大致自__________向__________流入海洋。
(3)对交通的影响:沟通了东西交通,加强了__________与__________的联系。
(4)产生巨大的水能资源。
【即学即练3】读“我国北纬32°地形剖面图”,完成小题。有关我国地形、地势的说法,正确的是( )
A.第二级阶梯地形以盆地和平原为主B.四川盆地位于第一级阶梯
C.地势东高西低,呈阶梯状分布D.我国地形复杂多样
能力拓展
考法01 主要地形区
1.主要山脉
2. 四大高原、四大盆地、三大平原、三大丘陵
【典例1】山脉是地形的骨架,我国地形复杂多样,各具特色,读图,判断正确的一项是( )
A.①—塔里木盆地B.②—内蒙古高原
C.③—四川盆地D.④—华北平原
考法02中国的地势特征
1. 西高东低,大致呈阶梯状分布。
2. 三级地势阶梯的概况
3. 西高东低的地势产生的影响
【典例2】我国地势呈西高东低的三大阶梯,左图中最能反映右图地势特征的是( )
A.甲B.乙C.丙D.丁
分层提分
题组A 基础过关练
1.我国地势第三级阶梯分布的主要地形是( )
A.山地和高原B.盆地和高原
C.平原和丘陵D.平原和盆地
2.下列关于我国地势特征对气候影响的说法,正确的是( )
A.地势西高东低,使我国大多江河自西向东流
B.地势的倾斜,有利于海上暖湿气流深入内地
C.阶梯交界地带,河流落差大,水能资源丰富
D.地势呈阶梯状分布,形成了我国丰富多样的生物资源
3. 诗歌《敕勒歌》中“天苍苍,野茫茫,风吹草低见牛羊”,描述的是以下哪个地形区的景色( )
A.东北平原B.青藏高原C.内蒙古高原D.华北平原
4.我国四大盆地中,平均海拔最高的是( )
A.四川盆地B.柴达木盆地C.塔里木盆地D.准噶尔盆地
5.我国西部的主要地形是( )
A.高原、平原B.高原、盆地C.盆地和丘陵D.高原和盆地
6. 我国天山以南的地形区是( )
A.准噶尔盆地B.塔里木盆地C.柴达木盆地D.四川盆地
题组B 能力提升练
1. 在山脉构成的网格当中,镶嵌着不同的地形区,下图山脉之间的地形区是( )
A.内蒙古高原岭B.华北平原C.东北平原D.四川盆地
2.读下面我国沿北纬 36 度附近的地形剖面图,下列判断正确的是( )
A.①是黄土高原B.②山脉是雪峰山C.③是云贵高原D.④山脉是南岭
3..根据我国各类地形比例示意图,下列分析错误的是( )
A.陆地地形的基本类型在我国都有分布B.山脉构成我国地形的骨架
C.多样的地形有利于发展多种经济D.我国地形以平原、丘陵为主
4.受地势影响,我国的水能资源蕴藏量最多的地区是( )
A.第一级阶梯之上B.低山丘陵地区
C.两级阶梯交界处 D. 第二级阶梯之上
5.读我国四条山脉示意图,纬度最高,且是我国地势第二、三级阶梯分界线的山脉是( )
A.天山B.秦岭C.太行山D.大兴安岭
6..读下图我国地势三级阶梯分布示意图和“我国沿北纬32°纬线地形剖面”,完成下列要求。
(1)甲图中阴影部分为第______阶梯,地形以 ________为主,OP,MN两条线中,能体现我国地势三级阶梯分布特点的是________。
(2)甲图中①--⑦代表山脉,位于黄土高原与华北平原之间的是_______(填序号)
(3)写出乙图中序号所代表的地理事物名称:①是________高原,②是_________山脉,③是________盆地,④是________平原,⑤是________海。
(4)我国的地势特征使得我国很多大江大河的流向是_______________。
题组C 培优拔尖练
1..既是我国地势阶梯分界线,又是东北—西南走向,且西部是高原,东部是平原的一组山脉是( )
A.长白山、武夷山B.大兴安岭、太行山C.昆仑山、祁连山D.巫山、雪峰山
2.我国地势特征对社会经济发展的影响有( )
①三级阶梯地势平坦,耕地资源丰富
②阶梯交界处落差大,水能资源蕴藏丰富
③河流沟通东西交通,方便沿海和内地的经济联系
④各类自然灾害频繁,集中发生在阶梯交界处
⑤海洋上湿润气流深入内陆,有利于农业发展
A.①②③B.①②④C.②③⑤D.②④⑤
(2021年江苏省连云港市中考地理试卷) 干栏式民居俗称“吊脚楼”,大多是全木结构,其建筑造型为两层到三层,底层木柱支撑架空,楼上住人。图5为某地干栏式民居。读图回答3~4题。
3.该建筑景观可能位于( )
A.黄土高原 B.内蒙古高原 C.华北平原 D.云贵高原
4.该地( )
A.降水充沛,地形崎岖 B.植被稀疏,千沟万整
C.河流稀少,草原广布 D.冬冷夏热,地形平坦课程标准
课标解读
运用中国地形图,说出中国地形、地势的主要特征。
1.大致了解作为三级阶梯分界线的山脉。
2.在了各阶梯内的主要地形区。
山脉的走向
主要山脉
东西走向
北部
__________和阴山。
中间
__________和秦岭
南部
南岭
南北走向
位于中国中部的__________、六盘山。
东北——西南走向
西侧
__________—太行山—巫山—雪峰山
中间
__________—武夷山
东侧
台湾山脉
西北——东南走向
__________、祁连山
弧形山脉
__________
五岳
山名
所在省区
东岳
__________
__________
西岳
华山
陕西省
南岳
__________
__________
北岳
恒山
横跨山西省、河北省
中岳
__________
__________
西侧地形区
东侧地形区
大兴安岭
__________
东北平原
太行山
黄土高原
__________
巫山
四川盆地
长江中下游平原
北侧地形区
南侧地形区
天山
__________
塔里木盆地
昆仑山
塔里木盆地
__________
海 拔
地形类型
第一阶梯
4000米以上
高原
阶梯分界线
__________—祁连山—横断山
第二阶梯
1000-2000米
__________、盆地
阶梯分界线
大兴安岭---__________---巫山---雪峰山
第三阶梯
500米以下
__________、丘陵
初中地理湘教版八年级上册第四章 中国的主要产业第二节 工业精品一课一练: 这是一份初中地理湘教版八年级上册第四章 中国的主要产业第二节 工业精品一课一练,文件包含同步讲义湘教版地理八年级上册--42工业学生版doc、同步讲义湘教版地理八年级上册--42工业教师版doc等2份试卷配套教学资源,其中试卷共18页, 欢迎下载使用。
湘教版八年级上册第一节 农业优秀当堂达标检测题: 这是一份湘教版八年级上册第一节 农业优秀当堂达标检测题,文件包含同步讲义湘教版地理八年级上册--41农业学生版doc、同步讲义湘教版地理八年级上册--41农业教师版doc等2份试卷配套教学资源,其中试卷共20页, 欢迎下载使用。
地理八年级上册第二章 中国的自然环境第二节 中国的气候精品一课一练: 这是一份地理八年级上册第二章 中国的自然环境第二节 中国的气候精品一课一练,文件包含同步讲义湘教版地理八年级上册--22中国的气候学生版doc、同步讲义湘教版地理八年级上册--22中国的气候教师版doc等2份试卷配套教学资源,其中试卷共18页, 欢迎下载使用。

