所属成套资源:【同步讲义】湘教版地理七年级上册-同步讲义
初中地理湘教版七年级上册第一节 发展中国家与发达国家精品一课一练
展开这是一份初中地理湘教版七年级上册第一节 发展中国家与发达国家精品一课一练,文件包含同步讲义湘教版地理七年级上册--51《发展中国家与发达国家》讲义学生版doc、同步讲义湘教版地理七年级上册--51《发展中国家与发达国家》讲义教师版doc等2份试卷配套教学资源,其中试卷共24页, 欢迎下载使用。
5.1发展中国家与发达国家
课程标准 | (1)运用数据和实例认识发达国家家和发展中国家的经济发展水平差异,了解发展中国家落后的原因 (2)运用地图归纳发达国家和发用中国家的分布特点 |
命题角度 | 以主要国家、地区轮廓图考查发达国家和发展中国家的分布及经济发展水平差异结合热点时事材料考查国际经济合作的重要性及发达国家与发展中国家贸易的不平等 |
知识点01 不同类型的国家
1.世界上陆地面积最大的国家: 。世界上陆地面积最小的是: 。中国居第 位。世界上陆地面积前六位国家是:俄罗斯、加拿大、中国、美国、巴西、澳大利亚。
2. 是世界第一人口大国。有的国家人口很少,如焚帝冈不足1000人。有的国家人口密度很小,如 、加拿大,是一个地广人稀的国家。
3.中国人口是 制度。美国、英国等是 制度。
4.发达国家与发展中国家的划分是依据: 。中国、印度、巴西是 国家;美国、法国、澳大利亚等是 国家。
【即学即练1】世界上面积最大的国家和人口最多的国家是 ( )
A.俄罗斯 中国 B.印度 中国 C.美国 中国 D.俄罗斯 印度
【即学即练2】划分发达国家和发展中国家的主要依据是 ( )
A.经济发展水平 B.开发历史早晚 C.军事力量强弱 D政治体制优劣
知识点02 发展中国家与发达国家的分布特点
1.分布特点
国家类型 | 主要分布地区 | 举例 | 所在半球 |
国家 | 亚洲、非洲和拉丁美洲 | 中国、印度、巴西等 | 北半球的南部和南半球 |
国家 | 北美洲、欧洲和大洋洲 | 美国、加拿大、日本、法国、澳大利亚、新西兰等 | 绝大多数在北半球,澳大利亚、新西兰在南半球 |
- “南北关系”
【即学即练1】2019年1月17日至18日,美国贸易代表访华进行中美磋商,中美贸易争端有望缓和。中美两国间有关政治、经济等问题的商谈,称为 ( )
A南北差距 B.南北对话 C.南南合作 D.东西合作
【即学即练2】①大洲国家和④大洲国家之间的互助合作被称为 ( )
A.南北差距 B.“南北对话” C.“南南合作” D.经济全球化
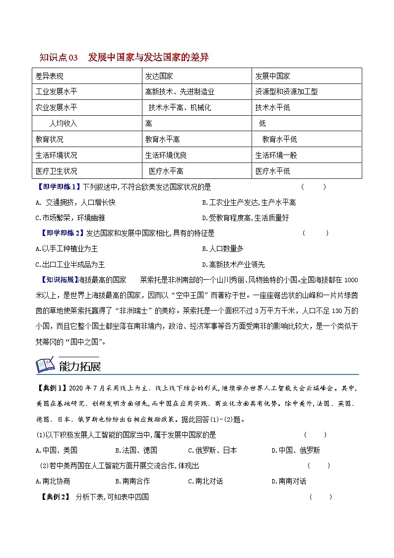
知识点03 发展中国家与发达国家的差异
差异表现 | 发达国家 | 发展中国家 |
工业发展水平 | 高新技术、先进制造业 | 资源型和资源加工型 |
农业发展水平 | 技术水平高、机械化 | 技术水平低 |
人均收入 | 高 | 低 |
教育状况 | 教育水平高 | 教育水平低 |
生活环境状况 | 生活环境优良 | 生活环境一般 |
医疗卫生状况 | 医疗水平高 | 医疗水平低 |
【即学即练1】下列叙述中,不符合欧美发达国家状况的是 ( )
- 交通拥挤,人口增长快 B.工农业生产发达,生产水平高
C.市场繁荣,环境幽雅 D.受教育程度高,生活质量好
【即学即练2】发达国家和发展中国家相比,具有的特征是 ( )
A.以手工种植业为主 B.人口数量多
C.出口工业半成品为主 D.高新技术产业领先
【知识拓展】海拔最高的国家 莱索托是非洲南部的一个山川秀丽、风物独特的小国。全国海拔都在1000米以上,是世界上海拔最高的国家,因而以“空中王国”而著称于世。一座座锯齿状的山峰和一片片绿茵茵的草地使莱索托赢得了“非洲瑞士”的美称。莱索托是一个面积不过3万平方千米,人口不足130万的小国,而且它整个国土都坐落在南非境内,政治、经济军事等各方面受南非的影响比较大,是一个类似于梵蒂冈的“国中之国”。
【典例1】2020年7月采用线上为主、线上线下结合的形式,继续举办世界人工智能大会云端峰会。其中,美国在基础研究、创新发明方面领先,而中国在应用实践、商业化方面具有优势。除中美外,法国、英国、德国、日本、俄罗斯也纷纷出台相应鼓励政策。据此回答(1)-(2)题。
(1)以下积极发展人工智能的国家当中,属于发展中国家的是 ( )
A.中国、美国 B.法国、德国 C.俄罗斯、日本 D.中国、俄罗斯
(2)若中美两国在人工智能方面开展交流合作,体现出 ( )
A.南北协商 B.南南合作 C.南北对话 D.南南对话
【典例2】 分析下表,可知表中四国 ( )
国家 | 日本 | 韩国 | 中国 | 印度 |
人均国民生产总值(单位:美元) | 34 010 | 12 030 | 1 100 | 540 |
A.经济发展水平差异小 B.人口密度差别大
C.经济发展水平差异大 D.气候条件各不相同
题组A 基础过关练
读“世界上面积居前六位的国家分布示意图”,回答1-2题
1.面积居世界第三位的国家是 ( )
A.美国 B.加拿大 C.澳大利亚 D. 中国
2.图示国家中,符合“南半球、发达国家”的是 ( )
A.澳大利亚 B.巴西 C.美国 D.加拿大
根据不同国家的人类发展指数表(人类发展指数最高为1,指数越高,表示发展水平越高),完成3-4题。
国家名称 | 新西兰 | 美国 | 挪威 | 乍得 |
人类发展指数 | 0.907 | 0.902 | 0.938 | 0.295 |
3.上述国家与对应的大洲正确的一组是 ( )
A.新西兰-大洋洲 B.美国-欧洲 C.挪威-北美洲 D.乍得-南美洲
4.上述国家中发展水平最高的国家是 ( )
A.新西兰 B.美国 C.挪威 D.乍得
5.达国家对共同问题的商谈称为 13(2019北京大兴期末)在国际贸易中,发展中国家与发 ( )
A.中非论坛 B.国际政治合作 C.南北对话 D.南南合作
6.下列国家属于发达国家的是 ( )
A.印度 B.中国 C.法国 D.巴西
读图,回答7-8题。
7.下列关于发达国家和发展中国家产业结构的叙述,正确的是 ( )
A.发达国家第三产业发达,占比达60%以上 B.发展中国家第三产业发达,占比达50%以上
C.发达国家第一产业落后,农业现代化水平低 D.发展中国家三种产业占比均衡,说明产业结构合理
8.下列国家中第三产业发达的是 ( )
A.中国 B.美国 C.巴西 D.印度
题组B 能力提升练
1.图中四个国家从左到右是按照以下哪方面排序的 ( )
A.人口多少 B.面积大小 C.政治制度 D.经济水平
2.从经济发展水平的差异来看,不属于同一类国家的是 ( )
A.英国 B.巴西 C.中国 D.泰国
- 下图是发达国家和发展中国家世界总人口和国内生产总值比较图。读图判断,下列国家中符合B类所示经济发展水平的是 ( )
A.澳大利亚 B.中国 C. 巴西 D.尼日利亚
读下图,完成4——5题。
4.甲图四类国家中容易出现经济发展压力大,居民就业、居住、教育、医疗等问题难以解决的国家类型为( )
A.I B.Ⅱ C.Ⅱ D.V
5.关于乙图中图示区域,下列说法错误的是 ( )
A.类国家主要分布在①地区,经济水平高,人口稠密
B.②地区属于V类国家,这里种族复杂,号称“世界人种大熔炉”
C.③地区主要以II类国家为主,,人口自然增长率高
D.④地区既属于II类国家,也是世界人口稠密地区之一
读发达国家和发展中国家的人口、国内生产总值统计图,回答6——7题。
6.下列四个国家,属于Ⅱ类国家的是 ( )
A.中国 B.澳大利亚 C.印度 D.尼日利亚
7.地理书上,把I类国家与Ⅱ类国家之间的政治、经济商谈称为 ( )
A.“南北之差” B.“南北对话” C.南南合作 D.“南北合作”
- 读图,完成下列各题。
(1)就全世界而言,国内生产总值最高的是 国家(经济发展类型),达 万亿美元。
(2)人均国民生产总值最低的是 国家,这一类型的国家 洲最多。
(3)中国属于中等收入的国家,按图中数据,这一年发达国家的人均国民生产总值约为中国的 倍。
(4)把下述材料中字母代号分别填入A、B两图中。
- 出售石油、矿石、木材、天然橡胶等原料
- 出售汽车、轮胎、飞机、高档日用品
c.赚的钱少
d.产品的价格高
(5)请举出两个例子,说明你所了解的发展中国家与发达国家发展水平的差异。
(6)如何缩小发展中国家与发达国家之间的差距:
题组C 培优拔尖练
读发达国家分布图,回答1--2题,
1.发达国家主要分布在 ( )
A.北半球 B.亚洲 C.南半球 D.南美洲和北美洲
2.下列有关国际合作的叙述,正确的是 ( )
A.对外合作时只关心本国利益就够了
B.中国、美国交流属于南北对话
C.没有国际合作照样能高速发展经济
D.澳大利亚与新西兰的合作属于“南南合作”
读四个大洲轮廓图,完成3-4题。
3.发达国家数量最多的大洲是 ( )
A.A B.B C.C D.D
4.B、C 两大洲的大部分国家之间的互助合作称为 ( )
A.南北差距 B.南北对话 C.南南合作 D.经济全球化
5.下列亚投行成员国中全属于发达国家的一组是 ( )
A.巴西、法国 B.印度、中国 C.埃及、俄罗斯 D.意大利、新西兰
2020年新冠肺炎肆虐全球,截至北京时间7月1日6时,新冠肺炎严重国家的数据统计如表。据表回答6-7题。
人数 | 全球 | 美国 | 巴西 | 印度 | 英国 | 意大利 |
累计确诊 | 10 554162 | 2 603 217 | 1 402 041 | 585 792 | 312 654 | 240 578 |
累计死亡 | 512 797 | 127 258 | 59 594 | 17 410 | 43 730 | 34 767 |
6.下列国家中,新冠肺炎累计确诊病例和累计死亡病例都居首位的是 ( )
A.美国 B.印度 C.英国 D.意大利
7.表中新冠肺炎严重的国家中,发展中国家有 ( )
A.1个 B.2个 C.3个 D.4个
8.读图文资料,完成下列问题。
资料一 巴西、俄罗斯、印度、中国和南非五国称为金砖国家。金砖国家是一个新兴的市场国家合作机制,在全球经济中发挥的作用越来越大。
资料二 下图示意金砖国家在世界的位置.
资料三 金砖国家的经济及人口状况。
国家 | 巴西 | 俄罗斯 | 印度 | 中国 | 南非 |
人均国民生产总值(美元) | 10 019.79 | 10 248.24 | 1 852.09 | 8 582.94 | 6 089.22 |
人口数量(亿) | 2.12 | 1.46 | 13.53 | 13.9 | 0.56 |
出生率(%) | 14.4 | 13.3 | 19.26 | 12.43 | 21.3 |
死亡率(%) | 6.09 | 13 | 7.31 | 7.11 | 10.1 |
(1)根据资料一,金砖国家中同时分布在南半球和西半球的国家是 ,地跨两个大洲的国家是 。
(2)金砖国家中人口数量最多的国家的人种是 。
(3)根据资料三,分别说出金砖国家中人口最少的国家和人口自然增长率最低的国家,并分析人口自然增长率过低可能出现的问题:
。(至少两点)
(4)从经济发展的水平看,金砖国家都是 国家,金砖国家之间的合作又被称为“ ”。
相关试卷
这是一份初中地理湘教版八年级下册第一节 四大地理区域的划分优秀精练,文件包含同步讲义湘教版地理八年级下册--51四大地理区域的划分学生版docx、同步讲义湘教版地理八年级下册--51四大地理区域的划分教师版docx等2份试卷配套教学资源,其中试卷共16页, 欢迎下载使用。
这是一份初中地理湘教版七年级上册第四节 世界的聚落精品同步练习题,文件包含同步讲义湘教版地理七年级上册--34《世界的聚落》讲义学生版doc、同步讲义湘教版地理七年级上册--34《世界的聚落》讲义教师版doc等2份试卷配套教学资源,其中试卷共27页, 欢迎下载使用。
这是一份初中地理湘教版七年级上册第三节 世界的地形精品当堂检测题,文件包含同步讲义湘教版地理七年级上册--23《世界的地形》讲义学生版doc、同步讲义湘教版地理七年级上册--23《世界的地形》讲义教师版doc等2份试卷配套教学资源,其中试卷共28页, 欢迎下载使用。

