





地理第二节 人口精品巩固练习
展开第一章 从世界看中国
第一节 人口
新课标要求 | 1.运用地图和相关资料,描述中国人口的基本状况和变化 |
知识导图 |
考法01 “全面二孩”政策的实施目的
1.“全面二孩”政策是根据我国人口发展形势、人口与经济社会发展变化的状况,有计划、有步骤实施的人口调整政策。这一政策的实施,将有利于优化人口结构,增加劳动力的供给,减缓人口老龄化的压力,促进人口的均衡发展和经济持续健康发展。
【典例1】
我国当前的人口问题主要表现是什么?并这些问题所带来的影响?
考法02 新型养老康养旅游
康养旅游,一般被称为医疗健康旅游,因其符合人们对健康、幸福的需求和休闲娱乐生活的追求,逐渐成为一种对高质量生活的补充
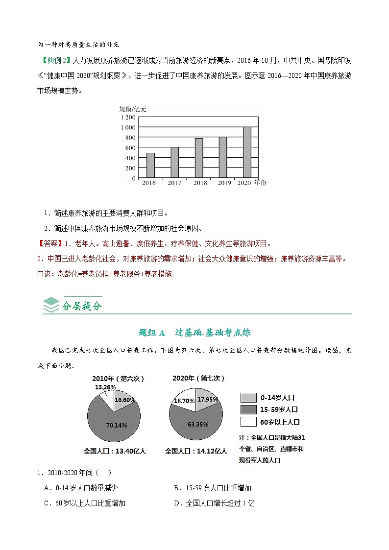
【典例2】大力发展康养旅游已逐渐成为当前旅游经济的新亮点,2016年10月,中共中央、国务院印发《“健康中国2030”规划纲要》,进一步促进了中国康养旅游的发展。图示意2016—2020年中国康养旅游市场规模走势。
1.简述康养旅游的主要消费人群和项目。
2.简述中国康养旅游市场规模不断增加的社会原因。
题组A 过基础-基础考点练
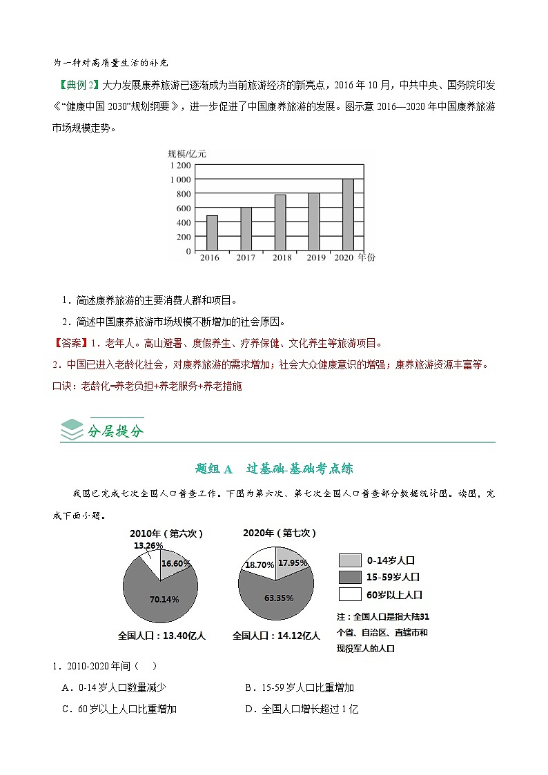
我国已完成七次全国人口普查工作。下图为第六次、第七次全国人口普查部分数据统计图。读图,完成下面小题。
1.2010-2020年间( )
A.0-14岁人口数量减少 B.15-59岁人口比重增加
C.60岁以上人口比重增加 D.全国人口增长超过1亿
2.人口普查可以( )
①掌握人口规模的变化 ②查清人口结构的状况
③改变人口空间分布格局 ④提供人口政策制定的依据
A.①②③ B.①②④ C.①③④ D.②③④
读“2011—2018年中国人口净增长折线图”,回答下面小题。
3.2011年以来,我国先后三次进行了人口政策的调整。这些措施( )
A.对人口发展没有产生影响 B.扭转了目前人口增长率低的现状
C.解决了人口老龄化的问题 D.利于人口与社会经济发展相协调
4.2011~2018年,我国( )
A.2011年人口增量最少 B.2016年人口总量最大
C.人口净增长量持续增长 D.人口总量持续增长
人口老龄化,我国表现出农村人口老龄化程度高于城市的特点,即“城乡倒置”。读图,完成下面小题。
5.目前,我国人口老龄化出现“城乡倒置”的主要原因是( )
A.农村青壮年人口大量外迁城市 B.城市的人口死亡率高于农村
C.农村环境好,人口平均寿命比城市更长D.城市老年人口大量迁入农村
6.我国人口老龄化“城乡倒置”现象消失大约在( )
A.2020年 B.2045年 C.2060年 D.2075年
题组B 抓重点-核心要点巩固
2013年中国实施单独二孩政策,2015年实施全面二孩政策。读图我国2012﹣2017年出生人口数及同比增长率变化图,完成下列小题。
1.关于图中信息的叙述,正确的是( )
A.同比增长率波动变化 B.出生人口数持续增多
C.出生人口数先增后减 D.同比增长率持续增大
2.2016年出生人口数变化的主要原因是( )
A.社会经济发展 B.生育观念变化 C.生育政策调整 D.传统风俗影响
3.一个国家人口政策的制定与调整说明( )
①人口政策只能解决人口增长问题 ②人口政策要适应社会的发展需要
③人口发展应与资源、环境相协调 ④人口的发展要与社会经济发展相适应
A.①②③ B.①②④ C.①③④ D.②③④
劳动年龄人口指15-64岁人口;总抚养比,是指少儿抚养比(0-14岁人口与15-64岁人口之比)加上老年抚养比(65岁以上人口与15-64岁人口之比)。下图示意我国2010-2019年的人口数据。读图完成下列小题。
4.据图,下列说法正确的是( )
A.“人口总抚养比”先降后升 B.“劳动年龄人口”先降后升
C.“老年抚养比”增速先慢后快 D.“少儿抚养比”增速较“老年抚养比”快
5.应对我国人口变化产生的社会问题,需要( )
①全面实施二孩政策 ②完善养老保障制度 ③实行提前退休制度 ④提倡养儿防老
A.①② B.③④ C.①④ D.②③
实行计划生育政策以来,我国人口数量得到有效控制,2016年1月1日起,我国全面实施二孩政策。左图示意我国劳动人口的数量变化、右图示意漫画“幸福的烦恼”,读图完成下面小题。
6.我国劳动力数量停止增长的年份大约是( )
A.1980年 B.2000年 C.2015年 D.2020年
7.我国劳动力人口减少将导致( )
A.老龄人口减少 B.企业用工成本增加
C.少儿比重上升 D.就业压力变大
8.近年来,我国人口年龄结构发生了显著变化,漫画反映了我国( )
A.社会负担加重 B.人口出生率高 C.劳动人口增多 D.人口自然增长快
9.我国全面实施二孩政策的积极意义是( )
A.促进人口大规模迁徙 B.促进乡村城市化
C.加剧人口老龄化现象 D.保障劳动力供给
题组C 抓提升-真题实战
(2017·福建·中考真题)2011年以来,我国先后对计划生育政策做出“双独二孩”“单独二孩”和“全面二孩”的调整,下图示意1986-2016年我国人口总数及人口自然增长率变化,据此完成下面小题。
1.下列关于1986-2016年我国人口变化的叙述,正确的是( )
A.人口数量迅速增长 B.人口数量缓慢下降
C.人口自然增长率呈上升趋势 D.人口自然增长率呈下降趋势
2.2011年以来,我国调整计划生育政策的主要目的是( )
A.大幅度增加人口数量 B.缓解人口老龄化问题
C.提高人口综合素质 D.降低人口自然增长率
3.(2021·辽宁鞍山·中考真题)下列有关我国人口的叙述,正确的是( )
A.总体呈减少趋势
B.老龄化日趋严重
C.人口地理分界线是漠河﹣﹣腾冲一线
D.人口分布西多东少
4.(2021·辽宁抚顺·中考真题)按照国际通行标准,当一个国家或地区65岁及以上人口占比超过7%时,即进入老龄化社会。2021年5月我国公布的第七次全国人口普查结果显示,我国65岁及以上人口占13.5%,这说明当前我国人口面临的突出问题是( )
A.人口增长迅速 B.人口增长缓慢 C.人口基数大 D.老龄化严重
5.(2021·山东东营·中考真题)我国人口普查每10年开展一次,2020年底我国完成了第七次人口普查。读我国第六次、第七次人口普查部分数据对比柱状图(下图)回答,下列关于我国人口变化特点的描述,正确的是( )
①人口出现负增长 ②少数民族比重减少 ③城镇人口占比提高 ④老龄化程度加剧
A.①② B.①③ C.②③ D.③④
初中地理湘教版八年级上册第三节 中国的人口优秀课堂检测: 这是一份初中地理湘教版八年级上册第三节 中国的人口优秀课堂检测,文件包含同步讲义湘教版地理八年级上册--13中国的人口学生版doc、同步讲义湘教版地理八年级上册--13中国的人口教师版doc等2份试卷配套教学资源,其中试卷共15页, 欢迎下载使用。
人教版 (新课标)八年级上册第二节 农业精品随堂练习题: 这是一份人教版 (新课标)八年级上册第二节 农业精品随堂练习题,文件包含同步讲义人教版地理八年级上册-842《农业》讲义学生版docx、同步讲义人教版地理八年级上册-842《农业》讲义教师版docx等2份试卷配套教学资源,其中试卷共41页, 欢迎下载使用。
人教版 (新课标)八年级上册第二章 中国的自然环境第三节 河流精品随堂练习题: 这是一份人教版 (新课标)八年级上册第二章 中国的自然环境第三节 河流精品随堂练习题,文件包含同步讲义人教版地理八年级上册-823《河流》讲义学生版docx、同步讲义人教版地理八年级上册-823《河流》讲义教师版docx等2份试卷配套教学资源,其中试卷共34页, 欢迎下载使用。