所属成套资源:(2014-2023)2024年高考物理突破145分第一轮复习讲义(全国通用)
2024届高考物理一轮复习全书完整Word版第十一章 第3讲
展开
这是一份2024届高考物理一轮复习全书完整Word版第十一章 第3讲,共8页。试卷主要包含了热敏电阻的特性,光敏电阻的特性等内容,欢迎下载使用。
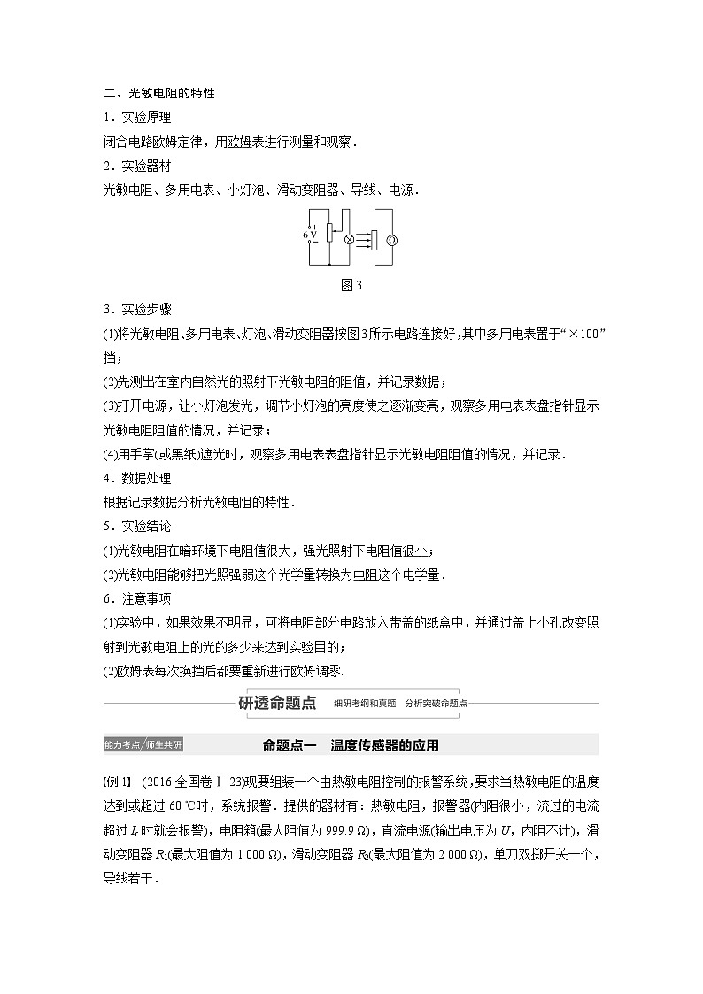
第3讲 传感器的简单使用一、热敏电阻的特性1.实验原理闭合电路欧姆定律,用欧姆表进行测量和观察.2.实验器材半导体热敏电阻、多用电表、温度计、铁架台、烧杯、凉水和热水.3.实验步骤(1)按图1连接好电路;图1(2)把多用电表置于欧姆挡,并选择适当的量程测出烧杯中没有水时热敏电阻的阻值,并记下温度计的示数;(3)向烧杯中注入少量的冷水,使热敏电阻浸没在冷水中,记下温度计的示数和多用电表测量的热敏电阻的阻值;(4)将热水分几次注入烧杯中,测出不同温度下热敏电阻的阻值,并记录.4.数据处理在图2坐标系中,粗略画出热敏电阻的阻值随温度变化的图线.图25.实验结论热敏电阻的阻值随温度的升高而减小,随温度的降低而增大.6.注意事项实验时,加热水后要等一会儿再测热敏电阻阻值,以使电阻温度与水的温度相同,并同时读出水温.二、光敏电阻的特性1.实验原理闭合电路欧姆定律,用欧姆表进行测量和观察.2.实验器材光敏电阻、多用电表、小灯泡、滑动变阻器、导线、电源.图33.实验步骤(1)将光敏电阻、多用电表、灯泡、滑动变阻器按图3所示电路连接好,其中多用电表置于“×100”挡;(2)先测出在室内自然光的照射下光敏电阻的阻值,并记录数据;(3)打开电源,让小灯泡发光,调节小灯泡的亮度使之逐渐变亮,观察多用电表表盘指针显示光敏电阻阻值的情况,并记录;(4)用手掌(或黑纸)遮光时,观察多用电表表盘指针显示光敏电阻阻值的情况,并记录.4.数据处理根据记录数据分析光敏电阻的特性.5.实验结论(1)光敏电阻在暗环境下电阻值很大,强光照射下电阻值很小;(2)光敏电阻能够把光照强弱这个光学量转换为电阻这个电学量.6.注意事项(1)实验中,如果效果不明显,可将电阻部分电路放入带盖的纸盒中,并通过盖上小孔改变照射到光敏电阻上的光的多少来达到实验目的;(2)欧姆表每次换挡后都要重新进行欧姆调零.例1 (2016·全国卷Ⅰ·23)现要组装一个由热敏电阻控制的报警系统,要求当热敏电阻的温度达到或超过60 ℃时,系统报警.提供的器材有:热敏电阻,报警器(内阻很小,流过的电流超过Ic时就会报警),电阻箱(最大阻值为999.9 Ω),直流电源(输出电压为U,内阻不计),滑动变阻器R1(最大阻值为1 000 Ω),滑动变阻器R2(最大阻值为2 000 Ω),单刀双掷开关一个,导线若干.在室温下对系统进行调节,已知U约为18 V,Ic约为10 mA;流过报警器的电流超过20 mA时,报警器可能损坏;该热敏电阻的阻值随温度升高而减小,在60 ℃时阻值为650.0 Ω.(1)在图4中完成待调节的报警系统原理电路图的连线.图4(2)电路中应选用滑动变阻器________(填“R1”或“R2”).(3)按照下列步骤调节此报警系统:①电路接通前,需将电阻箱调到一固定的阻值,根据实验要求,这一阻值为________Ω;滑动变阻器的滑片置于______(填“a”或“b”)端附近,不能置于另一端的原因是________.②将开关向______(填“c”或“d”)端闭合,缓慢移动滑动变阻器的滑片,直至________.(4)保持滑动变阻器滑片的位置不变,将开关向另一端闭合,报警系统即可正常使用.答案 (1)见解析图 (2)R2(3)①650.0 b 接通电源后,流过报警器的电流会超过20 mA,报警器可能损坏 ②c 报警器开始报警解析 (1)先用电阻箱替代热敏电阻,连接成闭合回路进行调试.电路图连接如图所示.(2)当电路中电流Ic=10 mA时,根据闭合电路欧姆定律有Ic=,解得R总=1 800 Ω,此时热敏电阻的阻值为650.0 Ω,则滑动变阻器的阻值为1 150 Ω,所以滑动变阻器选R2.(3)①当热敏电阻阻值达到650.0 Ω时,报警器就会报警,用电阻箱替代热敏电阻进行调节,应把电阻箱的阻值调到650.0 Ω.若接通电源后电路中的电流过大(超过20 mA),报警器就会损坏,电流越小越安全,所以为了电路安全,闭合开关前滑片应置于b端.②用电阻箱替代热敏电阻进行调试,应将开关向c端闭合,开关闭合后要减小电路中的电阻直至报警器开始报警.变式1 某实验小组探究一种热敏电阻的温度特性.现有器材:直流恒流电源(在正常工作状态下输出的电流恒定)、电压表、待测热敏电阻、保温容器、温度计、开关和导线等.(1)若用上述器材测量热敏电阻的阻值随温度变化的特性,请你在实物图5上连线.图5(2)实验的主要步骤:①正确连接电路,在保温容器中注入适量冷水,接通电源,调节并记录电源输出的电流值;②在保温容器中添加少量热水,待温度稳定后,闭合开关,________,________,断开开关;③重复第②步操作若干次,测得多组数据.(3)实验小组算得该热敏电阻在不同温度下的阻值,并据此绘得图6所示的R-t关系图线,请根据图线写出该热敏电阻的R-t关系式:R=________+________t(Ω).图6答案 (1)如图所示(2)②读取温度计示数 读取电压表示数 (3)100 0.4解析 (3)由R-t图线可知,当t1=10 ℃时,R1=104 Ω,当t2=60 ℃时,R2=124 Ω,R-t图线的斜率为=0.4 Ω/℃;将图线延长,图线过原点,说明t=0 ℃时的电阻为100 Ω,故R-t关系式为R=100+0.4t (Ω).例2 为了节能和环保,一些公共场所使用光控开关控制照明系统.光控开关可采用光敏电阻来控制,光敏电阻是阻值随着光的照度而发生变化的元件(照度可以反映光的强弱,光越强照度越大,照度单位为lx).某光敏电阻RP在不同照度下的阻值如下表:照度(lx)0.20.40.60.81.01.2电阻(kΩ)754028232018 (1)根据表中数据,请在图7甲所示的坐标系描绘出阻值随照度变化的曲线,并说明阻值随照度变化的特点.(2)如图乙所示,当1、2两端所加电压上升至2 V时,控制开关自动启动照明系统.请利用下列器材设计一个简单电路,给1、2两端提供电压,要求当天色渐暗照度降低至1.0 lx时启动照明系统,在虚线框内完成电路原理图.(不考虑控制开关对所设计电路的影响)提供的器材如下:光敏电阻RP(符号,阻值见上表);直流电源E(电动势3 V,内阻不计);定值电阻:R1=10 kΩ,R2=20 kΩ,R3=40 kΩ(限选其中之一,并在图中标出);开关S及导线若干.图7答案 见解析解析 (1)光敏电阻的阻值随照度变化的曲线如图(a)所示,光敏电阻的阻值随照度的增大而减小.(2)根据串联电阻的正比分压关系,E=3 V,当照度降低至1.0 lx时,1、2两端电压升至2 V,此时光敏电阻阻值RP=20 kΩ,URP=2 V,串联电阻分压UR=1 V,由==2,得R==10 kΩ,故选定值电阻R1,电路原理图如图(b)所示.变式2 一台臭氧发生器P的电阻为10 kΩ,当供电电压等于24 V时能正常工作,否则不产生臭氧.现要用这种臭氧发生器制成自动消毒装置,要求它在有光照时能产生臭氧,在黑暗时不产生臭氧,拟用一个光敏电阻R1对它进行控制,R1的阻值在有光照时为100 Ω,黑暗时为1 000 Ω,允许通过的最大电流为3 mA;电源E的电动势为36 V,内阻不计;另有一个滑动变阻器R2,阻值为0~100 Ω,允许通过的最大电流为0.4 A;还有一个开关S和导线若干.臭氧发生器P和光敏电阻R1的符号如图8所示.图8设计一个满足上述要求的电路图,图中各元件要标上字母代号,其中滑动变阻器两固定接线柱端分别标上字母A、B(电路图画在虚线框内).答案 如图所示解析 因滑动变阻器最大阻值100 Ω远小于臭氧发生器P的电阻10 kΩ,应该采用滑动变阻器的分压式接法,有光照时P能正常工作,无光照时P不工作.例3 (2017·江苏卷·11)某同学通过实验制作一个简易的温控装置,实验原理电路图如图9所示,继电器与热敏电阻Rt、滑动变阻器R串联接在电源E两端,当继电器的电流超过15 mA 时,衔铁被吸合,加热器停止加热,实现温控.继电器的电阻约20 Ω,热敏电阻的阻值Rt与温度t的关系如下表所示.t/℃30.040.050.060.070.080.0Rt/Ω199.5145.4108.181.862.949.1图9(1)提供的实验器材有:电源E1(3 V,内阻不计)、电源E2(6 V,内阻不计)、滑动变阻器R1(0~200 Ω)、滑动变阻器R2(0~500 Ω)、热敏电阻Rt、继电器、电阻箱(0~999.9 Ω)、开关S、导线若干.为使该装置实现对30~80 ℃之间任一温度的控制,电源E应选用________(选填“E1”或“E2”),滑动变阻器R应选用________(选填“R1”或“R2”).(2)实验发现电路不工作.某同学为排查电路故障,用多用电表测量各接点间的电压,则应将如图10所示的选择开关旋至________(选填“A”“B”“C”或“D”).图10(3)合上开关S,用调节好的多用电表进行排查.在电路图中,若只有b、c间断路,则应发现表笔接入a、b时指针________(选填“偏转”或“不偏转”),接入a、c时指针________(选填“偏转”或“不偏转”).(4)排除故障后,欲使衔铁在热敏电阻为50 ℃时被吸合,下列操作步骤的正确顺序是________.(填写各步骤前的序号)①将热敏电阻接入电路②观察到继电器的衔铁被吸合③断开开关,将电阻箱从电路中移除④合上开关,调节滑动变阻器的阻值⑤断开开关,用电阻箱替换热敏电阻,将阻值调至108.1 Ω答案 (1)E2 R2 (2)C (3)不偏转 偏转(4)⑤④②③①解析 (1)若实现对30 ℃温度的控制,继电器和Rt两端的电压U=0.015×(20+199.5) V≈3.29 V,因此符合要求的电源为E2.若实现对80 ℃温度的控制,对全电路有E=I(R继+Rt+R),即6 V=0.015 A×(20 Ω+49.1 Ω+R)解得R=330.9 Ω,因此滑动变阻器应选R2.(2)因电路中有电源,排查电路故障应选用多用电表的直流电压挡,故选C.(3)只有b、c间断路,表笔接入a、b间时,电表与电源之间形不成闭合电路,则电表指针不偏转,表笔接入a、c时,能形成闭合电路,电表指针发生偏转.(4)欲使衔铁在50 ℃被吸合,由表中数据可知,此时热敏电阻的阻值为108.1 Ω,操作步骤应是先断开开关,用电阻箱替换热敏电阻,将阻值调至108.1 Ω,闭合开关,调节滑动变阻器的阻值,观察继电器的衔铁被吸合,然后断开开关,将电阻箱从电路中移除,再将热敏电阻接入电路原位置,故步骤顺序应为⑤④②③①.
相关试卷
这是一份2024届高考物理一轮复习全书完整Word版第四章 第3讲,共21页。试卷主要包含了匀速圆周运动及描述,匀速圆周运动的向心力,离心运动和近心运动等内容,欢迎下载使用。
这是一份2024届高考物理一轮复习全书完整Word版第十一章 第2讲,共17页。试卷主要包含了理想变压器,电能的输送等内容,欢迎下载使用。
这是一份2024届高考物理一轮复习全书完整Word版第十一章 第1讲,共15页。试卷主要包含了正弦式交变电流,描述交变电流的物理量等内容,欢迎下载使用。

