


2023年高考数学真题完全解读(新高考Ⅰ卷)(非官方)
展开
这是一份2023年高考数学真题完全解读(新高考Ⅰ卷)(非官方),共34页。试卷主要包含了设置现实情境,发挥育人作用,加强教考衔接,发挥引导作用,加强素养考查,发挥选拔功能,突出主干和重点,选择填空题小题小做巧做,答题规范做,限时做等内容,欢迎下载使用。
2023年高考数学真题完全解读(新高考I卷)
适用省份
山东、河北、江苏、福建、湖北、湖南、广东、浙江
2023年全国新高考Ⅰ卷坚持落实党的二十大精神,全面贯彻党的教育方针,落实立德树人根本任务,促进学生德智体美劳全面发展;反映新时代基础教育课程理念,落实考试评价改革、高中育人方式改革等相关要求,全面考查数学抽象、逻辑推理、数学建模、直观想象、数学运算和数据分析的核心素养,体现基础性、综合性、应用性和创新性的考查要求,突出理性思维,发挥数学科在人才选拔中的重要作用。
1、设置现实情境,发挥育人作用。
2023年全国新高考Ⅰ卷命题坚持思想性与科学性的统一,发挥数学应用广泛、联系实际的学科特点,设置真实情境,命制具有教育意义的试题,发挥教育功能和引导作用。如第10题利用对数函数研究噪声声压水平,通过对声压级的研究,突出了数学与环境的联系;再如第21题以生活中投篮比赛为背景,通过设置比赛规则和概率、数学期望等联系,体现数学在生活中的作用
2、加强教考衔接,发挥引导作用。
2023年全国新高考Ⅰ卷在反套路,反机械刷题上下功夫,深化基础考查,突出主干知识,加强教考衔接,发挥高考试题对中学教学改革的引导和促进作用。
2.1深化基础考查。如第3题考查向量垂直的坐标表示,第5题考查椭圆离心率,第9题考查统计抽样中样本的基本数字特征,考查考生对样本平均数、样本标准差、样本中位数、样本极差概念,第17题考查了三角函数和解三角形等,这些知识的考查都体现了注重试题的基础性。
2.2突出主干知识考查。该试卷在选择题、填空题上都加强了对主干知识的考查,全面考查了集合、复数、平面向量、排列组合、三角函数的图象和性质、几何体的体积、直线和圆等内容;在解答题上全面考查了三角函数,立体几何,函数与导数,数列,概率统计,平面解析几何。
3、加强素养考查,发挥选拔功能。
2023年全国新高考Ⅰ卷加强学科核心素养考查,强化数学思想方法的渗透,深入考查关键能力,优化试题设计,发挥数学科高考的选拔功能,助力提升学生综合素质。如第7题以等差数列为材料考查充要条件的推证,要求考生判别充分性和必要性,然后分别进行证明突出考查了逻辑推理素养;再如第12题以立体几何图形为背景,突出考查了直观想象素养;再如第17题以正弦定理、同角三角函数基本关系式、解三角形等数学内容,突出考查数学运算素养。
2023年全国新高考I卷,总体来说,试卷难度比去年难度有一定下降,总体不难,但是考查方向很全面,尤其是选择、填空题;大题裁剪了素材,控制了阅读量,回归了数学本源,运算量适宜;主观题布局是:17题解三角、18题立体几何、19题导数、20题数列、21题概率、22题圆锥曲线,试卷大题布局发生比较大的变化。
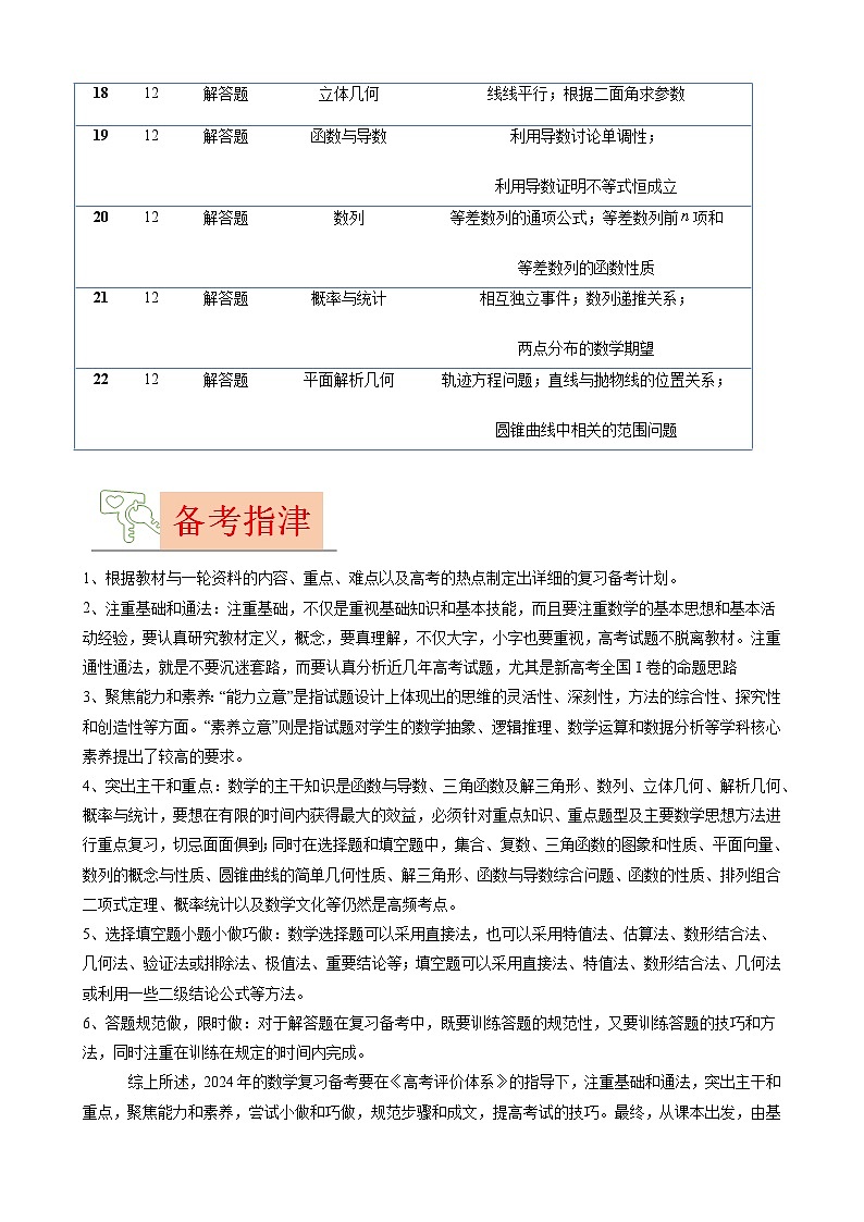
题号
分值
题型
考查内容
考查点
1
5
单选
集合
集合的运算(交集);一元二次不等式求解
2
5
单选
复数
复数的四则运算;共轭复数
3
5
单选
平面向量
平面向量垂直的坐标表示;平面向量线性运算的坐标表示;平面向量数量积的坐标表示
4
5
单选
函数
根据指数型复合函数的单调性求参数
5
5
单选
平面解析几何
根据椭圆离心率求参数
6
5
单选
平面解析几何;
三角函数
直线与圆相切;二倍角公式
7
5
单选
数列;
充分条件与必要条件
等差数列的通项公式;等差数列前项和公式;
根据等差数列定义判断数列为等差数列
充分条件与必要条件的判断
8
5
单选
三角函数
正弦两角和(差)公式;二倍角公式
9
5
多选
统计
平均数,中位数,极差,标准差
10
5
多选
函数
对数运算;对数函数的实际应用
11
5
多选
函数
抽象函数;赋值法
12
5
多选
立体几何
立体几何中的体积问题
13
5
填空题
计数原理
排列组合
14
5
填空题
立体几何
棱台的体积
15
5
填空题
三角函数
余弦函数图象与性质;零点个数问题
16
5
填空题
平面解析几何
双曲线离心率;余弦定理
17
10
解答题
三角函数;
解三角形
正弦两角和(差)公式;
正(余)弦定理的应用
18
12
解答题
立体几何
线线平行;根据二面角求参数
19
12
解答题
函数与导数
利用导数讨论单调性;
利用导数证明不等式恒成立
20
12
解答题
数列
等差数列的通项公式;等差数列前项和
等差数列的函数性质
21
12
解答题
概率与统计
相互独立事件;数列递推关系;
两点分布的数学期望
22
12
解答题
平面解析几何
轨迹方程问题;直线与抛物线的位置关系;
圆锥曲线中相关的范围问题
1、根据教材与一轮资料的内容、重点、难点以及高考的热点制定出详细的复习备考计划。
2、注重基础和通法:注重基础,不仅是重视基础知识和基本技能,而且要注重数学的基本思想和基本活动经验,要认真研究教材定义,概念,要真理解,不仅大字,小字也要重视,高考试题不脱离教材。注重通性通法,就是不要沉迷套路,而要认真分析近几年高考试题,尤其是新高考全国Ⅰ卷的命题思路
3、聚焦能力和素养:“能力立意”是指试题设计上体现出的思维的灵活性、深刻性,方法的综合性、探究性和创造性等方面。“素养立意”则是指试题对学生的数学抽象、逻辑推理、数学运算和数据分析等学科核心素养提出了较高的要求。
4、突出主干和重点:数学的主干知识是函数与导数、三角函数及解三角形、数列、立体几何、解析几何、概率与统计,要想在有限的时间内获得最大的效益,必须针对重点知识、重点题型及主要数学思想方法进行重点复习,切忌面面俱到;同时在选择题和填空题中,集合、复数、三角函数的图象和性质、平面向量、数列的概念与性质、圆锥曲线的简单几何性质、解三角形、函数与导数综合问题、函数的性质、排列组合二项式定理、概率统计以及数学文化等仍然是高频考点。
5、选择填空题小题小做巧做:数学选择题可以采用直接法,也可以采用特值法、估算法、数形结合法、几何法、验证法或排除法、极值法、重要结论等;填空题可以采用直接法、特值法、数形结合法、几何法或利用一些二级结论公式等方法。
6、答题规范做,限时做:对于解答题在复习备考中,既要训练答题的规范性,又要训练答题的技巧和方法,同时注重在训练在规定的时间内完成。
综上所述,2024年的数学复习备考要在《高考评价体系》的指导下,注重基础和通法,突出主干和重点,聚焦能力和素养,尝试小做和巧做,规范步骤和成文,提高考试的技巧。最终,从课本出发,由基础到能力,构建完整的数学知识结构体系,形成整体性的数学“认知框架”,提高数学能力和学科核心素养,在融会贯通知识的基础上达到灵活运用、创新求活。
一、选择题:本大题共8小题,每小题5分,共40分。在每小题给出的四个选项中,只有一项是符合题目要求的。
1.已知集合,,则( )
A. B. C. D.2
【命题意图】本题考查简单一元二次不等式的解法及集合的交集运算,考查数学运算核心素养.
难度:容易.
【答案】C
【分析】方法一:由一元二次不等式的解法求出集合,即可根据交集的运算解出.
方法二:将集合中的元素逐个代入不等式验证,即可解出.
【详解】方法一:因为,而,
所以.
故选:C.
方法二:因为,将代入不等式,只有使不等式成立,所以.
故选:C.
【点评】集合是高考每年必考知识点,一般以容易题面目呈现,位于选择题的前2题的位置上,考查热点一是集合的并集、交集、补集运算,
【知识链接】
1.求解集合的运算问题的三个步骤:
(1)看元素构成,集合是由元素组成的,从研究集合中元素的构成入手是解决集合运算问题的关键,即辨清是数集、点集还是图形集等,如,,三者是不同的.;
(2)对集合化简,有些集合是可以化简的,先化简再研究其关系并进行运算,可使问题简单明了、易于解决;
(3)应用数形结合进行交、并、补等运算,常用的数形结合形式有数轴、坐标系和韦恩图().
2.已知,则( )
A. B. C.0 D.1
【命题意图】本题考查共轭复数及复数的四则运算,考查数学运算的核心素养.
难度:容易.
【答案】A
【分析】根据复数的除法运算求出,再由共轭复数的概念得到,从而解出.
【详解】因为,所以,即.
故选:A.
【点评】复数是高考每年必考知识点,一般以容易题面目呈现,位于选择题的前2题的位置上,或者填空题第1题;考查热点一是复数的概念与复数的几何意义,如复数的模、共轭复数、纯虚数等,都结合了复数的加减乘除运算。
【知识链接】
解复数运算问题的常见类型及解题策略
(1)复数的四则运算,特别是除法,要先将分母实数化.再结合题意考察复数模,几何意义,共轭复数等;
(2)若题目只给出复数,一般要设出复数,再带入题意计算;
(3)复数几何意义也常与圆结合在一起考查,注意结合图形,利用数形结合综合解题。
复数的乘法类似于多项式的四则运算,可将含有虚数单位i的看作一类同类项,不含i的看作另一类同类项,分别合并即可.
3.已知向量,若,则( )
A. B.
C. D.
【命题意图】本题考查平面向量坐标的线性运算及垂直的坐标表示形式,考查数学运算的核心素养.
难度:容易.
【答案】D
【分析】根据向量的坐标运算求出,,再根据向量垂直的坐标表示即可求出.
【详解】因为,所以,,
由可得,,
即,整理得:.
故选:D.
【点评】向量是高考数学的重要解题工具,,一般有有一道题以客观题形式考查,考查热点是平面向量的线性运算及平面向量的数量积,可以是容易题,也可以是中等难度题,也可以结合其他知识点加大难度考察;容易题一般单独考查平面向量知识,中等难度题常用平面几何、不等式等知识交汇考查.
【知识链接】
(1)平面向量的基底表示是重点;
(2)向量的加(减)法是重要解题工具
(3)向量的共线是核心
(4)向量模,向量数量积,特别是最值,范围是考查的重点难点
(5)向量在新教材中增加了投影向量,投影单位向量;
4.设函数在区间上单调递减,则的取值范围是( )
A. B.
C. D.
【命题意图】本题考查指数型复合函数的单调性问题,考查数学运算的核心素养.
难度:中等偏下
【答案】D
【分析】利用指数型复合函数单调性,判断列式计算作答.
【详解】函数在R上单调递增,而函数在区间上单调递减,
则有函数在区间上单调递减,因此,解得,
所以的取值范围是.
故选:D
【点评】函数问题一直是高考的重点考察对象,如函数的单调性,奇偶性,周期性,对称性,函数零点问题等;呈现方式可以是选择题或填空题,难度可以是简答题型,也可以结合奇偶性,周期性,对称性综合考查,难度中等,或者考查零点问题,结合函数图象,数形结合,难度一般比较大。
【知识链接】
(1)函数中图象的翻折变化,对称变化,以及利用特殊值,奇偶性,单调性,极值点,零点,极限等工具判断或画出函数图象是考查重点;
(2)函数奇偶性+单调性或者奇偶性+对称性+周期性综合考查,难度一般比较大,此类题型注意结合函数图象考察
(3)对数函数是高中生的弱点题型之一,对数函数特别注意定义域,忽视定义域可能直接造成错解;
(4)函数的零点常常和对数函数,三角函数结合考查,注意结合图形解题
(5)总之函数问题,定义域是隐藏的坑,数形结合是解题的金钥匙;
5.设椭圆的离心率分别为.若,则( )
A. B. C. D.
【命题意图】本题考查椭圆的离心率计算,考查数学运算的核心素养.
难度:容易
【答案】A
【分析】根据给定的椭圆方程,结合离心率的意义列式计算作答.
【详解】由,得,因此,而,所以.
故选:A
【点评】解析几何在高考中一般有2道选填试题左右,一般涉及椭圆、双曲线、抛物线;有时候也考查直线与圆;难度一般都是中等,或者结合其他知识如:向量,正余弦定理综合考查;
【知识链接】
(1) 圆锥曲线的小题中常考查的知识点有:离心率,定义,焦点三角形,焦点三角形面积等,直线与圆锥曲线的位置关系;
(2) 圆锥曲线中常用的二级结论,如焦点三角形面积,切线,中点弦问题等平时应多注意记忆相关结论,小题可直接使用;
6.过点与圆相切的两条直线的夹角为,则( )
A.1 B. C. D.
【命题意图】本题考查圆的切线问题和二倍角问题,考查数学运算的核心素养.
难度:容易
【答案】B
【分析】方法一:根据切线的性质求切线长,结合倍角公式运算求解;方法二:根据切线的性质求切线长,结合余弦定理运算求解;方法三:根据切线结合点到直线的距离公式可得,利用韦达定理结合夹角公式运算求解.
【详解】方法一:因为,即,可得圆心,半径,
过点作圆C的切线,切点为,
因为,则,
可得,
则,
,
即为钝角,
所以;
法二:圆的圆心,半径,
过点作圆C的切线,切点为,连接,
可得,则,
因为
且,则,
即,解得,
即为钝角,则,
且为锐角,所以;
方法三:圆的圆心,半径,
若切线斜率不存在,则切线方程为,则圆心到切点的距离,不合题意;
若切线斜率存在,设切线方程为,即,
则,整理得,且
设两切线斜率分别为,则,
可得,
所以,即,可得,
则,
且,则,解得.
故选:B.
【点评】圆的问题常数形结合,通过图形直观感知,另外圆的问题,圆心是核心;本题结合切线,构造直角三角形,再综合二倍角考查,考查学生的思维过程和对已知条件的转化。
【知识连接】
(1) 圆的方程,包括标准方程,一般方程
(2) 圆的问题,画图是重点,圆的切线,直线与圆的位置关系,圆与圆的位置关系是常考知识点;
(3) 直线与圆相切常用结论:圆心到直线距离等于半径;
(4) 直线与圆相交,弦长
(5) 两圆相交,公共弦方程,用两圆方程作差,得到的就是公共弦方程;
(6)与圆有关的最值问题,圆心是核心;
7.记为数列的前项和,设甲:为等差数列;乙:为等差数列,则( )
A.甲是乙的充分条件但不是必要条件
B.甲是乙的必要条件但不是充分条件
C.甲是乙的充要条件
D.甲既不是乙的充分条件也不是乙的必要条件
【命题意图】本题考查等差数量的通项公式,前项和公式,充分必要性的逻辑推理,考查数学运算与逻辑推理的核心素养,
难度:中等
【答案】C
【分析】利用充分条件、必要条件的定义及等差数列的定义,再结合数列前n项和与第n项的关系推理判断作答.,
【详解】方法1,甲:为等差数列,设其首项为,公差为,
则,
因此为等差数列,则甲是乙的充分条件;
反之,乙:为等差数列,即为常数,设为,
即,则,有,
两式相减得:,即,对也成立,
因此为等差数列,则甲是乙的必要条件,
所以甲是乙的充要条件,C正确.
方法2,甲:为等差数列,设数列的首项,公差为,即,
则,因此为等差数列,即甲是乙的充分条件;
反之,乙:为等差数列,即,
即,,
当时,上两式相减得:,当时,上式成立,
于是,又为常数,
因此为等差数列,则甲是乙的必要条件,
所以甲是乙的充要条件.
故选:C
【点评】本题考查等差数列的常用结论,如等差数列的通项公式可以写成,前项和可以写成,小题中可以直接使用;另外充分性与必要性如果不成立,也可以举反例.
【知识连接】
(1)等差数列证明方法:①定义法:()(或者)②等差中项法:
(2)等差数列判断方法有:①定义法;②等差中项法;③通项形如;④前项和形如
(3)等差数列常考性质:当时, ().
特别地,若,则().
(4)片段和性质:,,…也成等差数列,公差为.
(5)两个等差数列比值问题:若数列,均为等差数列且其前项和分别为,,则
8.已知,则( ).
A. B. C. D.
【命题意图】本题考查三角函数正弦两角和(差)公式,余弦二倍角公式,考查数学运算的核心素养.
难度:中等.
【答案】B
【分析】根据给定条件,利用和角、差角的正弦公式求出,再利用二倍角的余弦公式计算作答.
【详解】因为,而,因此,
则,
所以.
故选:B
【点睛】方法点睛:三角函数求值的类型及方法
(1)“给角求值”:一般所给出的角都是非特殊角,从表面来看较难,但非特殊角与特殊角总有一定关系.解题时,要利用观察得到的关系,结合三角函数公式转化为特殊角的三角函数.
(2)“给值求值”:给出某些角的三角函数值,求另外一些角的三角函数值,解题关键在于“变角”,使其角相同或具有某种关系.
(3)“给值求角”:实质上也转化为“给值求值”,关键也是变角,把所求角用含已知角的式子表示,由所得的函数值结合该函数的单调区间求得角,有时要压缩角的取值范围.
【点评】三角函数与解三角形在新高考Ⅰ卷中一般有1到2道客观题,考查热点是三角函数定义,三角变换及三角函数的图象与性质.本题侧重考查公式的记忆与熟练使用,特别是余弦二倍角公式有3个,考查能正确选择合适的公式解题.
【知识链接】
(1)
(2)
(3)
(4)
二、选择题:本题共4小题,每小题5分,共20分。在每小题给出的选项中,有多项符合题目要求。全部选对的得5分,部分选对的得2分,有选错的得0分。
9.有一组样本数据,其中是最小值,是最大值,则( )
A.的平均数等于的平均数
B.的中位数等于的中位数
C.的标准差不小于的标准差
D.的极差不大于的极差
【命题意图】本题考查用样本估计总体中的平均数,中位数,标准差,极差,考查数学运算和逻辑推理的核心素养.
难度:容易.
【答案】BD
【分析】根据题意结合平均数、中位数、标准差以及极差的概念逐项分析判断.
【详解】对于选项A:设的平均数为,的平均数为,
则,
因为没有确定的大小关系,所以无法判断的大小,
例如:,可得;
例如,可得;
例如,可得;故A错误;
对于选项B:不妨设,
可知的中位数等于的中位数均为,故B正确;
对于选项C:因为是最小值,是最大值,
则的波动性不大于的波动性,即的标准差不大于的标准差,
例如:,则平均数,
标准差,
,则平均数,
标准差,
显然,即;故C错误;
对于选项D:不妨设,
则,当且仅当时,等号成立,故D正确;
故选:BD.
【点评】统计是每年常考题型,常以多选题呈现,涉及到频率分布直方图,条形图,扇形图,平均数,众数,中位数的估计值,方差,标准差,极值;试题往往比较简单,新教材中增加了第p百分位数
【知识链接】
(1)第百分位数的定义
一般地,一组数据的第p百分位数是这样一个值,它使得这组数据中至少有的数据小于或等于这个值,且至少有的数据大于或等于这个值.
(2)计算一组个数据的第百分位数的步骤:
第1步,按从小到大排列原始数据.
第2步,计算.
第3步,若不是整数,而大于的比邻整数为,则第百分位数为第项数据;若是整数,则第百分位数为第项与第项数据的平均数.
(3)标准差与方差
如果有个数据,,,那么平均数,标准差为:,方差:
(4)在频率分布直方图中,众数,中位数,平均数的估计值
①最高的小矩形底边中点的横坐标即是众数;
②中位数左边和右边的所有小矩形的面积和是相等的;
③平均数是频率分布直方图的“重心”,等于频率分布直方图中每个小矩形的面积乘小矩形底边中点的横坐标之和.
10.噪声污染问题越来越受到重视.用声压级来度量声音的强弱,定义声压级,其中常数是听觉下限阈值,是实际声压.下表为不同声源的声压级:
声源
与声源的距离
声压级
燃油汽车
10
混合动力汽车
10
电动汽车
10
40
已知在距离燃油汽车、混合动力汽车、电动汽车处测得实际声压分别为,则( ).
A. B.
C. D.
【命题意图】本题考查对数不等式的解法,对数函数的实际应用,考查数学运算的核心素养.
难度:中等.
【答案】ACD
【分析】根据题意可知,结合对数运算逐项分析判断.
【详解】由题意可知:,
对于选项A:可得,
因为,则,即,
所以且,可得,故A正确;
对于选项B:可得,
因为,则,即,
所以且,可得,
当且仅当时,等号成立,故B错误;
对于选项C:因为,即,
可得,即,故C正确;
对于选项D:由选项A可知:,
且,则,
即,可得,且,所以,故D正确;
故选:ACD.
【点评】指数函数和对数函数是高考的重点内容,小题中常涉及到相关函数的图象,不等式解法,复合函数的单调性,值域,有时也可在填空题中涉及开放性问题,难度可以从简单到难,涉及函数问题,一定要注意考虑定义域
【知识链接】
(1)对数的运算性质
如果,那么:
①;
②;
③.
(2)对数的换底公式
对数的换底公式:.
换底公式将底数不同的对数转化为底数相同的对数,进而进行化简、计算或证明.换底公式应用时究竟换成什么为底,由已知条件来确定,一般换成以10为底的常用对数或以为底的自然对数.
换底公式的变形及推广:
①;
②;
③(其中,,均大于0且不等于1,).
11.已知函数的定义域为,,则( ).
A. B.
C.是偶函数 D.为的极小值点
【命题意图】本题考查抽象函数问题,考查数学抽象的核心素养.
难度:中等.
【答案】ABC
【分析】方法一:利用赋值法,结合函数奇遇性的判断方法可判断选项ABC,举反例即可排除选项D.
方法二:选项ABC的判断与方法一同,对于D,可构造特殊函数进行判断即可.
【详解】方法一:
因为,
对于A,令,,故正确.
对于B,令,,则,故B正确.
对于C,令,,则,
令,
又函数的定义域为,所以为偶函数,故正确,
对于D,不妨令,显然符合题设条件,此时无极值,故错误.
方法二:
因为,
对于A,令,,故正确.
对于B,令,,则,故B正确.
对于C,令,,则,
令,
又函数的定义域为,所以为偶函数,故正确,
对于D,当时,对两边同时除以,得到,
故可以设,则,
当肘,,则,
令,得;令,得;
故在上单调递减,在上单调递增,
因为为偶函数,所以在上单调递增,在上单调递减,
显然,此时是的极大值,故D错误.
故选:.
【点评】抽象函数问题常使用赋值法,在解题过程中特别注意函数的单调性和奇偶性,抽象函数往往伴随着单调性,奇偶性考查
【知识链接】
(1) 赋值法;
(2) 举例法:
①如满足的函数高中阶段只有指数函数;
②如满足的函数高中阶段只有对数函数;
12.下列物体中,能够被整体放入棱长为1(单位:m)的正方体容器(容器壁厚度忽略不计)内的有( )
A.直径为的球体
B.所有棱长均为的四面体
C.底面直径为,高为的圆柱体
D.底面直径为,高为的圆柱体
【命题意图】本题考查立体几何的内嵌问题,考查直观想象的核心素养.
难度:中等偏上.
【答案】ABD
【详解】对于A选项,正方体内切球直径为,故A正确;
对于B选项,如图(1),正方体内部最大的正四面体棱长为,故B正确;
对于C选项,如图(2),底面直径为,可忽略不计,高为,可看作高为的线段,而正方体体对角线为,所以C错误;
对于选项D,如图(3),高为,可忽略不计,看作直径为的平面图,为各棱中点,六边形为正六边形,其棱长为,其内切圆直径为,所以,所以,,所以D正确;
【点评】立体几何每年高考都有1-2题小题,常涉及到体积问题,内切球,外接球问题,动点探索问题,单纯考体积则比较简单,如多选题涉及到动点探索问题则比较难;本题考查一个几何体能否能否完全放入一个正方体中,涉及到几何体的长、宽、高的最大值和长方体的中最大的长,宽、高进行比较;考查数形结合的思想.
三、填空题:本大题共4小题,每小题5分,共20分。
13.某学校开设了4门体育类选修课和4门艺术类选修课,学生需从这8门课中选修2门或3门课,并且每类选修课至少选修1门,则不同的选课方案共有________种(用数字作答).
【命题意图】本题考查排列组合问题,查数学运算的核心素养.
难度:容易
【答案】64
【分析】分类讨论选修2门或3门课,对选修3门,再讨论具体选修课的分配,结合组合数运算求解.
【详解】(1)当从8门课中选修2门,则不同的选课方案共有种;
(2)当从8门课中选修3门,
①若体育类选修课1门,则不同的选课方案共有种;
②若体育类选修课2门,则不同的选课方案共有种;
综上所述:不同的选课方案共有种.
故答案为:64.
【点评】本题中涉及到分类加法计数原理,解题时要能分辨是排列问题,还是组合问题,还是排列和组合的综合问题,本题考查比较简单,属于简单的组合问题;高考中还涉及到涂色问题,分配问题,二项式定理问题,难度一般中等偏下或者容易题.
【知识链接】
(1)二项展开式的通项
二项展开式中的()叫做二项展开式的通项,用表示,即通项为展开式的第项:.通项体现了二项展开式的项数、系数、次数的变化规律,是二项式定理的核心,它在求展开式的某些特定项(如含指定幂的项常数项、中间项、有理项、系数最大的项等)及其系数等方面有着广泛的应用.
(2)二项式系数的性质
①对称性:二项展开式中与首尾两端距离相等的两个二项式系数相等:
②增减性:当时,二项式系数递增,当时,二项式系数递减;
③最大值:当为奇数时,最中间两项二项式系数最大;当为偶数时,最中间一项的二项式系数最大.
(3)各二项式系数和
①展开式的各二项式系数和:
;
②奇数项的二项式系数和与偶数项的二项式系数和相等:
14.在正四棱台中,,则该棱台的体积为________.
【命题意图】本题考查台体体积,考查数学运算和直观想象的核心素养.
难度:容易.
【答案】/
【分析】结合图像,依次求得,从而利用棱台的体积公式即可得解.
【详解】如图,过作,垂足为,易知为四棱台的高,
因为,
则,
故,则,
所以所求体积为.
故答案为:.
【点评】立体几何的体积问题,表面积问题是常考问题,从简单的求体积,表面积,到利用割补法求解;有时也长考查利用等体积法求点到平面的距离。
【知识链接】
(1)柱体体积:
(2)椎体体积:
(3)台体体积:
(4)球的体积:
15.已知函数在区间有且仅有3个零点,则的取值范围是________.
【命题意图】本题考查三角函数图象和零点问题,考查数学运算的核心素养.
难度:中等偏下.
【答案】
【分析】令,得有3个根,从而结合余弦函数的图像性质即可得解.
【详解】因为,所以,
令,则有3个根,
令,则有3个根,其中,
结合余弦函数的图像性质可得,故,
故答案为:.
【点评】三角函数,解三角形是高考重点模块,小题中常考查三角函数的图象变换,根据图象求解析式,三角函数的单调性,对称性,周期等;解三角形部分常涉及到利用正余弦定理解三角形或解决实际问题;考查难度一般中等偏下;
【知识链接】
(1)三角函数的奇偶性
三角函数
取何值为奇函数
取何值为偶函数
()
()
()
()
()
①函数是奇函数⇔(),是偶函数⇔();
②函数是奇函数⇔(),是偶函数⇔();
③函数是奇函数⇔().
(2)三角函数的对称性
①函数的图象的对称轴由()解得,对称中心的横坐标由()解得;
②函数的图象的对称轴由()解得,对称中心的横坐标由()解得;
③函数的图象的对称中心由)解得.
16.已知双曲线的左、右焦点分别为.点在上,点在轴上,,则的离心率为________.
【命题意图】本题考查双曲线的离心率问题,综合考查了向量,正余弦定理的应用,考查数学运算的核心素养.
难度:中等.
【答案】/
【分析】方法一:利用双曲线的定义与向量数积的几何意义得到关于的表达式,从而利用勾股定理求得,进而利用余弦定理得到的齐次方程,从而得解.
方法二:依题意设出各点坐标,从而由向量坐标运算求得,,将点代入双曲线得到关于的齐次方程,从而得解;
【详解】方法一:
依题意,设,则,
在中,,则,故或(舍去),
所以,,则,
故,
所以在中,,整理得,
故.
方法二:
依题意,得,令,
因为,所以,则,
又,所以,则,
又点在上,则,整理得,则,
所以,即,
整理得,则,解得或,
又,所以或(舍去),故.
故答案为:.
【点睛】关键点睛:双曲线过焦点的三角形的解决关键是充分利用双曲线的定义,结合勾股定理与余弦定理得到关于的齐次方程,从而得解.
【点评】圆锥曲线是每年必考知识,小题中一般考1-2题,常涉及到离心率(范围),圆锥曲线方程,焦点三角形中的问题,面积等;难度一般较大;
【知识链接】
(1)双曲线点集:.
(2)椭圆点集.
(3)等轴双曲线
(,)当时称双曲线为等轴双曲线
①; ②离心率; ③两渐近线互相垂直,分别为;
④等轴双曲线的方程,;
(4)双曲线与渐近线的关系
①若双曲线方程为渐近线方程:
②若双曲线方程为(,)渐近线方程:
③若渐近线方程为,则双曲线方程可设为,
④若双曲线与有公共渐近线,则双曲线的方程可设为(,焦点在轴上,,焦点在轴上)
四、解答题:本大题共6小题,共70分。解答应写出必要的文字说明、证明过程或演算步骤。
17.已知在中,.
(1)求;
(2)设,求边上的高.
【命题意图】本题考查三角函数正弦两角和(差)公式,正(余)弦定理,三角形面积公式和等面积法,考查数学运算的核心素养.
难度:容易.
【答案】(1)
(2)6
【分析】(1)根据角的关系及两角和差正弦公式,化简即可得解;
(2)利用同角之间的三角函数基本关系及两角和的正弦公式求,再由正弦定理求出,根据等面积法求解即可.
【详解】(1),
,即,
又,
,
,
,
即,所以,
.
(2)由(1)知,,
由,
由正弦定理,,可得,
,
.
【点评】三角函数和解三角形是高考解答题必考题型之一,一般考查三角函数的两角和差公式,辅助角公式化简,解三角形中常涉及到中线,角平分线,面积(定值,最值,范围),周长(边)(定值,最值,范围)问题,考查难度一般中等偏下;
【知识链接】
(1) 中线问题:
①向量化:,
②角互补法:
(2) 角平分线问题:
①等面积法:,
②角互补法:
(3)三角形面积、周长、边最值范围问题
①基本不等式
②化角:利用正弦定理,,代入面积公式,再结合辅助角公式,根据角的取值范围,求面积的取值范围.
18.如图,在正四棱柱中,.点分别在棱,上,.
(1)证明:;
(2)点在棱上,当二面角为时,求.
【命题意图】本题考查线线平行,已知二面角求参数问题,考查数学运算的核心素养.
难度:中等偏下.
【答案】(1)证明见解析;
(2)1
【分析】(1)建立空间直角坐标系,利用向量坐标相等证明;
(2)设,利用向量法求二面角,建立方程求出即可得解.
【详解】(1)以为坐标原点,所在直线为轴建立空间直角坐标系,如图,
则,
,
,
又不在同一条直线上,
.
(2)设,
则,
设平面的法向量,
则,
令 ,得,
,
设平面的法向量,
则,
令 ,得,
,
,
化简可得,,
解得或,
或,
.
【点评】立体几何是高考解答题必考题型之一,第一问一般可通过传统法解决,常考平行和垂直关系,或者体积,表面积问题;第二问一般通过建系解决,常涉及到线面角,二面角的求解,或者已知线面角,面面角求参数,其中法向量是考查的重点;
【知识链接】
(1)法向量的求解法,求解后可通过去分母将法向量化简;
(2)直线和平面所成角
设直线的方向向量为,平面的一个法向量为,直线与平面所成的角为,则①;
②.
(3)平面与平面所成角(二面角)
①;
②
19.已知函数.
(1)讨论的单调性;
(2)证明:当时,.
【命题意图】本题考查利用导数讨论函数的单调性,利用导数解决不等式问题,考查数学运算的核心素养.
难度:中等.
【答案】(1)答案见解析
(2)证明见解析
【分析】(1)先求导,再分类讨论与两种情况,结合导数与函数单调性的关系即可得解;
(2)方法一:结合(1)中结论,将问题转化为的恒成立问题,构造函数,利用导数证得即可.
方法二:构造函数,证得,从而得到,进而将问题转化为的恒成立问题,由此得证.
【详解】(1)因为,定义域为,所以,
当时,由于,则,故恒成立,
所以在上单调递减;
当时,令,解得,
当时,,则在上单调递减;
当时,,则在上单调递增;
综上:当时,在上单调递减;
当时,在上单调递减,在上单调递增.
(2)方法一:
由(1)得,,
要证,即证,即证恒成立,
令,则,
令,则;令,则;
所以在上单调递减,在上单调递增,
所以,则恒成立,
所以当时,恒成立,证毕.
方法二:
令,则,
由于在上单调递增,所以在上单调递增,
又,
所以当时,;当时,;
所以在上单调递减,在上单调递增,
故,则,当且仅当时,等号成立,
因为,
当且仅当,即时,等号成立,
所以要证,即证,即证,
令,则,
令,则;令,则;
所以在上单调递减,在上单调递增,
所以,则恒成立,
所以当时,恒成立,证毕.
【点评】导数是高考解答题必考题型之一,常以压轴题出现,第一问常考查切线,单调性讨论问题,第二问常考查零点,不等式,恒成立,能成立,双变量(极值点偏移)问题;2023年导数考查难度做出了重要调整,从压轴题调整到中等难度题;
【知识链接】
(1) 单调性问题:一般考查
①导函数有效部分为一次函数型(可化为一次函数型):观察法
②导函数有效部分为二次函数可因式分解型(可化为二次函数可因式分解型):因式分解讨论法
③导函数有效部分为二次函数不可因式分解型:判别法
(2) 不等式的证明:
①最值法
②超越不等式:先证后用
对数型超越放缩:()
指数型超越放缩:()
③同构函数法
20.设等差数列的公差为,且.令,记分别为数列的前项和.
(1)若,求的通项公式;
(2)若为等差数列,且,求.
【命题意图】本题考查等差数列的通项公式,前项和问题,考查数学运算的核心素养.
难度:中等.
【答案】(1)
(2)
【分析】(1)根据等差数列的通项公式建立方程求解即可;
(2)由为等差数列得出或,再由等差数列的性质可得,分类讨论即可得解.
【详解】(1),,解得,
,
又,
,
即,解得或(舍去),
.
(2)为等差数列,
,即,
,即,解得或,
,,
又,由等差数列性质知,,即,
,即,解得或(舍去)
当时,,解得,与矛盾,无解;
当时,,解得.
综上,.
【点评】数列是高考解答题必考题型之一,第一问常考求通项,第二问常考求和
【知识链接】
等差数列证明方法:①定义法:()(或者)②等差中项法:
(2)等差数列判断方法有:①定义法;②等差中项法;③通项形如;④前项和形如
(3)等差数列常考性质:当时, ().
特别地,若,则().
21.甲、乙两人投篮,每次由其中一人投篮,规则如下:若命中则此人继续投籃,若末命中则换为对方投篮.无论之前投篮情况如何,甲每次投篮的命中率均为0.6,乙每次投篮的命中率均为0.8.由抽签确定第1次投篮的人选,第1次投篮的人是甲、乙的概率各为0.5.
(1)求第2次投篮的人是乙的概率;
(2)求第次投篮的人是甲的概率;
(3)已知:若随机变量服从两点分布,且,则.记前次(即从第1次到第次投篮)中甲投篮的次数为,求.
【命题意图】本题考查相互独立事件,数列递推关系,两点分布的数学期望,考查数学建模与数学运算的核心素养.
难度:中等偏上
【答案】(1)
(2)
(3)
【分析】(1)根据全概率公式即可求出;
(2)设,由题意可得,根据数列知识,构造等比数列即可解出;
(3)先求出两点分布的期望,再根据题中的结论以及等比数列的求和公式即可求出.
【详解】(1)记“第次投篮的人是甲”为事件,“第次投篮的人是乙”为事件,
所以,
.
(2)设,依题可知,,则
,
即,
构造等比数列,
设,解得,则,
又,所以是首项为,公比为的等比数列,
即.
(3)因为,,
所以当时,,
故.
【点睛】本题第一问直接考查全概率公式的应用,后两问的解题关键是根据题意找到递推式,然后根据数列的基本知识求解.
【点评】概率统计是高考解答题必考题型之一,常考查概率,数学期望,回归直线方程,独立性检验,条件概率等;考查常结合实际问题
【知识链接】
(1)二项分布
一般地,在重伯努利试验中,设每次试验中事件发生的概率为(),用表示事件发生的次数,则的分布列为,.
如果随机变量的分布列具有上式的形式,则称随机变量服从二项分布,记作.
(2)两点分布与二项分布的均值、方差
若随机变量服从两点分布,则,.
若,则,
(3)超几何分布
一般地,假设一批产品共有件,其中有件次品,从件产品中随机抽取件(不放回),用表示抽取的件产品中的次品数,则的分布列为,.
其中,,,,.
如果随机变量的分布列具有上式的形式,那么称随机变量服从超几何分布.
22.在直角坐标系中,点到轴的距离等于点到点的距离,记动点的轨迹为.
(1)求的方程;
(2)已知矩形有三个顶点在上,证明:矩形的周长大于.
【命题意图】本题考查轨迹方程,直线与抛物线的位置关系,圆锥曲线中相关的范围问题,考查数学运算与逻辑推理的核心素养.
难度:难
【答案】(1)
(2)见解析
【分析】(1)设,根据题意列出方程,化简即可;
(2)法一:设矩形的三个顶点,且,分别令,,且,利用放缩法得,设函数,利用导数求出其最小值,则得的最小值,再排除边界值即可.
法二:设直线的方程为,将其与抛物线方程联立,再利用弦长公式和放缩法得,利用换元法和求导即可求出周长最值,再排除边界值即可.
法三:利用平移坐标系法,再设点,利用三角换元再对角度分类讨论,结合基本不等式即可证明.
【详解】(1)设,则,两边同平方化简得,
故.
(2)法一:设矩形的三个顶点在上,且,易知矩形四条边所在直线的斜率均存在,且不为0,
则,令,
同理令,且,则,
设矩形周长为,由对称性不妨设,,
则.,易知
则令,
令,解得,
当时,,此时单调递减,
当,,此时单调递增,
则,
故,即.
当时,,且,即时等号成立,矛盾,故,
得证.
法二:不妨设在上,且,
依题意可设,易知直线,的斜率均存在且不为0,
则设,的斜率分别为和,由对称性,不妨设,
直线的方程为,
则联立得,
,则
则,
同理,
令,则,设,
则,令,解得,
当时,,此时单调递减,
当,,此时单调递增,
则,
,
但,此处取等条件为,与最终取等时不一致,故.
法三:为了计算方便,我们将抛物线向下移动个单位得抛物线,
矩形变换为矩形,则问题等价于矩形的周长大于.
设 , 根据对称性不妨设 .
则 , 由于 , 则 .
由于 , 且 介于 之间,
则 . 令 ,
,则,从而
故
①当时,
②当 时,由于,从而,
从而又,
故,由此
,
当且仅当时等号成立,故,故矩形周长大于.
.
【点睛】关键点睛:本题的第二个的关键是通过放缩得,同时为了简便运算,对右边的式子平方后再设新函数求导,最后再排除边界值即可.
【点评】平面解析几何是高考解答题必考题型之一,常考椭圆和抛物线,第一问主要考查圆锥曲线方程;第二问考查直线与圆锥曲线的位置关系,常涉及到面积问题,定值,定点,定直线问题;一般以压轴题出现;
【知识链接】
(1)根与系数的关系;
(2)绝对值三角不等式:
试卷给予我们的反思:
2023年高考数学全国Ⅰ卷在反套路、反机械刷题上下功夫,突出强调对基础知识和基本概念的深入理解和灵活掌握,注重考查学科知识的综合应用能力,落实中国高考评价体系中“四翼”的考查要求。同时,合理控制试题难度,科学引导中学教学,力图促进高中教学与义务教育阶段学习的有效衔接,促进考教衔接,引导学生提高在校学习效率,避免机械、无效的学习。
结合2023年高考数学全国Ⅰ卷,我们在高三复习过程中,要更注重一下四点:
1、强基础:加强基础知识和基本概念的讲解,通过例题的变形,横纵向的对比,帮助学生更好的理解知识和相关概念;
2、重情境:涉及到相关的情景题,文化题都要多重视,特别重视和生活实际的联系,科技前言的应用,时事热点的相关试题;
3、深探究:在高三复习过程中,探索性的问题,多引导学生思考,培养学生探究习惯,比如先猜后证,培养学生科学探究能力;
4、精训练:精做题,要让学生跳出题海,针对学生的薄弱点进行突破。
相关试卷
这是一份2023年高考数学真题完全解读(新高考Ⅱ卷)(非官方),共24页。试卷主要包含了选择题,填空题,解答题等内容,欢迎下载使用。
这是一份2023年高考数学真题完全解读(全国甲卷理科)(非官方),共36页。试卷主要包含了基础学科的考查重点,高考试卷的命题探究,高考复习的目标导向,平面与平面垂直等内容,欢迎下载使用。
这是一份2023年高考数学真题完全解读(全国甲卷文科),共37页。试卷主要包含了题型与分值分布,题目难度和复杂度,知识点覆盖详细情况说明,高考试卷命题探究,高考复习建议等内容,欢迎下载使用。