所属成套资源:2023-2024学年度高一化学同步精品讲义(沪科版必修第二册)
- 5.3.2 化学变化中的能量变化(第2课时)-2023-2024学年度高一化学同步精品讲义(沪科版必修第二册) 其他 2 次下载
- 如何测定菠菜中铁元素的含量-2023-2024学年度高一化学同步精品讲义(沪科版必修第二册) 其他 2 次下载
- 6.1.1 化学反应速率(第1课时 化学反应速率的概念和简单计算)-2023-2024学年度高一化学同步精品讲义(沪科版必修第二册) 其他 3 次下载
- 6.1.2 化学反应速率(第2课时 影响化学反应速率的因素)-2023-2024学年度高一化学同步精品讲义(沪科版必修第二册) 其他 3 次下载
- 6.2.1 化学平衡(第1课时 可逆反应和化学平衡状态)-2023-2024学年度高一化学同步精品讲义(沪科版必修第二册) 其他 3 次下载
第5章 金属及其化合物(章末复习)-2023-2024学年度高一化学同步精品讲义(沪科版必修第二册)
展开
第5章 金属及其化合物复习
学习聚焦
常见考法
常见考法一 直接考查金属及其化合物的性质和用途
【例1】下列有关化学反应的叙述正确的是
A.室温下,Na在空气中反应生成Na2O2
B.室温下,Al与4.0 mol﹒L-1NaOH溶液反应生成NaAlO2
C.室温下,Cu与浓HNO3反应放出NO气体
D.室温下,Fe与浓H2SO4反应生成FeSO4
【答案】B
【解析】A项,室温下,钠与空气中氧气反应生成氧化钠,故A错误;B项,室温下,铝与NaOH溶液反应生成偏铝酸钠和氢气,故B正确;C项,室温下,铜与浓硝酸反应生成二氧化氮气体,故C错误;D项,室温下,铁在浓硫酸中发生钝化,故D错误。故选B。
必杀技
1.钠和盐溶液反应,不能置换出盐中的金属,与熔融的盐反应才能置换出盐中的金属。
2.无论Na与O2反应生成Na2O还是Na2O2,只要参与反应的Na的质量相等,则转移电子的物质的量一定相等,但得到Na2O2的质量大于Na2O的质量。
3.不能用Ca(OH)2鉴别Na2CO3和NaHCO3溶液,应选用CaCl2或BaCl2溶液。
4.除去CO2中的HCl气体,应选用饱和的NaHCO3溶液。
5.向饱和的Na2CO3溶液中通入过量CO2,有NaHCO3晶体析出。
6.铝热反应不仅仅是单质铝与Fe2O3反应,还包含制取其他难熔金属的反应,由于铝热剂是混合物,故铝热反应不能用于工业上冶炼铁。
7.并不是Al与所有金属氧化物均能组成铝热剂,该金属氧化物对应的金属活泼性应比铝弱。
8.Al2O3、Al(OH)3与NaOH溶液的反应常用于物质的分离提纯。Al(OH)3不溶于氨水,所以实验室常用铝盐和氨水来制备Al(OH)3。
9.自然界中有少量游离态的铁(陨石中),纯净的铁块是银白色的,而铁粉是黑色的。
10.Fe与O2、H2O(g)反应的产物都是Fe3O4而不是Fe2O3。Fe与Cl2反应时生成FeCl3,与S反应时生成FeS,说明Cl2的氧化性大于S。常温下,Fe、Al在冷的浓硫酸和浓硝酸中发生钝化,但加热后继续反应。Fe在Cl2中燃烧,无论Cl2过量还是不足均生成FeCl3。
11.Fe3+的检验方法较多,如观察溶液颜色法(棕黄色)、NaOH溶液法(生成红褐色沉淀)、KSCN溶液法(生成红色溶液),前面两种方法需溶液中Fe3+浓度较大时才适用,最好也最灵敏的方法是KSCN溶液法。Fe2+的检验可采用先加入KSCN溶液后再加入氧化剂的方法。
12.制备Fe(OH)2的方法很多,原则有两点:一是溶液中的溶解氧必须提前除去;二是反应过程中必须与O2隔绝。同时要牢记Fe(OH)2转化为Fe(OH)3时溶液的颜色变化(白色沉淀迅速变成灰绿色,最后变成红褐色)。
【同步练习1】下列推理正确的是
A.铝粉在氧气中燃烧生成Al2O3,故钠在氧气中燃烧生成Na2O
B.铁能从硫酸铜溶液中置换出铜,故钠也能从硫酸铜溶液中置换出铜
C.活泼金属钠保存在煤油中,故活泼金属铝也保存在煤油中
D.钠与氧气、水等反应时钠均作还原剂,故金属单质参与反应时金属单质均作还原剂
【答案】D
【解析】钠在氧气中燃烧生成Na2O2,A项错误;钠非常活泼,钠加入硫酸铜溶液中,钠先与水反应生成NaOH,NaOH再与硫酸铜反应生成氢氧化铜沉淀,B项错误;由于钠易与水、氧气反应,故为了隔绝空气保存在煤油中;铝在空气中易与氧气反应生成致密的氧化物保护膜,故不需要保存在煤油中,放在广口瓶中即可,C项错误;由于金属单质在反应中,化合价均升高被氧化,故金属单质参与反应时金属单质均作还原剂,D项正确。
常见考法二 CO2与NaOH溶液反应所得溶液溶质成分的判断
【例2】向250 mL 1 mol/L的NaOH溶液通入一定量的CO2。
(1)在NaOH溶液中通入一定量的CO2后,溶液中溶质的可能组成是:
① ;② ;③ ;④ 。
(2)最多可吸收CO2________L(标准状况下)。
(3)如果通入5.6 L的CO2(标准状况下),写出溶液中溶质的组成及物质的量。
【答案】(1)①NaOH和Na2CO3;②Na2CO3;③Na2CO3和NaHCO3;④NaHCO3。
(2)5.6
(3)0.1 mol Na2CO3和0.05 mol NaHCO3
【解析】题干中“一定量的CO2”包括少量、适量、过量几种情况,在解题时要分类讨论。讨论方法见下面的“必杀技”。
必杀技
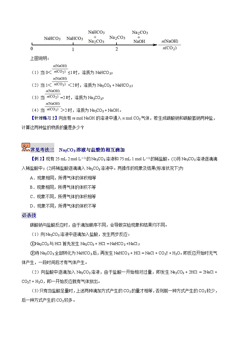
CO2气体被NaOH溶液吸收会发生如下反应:2NaOH + CO2 = Na2CO3 + H2O ①
当CO2过量时,又发生:Na2CO3 + CO2 + H2O = 2NaHCO3
两式相加,得:NaOH + CO2 = NaHCO3 ②
溶液中溶质的成分与有关,可用数轴表示为:
上图说明:
(1)当0<≤1时,溶质为NaHCO3;
(2)当1<<2时,溶质为Na2CO3 + NaHCO3;
(3)当=2时,溶质为Na2CO3;
(4)当>2时,溶质为Na2CO3 + NaOH。
【针对练习2】向含有m mol NaOH的溶液中通入n mol CO2气体,若生成碳酸钠和碳酸氢钠两种盐,计算这两种盐的物质的量是多少?
【答案】Na2CO3,(m-n) mol NaHCO3,(2n-m) mol
【解析】设Na2CO3为x mol,NaHCO3为y mol,根据钠元素的守恒,得2x+y=m,再根据碳元素的守恒得x+y=n,联立解出x、y即为答案。
常见考法三 Na2CO3溶液与盐酸的相互滴加
【例2】现有25 mL 2 mol·L-1的Na2CO3溶液和75 mL 1 mol·L-1的稀盐酸。(1)将Na2CO3溶液逐滴滴入稀盐酸中;(2)将稀盐酸逐滴滴入Na2CO3溶液中。两操作的现象及结果(标准状况下)为
A.现象相同,所得气体的体积相等
B.现象相同,所得气体的体积不等
C.现象不同,所得气体的体积相等
D.现象不同,所得气体的体积不等
【答案】D
【解析】Na2CO3为0.05 mol,HCl为0.075 mol,按第一种混合方式,发生的反应为Na2CO3 + 2HCl = 2NaCl + CO2↑ + H2O,立刻有气泡,产生的气体按盐酸计算,为0.0375 mol;如果按第二种混合方式,发生的反应依次为Na2CO3 + HCl = NaHCO3 +NaCl,NaHCO3 + HCl = NaCl + CO2↑ + H2O,开始没气泡,后来才有气泡,产生的气体为0.025 mol。答案为D。
必杀技
碳酸钠与盐酸反应时,由于滴加顺序不同,会导致实验现象和结果均不同。
(1)向Na2CO3溶液中逐滴加入盐酸,发生两步反应:
①Na2CO3与HCl首先发生Na2CO3 + HCl = NaHCO3 +NaCl;
②待Na2CO3全部转化为NaHCO3后,再发生NaHCO3 + HCl = NaCl + CO2↑ + H2O。即反应开始时无气体产生,一段时间后才有气体产生。
(2)向盐酸中逐滴加入Na2CO3溶液,由于盐酸一开始相对过量,即发生Na2CO3 + 2HCl = 2NaCl + CO2↑ + H2O,即一开始反应就有气体放出。
(3)只有当盐酸足量时,上述两种滴加方式产生的CO2的量才相等,否则前一种方式产生的CO2较少,后一种方式产生的CO2较多。
【针对练习3】下列各组物质相互作用,生成物不随反应条件或反应物的用量变化而变化的是
A.Na和O2 B.NaOH和CO2
C.NaHCO3和NaOH D.Na2CO3和HCl
【答案】C
【解析】选项A的生成物可能是Na2O或Na2O2;选项B的生成物可能是Na2CO3或NaHCO3;选项C的反应是唯一的,生成Na2CO3+H2O;选项D的生成物可能是NaHCO3+NaCl,也可能是NaCl+CO2+H2O。答案为C。
常见考法四 铁和酸的反应
【例4】常温下,铁遇浓硫酸或浓硝酸发生钝化,某同学将一洁净光亮的铁片放入浓硫酸中,请设计实验证明钝化的发生。
提示:钝化后,在铁片的表面上会生成一层致密的氧化物保护膜。将钝化后的铁片放入硫酸铜溶液中,若表面不出现红色物质,证明铁片被钝化了。
【答案】将钝化后的铁片放入硫酸铜溶液中,若表面不出现红色物质,证明铁片被钝化了。
【解析】如果铁被钝化了,则表面上有Fe3O4保护膜,与硫酸铜溶液不会发生反应;如果铁没有被钝化,则会与硫酸铜溶液发生置换反应。
必杀技
1.铁和非氧化性酸(如稀硫酸、盐酸)反应,生成Fe2+和H2:Fe+2H+ = Fe2++H2↑
2.常温下,铁遇浓硫酸或浓硝酸,发生钝化,即在表面上生成一层致密的氧化物保护膜。
3.在加热时,铁遇浓硫酸或浓硝酸,生成Fe3+。如果铁过量,则进一步反应生成Fe2+。
4.铁与稀硝酸反应生成Fe3+,如果铁过量,则进一步反应生成Fe2+。
【针对练习4】(双选)将铁屑溶于过量盐酸后,再加入下列物质,会有三价铁生成的是
A.硫酸 B.氯水 C.硝酸锌 D.氯化铜
【答案】BC
【解析】氯水中的Cl2具有强氧化性,可把Fe2+氧化为Fe3+;硝酸锌中的NO3-与过量盐酸中的H+,相当于是硝酸,也能把Fe2+氧化为Fe3+。答案为BC。
常见考法五 FeBr2、FeI2与Cl2反应的离子方程式的书写
【例5】向100 mL FeBr2溶液中通入0.1 mol氯气,发现溶液中有一半溴离子被氧化为溴单质,求FeBr2溶液的物质的量的浓度。
提示:把x mol FeBr2分开,为x mol Fe2+和2x mol Br-,Cl2先氧化Fe2+,再氧化Br -。
【答案】1 mol/L
【解析】把x mol FeBr2分开,为x mol Fe2+和2x mol Br-,Cl2先氧化Fe2+:2Fe2++Cl2=2Fe3++2Cl-,消耗Cl2 x/2mol,Cl2再氧化一半的溴离子:2Br-+Cl2=Br2+2Cl-,消耗Cl2 x mol。依题意,x/2+x/2=0.1,得x=0.1。所以FeBr2溶液的物质的量的浓度为1 mol/L。
必杀技
Fe2+、Br -、I-的还原性顺序为I->Fe2+>Br -。
1.Cl2与FeBr2溶液反应时,先氧化Fe2+,再氧化Br -。
2.Cl2与FeI2溶液反应时,先氧化I-,再氧化Fe2+。
【针对练习5】已知:还原性I->Fe2+>Br -。向含有1 mol FeI2和2 mol FeBr2的溶液中通入一定量的Cl2。
(1)若通入2 mol Cl2,此时被氧化的离子是 ,被氧化的离子的物质的量分别是 。
(2)若通入3 mol Cl2,则被氧化的离子是 ,对应氧化产物的物质的量分别是 。
【答案】(1)I-、Fe2+ 2 mol、2 mol
(2)I-、Fe2+、Br - 2 mol、3 mol、1 mol
【解析】在混合溶液中,实际上与氯气反应的是三种离子:I-为2 mol,Fe2+为3 mol,Br -为4 mol,按照“还原性I->Fe2+>Br -”依次反应即可作答。
常见考法六 能量变化与化学键键能的关系
【例6】白磷与氧气在一定条件下可以发生如下反应:P4 + 3O2 = P4O6。已知断裂下列化学键需要吸收的能量分别为:P—P 198 kJ/mol,P—O 360 kJ/mol,O=O 498 kJ/mol。
根据上图所示的分子结构和有关数据,计算该反应的能量变化,正确的是
A.释放1638 kJ的能量
B.吸收1638 kJ的能量
C.释放126 kJ的能量
D.吸收126 kJ的能量
【答案】A
【解析】拆开反应物的化学键需要吸热能量为198×6+498×3=2682 kJ,形成生成物的化学键释放的能量为360×12=4320kJ,二者之差为释放能量4320kJ-2682 kJ=1638 kJ。答案为A。
必杀技
在化学反应中,反应物中的化学键断裂需要吸收能量,生成物中新的化学键生成会放出能量,所以用化学键键能的变化,可得知化学反应的能量变化。
【同步练习6】氢气在氧气中燃烧产生蓝色火焰,在反应中,破坏1 mol H—H键需要吸收的能量为Q1 kJ,破坏1 mol O=O键需要吸收的能量为Q2 kJ,形成1 mol H—O键放出的能量为Q3 kJ。下列关系式中,正确的是
A.2Q1 + Q2 > 4Q3 B.2Q1 + Q2 < 4Q3
C.Q1 + Q2 < Q3 D.Q1 + Q2 = Q3
【答案】B
【解析】2H2+O2=2H2O,该反应是放热反应,断键吸热小于成键放热。答案为B。
常见考法七 原电池正负极的判断方法
【例7】汽车的启动电源常用铅酸蓄电池。其结构如图所示,放电时的电池反应为PbO2+Pb+2H2SO4= 2PbSO4+2H2O。根据此反应判断下列说法正确的是
A.PbO2是电池的负极
B.Pb是电池的负极
C.PbO2得电子,被氧化
D.电池放电时,溶液的酸性增强
【答案】B
【解析】在反应式中,单质Pb化合价升高失电子,作电池的负极。答案为B。
必杀技
1.由两极材料判断。一般是较活泼的金属为负极,活泼性较弱的金属或能导电的非金属为正极。
2.根据电流方向或电子流动方向判断。电流是由正极流向负极,电子是由负极流向正极。
3.根据电解质溶液内离子的定向移动方向判断。在原电池的电解质溶液内,正离子移向的是正极,负离子移向的是负极。
4.根据原电池两极发生的变化来判断。原电池的负极总是失电子,发生氧化反应,正极总是得电子,发生还原反应。
5.根据X极质量的增加或减少。工作后,X极质量增加,说明溶液中的正离子在X极(正极)放电;反之,X极质量减少,说明X极的金属溶解,X极为负极。
6.根据X极有气泡冒出。工作后,X极上有气泡冒出,这是因为放出了氢气,说明X极为正极。
【针对练习7】如图所示的装置中,M为金属活动性顺序表中位于氢之前的金属,N为石墨棒,下列关于此装置的叙述中不正确的是
A.N上有气体放出
B.M为负极,N为正极
C.是化学能转变为电能的装置
D.导线中有电流通过,电流方向是由M到N
【答案】D
【解析】M是活泼金属作负极,电子的流向是M经导线到N,所以电流和方向是由N经导线到M,选项D的说法是错误的。答案为D。
分层提分
题组A 基础过关练
1.下列说法不正确的是
A.Na-K合金用作快中子反应堆的导热剂
B.MgO是一种常用的耐高温材料
C.亚铁盐是常用的补血药剂
D.石英坩埚常用来熔融碱
【答案】D
【解析】选项A,Na-K合金常温下为液体,具有良好的导热性,常用于快中子反应堆的导热剂,故A说法正确;选项B,MgO熔沸点高,常用作耐高温材料,故B说法正确;选项C,铁是制造血红蛋白必不可缺少的原料,因此亚铁盐是常用补血剂,故C说法正确;选项D,石英是SiO2,属于酸性氧化物,与碱能发生反应,因此石英坩埚不能熔融碱,常用铁制坩埚,故D说法错误。答案选D。
2.下列关于金属冶炼的叙述正确的是
A.工业上可利用铝热反应大量冶炼金属铁
B.金属钠、铝和铜都可用还原法制备
C.电解饱和氯化镁溶液可得金属镁
D.用足量CO还原铁矿石可得到金属铁
【答案】D
【解析】选项A,工业冶铁主要用铁矿石与CO反应;选项B,金属钠和铝一般用电解法冶炼;选项C,镁的冶炼是电解熔融的氯化镁。答案为D。
3.下列选项中的哪种物质可以与氧化铁在高温下发生铝热反应
A.焦炭 B.一氧化碳 C.氧化铝 D.金属铝粉
【答案】D
【解析】“铝热反应”利用的是铝的还原性强、在反应中放热多的特点。答案为D。
4.利用下列化学反应能设计成原电池的是
A.CH4+2O2CO2+2H2O
B.CaCO3+2HCl===CaCl2+CO2↑+H2O
C.Na2O+H2O===2NaOH
D.Al2O3+2NaOH===2NaAlO2+H2O
【答案】A
【解析】能设计成原电池的反应应该是氧化还原反应。答案为A。
5.下列反应中生成物总能量高于反应物总能量的是
A.碳酸钙受热分解 B.乙醇燃烧
C.铝粉与氧化铁粉末反应 D.氧化钙溶于水
【答案】A
【解析】“生成物总能量高于反应物总能量”,指的是吸热反应。答案为A。
6.下列有关铁及其化合物的说法中不正确的是
A.为了防止氯化亚铁溶液久置变质,常在其溶液中加入少许铁钉
B.将饱和FeCl3溶液滴入沸水中,能形成胶体
C.新制的氢氧化亚铁沉淀露置在空气中最终会变为红褐色
D.除去FeCl3溶液中的FeCl2杂质可以向溶液中加铁粉,然后过滤
【答案】D
【解析】对于选项D,加入铁粉,反应掉的是Fe3+,而不是Fe2+。答案为D。
7.在给定条件下,下列选项所示的物质间转化均能实现的是
A.SO2CaSO3CaSO4
B.FeFe2O3FeCl3
C.HCl(aq)Cl2Ca(ClO)2
D.Cu2(OH)2CO3CuOCuCl2(aq)
【答案】D
【解析】选项A,二氧化硫与氯化钙溶液不能反应生成亚硫酸钙,物质间转化不能实现,选项A错误;选项B,铁在氧气中点燃反应生成四氧化三铁而不能直接转化为氧化铁,物质间转化不能实现,选项B错误;选项C,盐酸溶液与二氧化锰共热反应不能生成氯气,应该为浓盐酸与二氧化锰共热才能得到氯气,物质间转化不能实现,选项C错误;选项D,碱式碳酸铜受热分解生成氧化铜,氧化铜与盐酸反应生成氯化铜,物质间转化能均能实现,选项D正确 。答案选D。
8.下列关于铝及其化合物说法,不正确的是
A.明矾可用作净水剂和消毒剂
B.利用铝热反应可冶炼高熔点金属
C.铝可用作包装材料和建筑材料
D.氢氧化铝可用作治疗胃酸过多的药物
【答案】A
【解析】A项,明矾溶于水可生成具有吸附性的氢氧化铝胶体,可以净水但不能消毒,故A错误;B项,铝热反应是金属铝和沸点较高的金属氧化物之间反应冶炼高熔点金属的过程,故B正确;C项,铝具有良好的延展性,铝箔可以做包装材料,铝合金硬度大密度小常用做建筑材料,故C正确;D项,胃酸主要成分为HCl,氢氧化铝具有弱碱性可中和过多胃酸,故D正确;故选A。
9.已知反应X+Y=M+N为放热反应,对该反应的下列说法正确的是
A.X的能量一定高于M
B.Y的能量一定高于N
C.X和Y的总能量一定高于M和N的总能量
D.因该反应是放热反应,所以不必加热就可反应
【答案】C
【解析】从物质总能量的角度看,放热反应就是“反应物的总能量高于生成物的总能量”,答案为C。
10.下列有关物质的性质与用途具有对应关系的是
A.铝的金属活泼性强,可用于制作铝金属制品
B.氧化铝熔点高,可用作电解冶炼铝的原料
C.氢氧化铝受热分解,可用于中和过多的胃酸
D.明矾溶于水并水解形成胶体,可用于净水
【答案】D
【解析】A项,铝在空气中可以与氧气反应生成致密氧化铝,致密氧化铝包覆在铝表面阻止铝进一步反应,铝具有延展性,故铝可用于制作铝金属制品,A错误;B项,氧化铝为离子化合物,可用作电解冶炼铝的原料,B错误;C项,氢氧化铝为两性氢氧化物,可以用于中和过多的胃酸,C错误;D项,明矾溶于水后电离出的铝离子水解生成氢氧化铝胶体,氢氧化铝胶体能吸附水中的悬浮物,用于净水,D正确;故选D。
题组B 能力提升练
11.将一定量的金属M(在化合物中显+2价)加入到硝酸锌、硝酸铜的混合溶液中,充分反应后过滤,得到滤渣和无色溶液,下列说法不正确的是
A.M的金属活动性一定强于铜
B.M可能是金属铁
C.所得滤渣中可能有三种金属
D.滤液中的正离子可能为M2+和Zn2+
【答案】B
【解析】解题时请注意反应后得到的是“无色溶液”。选项A,硝酸铜溶液显蓝色,根据充分反应后过滤,得到滤渣和无色溶液,说明硝酸铜一定完全反应,M的金属活动性一定强于铜,故A正确。选项B,如果M是铁,铁和硝酸铜反应生成硝酸亚铁和铜,硝酸亚铁溶液显浅绿色,不能得到无色溶液,M不可能是金属铁,故B错误,符合题意。选项C,如果M的金属活动性强于锌和铜,加入的M过量,所得滤渣中有铜、锌、M三种金属,故C正确,不符合题意。选项D,如果M的活动性强于铜,弱于锌,硝酸铜完全反应,硝酸锌没有反应,滤液中的阳离子为M2+和Zn2+,故D正确,不符合题意。答案为B。
12.下列说法不正确的是
A.铁粉与氧化铝发生的铝热反应可用于焊接铁轨
B.镁燃烧会发出耀眼的白光,可用于制造信号弹和焰火
C.熟石膏与水混合成糊状后能很快凝固,常用于制作模型和医疗石膏绷带
D.工业上可用氨水消除燃煤烟气中的二氧化硫
【答案】A
【解析】A项,铁粉与氧化铝不能发生铝热反应,A说法不正确;B项,镁燃烧会发出耀眼的白光,可以照亮黑暗的夜空和地面,因此,其可用于制造信号弹和焰火,B说法正确;C项,粉末状的熟石膏与水混合成糊状后能很快凝固转化为坚固的块状生石膏,其常用于制作模型和医疗石膏绷带,C说法正确;D项,二氧化硫属于酸性氧化物,其可以与碱反应生成盐和水,而氨水属于碱性的溶液,工业上可用氨水吸收燃煤烟气中的二氧化硫从而削除污染,D说法正确。故选A。
13.如图是某同学设计的用化学电源使LED灯发光的装置。下列有关该装置的说法正确的是
A.铜为负极,其附近的溶液变蓝,溶液中有Cu2+产生
B.其能量转化的形式主要是化学能→电能→光能
C.如果将锌片换成铁片,电路中的电流方向将发生改变
D.如果将稀硫酸换成柠檬汁,LED灯将不会发光
【答案】B
【解析】选项A,锌比铜活泼作负极,选项A错。选项B,原电池反应产生电流,电流使灯泡发光,选项B正确。选项C,把锌换成铁,依然是铁作负极,电流方向不变。选项D,将稀硫酸换成柠檬汁,柠檬汁仍是酸性电解质溶液,可以构成原电池。答案为B。
14.下列说法错误的是
A.铁、锰、铬以及他们的合金称为黑色金属材料
B.用铬酸做氧化剂可以使铝表面的氧化膜产生美丽的颜色
C.可溶性铜盐有毒,但在生命体中,铜是一种不可缺少的微量元素
D.钠与水反应、镁与沸水反应、红色的铁与高温水蒸气反应均生成碱和氢气
【答案】D
【解析】A项,冶金工业上把铁、锰、铬及其合金分为黑色金属,其他的金属称为有色金属,故A正确。B项,铬酸具有强氧化性,可以将铝制品表面的铝氧化生成氧化铝薄膜,铬元素附着在薄膜上产生美丽的颜色,故B正确。C项,可溶性铜盐是重金属盐,能使蛋白质变性,但在生命体中,铜元素对于人体也至关重要,故C正确。D项,铁与高温水蒸气反应生成四氧化三铁和氢气,故D错误。答案为D。
15.关于氢氧化铁胶体的制备正确的是
A.将小烧杯中25mL氢氧化钠溶液加至沸腾,向其中滴加氯化铁饱和溶液,加热煮沸至溶液呈红褐色,停止加热
B.制备氢氧化铁胶体时,可以用蒸馏水也可以用自来水
C.制备氢氧化铁胶体的原理是
D.将小烧杯中25mL蒸馏水加至沸腾,向沸水中逐滴加入5~6滴氯化铁饱和溶液,继续煮沸至溶液呈红褐色,停止加热
【答案】D
【解析】选项A,得到的是氢氧化物铁的沉淀。选项B,不能使用自来水。选项C,不能写沉淀符号。选项D是制备氢氧化物铁胶体的正确操作方法。答案为D。
16.如图所示装置可用来制取Fe(OH)2和观察Fe(OH)2在空气中被氧化时的颜色变化。实验提供的试剂:铁屑、6mol/L硫酸溶液、NaOH溶液。下列说法错误的是
A.B中盛有一定量的NaOH溶液,A中应预先加入的试剂是铁屑
B.实验开始时应先将活塞E关闭
C.生成Fe(OH)2的操作为:关闭E,使A中溶液压入B瓶中
D.取下装置B中的橡皮塞,使空气进入,沉淀颜色最终变成红褐色
【答案】B
【解析】实验时,先打开E,利用A中产生的氢气排出装置内的空气,再关闭E,让继续产生的氢气把生成的FeSO4溶液压入B中。答案为B。
17.某同学设计如图装置(气密性已检查)制备Fe(OH)2白色沉淀。
请回答:
(1) 仪器1的名称________。装置5的作用________。
(2) 实验开始时,关闭K2,打开K1,反应一段时间后,再打开K2,关闭K1,发现3中溶液不能进入4中。请为装置作一处改进,使溶液能进入4中________。
(3) 装置改进后,将3中反应后溶液压入4中,在4中析出了灰绿色沉淀。从实验操作过程分析没有产生白色沉淀的原因________。
【答案】(1)分液漏斗 液封,防止空气进入装置4
(2)在装置2、3之间添加控制开关(弹簧夹)
(3)装置4内的空气没有排尽
【解析】该装置制备Fe(OH)2白色沉淀的思路是在排尽空气的气氛中,先将铁屑和稀硫酸反应得到FeSO4,再利用气体产生的气压把FeSO4溶液压至装置4中与NaOH反应,得到Fe(OH)2,注意所需试剂也需要加热除掉溶解氧。
题组C 培优拔尖练
18.部分含铁物质的分类与相应化合价关系如图所示。下列推断不合理的是
A.可与反应生成
B.既可被氧化,也可被还原
C.可将加入浓碱液中制得的胶体
D.可存在b→c→d→e→b的循环转化关系
【答案】C
【解析】图中所示铁元素不同化合价的物质:a为Fe,b为FeCl2、FeSO4、Fe(NO3)2等Fe(II)的盐类物质,c为Fe(OH)2,e为FeCl3、Fe2(SO4)3、Fe(NO3)3等Fe(III)的盐类物质,d为Fe(OH)3。A项,Fe与Fe(III)的盐类物质可发生反应生成Fe(II)的盐类物质,如Fe+2FeCl3=3FeCl2,故A不选;B项,Fe(II)为铁元素的中间价态,既有还原性也有氧化性,因此既可被氧化,也可被还原,故B不选;C项,Fe(III)的盐类物质与浓碱液反应生成Fe(OH)3沉淀,制备Fe(OH)3胶体操作为:向沸水中滴加饱和FeCl3溶液,继续煮沸至溶液呈红褐色,停止加热,故C选;D项,b→c→d→e→b转化如FeCl2 Fe(OH)2 Fe(OH)3 FeCl3 FeCl2,故D不选;故选C。
19.某学生用50 mL NaOH溶液吸收CO2气体制备Na2CO3溶液,为防止因通入的CO2气体过量生成NaHCO3,他设计了如下的实验步骤。
a.用25 mL NaOH溶液吸收过量的CO2气体至气体不再溶解。
b.小心煮沸溶液两分钟。
c.在得到的溶液中加入另外一半(25 mL)氢氧化钠溶液,使溶液充分混合。
(1)写出步骤a化学方程式 。
(2)步骤b的目的是 。
(3)步骤c 的化学方程式为 。
【答案】NaOH+CO2 = NaHCO3
(2)除去溶液中溶解的CO2
(3)NaHCO3+NaOH = Na2CO3+H2O
【解析】因为CO2和NaOH溶液很难做到恰好完全反应,可把NaOH溶液等分为两份,并进行下列实验:
通CO2后再加热煮沸,是为了赶走溶解在溶液中的CO2,混合时反应的化学方程式为:NaHCO3 + NaOH = Na2CO3 + H2O。
20.铁是日常生活中用途最广、用量最大的金属材料。
(1)某实验小组利用右图装置验证铁与水蒸气的反应。
① 试管中反应的化学方程式是 。
② 实验结束后,取出少量反应后的固体于试管中,加入过量盐酸,固体完全溶解,所得溶液中存在的正离子是 (填序号)。
a.一定有Fe2+、H+和Fe3+
b.一定有Fe2+、H+,可能有Fe3+
c.一定有Fe2+、Fe3+,可能有 H+
d.一定有Fe3+、H+,可能有Fe2+
(2)另称取一定量的铁钉放入适量的浓硫酸中,加热,充分反应后收集气体。经测定气体中含有SO2、CO2和H2。
① 气体中混有CO2的原因是(用化学方程式表示) 。
② 将672 mL(标准状况)收集到的气体通入足量溴水中,发生反应:
SO2 + Br2 + 2H2O = 2HBr + H2SO4,然后加入足量BaCl2溶液,经洗涤、干燥得到固体4.66 g。由此推知收集到的气体中SO2的体积分数是 。
【答案】1)3Fe + 4H2O(g) Fe3O4 + 4H2 b
(2)C+2H2SO4(浓)CO2↑+2SO2↑+2H2O 66.7%
【解析】铁与水蒸气反应生成的固体是Fe3O4,可能还有未反应的铁,所以加盐酸时,还要考虑铁可能参与的反应。另外,铁钉是铁碳合金,含有碳的单质会与浓硫酸反应。最后一步的计算,根据关系式:SO2 ~ H2SO4~BaSO4,SO2 的物质的量等于BaSO4的物质的量,为4.66/233=0.02 (mol),即448 mL,所以SO2的体积分数是448/672 ×100% =66.7%。
21.一个完整的氧化还原反应方程式可以拆写成两个“半反应式”,如2Fe3++Cu = 2Fe2++Cu2+,可拆写为氧化反应式:Cu-2e = Cu2+,还原反应式:2Fe3++2e = 2Fe2+。并由此实现了化学能与电能的相互转化。据此,回答下列问题。
(1)将反应Zn+2H+= Zn2++H2↑拆写为两个“半反应式”,氧化反应式为:______________________,还原反应式为:_________________________。
(2)由题(1)反应,设计成原电池如图所示:若电极a为Zn,
电极b可选择材料:________(只填一种);电解质溶液是________。
(3)由反应2H2+O22H2O,设计出以稀硫酸为电解质溶液的
原电池电极反应式:
负极________________________,正极:________________________。
【答案】(1)Zn-2e-===Zn2+ 2H++2e-===H2↑
(2)Cu 稀H2SO4
(3)2H2-4e-===4H+ O2+4H++4e-===2H2O
【解析】半反应就是把氧化反应和还原反应分开写,相当于电极反应式。据此可完成第一问。第二问的电极b的材料,比锌稳定的导体都可以,如铜、石墨等。书写第三问的电极反应式,要考虑到溶液是酸性的,反应式中不能出现OH-。

