2024年高考物理第一轮复习讲义:第十章 专题突破11 带电粒子在复合场中运动的实例分析
展开![]()
【A级——夯实基础】
1.如图所示,在两个水平放置的平行金属板之间,存在相互垂直的匀强电场和匀强磁场。一束带电粒子(不计重力)沿着直线通过两板间而不发生偏转,则这些粒子一定具有相同的( )
A.质量m B.初速度v
C.电荷量q D.比荷
解析:一束带电粒子(不计重力)沿着直线穿过两板间的空间而不发生偏转,知粒子受电场力和洛伦兹力平衡,有:qvB=qE,因为B与E是确定的,所以v=,知粒子的速度相同,所以B正确,A、C、D错误。
答案:B
2.如图所示,一个静止的质量为m、带电荷量为q的粒子(不计重力),经电压U加速后垂直进入磁感应强度为B的匀强磁场,粒子在磁场中转半个圆周后打在P点,设OP=x,能够正确反映x与U之间的函数关系的是( )

解析:在电场中Uq=mv2,解得v=,x== =,所以能够正确反映x与U之间的函数关系的是B选项。
答案:B
3.1932年美国物理学家劳伦斯制成了世界上第一台回旋加速器,其核心部件是两个中空的半圆形金属盒D1和D2,称为D形盒,其原理如图所示,带电粒子在两盒之间被电场加速,在两盒中做匀速圆周运动,则下列说法正确的是( )
A.D形盒的作用是静电屏蔽,使带电粒子在盒中做匀速圆周运动而不被电场干扰
B.在两D形盒之间所加交变电压的周期应等于带电粒子做匀速圆周运动周期的两倍
C.仅使加速电压的有效值增大,带电粒子获得的能量一定增大
D.仅使D形盒中磁场的磁感应强度B增大,带电粒子在D形盒中运动周期一定增大
解析:回旋加速器中D形盒的作用是静电屏蔽,使带电粒子在做匀速圆周运动过程中不受电场干扰,选项A正确;回旋加速器中所加交变电压的周期与带电粒子做匀速圆周运动的周期相等,选项B错误;设D形盒的半径为R,根据qvB=m得v=,带电粒子获得的能量Ek=mv2=,带电粒子获得的能量与加速电压的有效值无关,选项C错误;根据公式T=知,磁感应强度B增大,T减小,选项D错误。
答案:A
4.(2022·北京朝阳八十中模拟)普通电视机的显像管中,扫描显像主要是利用磁场对高速电子束的偏转来实现的,其扫描原理如图所示。在圆形区域内的偏转磁场方向垂直于纸面,当不加磁场时,电子束将通过 O 点而打在屏幕的中心M点。为了使屏幕上出现一条以M点为中点的亮线PQ,那么,偏转磁场的磁感应强度B随时间变化的规律应是图中的( )


解析:电子束进入偏转磁场受洛伦兹力而发生偏转,要使电子束在荧光屏上出现一条以M点为中点的亮线PQ,电子在偏转磁场中运动的半径应先增大后减小,根据电子在磁场中圆周运动的半径公式R=,分析得知,偏转磁场的磁感应强度B随时间变化的规律应先由大到小,然后反方向再由小到大,故A正确,B、C、D错误。
答案:A
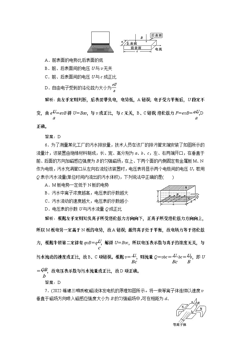
5.(2019·天津卷)笔记本电脑机身和显示屏对应部位分别有磁体和霍尔元件。当显示屏开启时磁体远离霍尔元件,电脑正常工作;当显示屏闭合时磁体靠近霍尔元件,屏幕熄灭,电脑进入休眠状态。如图所示,一块宽为a、长为c的矩形半导体霍尔元件,元件内的导电粒子是电荷量为e的自由电子,通入方向向右的电流时,电子的定向移动速度为v。当显示屏闭合时元件处于垂直于上表面、方向向下的匀强磁场中,于是元件的前、后表面间出现电压,以此控制屏幕的熄灭,则元件的( )

A.前表面的电势比后表面的低
B.前、后表面间的电压U与v无关
C.前、后表面间的电压U与c成正比
D.自由电子受到的洛伦兹力大小为
解析:由左手定则判断,后表面带负电,电势低,A错误;电子受力平衡后,U稳定不变,由e=evB得U=Bav,与v成正比,与c无关,B、C错误;洛伦兹力F=evB=,D正确。
答案:D
6.为了测量某化工厂的污水排放量,技术人员在该厂的排污管末端安装了如图所示的流量计,该装置由绝缘材料制成,长、宽、高分别为a、b、c,左、右两端开口,在垂直于前、后面的方向加磁感应强度为B的匀强磁场,在上、下两个面的内侧固定有金属板M、N作为电极,污水充满管口从左向右流经该装置时,电压表将显示两个电极间的电压U,若用Q表示污水流量(单位时间内流出的污水体积),下列说法中正确的是( )
A.M板电势一定低于N板的电势
B.污水中离子浓度越高,电压表的示数越大
C.污水流动的速度越大,电压表的示数越小
D.电压表的示数U与污水流量Q成正比
解析:根据左手定则知负离子所受洛伦兹力方向向下,正离子所受洛伦兹力方向向上,所以M板电势一定高于N板的电势,故A错误;最终离子处于平衡,故电场力等于洛伦兹力,根据牛顿第二定律有qvB=q,解得U=Bvc,所以电压表示数与离子的浓度无关,与污水流动的速度成正比,故B、C项错误。根据v=,则流量Q=vbc=·bc=b,即U=,故电压表示数与污水流量成正比,故D项正确。
答案:D
7.(2022·福建三明质检)磁流体发电机的原理如图所示。将一束等离子体连续以速度v垂直于磁场方向喷入磁感应强度大小为B的匀强磁场中,可在相距为d、面积为S的两平行金属板间产生电压。现把上、下板与电阻R连接,上、下板等效为直流电源的两极。等离子体稳定时在两极板间均匀分布,电阻率为ρ。忽略边缘效应及离子的重力,下列说法正确的是( )
A.上板为正极,a、b两端电压U=Bdv
B.上板为负极,a、b两端电压U=
C.上板为正极,a、b两端电压U=
D.上板为负极,a、b两端电压U=
解析:根据左手定则可知,等离子体射入两极板之间时,正离子偏向a板,负离子偏向b板,即上板为正极;稳定时满足q=Bqv,解得U′=Bdv;根据电阻定律可知两极板间的电阻r=,根据闭合电路欧姆定律:I=,a、b两端电压U=IR,联立解得U=,故选C。
答案:C
8.
质谱仪又称质谱计,是分离和检测不同同位素的仪器。某质谱仪的原理图如图所示,速度选择器中匀强电场的电场强度大小为E,匀强磁场的磁感应强度大小为B1,偏转磁场(匀强磁场)的磁感应强度大小为B2。一电荷量为q的粒子在加速电场中由静止加速后进入速度选择器,恰好能从速度选择器进入偏转磁场做半径为R的匀速圆周运动。粒子重力不计,空气阻力不计。该粒子的质量为( )
A. B.
C. D.
解析:在速度选择器中做匀速直线运动的粒子能进入偏转磁场,由平衡条件得qvB1=qE,粒子速度v=,粒子在磁场中做匀速圆周运动,由牛顿第二定律得:qvB2=m,解得m=,选项A正确。
答案:A
【B级——能力提升】
9.质谱仪可以测定有机化合物分子结构,现有一种质谱仪的结构可简化为如图所示,有机物的气体分子从样品室注入离子化室,在高能电子作用下,样品气体分子离子化或碎裂成离子。若离子化后的离子带正电,初速度为零,此后经过高压电源区、圆形磁场室(内为匀强磁场)、真空管,最后打在记录仪上,通过处理就可以得到离子比荷(),进而推测有机物的分子结构。已知高压电源的电压为U,圆形磁场区的半径为R,真空管与水平面夹角为θ,离子进入磁场室时速度方向指向圆心,则下列说法正确的是( )

A.高压电源A端应接电源的正极
B.磁场室的磁场方向必须垂直纸面向里
C.若离子化后的两同位素X1、X2(X1质量大于X2质量)同时进入磁场室后,出现图中的轨迹Ⅰ和Ⅱ,则轨迹Ⅰ一定对应X1
D.若磁场室内的磁感应强度大小为B,当记录仪接收到一个明显的信号时,与该信号对应的离子比荷=
解析:加速带正电的离子,高压电源的B端带正电,A错误;由左手定则可知磁场方向垂直纸面向外,B错误;两同位素离子电荷量相同,经由同一电场加速,所以动能相同,Ek=,知质量越大,半径越大,因X1半径较大,故对应轨迹Ⅱ,C错误;在电场中有qU=mv2,在磁场中有r=,且有tan=,联立解得=,D正确。
答案:D
10.(2020·山东卷)某型号质谱仪的工作原理如图甲所示。M、N为竖直放置的两金属板,两板间电压为U,Q板为记录板,分界面P将N、Q间区域分为宽度均为d的Ⅰ、Ⅱ两部分,M、N、P、Q所在平面相互平行,a、b为M、N上两正对的小孔。以a、b所在直线为z轴,向右为正方向,取z轴与Q板的交点O为坐标原点,以平行于Q板水平向里为x轴正方向,竖直向上为y轴正方向,建立空间直角坐标系Oxyz。区域Ⅰ、Ⅱ内分别充满沿x轴正方向的匀强磁场和匀强电场,磁感应强度大小、电场强度大小分别为B和E。一质量为m、电荷量为+q的粒子,从a孔飘入电场(初速度视为零),经b孔进入磁场,过P面上的c点(图中未画出)进入电场,最终打到记录板Q上。不计粒子重力。

(1)求粒子在磁场中做圆周运动的半径R以及c点到z轴的距离L;
(2)求粒子打到记录板上位置的x坐标;
(3)求粒子打到记录板上位置的y坐标(用R、d表示);
(4)如图乙所示,在记录板上得到三个点s1、s2、s3,若这三个点是质子H、氚核H、氦核He的位置,请写出这三个点分别对应哪个粒子(不考虑粒子间的相互作用,不要求写出推导过程)。
解析:(1)设粒子经加速电场到b孔时的速度大小为v,粒子在区域Ⅰ中,做匀速圆周运动对应圆心角为α,在M、N两金属板间,由动能定理得qU=mv2 ①
在区域Ⅰ中,粒子做匀速圆周运动,磁场力提供向心力,由牛顿第二定律得qvB=m②
联立①②式得R= ③
由几何关系得d2+(R-L)2=R2 ④
且cosα= ⑤
sin α=⑥
联立①②④式得L=- 。 ⑦
(2)设区域Ⅱ中粒子沿z轴方向的分速度为vz,沿x轴正方向加速度大小为a,位移大小为x,运动时间为t,由牛顿第二定律得qE=ma ⑧
粒子在z轴方向做匀速直线运动,由运动合成与分解的规律得vz=v cos α ⑨
d=vz t ⑩
粒子在x轴方向做初速度为零的匀加速直线运动,由运动学公式得x=at2 ⑪
联立①②⑤⑧⑨⑩⑪式得x= 。⑫
(3)设粒子沿y轴方向偏离z轴的距离为y,其中在区域Ⅱ中沿y轴方向偏离的距离为y′,由运动学公式得
y′=vt sin α ⑬
由题意得y=L+y′ ⑭
联立①④⑥⑨⑩⑬⑭式得
y=R-+。 ⑮
(4)s1、s2、s3分别对应氚核H、氦核He、质子H的位置。
答案:(1) -
(2)
(3)R-+
(4)s1、s2、s3分别对应氚核H、氦核He、质子H的位置
2024年高考物理第一轮复习讲义:第十章 专题突破12 带电粒子在叠加场和组合场中的运动: 这是一份2024年高考物理第一轮复习讲义:第十章 专题突破12 带电粒子在叠加场和组合场中的运动,共16页。
(新高考)高考物理一轮复习讲义 第9章 专题强化十一 带电粒子在复合场中运动的实例分析(含解析): 这是一份(新高考)高考物理一轮复习讲义 第9章 专题强化十一 带电粒子在复合场中运动的实例分析(含解析),共13页。
2024高考物理大一轮复习题库 专题强化十四 带电粒子在复合场中运动的实例分析: 这是一份2024高考物理大一轮复习题库 专题强化十四 带电粒子在复合场中运动的实例分析,共18页。

