所属成套资源:(2014-2023)2024年高考物理突破145分第一轮复习讲义(全国通用)
2024年高考物理第一轮复习讲义:第十四章 第3讲 热力学定律与能量守恒定律
展开
这是一份2024年高考物理第一轮复习讲义:第十四章 第3讲 热力学定律与能量守恒定律,共8页。
【A级——夯实基础】1.关于热力学定律,下列说法正确的是( )A.气体吸热后温度一定升高B.对气体做功可以改变其内能C.理想气体等压膨胀过程一定放热D.热量可能自发地从低温物体传到高温物体解析:根据热力学第一定律,气体吸热后如果对外做功,则温度不一定升高,A错误;改变物体内能的方式有做功和传热,对气体做功可以改变其内能,B正确;理想气体等压膨胀对外做功,根据=恒量知,膨胀过程温度升高,内能增大,由热力学第一定律知气体一定吸热,C错误;根据热力学第二定律知,热量不可能自发地从低温物体传到高温物体,D错误。答案:B2.(2022·重庆八中模拟)下列说法错误的是( )A.液体分子的无规则热运动就是布朗运动B.晶体不一定有各向异性C.晶体有确定的熔点D.一个热力学系统的内能增量等于外界向它传递的热量与外界对它所做的功的和解析:布朗运动是悬浮在液体中的固体微粒的无规则运动,不是液体分子的无规则运动,故A错误;单晶体有各向异性,多晶体有各向同性,故B正确;晶体一定有固定的熔点,故C正确;根据热力学第一定律可知,系统的内能增量等于外界向它传递的热量与外界对它所做的功的和,即ΔU=W+Q,故D正确。答案:A
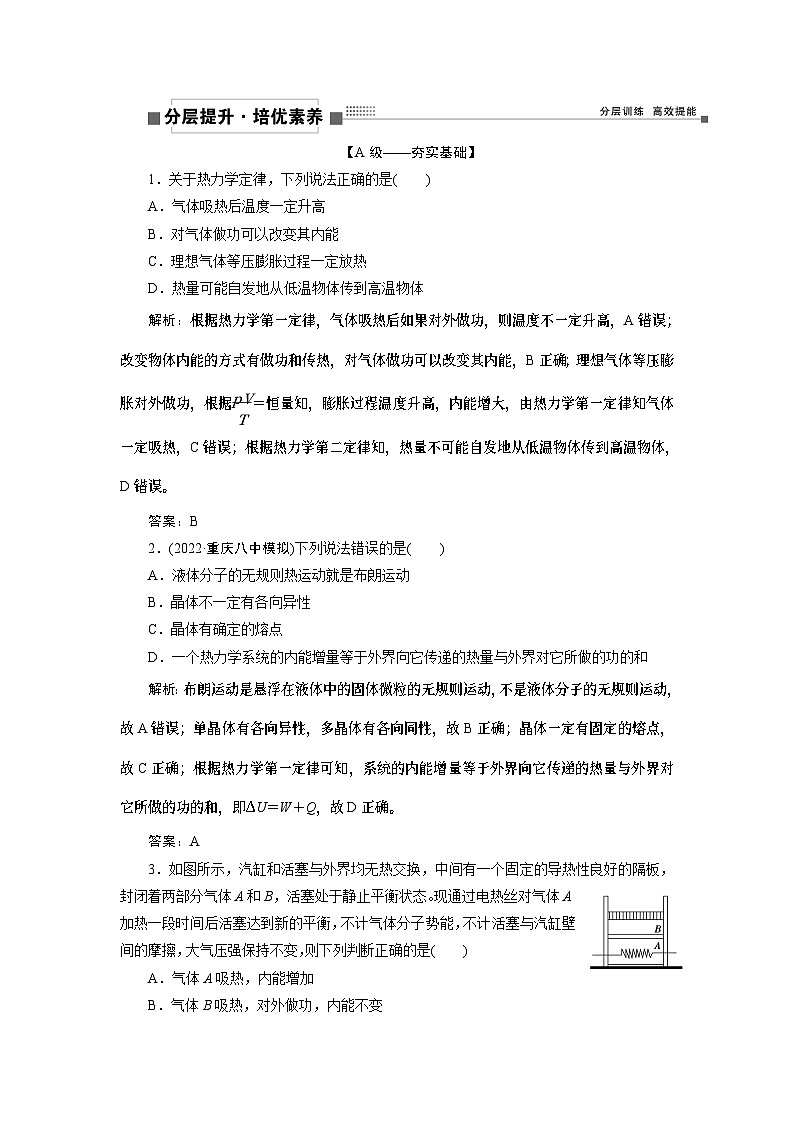
3.如图所示,汽缸和活塞与外界均无热交换,中间有一个固定的导热性良好的隔板,封闭着两部分气体A和B,活塞处于静止平衡状态。现通过电热丝对气体A加热一段时间后活塞达到新的平衡,不计气体分子势能,不计活塞与汽缸壁间的摩擦,大气压强保持不变,则下列判断正确的是( )A.气体A吸热,内能增加B.气体B吸热,对外做功,内能不变C.气体B分子的平均动能减小D.气体A和气体B内每个分子的动能都增大解析:气体A等容变化W=0,温度升高,内能增加,根据ΔU=W+Q可知气体A吸热,故A正确;气体B做等压变化,温度升高,则体积增大,气体对外做功,W<0,温度升高,分子平均动能增大,内能增加,根据ΔU=W+Q可知气体B吸热,故B、C错误;温度是分子平均动能的标志,但并不是每一个分子动能都增大,可能有的分子动能减小,故D错误。答案:A4.下列说法正确的是( )A.布朗运动就是分子的无规则运动B.摄氏温度是国际单位制中7个基本物理量之一C.热量能够自发地从高温物体传到低温物体,但不能自发地从低温物体传到高温物体D.做功和热传递都是通过能量转化的方式改变系统内能的解析:布朗运动是悬浮在液体或气体中的微粒的无规则运动,是由液体分子或气体分子的无规则运动引起的,不是固体分子的无规则运动,也不是液体分子的无规则运动,故A错误;热力学温度是国际单位制中7个基本物理量之一,而摄氏温度不是,故B错误;根据热力学第二定律可知,热量能够自发地从高温物体传到低温物体,但不能自发地从低温物体传到高温物体,故C正确;做功是通过能量转化的方式改变系统内能的,热传递是能量的转移,不是能量的转化,故D错误。答案:C
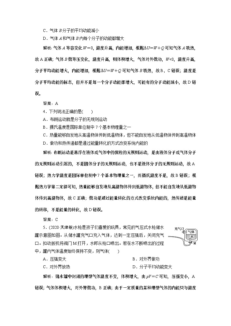
5.(2020·天津卷)水枪是孩子们喜爱的玩具,常见的气压式水枪储水罐示意图如图。从储水罐充气口充入气体,达到一定压强后,关闭充气口。扣动扳机将阀门M打开,水即从枪口喷出。若在水不断喷出的过程中,罐内气体温度始终保持不变,则气体( )A.压强变大 B.对外界做功C.对外界放热 D.分子平均动能变大解析:储水罐中封闭的理想气体温度不变,体积增大,由pV=C可知,压强变小,A错误;气体体积增大,对外界做功,B正确;由于一定质量的某种理想气体的内能只与温度有关,温度不变,故内能也不变,即ΔU=0,由热力学第一定律W+Q=ΔU知,W<0,则Q>0,因此气体吸热,C错误;温度不变,分子平均动能不变,D错误。答案:B
6.如图,一开口向上的导热汽缸内,用活塞封闭了一定质量的理想气体,活塞与汽缸壁间无摩擦。现用外力作用在活塞上,使其缓慢下降。环境温度保持不变,系统始终处于平衡状态。在活塞下降过程中( )A 气体体积逐渐减小,内能增加B.气体压强逐渐增大,内能增加C.气体压强逐渐增大,放出热量D.外界对气体做功,气体内能减少解析:理想气体的内能由温度决定,温度保持不变,所以内能不变,由理想气体状态方程=C可知,体积减小,温度不变,所以压强增大,A、B错误;气体体积减小,外界对气体做功,且内能不变,由热力学第一定律ΔU=W+Q可知,系统放热,C正确,D错误。答案:C
7.(2022·河北石家庄模拟)如图所示,某同学打乒乓球时不小心将球踩瘪了,但没有破裂。他将乒乓球放入热水中,一段时间后恢复原状。在此过程中,下列说法错误的是( )A.乒乓球中气体温度升高,气体分子无规则运动变得更剧烈B.乒乓球中速率大的分子数占总分子数比例随温度的升高而增大C.乒乓球中气体的质量不变,温度升高,密度减小,压强增大D.乒乓球中气体分子间的引力和斥力都增大解析:气体温度升高,气体分子无规则运动变得更剧烈,故A正确;根据麦克斯韦统计规律可知,乒乓球中速率大的分子数占总分子数比例随温度的升高而增大,故B正确;乒乓球没有破裂,不漏气,乒乓球中气体的质量不变,温度升高,体积增大,密度减小,压强增大,故C正确;乒乓球中气体分子间的引力和斥力都随着气体分子间距离的增大而减小,故D错误。答案:D8.(2022·山东潍坊模拟)
如图所示,导热良好的圆筒形汽缸竖直放置在水平地面上,用活塞将一定质量的气体封闭在汽缸内,活塞上堆放着铁砂,系统处于静止状态。现缓慢取走铁砂,忽略活塞与汽缸之间的摩擦,外界环境温度不变,则在此过程中缸内气体( )A.对外做功,其内能减少B.温度不变,与外界无热量交换C.单个分子碰撞缸壁时的平均作用力减小D.单位时间内对活塞的碰撞次数减少解析:汽缸导热,缸内气体温度保持不变,所以气体内能不变,A错误;取走铁砂,缸内气体压强减小,体积增大,气体对外做功,由热力学第一定律ΔU=W+Q可知,气体应从外界吸收热量,故B错误;温度不变,分子平均动能不变,单个分子撞击缸壁的平均作用力不变,故C错误;气体压强减小,单个分子撞击缸壁的平均作用力不变,则单位时间内对活塞的碰撞次数减少,故D正确。答案:D 9.
已知飞船在航天员出舱前先要“减压”,在航天员从太空返回进入航天器后要“升压”,因此飞船将此设施专门做成了一个舱,叫“气闸舱”,其原理图如图所示,相通的舱A、B间装有阀门K,指令舱A中充满气体,气闸舱B内为真空,整个系统与外界没有热交换。打开阀门K后,A中的气体进入B中,最终达到平衡,则( )A.气体体积膨胀,对外做功B.气体分子势能减少,内能增加C.体积变大,温度降低D.B中气体不可能自发地全部退回到A中解析:打开阀门K后,A中的气体进入B中,由于B中为真空,所以A中的气体不会做功,故A错误;又因为系统与外界无热交换,所以气体内能不变,气体的温度也不变,故B、C错误;由热力学第二定律知,真空中气体膨胀具有方向性,在无外界作用时,B中气体不可能自发地全部退回到A中,故D正确。答案:D【B级——能力提升】
10.某同学设计的消杀喷药装置如图所示,内部装有8 L药液,上部密封1 atm的空气1 L,保持阀门关闭,再充入1 atm 的空气0.2 L。设在所有过程中空气可看成理想气体,且温度不变,下列说法正确的是( )A.充气后,密封气体的压强增大为1.3 atmB.充气后,密封气体的分子平均动能不变C.打开阀门后,密封气体对外界做负功D.打开阀门后,不再充气也能把药液喷光解析:以密封空气和充入空气为研究对象,由p1V1+p2V2=pV1可得p=1.2 atm,故A错误;温度不变,分子平均动能不变,故B正确;由于p>p0,打开阀门后密封气体膨胀,对外界做正功,故C错误;由p1V1+p2V2=p3V3可得1 atm×1 L+1 atm×0.2 L=p3×9 L,得p3= atm<p0,故不能把药液喷光,故D错误。答案:B11.如图所示,一定质量的理想气体经历了a→b、b→c、c→d三个状态变化过程,其中纵坐标表示理想气体压强p、横坐标表示理想气体的热力学温度T。下列结论正确的是( )
A.a→b过程,理想气体对外界做负功B.b→c过程,理想气体向外界吸收热量C.c→d过程,理想气体内能不变D.三个状态变化过程对比,c→d过程是理想气体对外界做正功最多的过程解析:a→b过程为等温变化,且压强减小,由公式pV=C知,体积增大,气体对外界做正功,故A错误;b→c过程为等容变化,且温度降低,理想气体内能减小,气体做功为零,由热力学第一定律可知,气体应放热,故B错误;c→d 过程为等压变化,温度升高,理想气体内能增大,故C错误;根据=C可得p=·T,设b状态的体积为Vb,则a状态的体积为,c状态的体积为Vb,d状态的体积为6Vb,根据W=p·ΔV对三个状态变化过程进行对比,可知c→d过程是理想气体对外界做正功最多的过程,故D正确。答案:D12.一定质量的理想气体从状态a开始,经历三个过程ab、bc、ca回到原状态,其pT图像如图所示。下列判断正确的是( )
A.过程bc中气体既不吸热也不放热B.过程ab中气体一定放热C.过程ca中外界对气体所做的功等于气体所放出的热量D.a、b和c三个状态中,状态a分子的平均动能最小解析:由题图可知,过程bc气体发生等温变化,气体内能不变,压强减小,由玻意耳定律可知,体积增大,气体对外做功,由热力学第一定律ΔU=Q+W可知,气体吸热,故A错误;由题图可知,过程ab气体压强与热力学温度成正比,则气体发生等容变化,气体体积不变,外界对气体不做功,气体温度升高,内能增大,由热力学第一定律ΔU=Q+W可知,气体吸收热量,故B错误;由题图可知,ca过程气体压强不变,温度降低,由盖吕萨克定律可知其体积减小,外界对气体做功,W>0,气体温度降低,内能减少,ΔU<0,由热力学第一定律ΔU=Q+W可知,气体要放出热量,且外界对气体所做的功小于气体所放热量,故C错误;由题图可知,a、b和c三个状态中,状态a温度最低,分子平均动能最小,故D正确。答案:D13.如图所示,一排球内气体的压强为p0,体积为V0,温度为T0,用打气筒对排球充入压强为p0、温度为T0的气体,使球内气体压强变为3p0,同时温度升至2T0,充气过程中气体向外放出Q的热量。假设排球体积不变,气体内能U与温度的关系为U=kT(k为正常数),求:
(1)打气筒对排球充入压强为p0、温度为T0的气体的体积;(2)对排球充气过程中打气筒对气体做的功。解析:(1)设打气筒对排球充入压强为p0 、温度为T0 的气体的体积为V,以排球内气体与充入的气体整体为研究对象。气体的初状态参量:p1=p0;V1=V0+V;T1=T0气体的末状态参量:p2=3p0;V2=V0;T2=2T0根据理想气体状态方程得=代入解得V=0.5V0。(2)因为气体内能U与温度的关系为U=kT所以打气过程内能变化量 ΔU=k(2T0-T0)=kT0由热力学第一定律得ΔU=W+(-Q)解得打气筒对气体做的功W=Q+kT0。答案:(1)0.5V0 (2)Q+kT014.如图所示,一定质量的理想气体从状态A经等温过程到状态B。此过程中,气体温度t=20 ℃,吸收的热量Q=360 J,已知A状态的体积为1 L。
(1)求此过程中气体内能的增量;(2)此过程中气体是对外做功还是外界对气体做功,做的功是多少?(3)若气体先从状态A经等压变化到状态C,再经等容变化到状态B,则这个过程气体吸收的热量是多少?解析:(1)从状态A到状态B,气体的温度不变,则内能不变,即ΔU=0。(2)气体从A到B内能不变,体积变大,气体对外做功,根据ΔU=W+Q可知,W=-360 J,即气体对外做的功为360 J。(3)A状态的体积是1 L,压强为3×105 Pa,B状态压强为1×105 Pa,根据玻意耳定律有pAVA=pBVB可得VB=3 LWA→C→B=-pAΔV=-3×105×2×10-3 J=-600 J由ΔU=WA→C→B+Q′知,气体吸收的热量为Q′=600 J。答案:(1)0 (2)对外做功 360 J (3)600 J
相关试卷
这是一份新高考物理一轮复习讲义第14章 热学 第3讲 热力学定律与能量守恒定律 (含解析),文件包含人教版物理九年级全册同步精品讲义153串联和并联原卷版doc、人教版物理九年级全册同步精品讲义153串联和并联教师版doc等2份试卷配套教学资源,其中试卷共35页, 欢迎下载使用。
这是一份2024年高考物理第一轮复习:第4讲 热力学定律与能量守恒定律课件PPT,共60页。PPT课件主要包含了主干知识·填一填,热传递,做的功,自发地,不产生,无序性,热力学第二定律,规律结论·记一记,必刷小题·测一测,ABC等内容,欢迎下载使用。
这是一份(新高考)高考物理一轮复习讲义 第13章 第3讲 热力学定律与能量守恒定律(含解析),共13页。试卷主要包含了热力学第一定律,热力学第二定律,能量守恒定律等内容,欢迎下载使用。

