


所属成套资源:高考地理一轮复习课时跟踪检测 含解析
高考地理一轮复习课时跟踪检测:(32) 荒漠化的危害与治理——以我国西北地区为例 Word版含解析
展开
这是一份高考地理一轮复习课时跟踪检测:(32) 荒漠化的危害与治理——以我国西北地区为例 Word版含解析,共6页。试卷主要包含了选择题,非选择题等内容,欢迎下载使用。
课时跟踪检测(三十二) 荒漠化的危害与治理——以我国西北地区为例一、选择题(2019·菏泽模拟)包兰铁路自包头至兰州,全长990 km,全线有140 km在沙漠中穿行。其中在中卫和干塘间经过腾格里沙漠(如图所示)的铁路段所采取的防沙、治沙措施,曾获国家科学技术进步特等奖。据此完成1~3题。
1.此治沙防沙的方法也可施用于( )A.新疆 B.海南C.福建 D.河南2.图中绿洲在发展种植业的过程中,最有可能出现的农业生态问题是( )A.土地盐碱化 B.水土流失C.土壤酸化 D.地面沉降3.为促进图中地区的可持续发展,下列措施中最合理的是( )A.利用铁路交通和丰富的沙源,发展建材工业B.利用黄河水源,大力发展灌溉农业C.扩大麦草方格沙障的范围,对沙漠进行大规模改造D.利用独特的景观和文化,发展旅游业解析:1.A 2.A 3.D 第1题,四个选项中只有新疆沙漠广布,荒漠化严重。第2题,该地区绿洲附近引水灌溉发展种植业,会导致地下水水位上升,且该地区蒸发旺盛,容易出现土地盐碱化。第3题,沙漠景观、麦草方格景观和少数民族文化对东部发达地区居民具有一定的吸引,故该地区发展旅游业有一定的优势,且对环境造成的污染较少。(2019·湛江一模)抱坡岭是三亚市一座山体裸露、地势起伏较大的废弃石灰岩矿山,自开展“城市修补、生态修复”以来,抱坡岭成为首批山体修复试点之一,相关部门采用了削坡退台、设置Ⅴ型槽等综合治理办法恢复山体的生态环境。据此完成4~6题。
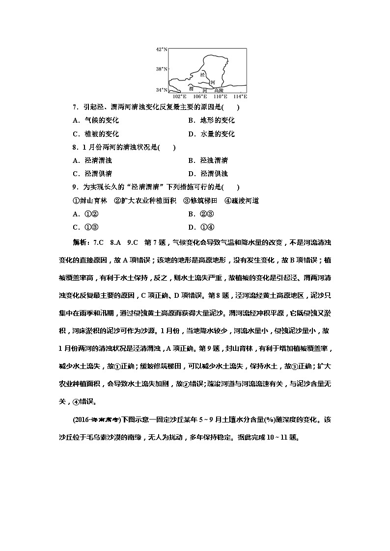
4.抱坡岭需要人工修复最主要的原因是( )A.石灰岩易风化,造成危岩崩落,威胁居民生命财产安全B.处于台风多发区,易引发地质灾害C.山体坡度大,涵养水土的能力差,自我修复能力丧失D.美化环境,增加旅游景点5.每一级退台都设置为外缘高、内部低的主要目的是( )A.降低爬山难度 B.增加耕地面积C.便于汇集雨水 D.提高地面美观度6.适合用于该山体修复的植被的特点应具有( )A.耐旱、耐贫瘠 B.耐旱、耐盐碱C.耐涝、耐贫瘠 D.耐涝、耐盐碱解析:4.C 5.C 6.A 第4题,山体裸露、坡度大、涵养水土的能力差,自我修复能力丧失,故需人工进行修复。第5题,注意修复的目的是使其恢复植被,减轻水土流失等生态问题;植被修复离不开水,该山体坡度大而不利于地表水下渗,同时石灰岩地区地表水缺乏,故修建退台要考虑收集雨水,则C正确。第6题,石灰岩在一定条件下,易形成喀斯特地貌,该地貌区地表水缺乏、土壤贫瘠,故植被要能适应干旱和土壤贫瘠的条件。泾河是渭河的支流,渭河流经关中平原,泾河流经黄土高原。“浊泾清渭何当分”(引自杜甫《秋雨叹》)是成语“泾渭分明”的雏形。据记载,历史上泾、渭两河的清浊变化有六次反复。如图示意泾河与渭河位置。读图完成7~9题。
7.引起泾、渭两河清浊变化反复最主要的原因是( )A.气候的变化 B.地形的变化C.植被的变化 D.水量的变化8.1月份两河的清浊状况是( )A.泾清渭浊 B.泾浊渭清C.泾渭俱清 D.泾渭俱浊9.为实现长久的“泾清渭清”下列措施可行的是( )①封山育林 ②扩大农业种植面积 ③修筑梯田 ④疏浚河道A.①② B.②③C.①③ D.①④解析:7.C 8.A 9.C 第7题,气候变化会导致气温和降水量的改变,不是河流清浊变化的直接原因,故A项错误;该地的地形是高原地形,没有发生变化,故B项错误;植被覆盖率高,有利于水土保持,反之,则水土流失严重,故植被的变化是引起泾、渭两河清浊变化反复最主要的原因,C项正确、D项错误。第8题,泾河流经黄土高原地区,泥沙只集中在雨季和汛期,通过侵蚀黄土高原而获得大量泥沙。渭河流经冲积平原,它既侵蚀又淤积,河床淤积的泥沙可作为沙源。1月份,当地降水较少,河流水量小,侵蚀泥沙量小,故1月份两河的清浊状况是泾清渭浊,A项正确。第9题,封山育林,有利于增加植被覆盖率,减少水土流失,故①正确;缓坡修筑梯田,可以减少水土流失,保持水土,故③正确;扩大农业种植面积,会导致水土流失加剧,故②错误;疏浚河道与河流流速有关,与泥沙含量无关,④错误。(2016·海南高考)下图示意一固定沙丘某年5~9月土壤水分含量(%)随深度的变化。该沙丘位于毛乌素沙漠的南缘,无人为扰动,多年保持稳定。据此完成10~11题。
10.6~8月,该固定沙丘土壤含水量明显不同于其他月份的原因是( )①风速较大 ②蒸腾量较大 ③气温较高 ④降水较少A.①② B.②③C.③④ D.①④11.为维护生态安全,毛乌素沙漠的南缘适合( )A.植树 B.种草C.栽灌木 D.自然演化解析:10.B 11.D 第10题,读图分析,6~8月土壤含水量较低,从材料提取信息“该沙丘位于毛乌素沙漠的南缘”,该地位于非季风区,夏季不受季风影响,风速较小;该地位于西北半干旱气候区,夏季,气温较高,降水量较多,但水分蒸发量大。第11题,从材料提取信息该地区“无人为扰动,多年保持稳定”说明人类活动干扰很小,因此保护该地区生态,最佳办法是顺应自然,让其自然演化,无需人为干涉。 二、非选择题12.(2014·全国卷Ⅰ)阅读图文资料,完成下列问题。如图所示区域海拔在4 500 m以上,冬春季盛行西风,年平均大风(≥8级)日数157天,且多集中在10月至次年4月。青藏铁路在桑曲和巴索曲之间的路段风沙灾害较为严重,且主要为就地起沙。风沙流主要集中在近地面20~30 cm高度范围内。
(1)说明上述沙源冬春季易起沙的原因。(2)简述风沙对该路段铁路及运行列车的危害。(3)针对该路段的风沙灾害,请提出防治措施。解析:第(1)题,原因主要从冬春季节气候干燥、地表植被稀少、风力大且日数多等方面分析。第(2)题,可从风沙堆积可能会填埋轨道、侵蚀路基、损害铁路其他设施、危害列车运行安全等方面分析。第(3)题,可从设置方格沙障、阻沙墙、用碎石等覆盖沙面等方面分析。答案:(1)冬春季气候干燥(降水少),地表缺乏植被(草)的保护;大风多,湖面较宽阔,西风经湖面无阻挡,沙源东部为河谷,风力强劲。(2)(铁路路基较高)风沙堆积,填埋路基和轨道;侵蚀路基(和路肩);损害机车车辆和通信、信号设备等,加大钢轨、车轮等设备的磨损;影响运行列车安全。(3)(阻沙措施)在铁路两侧设立阻沙墙(高立式沙障)。(固沙措施)在沙地上用碎石等覆盖沙面,设置石(草)方格沙障。13.阅读材料,回答下列问题。材料一 黄土高原地区煤、稀土和有色金属资源丰富,曾是植被茂密的地区,但在自然和人为双重因素的影响下,现在变成了沟壑纵横的地区。近年来,黄土高原通过基本农田建设,实施水土保持林草措施和生态修复、建淤地坝等,累计治理水土流失面积约12万平方千米。如图为黄土高原示意图。
材料二 鱼鳞坑是陡坡地植树造林的一种工程措施。如图是鱼鳞坑剖面示意图(Ⅰ)和平面排列示意图(Ⅱ)。
(1)分析图中甲地水土流失产生的主要自然原因。(2)材料一中甲地区工业发展有哪些区位优势?(3)运用地理环境整体性原理,分析黄土高原水土流失对环境的影响。(4)有人认为需要在黄土高原地区大力建设鱼鳞坑,你是否赞同?请说明理由。解析:第(1)题,水土流失的自然原因需要从地形、降水、土壤、植被等方面分析。第(2)题,根据材料可知,该地矿产资源丰富,再结合黄土高原示意图可知该地处于三省交界地带,区际联系方便,目前该区域的开发还得益于国家政策支持。第(3)题,需要结合地理环境整体性原理,从水土流失对地形、气候、水文、植被等方面的影响分析。第(4)题,属于开放性题目,若赞成,从保持水土、提高植物成活率方面分析;若不赞成,可根据图中的引水沟判断,鱼鳞坑会对地表造成破坏。答案:(1)地表覆盖着疏松的黄土层,垂直节理发育;位于季风区,降水变率大、多暴雨等。(2)煤炭、稀土、有色金属资源丰富;承东启西,位于三省交界地带,区际联系方面;国家政策支持。(3)使地表崎岖;土壤肥力降低;植被覆盖率下降;气候趋于干旱;河流含沙量增大,泥沙淤积河床,易造成洪涝灾害。(4)赞成。利用鱼鳞坑拦截坡面径流,可提高植物的成活率,增大植被覆盖率;减少水土流失,保持水土,涵养水源。或不赞成。黄土高原地区生态环境脆弱,大力建设鱼鳞坑会破坏原有生态环境,在短期内更容易造成水土流失。
相关试卷
这是一份高考地理一轮复习课时跟踪检测:(43) 中国地理分区 Word版含解析,共6页。试卷主要包含了选择题,非选择题等内容,欢迎下载使用。
这是一份高考地理一轮复习课时跟踪检测:(39) 环境保护 Word版含解析,共4页。试卷主要包含了我国是世界第三大矿业国等内容,欢迎下载使用。
这是一份高考地理一轮复习课时跟踪检测:(38) 旅游地理 Word版含解析,共4页。试卷主要包含了阅读资料,完成下列要求等内容,欢迎下载使用。