





13.4 热机效率和环境保护(练习)-2023-2024学年度九年级物理上学期同步精品课堂(沪科版)
展开
这是一份13.4 热机效率和环境保护(练习)-2023-2024学年度九年级物理上学期同步精品课堂(沪科版),文件包含134热机效率和环境保护练习原卷版docx、134热机效率和环境保护练习解析版docx等2份试卷配套教学资源,其中试卷共34页, 欢迎下载使用。
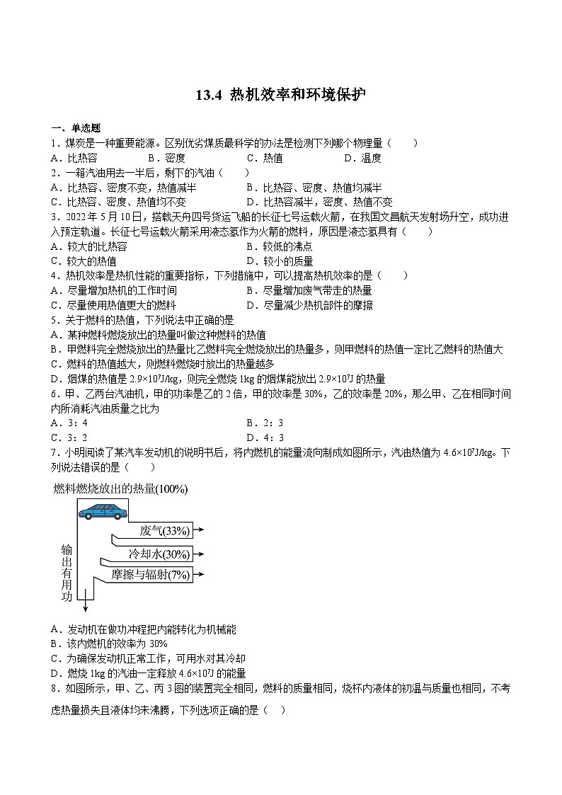
13.4 热机效率和环境保护一、单选题1.煤炭是一种重要能源。区别优劣煤质最科学的办法是检测下列哪个物理量( )A.比热容 B.密度 C.热值 D.温度2.一箱汽油用去一半后,剩下的汽油( )A.比热容、密度不变,热值减半 B.比热容、密度、热值均减半C.比热容、密度、热值均不变 D.比热容减半,密度、热值不变3.2022年5月10日,搭载天舟四号货运飞船的长征七号运载火箭,在我国文昌航天发射场升空,成功进入预定轨道。长征七号运载火箭采用液态氢作为火箭的燃料,原因是液态氢具有( )A.较大的比热容 B.较低的沸点C.较大的热值 D.较小的质量4.热机效率是热机性能的重要指标,下列措施中,可以提高热机效率的是( )A.尽量增加热机的工作时间 B.尽量增加废气带走的热量C.尽量使用热值更大的燃料 D.尽量减少热机部件的摩擦5.关于燃料的热值,下列说法中正确的是A.某种燃料燃烧放出的热量叫做这种燃料的热值B.甲燃料完全燃烧放出的热量比乙燃料完全燃烧放出的热量多,则甲燃料的热值一定比乙燃料的热值大C.燃料的热值越大,则燃料燃烧时放出的热量越多D.烟煤的热值是2.9×107J/kg,则完全燃烧1kg的烟煤能放出2.9×107J的热量6.甲、乙两台汽油机,甲的功率是乙的2倍,甲的效率是30%,乙的效率是20%,那么甲、乙在相同时间内所消耗汽油质量之比为A.3:4 B.2:3C.3:2 D.4:37.小明阅读了某汽车发动机的说明书后,将内燃机的能量流向制成如图所示,汽油热值为4.6×107J/kg。下列说法错误的是( )A.发动机在做功冲程把内能转化为机械能B.该内燃机的效率为30%C.为确保发动机正常工作,可用水对其冷却D.燃烧1kg的汽油一定释放4.6×107J的能量8.如图所示,甲、乙、丙3图的装置完全相同,燃料的质量相同,烧杯内液体的初温与质量也相同,不考虑热量损失且液体均未沸腾,下列选项正确的是( )
A.对比乙丙两图液体最终升温可以比较两种液体的比热容B.对比甲乙两图,如果燃料2的热值较高,最终乙图液体内能较大C.对比乙丙两图,如果液体b最终升温较高,说明燃料1的热值较大D.对比甲丙两图,如果液体b的比热容比液体a大,升高相同的温度,液体a需要加热较长时间9.现有两个使用同一种燃料的加热器,用它们分别对甲、乙两种不同的物质加热。已知甲物质的比热是乙物质的2倍,甲物质的质量是乙物质的
,当甲物质升高的温度是乙物质的
时(甲、乙物质的物态都不发生改变),加热甲物质所用燃料是加热乙物质的
,则两加热器利用热能的效率之比是( )A.1:1 B.1:2 C.3:2 D.2:110.干木柴、焦炭、无烟煤的热值如图所示,以下说法不正确的是( )
A.都是完全燃烧的情况下,无烟煤放出的热量最多B.都完全燃烧1kg,干木柴放出的热量最少C.焦炭的热值是3×107J/kg,完全燃烧2kg焦炭放出的热量是6×107JD.焦炭的热值是3×107J/kg,0.5kg焦炭热值也为3×107J/kg二、填空题11.一个成年人参加一次长跑,身体消耗的能量为1.32×107J,这些能量相当于完全燃烧1.1kg的干木柴才能得到,则干木柴的热值为______J/kg12.汽油的热值为
,它表示的物理意义是______;现有汽油
,取其中一半完全燃烧,放出的热量是______
,剩余汽油的热值是______
.13.为全面推进“乡村振兴”工程,加快农业农村绿色发展,荆州市大部分农村地区已经使用上了煤气烧水煮饭。小王同学用他家的煤气将体积为2L,初温为20℃的水加热到100℃,水吸收的热量是_________J;若此过程的热效率为40%,则消耗煤气_________m3。[水的密度为1.0×103kg/m3,水的比热容为4.2×103J/(kg•℃),煤气热值为4.0×107J/m3]14.如图所示为四冲程汽油机工作时的______冲程,若其效率为30%,消耗100g汽油,对外做功______J。若水箱中5kg的水由20℃升高到100℃,水吸收______J的热量。[q汽油=4.6×107J/kg,c水=4.2×103J/(kg•℃)]
15.某品牌汽车汽油机的能量流程图如图所示,若汽车行驶过程中消耗汽油0.2kg,已知汽油的热值为4.2×107J/kg,假如这些汽油完全燃烧,则牵引力做的功是___________J;行驶中的汽车在紧急刹车时,刹车片会发烫,这是通过___________的方式增加物体内能的。
已知c水=4.2×103J/(kg.℃)]
16.中国是世界第一产氢大国,发展氢能具有较好的条件,且目前我国氢能发展较快,在全球新投资的氢能项目中占比较高,发展潜力较大。小越所在的物理兴趣小组用氢能源给40kg的水加热,同时他们绘制了如图所示的水温随时间变化的图像,若在4min内完全燃烧了0.1kg的氢气,水的比热容为4.2×103J/(kg·℃),氢气的热值约为1.4×108J/g,则经过4min时间加热,水所吸收的热量为___________J;烧水时的热效率约为___________。
17.为了使材料硬度增大,部分金属工件需要进行淬火处理,即将工件升温到较高温度保持一段时间后再快速冷却。某工厂用天然气处理炉对质量为40kg的钢工件进行淬火处理,耗用0.25m3天然气将工件从20℃加热到550℃,然后投入淬火池的水中迅速冷却,淬火池中的水温度为20℃,质量为460kg,已知天然气热值q=4.0×107J/m3,钢的比热容c钢=0.46×103J/(kg•℃),水的比热容c水=4.2×103J/(kg•℃),所耗用的天然气完全燃烧放出的热量 ___________J,钢工件与水开始达到热平衡的温度为 ___________℃。(不计热量损失)18.发动机是汽车的核心部件,发动机的质量决定了整车的性能和品质,现代汽车主要分汽油与柴油两类发动机。
(1)如图A所示,汽油机一个工作循环包括四个冲程,一个汽缸正常工作四个冲程顺序是______(按“甲、乙、丙、丁”重新排序),______图所示冲程汽油机给汽车提供动力,将燃料燃烧放出的______能转化为机械能。汽车发动机通常用水做冷却剂是因为水的______;(2)如图B所示是某小轿车汽油机工作时的能量转化示意图,则该汽油机的效率是______,该车完全燃烧2L汽油,释放的热量是______J,若在效率不变的情况下,转化为有用的机械能是______J。(汽油的密度ρ=0.7×103kg/m3,汽油的热值q=4.6×107J/kg);(3)近年来,我国汽车保有量在迅速增长。若一辆汽车每年耗油1.8t,汽车发动机的平均效率为25%,如果能把发动机效率提高1%,则每辆汽车每年大约可节约______kg汽油(结果保留整数)。三、实验题19.如表列出了几种燃料的热值,单位是J/kg。燃料种类无烟煤酒精煤油干木柴氢气热值3.4×1073.0×1074.6×1071.2×1071.4×108 为了探究燃料燃烧时放出热量的多少是否与燃料的种类有关,某同学设计了一个探究方案如下:(1)实验时所选用燃料种类应___________,质量应___________;(选填“相同”或“不同”)(2)若燃烧放出的热量用水吸收,则实验中,除了盛水容器相同,使燃料在同一装置内燃烧外,你认为还应保持___________相同;(3)通过比较___________可以得出燃料燃烧放出的热量与燃料的种类有关。20.如图所示,小李用装有少量的煤油和酒精的两盏灯,分别给两杯相同的水加热。待煤油和酒精燃尽时,根据水温的变化比较两种燃料的热值大小,请根据小李的方案回答下列问题:
(1)实验前装入灯中的煤油和酒精的______必须相同;(2)在燃料燃尽前,如果两个烧杯中的水均己沸腾,则该实验______(选填“能”或“不能”)达到小李的目的; (3)燃料燃尽后,甲温度计的示数比乙温度计的示数高,由此判断______(选填“煤油”或“酒精”)的热值大;(4)该实验也可以粗略测出燃料的热值,与标准的热值相比,该实验测得的热值______(选填“偏大”或“偏小”),其主要原因是:______。21.如图所示,甲、乙、丙三个实验装置完金相同,燃料a、b种类不同但质量都为10g,烧杯内液体a、b种类不同但质量都为100g。当燃料完全燃烧后,甲、乙、丙装置中温度计升高的示数分别为20℃、30℃、35℃。
(1)实验中燃料燃烧放出的热量,通过______(选填“做功”或“热传递”)的方式使液体的内能增大;在组三套装实验装置时,应该按照______的顺序;(填“自下而上”或“自上而下”)(2)若要研究不同物质的吸热能力,应该选择______两图;实验中给两物质加热相同时间,最终可通过______来比较两液体的吸热能力;根据题干所给数据可知,液体______。(选填“a”或“b”)的吸热能力更强;(3)已知液体a的比热容为2.1×103J/(kg·℃),则甲实验过程中,液体a吸收的热量为______J;根据
,用上述热量除以燃料a的质量可求得燃料a的热值,根据此方法求得a的热值______。(填“偏大”“偏小”或“准确”)22.为了比较两种未知燃料的热值以及两种末知液体的比热容的大小,小明同学设计的实验如图所示,甲、乙、丙三图中装置完全相同。燃料的质量都是10g,烧杯内的液体初温相同,当燃料燃烧完时(烧杯内的液体均未沸腾),立即读取相应温度计的读数,分别为T甲、T乙、T丙,且有T甲>T乙>T丙。
(1)在实验中,三个烧杯中a、b液体的______(选填“质量”或“体积”)必须相同;(2)比较不同液体的比热容,应选择______两图进行实验,实验液体a的比热容ca与实验液体b的比热容cb相比,有ca______cb(选填“>”、“=”或“<”);(3)比较不同燃料的热值,应选择______两图进行实验,实验燃料1的热值q1与实验燃料2的热值q2相比,有q1______q2(选填“>”“=”或“<”);(4)若在研究不同燃料热值的实验中,记录数据如下表:燃料加热前液体温度(℃)燃料燃尽时液体温度(℃)燃料的热值(J/kg)115352.4×10621525? 根据表中数据计算:完全燃烧10g燃料1放出的热量为______J;燃料2的热值是______J/kg,通过实验得到的燃料热值与实际相比要偏______(填“大”或“小”),你认为出现这种情况的主要原因是:______。23.小王设计一个探究酒精和碎纸片的热值大小实验。
(1)实验装置如图甲、乙所示,你认为图中横杆、温度计、铁圈、燃具四个器件的安装顺序是______(由下而上/由上而下)。(2)为保证实验结论的可靠,以及方便比较,小王同学在实验中应让酒精和碎纸片的质量、两烧杯中水的质量、以及两个烧杯都保持______。(3)实验数据记录如下表:燃 料加热前水温℃燃料燃尽时水温℃燃料的热值
酒 精15352.4×107碎纸片1525? 根据表中数据,计算出碎纸片的热值是______
。(4)通过实验得到的燃料热值与实际相比会偏______(选填“大”或“小”),认为出现这种情况的主要原因是:______。24.小明和小辉学习了燃料的热值后,他们一起设计了一个实验来探究煤油和菜籽油的热值的大小关系。他们组装了如图1和2所示的装置进行实验,记录结果见下表:
燃料前后温度煤油菜籽油加热前的水温/℃2525燃料燃尽后的水温/℃4434 (1)为了保证实验结论的可靠性,小明和小辉选择了两套完全相同的装置,并且控制油的质量以及水的质量相同。但对于两杯水的初温他们的看法却不同。请将下列他们的想法补充完整:①小辉认为实验中是直接用_______来表示煤油和菜籽油放出热量的多少。所以,实验中两杯水的初温可以不同;②小明认为因为探究过程中他们采用了_______法,所以只有燃料的_____不同,其他因素都必须控制相同。如果两杯水的初温不同,那么水的蒸发快慢以及水与周围环境的温差都不相同,于是两杯水的_______就不相同,就有可能会出现燃料燃烧放出的热量多,而水吸收的热量少、水温变化小的情况。所以,实验时必须控制水的初温相同;③你认为_________(小明/小辉)的想法更合理;(2)根据他们的实验记录,你认为煤油和菜籽油两种燃料中,热值较大是___________;(3)小明和小辉在实验前用天平分别测出了烧杯中水的质量以及燃油的质量。并由记录的数据,利用公式Q吸=cm(t﹣t0)计算出了水吸收的热量。小辉想通过这些数据计算出煤油和菜籽油的热值。你认为他的计算结果是______的(可靠/不可靠)。25.如图所示,小明利用甲乙丙三套完全相同的装置,完成下面两个热学实验。
(1)为了比较水和煤油的吸热本领的大小,他应选择______(选填“甲、乙”、“乙、丙”或“甲、丙”)两套装置;①实验应控制水和煤油的质量、初温相同,分别用两个相同的酒精灯对其加热。小明通过______(选填“加热时间”或“温度计上升的示数”)来比较水和煤油吸收热量的多少;②经过实验得出了水和煤油温度随时间的变化如图丁 a、b 所示,根据图丁可判断出______(选填“水” 或“煤油”)的吸热能力强,若不计整个实验过程中的热量损失,根据丁图信息可以得到煤油的比热容是______J/(kg⋅℃);(2)为比较不同燃料的热值,小明选择了甲、乙两套装置,他分别在加热器中放入相同质量的不同燃料,同时点燃后对质量和初温相等的同种液体加热,直至燃料完全燃烧。①除了甲、乙两套装置所示器材之外,本实验还需要的测量工具是______;②实验通过______(选填“加热时间”或“温度计上升的示数”)来比较不同燃料完全燃烧放出热量多少;③小明按正确方法进行实验,发现用燃料 2 作为燃料的水升高的温度∆t1 是用燃料 1 作为燃料的水升高的温度∆t2 的 2 倍,由此他得出“燃料 2 的热值是燃料 1 的 2 倍”的结论,同组的小贝则不同意小明的结论,小贝不同意原因是:______;(3)我们知道固体熔化时虽然温度保持不变,但仍需吸热。通过查阅资料知道:人们把单位质量的某种物质,在熔点时从固态完全变为液态需要的热量,叫做该物质的熔解热,用字母λ表示。已知质量 5kg 冰由-10℃全部熔化成 0℃的水所需的热量是 1.78×106J,则冰的熔解热λ为______J/kg【其中冰的比热容 2.1×103J/(kg•℃)】。四、计算题26.用煤气灶把1kg、初温为20℃的水烧到70℃,消耗了10g煤气。已知水的比热容是4.2×103J/(kg·℃),煤气的热值为4.2×107J/kg,求:(1)水吸收的热量;(2)煤气完全燃烧放出的热量;(3)煤气灶烧水的效率。27.太阳能具有环保、可再生等优点;太阳能热水器深受广大用户的青睐,某品牌太阳能热水器,水容量为100L,该热水器在冬季有效日照时段里,平均每平方米的面积上每小时接收的太阳能约为2.8×106J。若该热水器接收太阳能的有效面积为2m2,每天日照时间6h,这些太阳能使水温随日照时间变化的图像如图所示。【ρ水=1.0×103kg/m3;c水=4.2×103J/(kg∙℃)】求:(1)装满水时,热水器中水的质量;(2)一天内热水器中的水能吸收的热量;(3)热水器的效率约为多少。
28.某饭店用燃气灶烧水,将质量为5kg、温度为20℃的水加热到100℃,该燃气灶烧水时的效率为20%。已知水的比热容为4.2×103J/(kg•℃),煤气的热值为4.2×107J/kg。求:(1)水吸收的热量; (2)实际消耗的煤气为多少千克?(3)为了节约能源,饭店对燃气灶进行了改进,使燃气灶的效率得到了提高。在同样的条件下将质量为5kg、温度为20℃的水加热到100℃,比原来节省0.04kg的煤气,则现在煤气灶烧水时的热效率是多少?
