2022-2023学年陕西省渭南市临渭区高二(下)期末生物试卷(含解析)
展开
这是一份2022-2023学年陕西省渭南市临渭区高二(下)期末生物试卷(含解析),共32页。试卷主要包含了单选题,多选题,探究题等内容,欢迎下载使用。
2022-2023学年陕西省渭南市临渭区高二(下)期末生物试卷
一、单选题(本大题共29小题,共58.0分)
1. 下列叙述符合基因工程概念的是( )
A. 将人的干扰素基因重组到质粒后导入大肠杆菌,获得能产生人干扰素的菌株
B. B淋巴细胞与肿瘤细胞融合,杂交瘤细胞中含有B淋巴细胞中的抗体基因
C. 用紫外线照射青霉菌,使其DNA发生改变,通过筛选获得青霉素高产菌株
D. 自然界中天然存在的噬菌体自行感染细菌后其DNA整合到细菌DNA上
2. 基因工程操作离不开三种工具,下列有关说法不正确的是( )
A. 常用相同的限制性核酸内切酶处理目的基因和质粒,从而获得互补的黏性末端
B. 在三种工具中最常用载体--质粒的基本单位是脱氧核糖核苷酸,两种酶的基本单位是氨基酸
C. DNA聚合酶能够催化形成磷酸二酯键,是基因工程中的“分子缝合针”
D. 限制性核酸内切酶主要从原核生物中分离获得,具有识别特定核苷酸序列的能力
3. 下列有关获取目的基因方法的叙述,错误的是( )
A. 直接分离目的基因的方法的优点是操作简便,缺点是工作量大,具有一定的盲目性
B. 由于真核细胞的基因含有不表达的DNA片段,一般使用人工合成的方法
C. 目前人工合成基因的方法主要有两种,分别是反转录法和化学合成法
D. PCR技术的原理是DNA复制,需要RNA聚合酶催化DNA合成
4. 人们试图利用基因工程的方法,用乙种生物生产甲种生物的一种蛋白质。生产流程是:甲生物的蛋白质mRNA→①目的基因→②与质粒DNA重组→③导入乙种生物的细胞→④获得甲种生物的蛋白质,下列说法正确的是( )
A. ①过程需要的酶是反转录酶,原料是A、U、G、C
B. ②要用限制性核酸内切酶切质粒DNA,再用DNA连接酶将目的基因与质粒连接在一起
C. 如果受体细胞是单子叶植物细胞,③过程可用农杆菌转化法
D. ④过程中用的原料不含有A、U、G、C
5. 下列基因工程操作步骤中,未发生碱基互补配对的是( )
A. 用mRNA为模板人工合成目的基因 B. 目的基因与质粒结合
C. 重组质粒导入受体细胞 D. 目的基因的表达
6. 下列有关基因工程操作程序的叙述,错误的是( )
A. 利用标记基因筛选出来的受体细胞不一定含有目的基因
B. 基因表达载体须含有起始密码子,作为翻译的起点
C. 将目的基因导入动物细胞常用的方法是显微注射法
D. 可用相应的抗体进行抗原—抗体杂交检测目的基因是否翻译成蛋白质
7. 继哺乳动物乳腺“生物反应器”研发成功后,膀胱“生物反应器”的研究也取得了一定进展.科学家培育出一种转基因小鼠,其膀胱上皮细胞可以合成人的生长激素并能分泌到尿液中.构建“生物反应器”的受体细胞及目的基因表达的细胞分别是( )
A. 体细胞、体细胞 B. 体细胞、膀胱上皮细胞
C. 受精卵、体细胞 D. 受精卵、膀胱上皮细胞
8. 下列有关基因工程的成果及应用的说法,错误的是( )
A. 基因工程中抗虫、抗病转基因植物的种植减少了农药的使用
B. 基因工程在农业上的应用主要是培育高产、稳产、品质优良和具有抗逆性的农作物
C. 基因治疗是把正常基因导入病人体内,使该基因的表达产物发挥功能,以达到治疗的目的
D. 利用基因工程技术,将人的产生胰岛素的基因转入大肠杆菌后,大肠杆菌内表达出的胰岛素与人的胰岛素结构相同
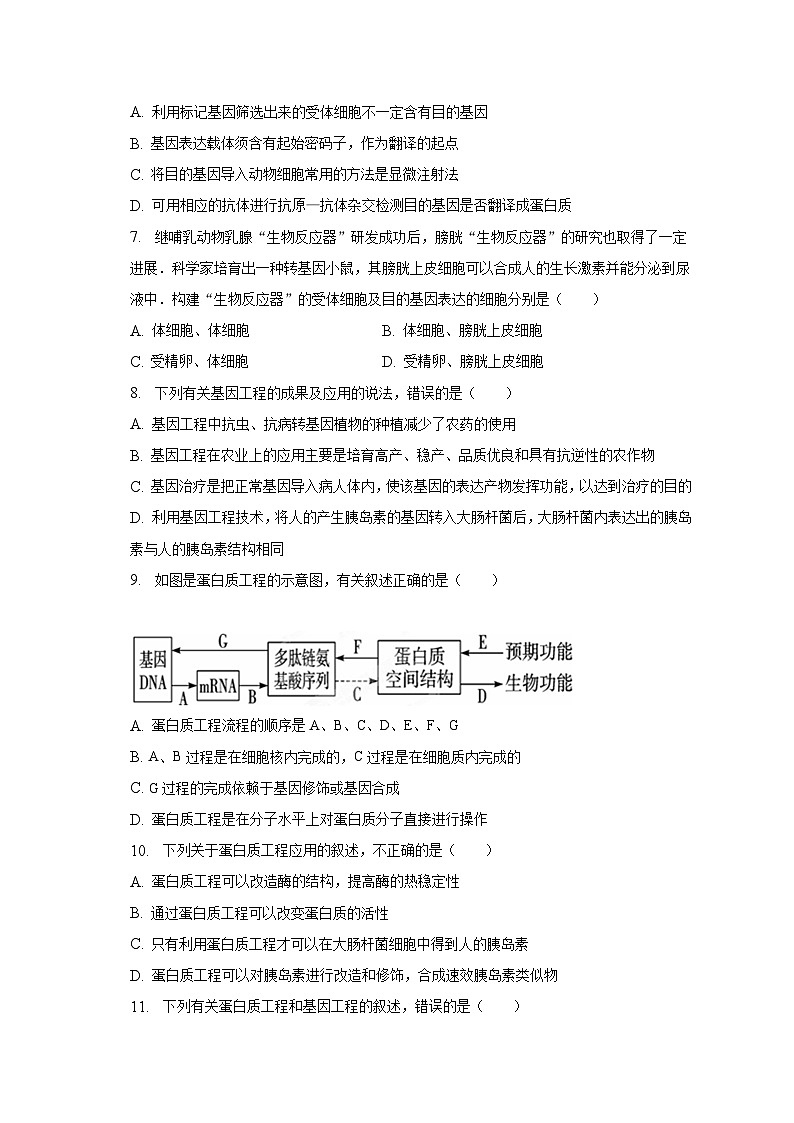
9. 如图是蛋白质工程的示意图,有关叙述正确的是( )
A. 蛋白质工程流程的顺序是A、B、C、D、E、F、G
B. A、B过程是在细胞核内完成的,C过程是在细胞质内完成的
C. G过程的完成依赖于基因修饰或基因合成
D. 蛋白质工程是在分子水平上对蛋白质分子直接进行操作
10. 下列关于蛋白质工程应用的叙述,不正确的是( )
A. 蛋白质工程可以改造酶的结构,提高酶的热稳定性
B. 通过蛋白质工程可以改变蛋白质的活性
C. 只有利用蛋白质工程才可以在大肠杆菌细胞中得到人的胰岛素
D. 蛋白质工程可以对胰岛素进行改造和修饰,合成速效胰岛素类似物
11. 下列有关蛋白质工程和基因工程的叙述,错误的是( )
A. 基因工程是通过基因操作把外源基因转入适当的生物体内,并在其中进行表达,它的产品还是该基因编码的天然存在的蛋白质
B. 基因工程产生的变异是可遗传的,蛋白质工程产生的变异是不可遗传的
C. 蛋白质工程利用基因工程的手段,按照人类自身的需要,定向地改造天然的蛋白质,甚至于创造全新的蛋白质分子
D. 通过基因工程中定点诱变技术,有目的地改造蛋白质分子中某些活性部位的一个或几个氨基酸,以改善蛋白质的性质和功能
12. 植物细胞表现出全能性的必要条件和增殖方式是( )
A. 脱离母体后,给予适宜的营养和外界条件;减数分裂
B. 导入其他植物细胞的基因;有丝分裂
C. 将成熟筛管的细胞核移植到去核的卵细胞内;减数分裂
D. 脱离母体后,给予适宜的营养和外界条件;有丝分裂
13. 如图是植物组织培养过程的示意图,下列相关叙述错误的是( )
A. ①→②的形成需要光照
B. ②的特点是细胞壁薄,排列疏松而无规则,高度液泡化
C. ①能被培养成④的原因是细胞中含有发育成为完整个体所必需的全部基因
D. 从①→④过程中,需要多种培养基,特别是培养基中的激素种类及比例不同
14. 下列关于植物体细胞杂交的叙述,错误的是( )
A. 植物细胞诱导融合前要先去除细胞壁,可用纤维素酶和果胶酶处理
B. 植物细胞融合完成的标志是产生新的细胞壁
C. 植物体细胞杂交的目的是获得杂种细胞
D. 植物体细胞杂交应用原理是细胞膜的流动性和植物细胞的全能性
15. 某研究小组对某种动物的肝肿瘤细胞(甲)和正常肝细胞(乙)进行培养,下列叙述不正确的是( )
A. 制备肝细胞悬浮液时先用剪刀剪碎肝组织,再用胃蛋白酶处理
B. 肝细胞培养过程中通常在培养液中通入5%的CO2以维持培养液的pH
C. 为了防止培养过程中杂菌的污染,可向培养液中加入适量的抗生素
D. 用血球计数板计数的方法,可推断乙细胞比甲细胞增殖周期长
16. 关于单克隆抗体,下列叙述不正确的是( )
A. 可以制成诊断盒,用于疾病的珍断
B. 可以与药物结合,用于病变细胞的定向治疗
C. 可以利用基因工程技术生产
D. 可以在生物体内生产,不能体外生产
17. 下列现代生物科技的应用中,不需要进行检测与筛选的是( )
A. 对植物的茎尖进行组织培养获得脱毒苗
B. 将鼠的骨髓瘤细胞与B淋巴细胞融合,制备单克隆抗体
C. 利用植物体细胞杂交技术培育“萝卜-甘蓝”
D. 将抗虫基因导入植物细胞,培育具有抗虫特性的新植株
18. 治疗性克隆对解决供体器官缺乏和器官移植后免疫排斥反应具有重要意义。与如图所示流程相关的叙述不正确的是( )
A. 去核卵细胞一般取自处于减数分裂I中期的卵母细胞
B. 过程①采用的是细胞工程的体细胞核移植技术,过程②采用的是胚胎工程中的早期胚胎培养技术
C. 胚胎干细胞在形态上表现为体积小,细胞核大,核仁明显
D. 图中获得的组织器官移植给个体B,理论上不会发生免疫排斥反应
19. 胚胎工程的许多技术,实际是在体外条件下,对动物自然受精和早期胚胎发育条件进行的模拟操作,下列对体外受精的叙述错误的是( )
A. 受精前精子需要获能,卵子需要成熟
B. 防止多精入卵的第一道屏障是顶体反应
C. 卵子受精的重要标志是卵黄膜和透明带的间隙看到两个极体
D. 受精过程结束的标志是雌、雄原核的融合
20. 下列关于胚胎移植的叙述中,不正确的是( )
A. 进行胚胎移植时,供体一般选择遗传性能和生产性能好的个体,受体则对其繁殖能力和健康状况要求较高
B. 供、受体母牛选择好后,常用孕激素进行同期发情处理
C. 胚胎移植的优点包括大大缩短了供体本身的繁殖周期,充分发挥雌性优良个体的繁殖能力
D. 胚胎分割移植时,要注意将原肠胚阶段的内细胞团均等分割
21. 下列有关现代生物技术的认识,不正确的是( )
A. 植物体细胞杂交、基因工程都可以克服远缘杂交不亲和的障碍
B. 纤维素酶、果胶酶、胰蛋白酶、限制酶、DNA连接酶都是生物工程的工具酶
C. 试管婴儿培育过程涉及到动物细胞核移植、早期胚胎培养和胚胎移植等技术
D. 生物技术的伦理问题主要涉及克隆人、设计试管婴儿、基因身份证等,我国目前禁止克隆人的实验,但不反对治疗性克隆
22. 伴随着生命科学的新突破,现代生物技术已经广泛地应用于工业、农牧业、医药、环保等众多领域,产生了巨大的经济和社会效益。下列关于现代生物技术的应用,不正确的是( )
A. 植物组织培养技术可用于转基因植物的培育
B. 胚胎移植技术可用于家畜为熊猫等濒危动物代孕
C. 单克隆抗体技术可用于制备治疗癌症的“生物导弹”
D. 蛋白质工程可用于鼠源杂交瘤抗体进行改造,研制用于癌症治疗的鼠—人嵌合抗体
23. 下列关于干细胞和胚胎干细胞的叙述中,错误的是( )
A. 胚胎干细胞具有发育全能性,一般取自动物的早期胚胎或原始性腺
B. 胚胎干细胞在体外培养条件下,可以只增殖不分化
C. 胚胎干细胞有细胞周期,神经干细胞分化形成的神经细胞没有细胞周期
D. 囊胚期所有的细胞都是全能干细胞
24. 生态工程可以帮助我们构筑尊崇自然、绿色发展的生态体系。下列相关叙述错误的是( )
A. 生态工程可对已被破坏的生态环境进行修复、重建
B. 生态工程是生态学与系统工程学的结合
C. 生态工程的特点是无消耗、多效益、可持续
D. 生态工程的目的是达到经济、生态和社会的同步发展
25. 如图所示是一个农业生态系统模式图。关于该系统的叙述,错误的是( )
A. 微生物也能利用农作物通过光合作用储存的能量
B. 多途径利用农作物可提高该系统的能量利用效率
C. 沼渣、沼液作为肥料还田,实现了物质和能量的循环利用
D. 沼气池中的微生物也是该生态系统的分解者
26. 前几年我国农村实行荒山、荒坡、滩涂及矿山废弃地承包政策,期限15~50年不等,充分调动农民绿化的积极性,这一政策的实施极大改善了我国农村恶劣的生态环境。下列有关生态工程的相关叙述,不正确的是( )
A. 该工程属于荒山、荒坡、滩涂及矿山废弃地恢复生态工程
B. 该工程的实施过程中,应指导农民绿化时要充分考虑物种多样性,提高系统稳定性
C. 该项工程给农民带来了巨大的经济效益,同时也极大地改善了生态环境,实现了经济效益和生态效益的共同发展
D. 为提高经济效益,缩短效益获得周期,应指导农民种植单纯林,减少物种间竞争
27. 城市生活垃圾要做到分类、回收、利用,实现废物资源化利用所遵循的生态工程原理是( )
A. 协调与平衡原理 B. 整体性原理 C. 物质循环再生原理 D. 物种多样性原理
28. 如图为建立人工湿地净化城市污水的示意图,其中芦苇属于挺水植物,绿藻属于浮游植物,黑藻属于沉水植物,下列说法不正确的是( )
A. 该人工湿地生态系统中芦苇、绿藻、黑藻分布于不同水层,这一现象体现了群落在垂直结构上有明显的分层现象
B. 芦苇、绿藻、黑藻固定的太阳能是输入该生态系统的总能量
C. 人工湿地可以净化城市污水,但对污水排放量还要加以控制,因为生态系统的自我调节能力是有限的
D. 除净化水质外,人工湿地能供人们旅游观光、蓄洪防旱,体现了生物多样性的直接价值、间接价值
29. 在对待地球家园的问题上,人类再也不能只知索取,不知保护;更不能只图眼前利益,不顾长远利益。下列有关叙述错误的是( )
A. 开车和步行相比、吃肉和吃素食相比,前者均会增大人类的生态足迹
B. 威胁野生物种生存的人类活动主要是对其生存环境的破坏和掠夺式利用
C. 我国古代的“无废弃物农业”保持了土地的生产能力,遵循了生态工程的循环原理
D. 生态工程在恢复重建受损生态环境方面可发挥重要作用。因此,为快速发展经济,可走“先污染,后治理”的道路
二、多选题(本大题共1小题,共2.0分)
30. 将小鼠骨髓瘤细胞与一种B淋巴细胞融合,可使融合的细胞经培养产生单克隆抗体,关于其依据的下列说法不合理的是( )
A. 浆细胞可以产生抗体,但不能无限增殖
B. 浆细胞只有与骨髓瘤细胞融合后才能产生抗体
C. 骨随瘤细胞可以无限增殖,但不能产生抗体
D. 浆细胞只有与骨髓瘤细胞融合后才能无限增殖
三、探究题(本大题共4小题,共30.0分)
31. 如图是获得转基因抗虫棉的技术流程示意图。请回答下列问题:
(1)A→B利用的技术称为 ______ ,其中②过程需要 ______ 酶才能完成。
(2)离体棉花细胞F→转基因抗虫棉植株G利用的技术称为 ______ ,应用的原理是 ______ 。
(3)图中将目的基因导入棉花细胞需要经过③过程,该过程为构建 ______ 。
(4)上述流程示意图中,将目的基因导入棉花细胞所采用的方法是 ______ 法。
(5)欲确定抗虫基因是否整合到G的染色体DNA上,可以用 ______ 技术来检测。
32. 黄曲霉毒素(AFT)是由真菌产生的一组结构类似的代谢产物,具有高毒性和强致癌性。某实验小组将AFT注入小鼠体内,并通过一系列动物细胞培养技术获得了能检测抗AFT的单克隆抗体,制备流程如图所示。请回答下列问题:
(1)分析上图可知,注入的AFT在免疫学上相当于 ______ ,培养骨髓瘤细胞的原理是 ______ ,图中促进B淋巴细胞和骨髓瘤细胞融合的促融剂是 ______ 。
(2)用选择培养基培养的目的是 ______ 。
(3)图中的操作X是 ______ ,可从 ______ 中提取单克隆抗体。
(4)抗AFT单克隆抗体的特点是 ______ 。
33. 请回答有关如图的问题:
(1)图甲中序号④所示过程叫做 ______ 。
(2)如图乙,一个基因表达载体的组成,除了目的基因外,在基因尾端还必须有[2] ______ ;图中[3] ______ 的作用是为了鉴别受体细胞中是否含有目的基因,从而将含有目的基因的细胞筛选出来。
(3)若预期蛋白质欲通过乳腺生物反应器生产,则构建基因表达载体时,图乙中序号[1]代表的是 ______ ;且在图甲中⑨过程之前,要对精子进行筛选,保留含性染色体 ______ 的精子。
(4)为获得较多的受精卵进行研究,图甲中⑥过程一般用激素对供体做 ______ 处理;为提高培育成功率,进行⑩过程之前,要对供体和受体动物做 ______ 处理。
(5)用 ______ 技术处理发育到 ______ 期或囊胚期的早期胚胎,可获得同卵双胎或多胎。
34. 如图为以生态工程为技术支撑建设而成的农林牧渔等综合发展的农业生态村。请分析图回答问题:
(1)如图以沼气工程为中心,各类植物的秸秆、残枝败叶、鸡粪作为原料生产沼气,沼渣、沼液返还池塘、农田等,体现了生态工程的 ______ 原理。该生态工程建设中,鱼塘中每一种鱼苗的投放量都不宜超过其 ______ 。该生态系统把池塘、农田、桑园等有机地组合在一起,优化了系统结构,遵循 ______ 原理。
(2)在上述的生态工程中,种植不同的农作物、果树,饲养多种畜禽,这体现了生态工程的 ______ 原理。
(3)此生态农业与传统农业相比,明显的优势是 ______ 和 ______ 。
(4)在应用植物修复技术治理重金属污染的土壤时,需选择符合要求的植物,这遵循了生态工程的 ______ 。
答案和解析
1.【答案】A
【解析】解:A、将人的干扰素基因重组到质粒后导入大肠杆菌,获得能产生人干扰素的菌株,这是基因工程技术的应用,A正确;
B、B淋巴细胞与肿瘤细胞融合,杂交瘤细胞中含有B淋巴细胞中的抗体基因,这采用细胞融合技术,与基因工程无关,B错误;
C、用紫外线照射青霉菌,使其DNA发生改变,通过筛选获得青霉素高产菌株,这是诱变育种,与基因工程无关,C错误;
D、基因工程是按照人们的意愿,对生物进行的定向改造,而自然界中天然存在的噬菌体自行感染细菌后其DNA整合到细菌DNA上不符合基因工程的概念,D错误。
故选:A。
基因工程技术的基本步骤:
(1)目的基因的获取:方法有从基因文库中获取、利用PCR技术扩增和人工合成.
(2)基因表达载体的构建:是基因工程的核心步骤,基因表达载体包括目的基因、启动子、终止子和标记基因等.
(3)将目的基因导入受体细胞:根据受体细胞不同,导入的方法也不一样.将目的基因导入植物细胞的方法有农杆菌转化法、基因枪法和花粉管通道法;将目的基因导入动物细胞最有效的方法是显微注射法;将目的基因导入微生物细胞的方法是感受态细胞法.
(4)目的基因的检测与鉴定:分子水平上的检测:①检测转基因生物染色体的DNA是否插入目的基因--DNA分子杂交技术;②检测目的基因是否转录出了mRNA--分子杂交技术;③检测目的基因是否翻译成蛋白质--抗原-抗体杂交技术.个体水平上的鉴定:抗虫鉴定、抗病鉴定、活性鉴定等.
本题考查基因工程的相关知识,要求考生识记基因工程的原理、概念及操作步骤,掌握各操作步骤中需要注意的细节,了解基因工程的应用,能结合所学的知识准确判断各选项.
2.【答案】C
【解析】解:A、构建基因表达载体时,常用相同的限制性核酸内切酶处理目的基因和质粒,以产生相同的黏性末端,A正确;
B、在三种工具中最常用载体--质粒的化学本质是DNA,其基本单位是脱氧核糖核苷酸;两种酶的化学本质是蛋白质,其基本单位是氨基酸,B正确;
C、DNA连接酶能够催化形成磷酸二酯键,是基因工程中的“分子缝合针”,C错误;
D、限制性核酸内切酶主要从原核生物中分离获得,具有识别特定核苷酸序列的能力,即具有专一性,D正确.
故选:C.
基因工程的工具:
(1)限制酶:能够识别双链DNA分子的某种特定核苷酸序列,并且使每一条链中特定部位的两个核苷酸之间的磷酸二酯键断裂.
(2)DNA连接酶:连接的是两个核苷酸之间的磷酸二酯键.
(3)运载体:常用的运载体:质粒、噬菌体的衍生物、动植物病毒.
本题考查基因工程的相关知识,要求考生识记基因工程的原理、操作工具及操作步骤,了解基因工程技术的相关应用,能结合所学的知识准确判断各选项.
3.【答案】D
【解析】解:A、目的基因可以从物种中直接分离,优点是操作简便,缺点是工作量大,具有一定的盲目性,A正确;
B、由于真核细胞的基因含有不表达的DNA片段,一般使用人工合成的方法,B正确;
C、目前人工合成基因的方法主要有两种,一种是以mRNA为模板反转录合成目的基因,另一种是推测出结构基因的核苷酸序列,用化学合成法合成目的基因,C正确;
D、PCR技术的原理是DNA复制,需要Taq酶催化DNA合成,D错误。
故选:D。
获取目的基因的方法主要有两种:
(1)从供体细胞的DNA中直接分离基因,最常用的方法是“鸟枪法”又叫“散弹射击法“;
(2)人工合成基因,这种方法有两条途径,一是以目的基因转录的信使RNA为模板,反转录成互补的单链DNA,再在酶的作用下合成双链DNA,即目的基因;另一条途径是蛋白质的氨基酸序列,推测出信使RNA序列,再推测出结构基因的核苷酸序列,然后用化学的方法以单核苷酸为原料合成。
本题比较基础,考查基因工程的相关知识,要求考生识记基因工程的原理及操作步骤,掌握各操作步骤中的细节,能结合所学的知识作出准确的判断。
4.【答案】B
【解析】解:A、①为逆转录过程,需要逆转录酶的参与,原料是碱基组成为A、T、G、C的四种游离的脱氧核苷酸,A错误;
B、②是基因表达载体的构建过程,要先用限制酶切割质粒,再用DNA连接酶把目的基因和质粒连接成重组质粒,B正确;
C、如果受体细胞是双子叶植物细胞,③过程可用农杆菌转化法,C错误;
D、④过程包括转录和翻译,转录所用的原料包括四种含有A、U、G、C的核糖核苷酸,D错误。
故选:B。
分析题:①表示以mRNA为模板逆转录合成DNA的过程;②表示基因表达载体的构建过程,该过程是基因工程的核心步骤;③表示将目的基因导入受体细胞;④目的基因的检测与表达。
本题结合流程图,考查基因工程、遗传信息的转录和翻译、核酸的基本组成单位及化学组成,要求考生识记基因工程的原理、工具、操作步骤,能准确判断图中各过程的名称;识记遗传信息转录和翻译的过程、条件等知识;识记核酸的化学组成,能运用所学的知识准确判断各选项。
5.【答案】C
【解析】解:A、以mRNA为模板人工合成目的基因的过程需要进行逆转录过程,该过程中发生了碱基互补配对,A错误;
B、目的基因与运载体的结合时,黏性末端重组需要遵循碱基互补配对原则,B错误;
C、将目的基因导入受体细胞时不需遵循碱基互补配对原则,C正确;
D、基因表达包括转录和翻译两个过程,这两个过程都需要遵循碱基互补配对原则,D错误。
故选:C。
基因工程的基本操作步骤主要包括四步:①目的基因的获取;②基因表达载体的构建;③将目的基因导入受体细胞;④目的基因的检测与鉴定。其中人工合成法获取目的基因、基因表达载体的构建和目的基因的检测都需要遵循碱基互补配对原则,据此答题。
本题考查基因工程的原理及技术、碱基互补配对原则,要求考生识记碱基互补配对原则;识记基因工程的操作步骤,明确获取目的基因、基因表达载体的构建和目的基因的检测都需要遵循碱基互补配对原则。
6.【答案】B
【解析】解:A、标记基因位于运载体上,利用标记基因筛选出来的受体细胞可能只含有运载体而不含有目的基因,A正确;
B、密码子位于mRNA上,因此基因表达载体中一定不含有起始密码子和终止密码子,B错误;
C、将目的基因导入动物细胞常用的方法是显微注射法,C正确;
D、可用相应的抗体进行抗原—抗体杂交检测目的基因是否翻译成蛋白质,D正确。
故选:B。
基因工程技术的基本步骤:
(1)目的基因的获取:方法有从基因文库中获取、利用PCR技术扩增和人工合成。
(2)基因表达载体的构建:是基因工程的核心步骤,基因表达载体包括目的基因、启动子、终止子和标记基因等。
(3)将目的基因导入受体细胞:根据受体细胞不同,导入的方法也不一样。将目的基因导入植物细胞的方法有农杆菌转化法、基因枪法和花粉管通道法;将目的基因导入动物细胞最有效的方法是显微注射法;将目的基因导入微生物细胞的方法是感受态细胞法。
(4)目的基因的检测与鉴定:分子水平上的检测:①检测转基因生物染色体的DNA是否插入目的基因--DNA分子杂交技术;②检测目的基因是否转录出了mRNA--分子杂交技术;③检测目的基因是否翻译成蛋白质--抗原-抗体杂交技术。个体水平上的鉴定:抗虫鉴定、抗病鉴定、活性鉴定等。
本题主要考查的是基因工程的操作的相关知识,意在考查学生对基础知识的理解掌握,难度适中。
7.【答案】D
【解析】解:(1)培育转基因动物时,应以受精卵作为受体细胞,因为受精卵的全能性最高;
(2)根据题干信息“其膀胱上皮细胞可以合成人的生长激素并能分泌到尿液中”可知,目的基因表达的细胞是膀胱上皮细胞.
故选:D.
基因工程技术的基本步骤:
(1)目的基因的获取:方法有从基因文库中获取、利用PCR技术扩增和人工合成.
(2)基因表达载体的构建:是基因工程的核心步骤,基因表达载体包括目的基因、启动子、终止子和标记基因等.
(3)将目的基因导入受体细胞:根据受体细胞不同,导入的方法也不一样.将目的基因导入植物细胞的方法有农杆菌转化法、基因枪法和花粉管通道法;将目的基因导入动物细胞最有效的方法是显微注射法;将目的基因导入微生物细胞的方法是感受态细胞法.
(4)目的基因的检测与鉴定:分子水平上的检测:①检测转基因生物染色体的DNA是否插入目的基因--DNA分子杂交技术;②检测目的基因是否转录出了mRNA--分子杂交技术;③检测目的基因是否翻译成蛋白质--抗原-抗体杂交技术.个体水平上的鉴定:抗虫鉴定、抗病鉴定、活性鉴定等.
本题考查基因工程的相关知识,要求考生识记基因工程的概念、原理、操作工具及操作步骤,了解基因工程技术的相关应用,能结合所学的知识做出准确的判断.
8.【答案】D
【解析】解:A、与传统的农药杀虫相比,基因工程中抗虫、抗病转基因植物的种植减少了农药的使用,减少了环境污染,A正确;
B、基因工程在农业上的应用主要是培育高产、稳产、品质优良和具有抗逆性的农作物,B正确;
C、基因治疗是指利用正常基因置换或弥补缺陷基因的治疗方法,即把正常基因导入病人体内,使该基因的表达产物发挥功能,以达到治疗的目的,C正确;
D、利用基因工程技术,将人的产生胰岛素的基因转入大肠杆菌后,由于大肠杆菌是原核生物,产生的胰岛素没有内质网和高尔基体的加工,所以大肠杆菌内表达出的胰岛素与人的胰岛素结构不完相同,D错误。
故选:D。
基因工程是指按照人们的意愿进行严格的设计,并通过体外DNA重组和转基因等技术赋予生物新的遗传特性,从而创造出更符合人们需要的新的生物类型。和生物产品。
本题考查了基因工程的相关知识,掌握基因工程的应用是解题的关键。
9.【答案】C
【解析】解:A、蛋白质工程流程的顺序是E、F、G、A、B、C、D,A错误;
B、A表示转录,场所主要是细胞核,B过程表示翻译,场所在细胞质内核糖体中完成,B错误;
C、由图可知,要改造蛋白质结构,最终是通过改造基因来实现的。因为改造基因操作更容易,且改造后可以遗传,C正确;
D、蛋白质工程是在分子水平上对基因进行改造,D错误。
故选:C。
蛋白质工程的过程:根据中心法则逆推以确定目的基因的碱基序列:预期蛋白质功能→设计预期的蛋白质结构→推测应有氨基酸序列→找到对应的脱氧核苷酸序列(基因);最终还是回到基因工程上来解决蛋白质的合成.
本题知识点简单,考查基因工程和蛋白质工程的相关知识,要求考生识记蛋白质工程的概念和过程,能结合所学的知识准确答题,属于考纲识记层次的考查.
10.【答案】C
【解析】解:A、绝大数酶的化学本质为蛋白质,蛋白质工程可以改造酶的结构,提高酶的热稳定性,A正确;
B、蛋白质工程的实质是改造基因从而改造蛋白质,所以可以通过蛋白质工程可以改变蛋白质的活性,B正确;
C、利用基因工程可以将人的胰岛素基因导入到大肠杆菌中,也可以得到人的胰岛素,C错误;
D、蛋白质工程可以对胰岛素B链由-B28脯氨酸-B29赖氨酸-改为-B28赖氨酸-B29脯氨酸-,获得的单体速效胰岛素,可以避免胰岛素分子形成聚合体以保证它的效能及时发挥,D正确。
故选:C。
蛋白质工程和基因工程的区别:
目
蛋白质工程
基因工程
区别
原理
中心法则的逆推
基因重组
过程
预期蛋白质功能→设计预期的蛋白质结构→推测应有的氨基酸序列→找到相对应的脱氧核苷酸序列→合成DNA→表达出蛋白质
获取目的基因→构建基因表达载体→将目的基因导入受体细胞→目的基因的检测与鉴定
实质
定向改造或生产人类所需蛋白质
定向改造生物的遗传特性,以获得人类所需的生物类型或生物产品(基因的异体表达)
结果
生产自然界没有的蛋白质
生产自然界已有的蛋白质
联系
蛋白质工程是在基因工程基础上延伸出的第二代基因工程,因为是对现有蛋白质的改造或制造新的蛋白质,所以必须通过基因修饰或基因合成实现
本题考查蛋白质工程的相关知识,要求考生识记蛋白质工程的概念、操作过程等基础中,掌握蛋白质工程与基因工程的关系以及蛋白质工程的相关应用,能结合所学的知识准确判断各选项。
11.【答案】B
【解析】解:A、基因工程是通过基因操作把外源基因转入适当的生物体内,并在其中进行表达,由于基因没有发生改变,因此其产品还是该基因编码的天然存在的蛋白质,A正确;
B、基因工程产生的变异是可遗传的,蛋白质工程的作用对象依然是基因,因此其产生的变异也是可遗传的,B错误;
C、蛋白质工程利用基因工程的手段,按照人类自身的需要,通过修改基因或创造合成新基因来改变生物的遗传和表达形状,定向地改造天然的蛋白质,甚至于创造全新的蛋白质分子,C正确;
D、蛋白质工程利用基因工程的手段,按照人类自身的需要,通过定点诱变技术,有目的地改造蛋白质分子中某些活性部位的一个或几个氨基酸,以改善蛋白质的性质和功能,D正确。
故选:B。
蛋白质工程和基因工程的关系
蛋白质工程
基因工程
区别
过程
预期蛋白质功能→设计预期的蛋白质结构→推测应有的氨基酸序列→找到相对应的脱氧核苷酸序列
获取目的基因→构建基因表达载体→将目的基因导入受体细胞→目的基因的检测与鉴定
实质
定向改造或生产人类所需的蛋白质
定向改造生物的遗传特性,以获得人类所需的生物类型或生物产品
结果
可产生自然界没有的蛋白质
只能生产自然界已有的蛋白质
联系
(1)蛋白质工程是在基因工程基础上延伸出来的第二代基因工程(2)基因工程中所利用的某些酶需要通过蛋白质进行修饰、改造
本题考查蛋白质工程的相关知识,意在考查考生对所学生物学知识的理解能力和综合分析能力,试题难度一般。
12.【答案】D
【解析】植物细胞表现全能性的条件:①细胞离体和适宜的外界条件;②一定的营养(无机、有机成分)和植物激素。植物细胞组织培养形成植物体的过程,包括脱分化和再分化两个重要的步骤,在这两个过程中细胞都是通过有丝分裂方式进行增殖。
故选:D。
植物细胞具有全能性,而表现出全能性需要一定的条件:①细胞离体和适宜的外界条件(如适宜温度、适时的光照、pH和无菌环境等);②一定的营养(无机、有机成分)和植物激素(生长素和细胞分裂素)。植物细胞组织培养形成个体的过程中,细胞通过有丝分裂方式进行增殖。
本题考查细胞表现全能性的条件和细胞分裂方式,要求考生识记相关知识点即可,属于考纲识记层次的考查。需要强调的是植物细胞全能性表达必须要在离体的条件下进行,否则细胞的全能性会受到限制。
13.【答案】A
【解析】解:A、①→②为脱分化过程,不需要光照,A错误;
B、②是经过脱分化过程形成的愈伤组织,愈伤组织细胞高度液泡化,排列疏松而无规则,B正确;
C、①能被培养成④的原因是细胞具有全能性,即高度分化的植物细胞含有该生物全部的基因,C错误;
D、①→④植物组织培养过程中,需要脱分化培养基和再分化培养基等,培养基中的激素种类及比例不同,D正确。
故选:A。
1、植物组织培养的原理是细胞的全能性;
2、植物组织培养过程中,脱分化和再分化培养基中的植物激素的种类及其比例有密切关系;
3、暗培养有助于愈伤组织的形成,再分化一定要有光照.
4、分析图可知:①为外植体、②为愈伤组织、③为胚状体、④为完整的植株。
本题结合流程图,考查植物组织培养过程,意在考查考生的识图能力和识记能力;能理解所学知识要点,把握知识间内在联系,形成知识网络结构的能力;能运用所学知识,准确判断问题的能力。
14.【答案】C
【解析】解:A、利用酶的专一性原理,用酶解法(纤维素酶和果胶酶)去掉细胞壁,分离出有活力的原生质体,然后才能诱导原生质体融合,A正确;
B、植物细胞融合完成的标志产生完整的杂种细胞,即必须诱导产生新的细胞壁,B正确;
C、植物体细胞杂交技术的最终目的是获得杂种植株,C错误;
D、植物体细胞杂交应用原理是细胞膜的流动性(原生质体融合)和植物细胞的全能性(杂种细胞发育为杂种植株),D正确。
故选:C。
植物体细胞杂交的具体过程:
本题考查植物体细胞杂交的相关知识,要求考生识记植物体细胞杂交的具体过程、原理等,能结合所学的知识准确判断各选项。
15.【答案】A
【解析】解:A、制备肝细胞悬浮液时,用胰蛋白酶或者胶原蛋白酶处理使细胞分散开,A错误;
B、肝细胞培养过程中通常在培养液中通入5%的CO2的目的是维持培养液pH,B正确;
C、为了防止培养过程中杂菌的污染,可向培养液中加入适量的抗生素,C正确;
D、甲肿瘤细胞没有接触性抑制现象,有无限增殖的能力,即分裂旺盛,细胞周期缩短,D正确。
故选:A。
1、用胰蛋白酶而不用胃蛋白酶的原因:胃蛋白酶作用的适宜pH约为2,当pH大于6时,就失去活性,胰蛋白酶作用的pH为7.2~8.4,多数动物细胞培养的适宜pH为7.2~7.4。
2、动物细胞培养的条件:
(1)无菌、无毒的环境:①消毒、灭菌②添加一定量的抗生素③定期更换培养液,以清除代谢废物。
(2)营养物质:糖、氨基酸、促生长因子、无机盐、微量元素等,还需加入血清、血浆等天然物质。
(3)适宜的温度和pH。
(4)气体环境:95%空气(细胞代谢必需的)和5%的CO2(维持培养液的pH)。
本题重在考查动物细胞培养的过程及培养条件,要求学生掌握胰蛋白酶的作用,理解动物细胞培养的条件,再运用所学的知识对选项作出正确的判断,属于考纲识记层次的考查。
16.【答案】D
【解析】解:A、单克隆抗体可以制成诊断盒,用于疾病的珍断,A正确;
B、单克隆抗体可以与药物结合,用于病变细胞的定向治疗,B正确;
C、单克隆抗体可以利用基因工程技术生产,C正确;
D、单克隆抗体可以在生物体内生产,也能体外生产,D错误。
故选:D。
1、单克隆抗体制备流程:先给小鼠注射特定抗原使之发生免疫反应,之后从小鼠脾脏中获取已经免疫的B淋巴细胞;诱导B细胞和骨髓瘤细胞融合,利用选择培养基筛选出杂交瘤细胞;进行抗体检测,筛选出能产生特定抗体的杂交瘤细胞;进行克隆化培养,即用培养基培养和注入小鼠腹腔中培养;最后从培养液或小鼠腹水中获取单克隆抗体。
2、两次筛选:①筛选得到杂交瘤细胞(去掉未杂交的细胞以及自身融合的细胞);②筛选出能够产生特异性抗体的细胞群。
3、杂交瘤细胞的特点:既能大量增殖,又能产生特异性抗体。
4、诱导动物细胞融合的方法有:物理法(离心、振动)、化学法(聚乙二醇)、生物法(灭活的病毒).
5、单克隆抗体与常规的血清抗体相比。最大的优势在于特异性强,灵敏度高,可大量制备。
6、单克隆抗体的作用:①作为诊断试剂:(最广泛的用途)具有准确、高效、简易、快速的优点。②用于治疗疾病和运载药物:主要用于治疗癌症,可制成“生物导弹”.
本题考查单克隆抗体的制备过程和用途,意在考查考生的识记能力和理解能力,属于容易题。生物导弹:单克隆抗体+放射性同位素、化学药物或细胞毒素(借助单克隆抗体的定位导向作用将药物定向带到癌细胞,在原位杀死癌细胞。疗效高,副作用小,位置准确。)
17.【答案】A
【解析】解:A、植物组织培养属于无性生殖,所以对植物的离体组织进行培养,大规模培育优良品种不需要进行检测与筛选,A正确;
B、将鼠的骨髓瘤细胞与B淋巴细胞融合,需要用选择培养基筛选出杂交瘤细胞,还需进行抗体阳性检测,得出能产生单克隆抗体的杂交瘤细胞,B错误;
C、利用植物细胞工程技术培育“白菜一甘蓝”时,需要筛选出白菜一甘蓝杂种细胞进行培养,C错误;
D、将抗虫基因导入植物细胞时,需要检测目的基因是否导入受体细胞和目的基因是否表达,D错误。
故选:A。
现代生物技术的应用中,有许多技术是需要筛选和检测的,如制备单克隆抗体时,需要用选择培养基筛选出杂交瘤细胞,还需要进行抗体阳性检测得到能产生单克隆抗体的杂交瘤细胞;植物体细胞杂交过程中,需要筛选出杂种细胞进行组织培养;转基因技术中,需要筛选重组子和检测目的基因是否导入和表达。
本题综合考查植物组织培养、制备单克隆抗体、植物体细胞杂交和转基因技术等知识,要求考生识记相关知识,掌握这些技术的流程,能判断出这些生物技术的应用中,是否需要检测与筛选,属于考纲识记和理解层次的考查。
18.【答案】A
【解析】解:A、去核卵细胞一般取自处于减数分裂Ⅱ中期的卵母细胞,A错误;
B、由图示可知,①是细胞工程的体细胞核移植,②是早期胚胎培养,B正确;
C、胚胎干细胞具有胚胎细胞的特性,在形态上表现为体积小、细胞核大、核仁明显,C正确;
D、个体B为提供细胞核的个体,和组织器官的细胞核遗传物质相同,理论上不会引起会发生免疫排斥反应,D正确。
故选:A。
题图分析:个体A是提供细胞质的供体,个体B是提供细胞核的供体,①是核移植技术,②是早期胚胎培养。
本题主要考查的是细胞核移植的相关知识,意在考查学生对细胞核移植、早期胚胎培养、胚胎移植等知识的理解掌握,难度适中。
19.【答案】B
【解析】解:A、当次级卵母细胞发育到MⅡ中期时才具备与精子受精的能力,受精前精子需要获能,卵子需要成熟,A正确;
B、受精过程中,防止多精入卵的两道屏障是透明带反应和卵细胞膜反应,B错误;
C、卵子受精的重要标志是卵黄膜和透明带的间隙看到两个极体,C正确;
D、受精过程结束的标志是雌、雄原核的融合,D正确。
故选:B。
1、卵子的发生过程:卵原细胞通过有丝分裂不断增加其数量,并演变为初级卵母细胞,被卵泡细胞包围,形成卵泡,是在胎儿时期完成的(卵泡=初级卵母细胞+卵泡细胞)。MⅠ是在雌性动物排卵前后完成的,结果是产生初级卵母细胞和第一极体,产生一个成熟的卵子和第二极体。
2、受精过程为:顶体反应→穿越放射冠→穿越透明带(透明带反应)→卵细胞膜反应(卵黄膜封闭作用)→卵子完成减数第二次分裂并释放第二极体→雌雄原核的形成、核膜消失,雌、雄原核融合形成合子→第一次卵裂开始。
本题考查精子和卵子的发生、受精作用过程等知识,要求考生识记精子和卵细胞的发生过程;识记受精作用的具体过程;,能结合所学的知识准确答题,属于考纲识记层次的考查。
20.【答案】D
【解析】解:A、进行胚胎移植时,供体一般选择遗传性能和生产性能好的个体,受体则需要繁殖能力和健康状况优良的雌性同种个体,A正确;
B、供、受体母牛选择好后,常用孕激素进行同期发情处理,以保证胚胎移植入相同的生理环境,B正确;
C、在胚胎移植技术中,供体的主要职能变为只产生产生具有优良遗传特性的胚胎,繁重而漫长的妊娠和育仔的任务由受体完成,这就大缩短了供体本身的繁殖周期,可充分发挥雌性优良个体的繁殖能力,C正确;
D、胚胎分割移植时,要注意将囊胚阶段的内细胞团均等分割,D错误。
故选:D。
胚胎移植的基本程序主要包括:
①对供、受体的选择和处理.选择遗传特性和生产性能优秀的供体,有健康的体质和正常繁殖能力的受体,供体和受体是同一物种,并用激素进行同期发情处理,用促性腺激素对供体母牛做超数排卵处理。
②配种或人工授精。
③对胚胎的收集、检查、培养或保存.配种或输精后第7天,用特制的冲卵装置,把供体母牛子宫内的胚胎冲洗出来(也叫冲卵)。对胚胎进行质量检查,此时的胚胎应发育到桑椹或胚囊胚阶段.直接向受体移植或放入-196℃的液氮中保存。
④对胚胎进行移植。
⑤移植后的检查。对受体母牛进行是否妊娠的检查。
本题考查胚胎移植的相关知识,要求考生识记胚胎移植的概念、基本程序,掌握胚胎移植的生理学基础,能结合所学的知识准确判断各选项。
21.【答案】C
【解析】解:A、植物体细胞杂交、基因工程都能打破物种之间的生殖隔离,培育作物新品种,A正确;
B、植物体细胞杂交时,需要采用纤维素酶和果胶酶去壁;动物细胞培养时,需要采用胰蛋白酶对组织进行消耗处理,获得单个细胞;基因工程需要限制酶和DNA连接酶,B正确;
C、试管婴儿培育过程涉及到体外受精、早期胚胎培养和胚胎移植等技术,C错误;
D、利用动物细胞工程技术中的动物细胞融合技术和动物细胞培养技术可以大量生产特异性强、纯度高的单克隆抗体,D正确。
故选:C。
植物体细胞杂交、基因工程都能打破物种之间的生殖隔离,培育作物新品种。植物体细胞杂交时,需要采用纤维素酶和果胶酶去壁;动物细胞培养时,需要采用胰蛋白酶对组织进行消耗处理,获得单个细胞;基因工程需要限制酶和DNA连接酶。试管婴儿培育过程涉及到体外受精、早期胚胎培养和胚胎移植等技术。利用动物细胞工程技术中的动物细胞融合技术和动物细胞培养技术可以大量生产特异性强、纯度高的单克隆抗体。
本题考查基因工程、细胞工程和胚胎工程的相关知识,意在考查考生的识记能力和理解所学知识要点,把握知识间内在联系,形成知识网络结构的能力;能运用所学知识,准确判断问题的能力。
22.【答案】B
【解析】解:A、转基因植物中要将含有目的基因的受体细胞培养成植株,需要植物组织培养技术,A正确;
B、胚胎移植中的供体与受体应为同一物种,此技术应用于人类,解决了某些不孕症患者的生育问题,应用于家畜则是为了提高家畜的繁殖能力,不能用家畜为熊猫等濒危动物代孕,B错误;
C、单克隆抗体可用来制备治疗癌症的“生物导弹”,因为单克隆抗体能将抗癌药物定向带到癌细胞所在的位置,C正确;
D、蛋白质工程可通过对现有基因进行改造而合成自然界中不存在的蛋白质,蛋白质工程可用于鼠源杂交瘤抗体进行改造,生产出效果更好的鼠-人嵌合抗体,用于癌症治疗,D正确。
故选:B。
单克隆抗体的作用:
(1)作为诊断试剂:(最广泛的用途)具有准确、高效、简易、快速的优点。
(2)用于治疗疾病和运载药物:主要用于治疗癌症,可制成“生物导弹”。
本题综合考查单克隆抗体的制备、蛋白质工程等相关知识,意在考查学生的识记能力和判断能力,运用所学知识综合分析问题的能力,难度适中。
23.【答案】D
【解析】解:A、胚胎干细胞来源于早期胚胎或从原始性腺中分离出来,具有发育全能性,A正确;
B、在体外培养的条件下,胚胎干细胞可以增殖而不发生分化,B正确;
C、胚胎干细胞分裂能力强,具有细胞周期,而神经细胞是高度分化的细胞,不分裂,没有细胞周期,C正确;
D、囊胚中的内细胞团属于全能干细胞,滋养层细胞不是全能干细胞,D错误。
故选:D。
胚胎干细胞
(1)来源:哺乳动物的胚胎干细胞简称ES或EK细胞,来源于早期胚胎或从原始性腺中分离出来。
(2)特点:具有胚胎细胞的特性,在形态上表现为体积小,细胞核大,核仁明显;在功能上,具有发育的全能性,可分化为成年动物体内任何一种组织细胞。另外,在体外培养的条件下,可以增殖而不发生分化,可进行冷冻保存,也可进行遗传改造。
本题考查胚胎干细胞的相关知识,要求考生识记胚胎干细胞的来源及特点,掌握胚胎干细胞的相关应用,能结合所学的知识准确判断各选项,属于考纲识记和理解层次的考查。
24.【答案】C
【解析】解:A、生态工程可对已被破坏的生态环境进行修复、重建,从而提高生态系统的生产力或改善生态环境,A正确;
B、生态工程是指人类应用生态学和系统学等学科的基本原理和方法,促进人类社会与自然环境和谐发展的系统工程技术或综合工艺过程,B正确;
C、与传统的工程相比,生态工程是一类少消耗、多效益、可持续的工程体系,C错误;
D、生态工程建设的目的就是遵循生态学规律,充分发挥资源的生产潜力,防止环境污染,达到经济、生态和社会的同步发展,D正确。
故选:C。
生态工程是指人类应用生态学和系统学等学科的基本原理和方法,对人工生态系统进行分析、设计和调控,或对已被破坏的生态环境进行修复、重建,从而提高生态系统的生产力或改善生态环境,促进人类社会与自然环境和谐发展的系统工程技术或综合工艺过程。生态工程建设的目的就是遵循生态学规律,充分发挥资源的生产潜力,防止环境污染,达到经济效益和生态效益的同步发展。与传统的工程相比,生态工程是一类少消耗、多效益、可持续的工程体系。
本题考查了生态工程的相关知识,掌握生态工程的理念是解题的关键。
25.【答案】C
【解析】A、微生物分解粪便和动植物的遗体利用农作物通过光合作用储存的能量,A正确;
B、多途径利用农作物可提高该系统的能量利用效率,B正确;
C、沼渣、沼液作为肥料还田,使物质能够循环利用,能量不能循环利用,C错误;
D、沼气池中的微生物是该生态系统的分解者,D正确。
故选:C。
生态系统能量流动的起点是生产者,因此输入生态系统的总能量是生产者光合作用固定的太阳能.能量流动的特点是单向流动,逐级递减.生态农业使废弃物资源化,实现了农业生态系统中物质循环再生和能量的多级利用.但是多途径利用农作物提高了能量的利用率,不能改变能量传递效率.
本题考查了生态农业中的能量流动的相关知识,意在考查考生能理解所学知识的要点,把握知识间的内在联系;理论联系实际,综合运用所学知识解决自然界和社会生活中的一些生物学问题的能力和从题目所给的图形中获取有效信息的能力.
26.【答案】D
【解析】解:A、根据题意“前几年我国农村实行荒山、荒坡、滩涂及矿山废弃地承包政策,期限15~50年不等,充分调动农民绿化的积极性,这一政策的实施极大改善了我国农村恶劣的生态环境”,说明这一举措使生态环境得到了恢复,故该工程属于荒山、荒坡、滩涂及矿山废弃地恢复生态工程,A正确;
B、该工程的实施过程中,应指导农民绿化时要充分考虑物种多样性,增加营养结构的复杂程度,提高系统稳定性,B正确;
C、该项工程增加了农民收入,改善了环境,因此给农民带来了巨大的经济效益,同时也极大地改善了生态环境,实现了经济效益和生态效益的共同发展,C正确;
D、种植单纯林会导致营养结构简单,生态系统的自我调节能力差,容易出现病虫害大爆发,D错误。
故选:D。
生态恢复是通过各种方法改良和重建已经退化或破坏了的生态系统,使生态系统的自我调节能力增强。
本题主要考查的是生态工程的实例和发展前景的相关知识,意在考查学生对基础知识的理解掌握,难度适中。
27.【答案】C
【解析】解:城市生活垃圾要做到分类、回收、利用,实现废物资源化利用,这说明物质能在生态系统中循环往复,分层分级利用。因此,与该做法关系最密切的生态工程原理是物质循环再生原理。
故选:C。
生态工程依据的生态学原理:
(1)物质循环再生原理:物质能在生态系统中循环往复,分层分级利用;
(2)物种多样性原理:物种繁多复杂的生态系统具有较高的抵抗力稳定性;
(3)协调与平衡原理:生态系统的生物数量不能超过环境承载力(环境容纳量)的限度;
(4)整体性原理:生态系统建设要考虑自然、经济、社会的整体影响;
本题知识点简单,考查生态工程依据的原理,要求考生识记生态工程依据的原理,能根据题干信息准确判断其所依据的生态学原理,属于考纲识记和理解层次的考查。
28.【答案】B
【解析】解:A、在该人工湿地生态系统中芦苇、绿藻、黑藻分布于不同水层,属于群落的垂直结构,这一现象体现了群落在垂直结构上有明显的分层现象,A正确;
B、输入该生态系统的能量有生产者固定的太阳能和污水中有机物中的化学能,B错误;
C、生态系统的自我调节能力是有限的,因此要对污水排放量还要加以控制,C正确;
D、人工湿地还具有蓄洪防旱的功能属于生态功能,生态功能属于间接利用价值,直接价值包括食用、药用、工业原料、科研、美学价值等,D正确。
故选:B。
不同的生态系统在这两种稳定性的表现上有着一定的差别。一般来说,生态系统中的组分越多,食物网越复杂,其自我调节能力就越强,抵抗力稳定性就越高。
本题考查了生态系统的相关知识,掌握生态系统的功能和生物多样性的价值是解题的关键。
29.【答案】D
【解析】解:A、生态足迹可以被形象地理解为一只负载人类和人类所创造的城市、耕地、铁路等的巨“足““踏在地球上时留下的足迹,开车和步行相比、吃肉和吃素食相比,前者均会增大人类的生态足迹,A正确;
B、威胁野生物种生存的人类活动,主要是对野生物种生存环境的破坏和掠夺式利用等,人类活动对野生物种生存环境的破坏,主要表现为使得某些物种的栖息地丧失和碎片化,掠夺式利用包括过度采伐、滥捕乱猎,这是物种生存受到威胁的重要原因,B正确;
C、我国古代先民依靠“无废弃物农业“保证了土壤的肥力,改善了土壤结构,培育了土壤微生物,实现了土壤养分如氮、磷、钾及微量元素的循环利用,遵循了生态工程的循环原理,C正确;
D、生态工程在恢复重建受损生态环境方面可发挥重要作用,在发展经济的同时保护好环境,决不能走先污染后治理之路,使子孙后代能够永续发展和安居乐业,由此可知,要想社会、经济等得到持续发展,必须在发展经济的同时注重保护生态环境,D错误。
故选:D。
1、生态足迹,又叫生态占用,是指在现有技术条件下,维持某一人口单位(一个人、一个城市、一个国家或全人类)生存所需的生产资源和吸纳废物的土地及水域面积。生态足迹的值越大,代表人类所需的资源越多,对生态和环境的影响就越大。
2、威胁野生物种生存的人类活动,主要是对野生物种生存环境的破坏和掠夺式利用等。
3、生态工程所遵循的基本原理之一是循环,循环是指在生态工程中促进系统的物质迁移与转化,既保证各个环节的物质迁移顺畅,也保证主要物质或元素的转化率较高。通过系统设计实现不断循环,使前一环节产生的废物尽可能地被后一环节利用,减少整个生产环节“废物“的产生。
本题主要考查人口增长对全球环境的影响、全球性的环境问题及环境污染的防治、生态工程的特点及基本原理的内容,要求考生识记相关知识,并结合所学知识正确答题。
30.【答案】AC
【解析】解:A、已经免疫的B淋巴细胞的特点能产生特异性抗体,但在体外不能无限繁殖,A正确;
B、浆细胞本身就能产生特异性抗体,B错误;
C、骨髓瘤细胞不能产生专一性抗体,但在体外能无限繁殖,C正确;
D、浆细胞不能无限增殖,其只有与骨髓瘤细胞融合后才能无限增殖,D错误.
故选:AC.
单克隆抗体是由单个B淋巴细胞进行无性繁殖形成的细胞系所产生出的化学性质单一、特异性强的抗体.细胞来源有B淋巴细胞:能产生特异性抗体,在体外不能无限繁殖;骨髓瘤细胞:不产生专一性抗体,体外能无限繁殖;杂交瘤细胞的特点:既能大量增殖,又能产生特异性抗体.
本题主要考查单克隆抗体的制备过程,了解基本过程,掌握两种细胞的特点是解题的关键.
31.【答案】PCR 耐高温的DNA聚合 植物组织培养 植物细胞具有全能性 基因表达载体 农杆菌转化 DNA分子杂交
【解析】解:(1)A→B利用的技术称为PCR,其中②过程需要耐高温的DNA聚合酶(Taq酶)才能完成。
(2)从F→G的过程利用的主要技术为植物组织培养,植物组织培养的原理是植物细胞具有全能性。
(3)图中将目的基因导入棉花细胞需要经过③过程,该过程为构建基因表达载体(重组DNA),其目的是使目的基因在受体细胞中稳定存在且可以遗传给下一代,并能表达。
(4)上述流程示意图中,将目的基因导入棉花细胞所采用的方法是农杆菌转化法。
(5)欲确定抗虫基因是否整合G的染色体DNA上,可以用DNA分子杂交的方法进行检测。
故答案为:
(1)PCR 耐高温的DNA聚合酶(Taq酶)
(2)植物组织培养 植物细胞具有全能性
(3)基因表达载体
(4)农杆菌转化
(5)DNA分子杂交
1、基因工程的基本操作步骤主要包括四步:①目的基因的获取;②基因表达载体的构建;③将目的基因导入受体细胞;④目的基因的检测与鉴定。
2、PCR技术扩增目的基因:①原理:DNA双链复制;②过程:第一步:加热至90~95℃DNA解链;第二步:冷却到55~60℃,引物结合到互补DNA链;第三步:加热至70~75℃,热稳定DNA聚合酶从引物起始互补链的合成。
本题主要考查基因工程的操作步骤的知识,要求学生掌握基因工程的具体操作步骤是解决该题的关键,特别是要求学生掌握PCR的扩增过程、基因表达载体的构建目的和将目的基因导入植物细胞的方法是突破该题的重点。
32.【答案】抗原 细胞增殖 聚乙二醇 筛选出杂交瘤细胞 单一抗体检测和克隆化培养 培养液 特异性强、灵敏度高,可大量制备
【解析】解:(1)根据以上分析已知,图中注入小鼠的AFT为抗原;培养骨髓瘤细胞的原理是细胞增殖;诱导图中不同的动物细胞融合的促溶剂是PEG(聚乙二醇)。
(2)图中选择培养基的作用是对融合细胞进行选择,筛选出杂交瘤细胞。
(3)根据以上分析已知,图中操作X为单一抗体检测和克隆化培养,可以从培养液中提取单克隆抗体。
(4)单克隆抗体具有特异性强、灵敏度高,可大量制备等优点。
故答案为:(1)抗原 细胞增殖 聚乙二醇
(2)筛选出杂交瘤细胞
(3)单一抗体检测和克隆化培养 培养液
(4)特异性强、灵敏度高,可大量制备
单克隆抗体的制备过程是:对小动物注射抗原,从该动物的脾脏中获取效应B细胞,将效应B细胞与骨髓瘤细胞融合,筛选出能产生单一抗体的杂交瘤细胞,克隆化培养杂交瘤细胞(体内培养和体外培养),最后获取单克隆抗体。
据图分析,图中注入小鼠的AFT为抗原,操作X为单一抗体检测和克隆化培养。
解答本题的关键是掌握单克隆抗体制备的过程和原理,能够根据图示过程判断操作X的含义,明确AFT相当于免疫学上的抗原,进而结合题干要求分析答题。
33.【答案】蛋白质工程 终止子 标记基因 乳腺蛋白基因的启动子 X 超数排卵 减数第二次分裂中(或MⅡ中) 胚胎分割 桑椹胚
【解析】解:(1)蛋白质工程的过程为:预期蛋白质功能→设计预期的蛋白质结构→推测应有氨基酸序列→找到对应的脱氧核苷酸序列(基因)。由此可见,图甲中①〜⑤所示的生物工程为蛋白质工程。
(2)图乙,一个基因表达载体的组成,除了目的基因外,在基因尾端还必须有[2]终止子,图中[3]标记基因的作用是为了鉴别受体细胞中是否含有目的基因,从而将含有目的基因的细胞筛选出来。
(3)若预期蛋白质欲通过乳腺生物反应器生产,则构建基因表达载体时,要将目的基因与乳腺蛋白基因的启动子重组在一起,以便目的基因在乳腺细胞中表达,乳腺生物反应器是从雌性生物的乳汁中提取目的基因产物,所以在图甲中⑨过程之前,要对精子进行筛选,保留含性X染色体的精子。
(4)为获得较多的受精卵运行研究,图甲中⑥过程一般用促性腺激素对供体做超数排卵处理;为提高培育成功率,进行⑩过程之前,要对供、受体动物做同期发情处理。若图甲中的卵母细胞来自从屠宰场收集的卵巢,则其在⑧之前需进行体外培养到减数第二次分裂中期方能受精。
(5)获得同卵双胎或多胎,需要用胚胎分割技术处理发育到桑葚胚期或囊胚期的早期胚胎,对囊胚进行处理时,要注意将内细胞团均等分割,否则会影响分割后胚胎的恢复和进一步发育。
故答案为:
(1)蛋白质工程
(2)终止子 标记基因
(3)乳腺蛋白基因的启动子 X
(4)超数排卵 减数第二次分裂中(或MⅡ中)
(5)胚胎分割 桑葚胚
分析题图:
图甲①〜⑤表示蛋白质工程,即预期蛋白质功能→设计预期的蛋白质结构→推测应有氨基酸序列→找到对应的脱氧核苷酸序列(基因),其中④是以细胞质中的mRNA为模板反转录形成DNA(目的基因)的过程,⑤表示基因表达载体的构建过程;⑥表示卵母细胞的采集;⑦表示精子的采集和获能;⑧表示卵母细胞的培养;⑨表示精子获能和体外受精;⑩表示胚胎移植过程。
图乙:基因表达载体的构建:1是启动子,2是终止子,3是标记基因。
题以流程图、基因表达载体的构建图为载体,考查蛋白质工程、胚胎工程的相关知识,意在考查考生的识记能力和识图能力;把握知识间内在联系,形成知识网络结构的能力;能运用所学知识,解决问题的能力。
34.【答案】循环 环境容纳量 整体 物种多样性 实现了能量的多级利用 减轻了对环境的污染 协调
【解析】解:(1)某以沼气工程为中心的生态工程,各类植物的秸秆、枝叶用来生产饲料喂养畜、禽、鱼,人、畜、禽粪便作为原料生产沼气,沼渣水返还农田、菜园、果园、苗圃、鱼塘,体现了生态工程的循环原理。该生态工程建设中,根据协调原理,鱼塘中每一种鱼苗的投放量都不宜超过其环境容纳量。该生态系统把鱼塘、农田、果园等有机地组合在一起,优化了系统结构,遵循整体原理。
(2)该生态工程种植不同的农作物、果树、苗木,饲养牛、猪、鸡等多种畜禽,这体现了生态工程的物种多样性原理。
(3)此生态农业与传统农业相比,明显的优势有:实现了能量的多级利用、减轻了对环境的污染(或实现了废物资源化等)。
(4)在应用植物修复技术治理重金属污染的土壤时,需选择符合要求的植物,这考虑了生物与无机环境之间的协调关系,遵循了生态工程的协调原理。
故答案为:
(1)循环 环境容纳量 整体
(2)物种多样性
(3)实现了能量的多级利用 减轻了对环境的污染
(4)协调
生态工程的基本原理:
1、循环是指在生态工程中促进系统的物质迁移与转化,既保证各个环节的物质迁移顺畅,也保证主要物质或元素的转化率较高。通过系统设计实现不断循环,使前一环节产生的废物尽可能地被后一环节利用,减少整个生产环节“废物”的产生。
2、自生是指生态系统可以自我维持,这种由于生物组分而产生的自组织、自我优化、自我调节、自我更新和维持就是系统的自生。
3、协调是指生态系统的生物与生物之间、生物与无机环境之间都要相互协调和适应。
4、整体是指生态系统具有多组分、复杂结构和综合功能,需要从整体考虑。
本题考查生态工程建设的相关知识,意在考查学生的识记能力和判断能力,运用所学知识综合分析问题的能力。
相关试卷
这是一份2022-2023学年陕西省榆林市五校联考高二(下)期末生物试卷(含解析),共27页。试卷主要包含了选择题,探究题,实验题等内容,欢迎下载使用。
这是一份2022-2023学年陕西省渭南市华州区重点中学高二(下)期中生物试卷(含解析),共30页。试卷主要包含了单选题,探究题等内容,欢迎下载使用。
这是一份2021-2022学年陕西省渭南市富平县高二下学期期末质量检测生物试题含解析,共40页。试卷主要包含了选择题,非选择题等内容,欢迎下载使用。

