







所属成套资源:新高三开学摸底考试卷(生物)
- 生物-新高三开学摸底考试卷(全国通用,老教材) 试卷 0 次下载
- 生物-新高三开学摸底考试卷(辽宁卷) 试卷 0 次下载
- 生物-新高三开学摸底考试卷(全国通用,新教材)02 试卷 0 次下载
- 生物-新高三开学摸底考试卷(山东卷) 试卷 0 次下载
- 生物-新高三开学摸底考试卷(上海专用) 试卷 0 次下载
生物-新高三开学摸底考试卷(全国通用,新教材)01
展开
这是一份生物-新高三开学摸底考试卷(全国通用,新教材)01,文件包含生物-新高三开学摸底考试卷新教材专用01解析版docx、生物-新高三开学摸底考试卷新教材专用01考试版docx、生物-新高三开学摸底考试卷新教材专用01答案及评分标准docx、生物-新高三开学摸底考试卷新教材专用01答题卡docx等4份试卷配套教学资源,其中试卷共31页, 欢迎下载使用。
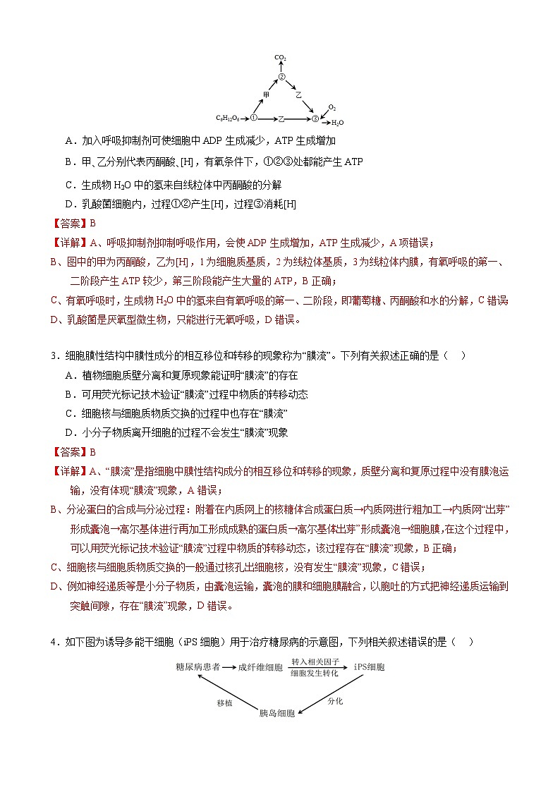
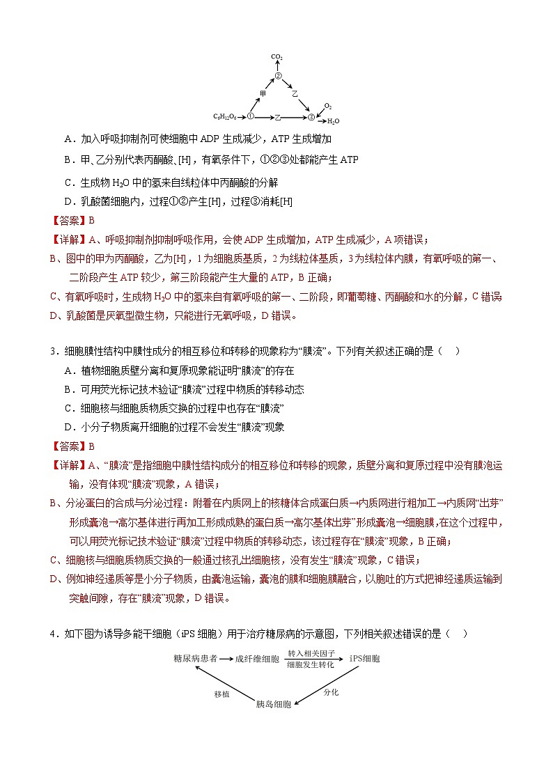
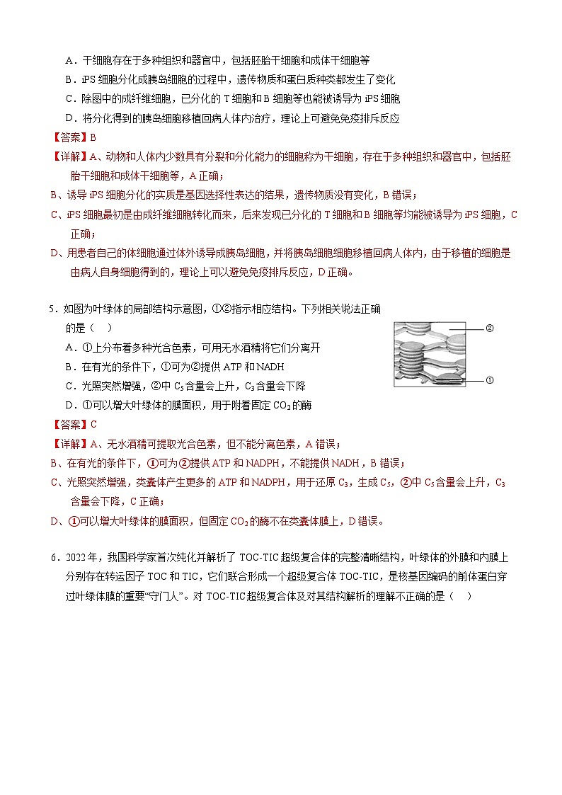
新高三开学摸底考试卷(新教材)01生物·答案及评分标准一、单选题:本题共20小题,每小题2分,共40分。12345678910CBBBCDCCCD11121314151617181920AABDBBCAAA 二、综合题:共60分。21.(13分)(1)糖原(1分) 葡萄糖(1分) 斐林试剂(2分)(2)氨基酸(1分) (2分) R基(1分)(3)[Z] DNA(脱氧核糖核酸)(2分,方括号和横线对应均正确才得分) 细胞核(1分)(4)胆固醇(1分) 脂肪(1分)22.(11分)(1)是(2分) AAtsts(2分) 抗螟雌雄同株:抗螟雌株=1:1(2分)(2)不位于(2分) 抗螟性状与性别性状间是自由组合的,因此A基因不位于Ts、ts基因所在的2号染色体上(3分)23.(11分)(1)无限增殖、细胞膜上糖蛋白等物质减少、细胞之间黏着性显著降低(2分,至少答出两点) 免疫监视(2分)(2)取PD-1药物有效病人的粪便(2分) 抗生素(1分) 甲组PD-1药物治疗与未治疗鼠的肿瘤大小相似,B组PD-1药物治疗比未治疗鼠的肿瘤体积明显减小(2分) ACF(2分)24.(13分)(1)调查和查阅资料(2分,答出1点得1分)(2)土壤温度升高导致土壤盐度增加(2分)(3)样方法(2分) 芦苇(1分) 碱篷(1分) 有些物种不仅数量多,对群落中其他物种的影响也很大(1分)(4)芦苇(1分) 芦苇较高,水上部分仍能进行光合作用;芦苇发达的通气组织使得水淹下的根部仍能获得足够的氧气,进行有氧呼吸(3分)25.(12分)(1)计数过程中两个或两个以上细胞连在一起,平板上生长出一个菌落,所以数目偏小(2分) 鉴定培养液是否被杂菌污染(2分)(2)通入氧气(1分) 丁组产生酒精能力比乙强(2分)(3)诱变育种、基因工程、细胞工程等(2分,答出1点即可满分)(4)海藻酸钠(2分) 氯化钙(1分)
相关试卷
这是一份生物-新高三开学摸底考试卷(全国通用,新教材)02,文件包含生物-新高三开学摸底考试卷全国通用新教材02解析版docx、生物-新高三开学摸底考试卷全国通用新教材02考试版docx、生物-新高三开学摸底考试卷全国通用新教材02答案及评分标准docx、生物-新高三开学摸底考试卷全国通用新教材02答题卡docx等4份试卷配套教学资源,其中试卷共31页, 欢迎下载使用。
这是一份生物-新高三开学摸底考试卷(全国通用,老教材),文件包含生物-新高三开学摸底考试卷老教材专用解析版docx、生物-新高三开学摸底考试卷老教材专用考试版docx、生物-新高三开学摸底考试卷老教材专用答案及评分标准docx、生物-新高三开学摸底考试卷老教材专用答题卡docx等4份试卷配套教学资源,其中试卷共36页, 欢迎下载使用。
这是一份【新高三摸底】2024届新高三-生物开学摸底考试卷(辽宁卷),文件包含新高三摸底2024届新高三-生物开学摸底考试卷辽宁卷考试版docx、新高三摸底2024届新高三-生物开学摸底考试卷辽宁卷参考答案docx、新高三摸底2024届新高三-生物开学摸底考试卷辽宁卷全解全析docx、新高三摸底2024届新高三-生物开学摸底考试卷辽宁卷答题卡docx等4份试卷配套教学资源,其中试卷共35页, 欢迎下载使用。