资料中包含下列文件,点击文件名可预览资料内容
还剩12页未读,
继续阅读
成套系列资料,整套一键下载
- 3.3 盐类的水解(第1课时 盐类的水解)-2023-2024学年高二化学同步素养目标精品讲义(人教版选择性必修1) 其他 0 次下载
- 3.3 盐类的水解(第2课时 盐类的水解的影响及应用)-2023-2024学年高二化学同步素养目标精品讲义(人教版选择性必修1) 其他 0 次下载
- 3.4 沉淀溶解平衡(第2课时 沉淀溶解平衡的应用)-2023-2024学年高二化学同步素养目标精品讲义(人教版选择性必修1) 其他 0 次下载
- 4.1 原电池(第1课时 原电池的工作原理)-2023-2024学年高二化学同步素养目标精品讲义(人教版选择性必修1) 其他 1 次下载
- 4.1 原电池(第2课时 化学电源)-2023-2024学年高二化学同步素养目标精品讲义(人教版选择性必修1) 其他 1 次下载
3.4 沉淀溶解平衡(第1课时 难溶电解质的沉淀溶解平衡)-2023-2024学年高二化学同步素养目标精品讲义(人教版选择性必修1)
展开
第三章 第四节 沉淀溶解平衡
第1课时 难溶电解质的沉淀溶解平衡
【学习目标】
1.通过实验探究,认识难溶电解质在水溶液中存在沉淀溶解平衡。
2.能够根据化学平衡原理分析沉淀溶解平衡的影响因素。
3.能够利用离子积与溶度积常数的关系判断溶液中难溶电解质的沉淀和溶解情况。
【素养目标】
1.从宏观角度(溶解度)认识沉淀溶解平衡的存在,培养学生“宏观辨识与微观探析”的学科素养。
2.运用化学平衡原理分析,理解沉淀溶解平衡的建立过程,理解沉淀的生成、溶解与转化,学会运用控制变量的方法研究化学反应。培养学生“变化观念与平衡思想”的学科素养。
3.理解掌握溶度积常数的概念,建立认知模型(离子积与溶度积常数的关系与沉淀溶解和沉淀生成的关联),并能利用该模型判断溶液中难溶电解质的沉淀和溶解情况。培养学生的“证据推理与模型认知”的学科素养。
必备知识与关键能力
知识点一:沉淀溶解平衡
1.物质在水中的溶解度
20 ℃时,电解质在水中的溶解度与溶解性存在如下关系:
2.沉淀溶解平衡
(1)概念
在一定温度下,当沉淀和溶解的速率相等时,形成饱和溶液,达到平衡状态,把这种平衡称为沉淀溶解平衡。
(2)建立过程
(3)特征
(4)影响沉淀溶解平衡的因素
沉淀溶解平衡属于化学平衡,外界因素对其的影响,同样遵守勒夏特列原理。
实验探究外界条件对沉淀溶解平衡影响
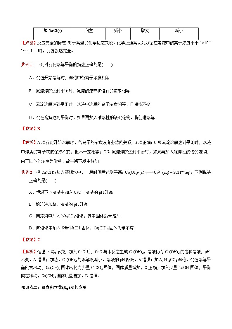
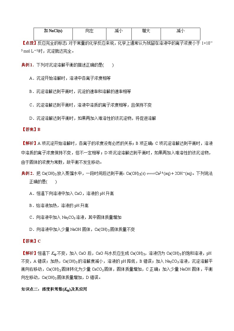
对于平衡AgCl(s)Ag+(aq)+Cl-(aq) ΔH>0,若改变下列条件,对其平衡的影响具体如下:
平衡
条件
平衡移动方向
c(Ag+)
c(Cl-)
溶解度(S)
升高温度
向右
增大
增大
增大
加少量水
向右
不变
不变
不变
加NaCl(s)
向左
减小
增大
减小
【点拨】反应完全的标志:对于常量的化学反应来说,化学上通常认为残留在溶液中的离子浓度小于1×10-5 mol·L-1时,沉淀就达完全。
典例1.下列对沉淀溶解平衡的描述正确的是( )
A.沉淀开始溶解时,溶液中各离子浓度相等
B.沉淀溶解达到平衡时,沉淀的速率和溶解的速率相等
C.沉淀溶解达到平衡时,溶液中溶质的离子浓度相等,且保持不变
D.沉淀溶解达到平衡时,如果再加入难溶性的该沉淀物,将促进溶解
【答案】B
【解析】A项沉淀开始溶解时,各离子的浓度没有必然的关系;B项正确;C项沉淀溶解达到平衡时,溶液中溶质的离子浓度保持不变,但不一定相等;D项沉淀溶解达到平衡时,如果再加入难溶性的该沉淀物,由于固体的浓度为常数,故平衡不发生移动。
典例2.把Ca(OH)2放入蒸馏水中,一段时间后达到平衡:Ca(OH)2(s)Ca2+(aq)+2OH-(aq)。下列说法正确的是( )
A.恒温下向溶液中加入CaO,溶液的pH升高
B.给溶液加热,溶液的pH升高
C.向溶液中加入Na2CO3溶液,其中固体质量增加
D.向溶液中加入少量NaOH固体,Ca(OH)2固体质量不变
【答案】C
【解析】恒温下Ksp不变,加入CaO后,CaO与水反应生成Ca(OH)2,溶液仍为Ca(OH)2的饱和溶液,pH不变,A错误;加热,Ca(OH)2的溶解度减小,溶液的pH降低,B错误;加入Na2CO3溶液,沉淀溶解平衡向右移动,Ca(OH)2固体转化为少量CaCO3固体,固体质量增加,C正确;加入少量NaOH固体,平衡向左移动,Ca(OH)2固体质量增加,D错误。
知识点二:溶度积常数(Ksp)及其应用
1.溶度积和离子积
以AmBn(s)mAn+(aq)+nBm-(aq)为例:
溶度积
离子积
概念
沉淀溶解的平衡常数
溶液中有关离子浓度幂的乘积
符号
Ksp
Qc
表达式
Ksp(AmBn)=cm(An+)·cn(Bm-),式中的浓度为平衡浓度
Qc(AmBn)=cm(An+)·cn(Bm-),式中的浓度是任意浓度
应用
判断在一定条件下沉淀能否生成或溶解:
①Qc
②Qc=Ksp:溶液饱和,沉淀与溶解处于平衡状态
③Qc>Ksp:溶液过饱和,有沉淀析出
2.Ksp的影响因素
(1)内因:难溶电解质本身的溶解性,这是主要决定因素。
(2)外因:①Ksp只与温度有关。绝大多数难溶电解质的溶解是吸热过程,升高温度,平衡向溶解方向移动,Ksp增大。
②改变浓度或加入某些物质可改变沉淀溶解平衡,但不改变Ksp。
3.溶度积与离子积的关系
通过比较溶度积与溶液中有关离子浓度幂的乘积——离子积Q的相对大小,可以判断难溶电解质在给定条件下沉淀能否生成或溶解:
(1)Q>Ksp,溶液过饱和,有沉淀析出,直至溶液饱和,达到新的平衡。
(2)Q=Ksp,溶液饱和,沉淀与溶解处于平衡状态。
(3)Q
4.溶度积与沉淀溶解能力的关系
溶度积(Ksp)反映了难溶电解质在水中的溶解能力。
(1)对于阴、阳离子个数比相同的电解质,Ksp的数值越大,难溶电解质在水中的溶解度越大。
(2)对于阴、阳离子个数比不同的电解质,Ksp小的电解质的溶解度不一定比Ksp大的溶解度小,如Ksp(Ag2CrO4)
【点拨】(1)在计算难溶电解质溶液中离子平衡浓度时不要搞错计量数关系。如x mol/L铬酸银(Ag2CrO4)溶液中c(Ag+)是2x mol/L而不是x mol/L。
(2)类型不同的难溶电解质的溶度积大小不能直接反映出它们的溶液中离子浓度的大小,因为它们的溶度积表达式是不同的。Ksp与S的换算没有一个统一的公式,因电解质类型(阴、阳离子数目比)的不同而相异。
典例3.下列说法正确的是( )
A.溶度积就是难溶电解质在溶液中达到沉淀溶解平衡时各离子浓度的乘积
B.溶度积常数是不受任何条件影响的常数,简称溶度积
C.可用离子积Q判断沉淀溶解平衡进行的方向
D.所有物质的溶度积都是随温度的升高而增大的
【答案】C
【解析】溶度积不是难溶电解质在溶液中达到沉淀溶解平衡时各离子浓度的简单乘积,还与方程式中的化学计量数成幂指数关系;溶度积受温度的影响。
典例4.某温度下向含AgCl固体的AgCl饱和溶液中加入少量稀盐酸,下列说法正确的是( )
A.AgCl的溶解度、Ksp均减小 B.AgCl的溶解度、Ksp均不变
C.AgCl的溶解度减小,Ksp不变 D.AgCl的溶解度不变,Ksp减小
【答案】C
【解析】在溶液中滴加盐酸,使溶液中的Cl-浓度增大,因同离子效应使AgCl沉淀溶解平衡逆向移动,故AgCl溶解度减小,但因Ksp只与温度有关,故保持不变,C项正确。
知识点三:沉淀溶解平衡图像分析
1.准确识别三类图像模型
(1)两坐标为离子浓度的曲线型图像
①Ksp(CaSO4)=8×10-6
②温度不变时,b点的Qc>Ksp,有沉淀析出,d点的Qc
③温度不变,增加c(SO), 沿曲线a→c变化
(2)坐标为对数或负对数的直线型图像
已知:pCu=-lg c(Cu+),pX=-lg c(X-),式中X-表示卤素阴离子。298 K时,Ksp(CuCl)≈1.0×10-7,Ksp(CuBr)≈1.0×10-9,Ksp(CuI)≈1.0×10-12。298 K时,CuCl、CuBr、CuI的饱和溶液中pCu和pX的关系如图所示分析。
①X、Y、Z依次代表CuCl、CuBr、CuI
②图中的a=6
③图中的A点对于CuBr要生成沉淀,对于CuCl是不饱和溶液
(3)沉淀滴定图像
①b点为恰好沉淀即终点
②利用 b点对应的pM可以求有关离子浓度
2.内化三步解题方法
第一步:明确图像中纵、横坐标的含义
纵、横坐标通常是难溶物溶解后电离出的离子浓度。
第二步:理解图像中线上点、线外点的含义
(1)以氯化银为例,在该沉淀溶解平衡图像中,曲线上任意一点都达到了沉淀溶解平衡状态,此时Qc=Ksp。在温度不变时,无论改变哪种离子的浓度,另一种离子的浓度只能在曲线上变化,不会出现在曲线以外。
(2)曲线上方区域的点均为过饱和溶液,此时Qc>Ksp有沉淀析出。
(3)曲线下方区域的点均为不饱和溶液,此时Qc<Ksp 。
第三步:抓住Ksp的特点,结合选项分析判断
(1)沉淀溶解平衡曲线类似于溶解度曲线,曲线上任一点都表示饱和溶液。
(2)从图像中找到数据,根据Ksp公式计算得出Ksp的值。
(3)比较溶液的Qc与Ksp的大小,判断溶液中有无沉淀析出。
(4)涉及Qc的计算时,所代入的离子浓度一定是混合溶液中的离子浓度,因此计算离子浓度时,所代入的溶液体积也必须是混合溶液的体积。
典例5.绚丽多彩的无机颜料的应用曾创造了古代绘画和彩陶的辉煌。硫化镉(CdS)是一种难溶于水的黄色颜料,其在水中的沉淀溶解平衡曲线如图所示。下列说法错误的是( )
A.图中a和b分别为T1、T2温度下CdS在水中的溶解度
B.图中各点对应的Ksp的关系为:Ksp(m)=Ksp(n)
C.向m点的溶液中加入少量Na2S固体,溶液组成由m沿mpn线向p方向移动
D.温度降低时,q点的饱和溶液的组成由q沿qp线向p方向移动
【答案】B
【解析】A对:难溶物质的溶解度可以用物质的量浓度(摩尔浓度)表示,即图中a、b分别表示T1、T2温度下,1 L CdS饱和溶液里含a mol、b mol CdS。B错:Ksp在一定温度下是一个常数,所以Ksp(m)=Ksp(n)=Ksp(p)
典例6.T ℃下,三种硫酸盐MSO4(M表示Pb2+或Ba2+或Sr2+)的沉淀溶解平衡曲线如图所示。已知pM=-lg c(M),p(SO)=-lg c(SO)。下列说法正确的是( )
A.BaSO4在任何条件下都不可能转化为PbSO4
B.X点和Z点分别是SrSO4和BaSO4的饱和溶液,对应的溶液中c(M)=c(SO)
C.在T ℃时,用0.01 mol·L-1Na2SO4溶液滴定20 mL浓度均是0.01 mol·L-1的Ba(NO3)2和Sr(NO3)2的混合溶液,Ba2+先沉淀
D.T ℃下,反应PbSO4(s)+Ba2+(aq)BaSO4(s)+Pb2+(aq)的平衡常数为103.4
【答案】C
【解析】因SrSO4、PbSO4、BaSO4为同类型沉淀,再结合题图可知,Ksp(BaSO4)
核心价值与学科素养
典例7.水滴石穿是一个汉语成语,意为水不断下滴,可以洞穿石头。比喻只要有恒心,不断努力,事情一定会成功。
水滴石穿的自然现象同时蕴含着化学知识。你能利用化学知识解释一下吗?
。
【答案】石头中的成分CaCO3在水中存在溶解平衡:CaCO3(s)Ca2+(aq)+CO(aq),空气中的CO2溶于水,与CO反应生成HCO,使c(CO)不断减小,导致平衡向沉淀溶解的方向移动,石头逐渐溶解。
典例8.某牙膏广告中的那句著名的广告语“牙好,嘿!胃口就好。身体倍儿棒,吃嘛嘛香。”可见牙齿与人体健康的密切关系。
牙齿表面有一层硬的成分为Ca5(PO4)3OH的物质保护,它在唾液中存在下列平衡:Ca5(PO4)3OH5Ca2++3PO+OH-。
(1)饮用纯净水能否保护牙齿?为什么? 。
(2)在牙膏中添加适宜的Ca2+或PO,能否保护牙齿?为什么?
。
(3)已知Ca5(PO4)3F(s)的溶解度比Ca5(PO4)3OH(s)更小,在饮用水、牙膏中加入适量氟化物添加剂,可以防止龋齿,从而起到保护牙齿的作用,请分析原因
。
【答案】(1)不能。饮用纯净水,对Ca2+或PO的浓度没有影响,起不到保护牙齿的作用。
(2)能。牙膏中添加适量的Ca2+或PO会促使Ca5(PO4)3OH的溶解平衡向左进行,有利于牙齿的保护。
(3)在饮用水或牙膏中加入适量氟化物会在牙齿表面生成溶解度更小的Ca5(PO4)3F而保护牙齿。
【跟踪练习】 基础过关
1. AgCl和Ag2CrO4的溶度积分别为1.8×10-10和2.0×10-12,若用难溶盐在溶液中的浓度来表示其溶解度,则下面的叙述中正确的是( )
A.AgCl和Ag2CrO4的溶解度相等
B.AgCl的溶解度大于Ag2CrO4的溶解度
C.两者类型不同,不能由Ksp的大小直接判断溶解能力的大小
D.都是难溶盐,溶解度无意义
【答案】C
【解析】AgCl和Ag2CrO4阴、阳离子比类型不同,不能直接利用Ksp来比较二者溶解能力的大小,所以只有C对;其余三项叙述均错误。比较溶解度大小,若用溶度积必须是同类型,否则不能比较。
2. 某温度时,BaSO4在水中的沉淀溶解平衡曲线如图所示,下列说法正确的是( )
A.加入Na2SO4可使溶液由a点变到b点
B.通过蒸发可以使溶液由d点变到c点
C.b点有BaSO4沉淀生成
D.a点对应的Ksp大于c点对应的Ksp
【答案】C
【解析】本题考查溶解平衡有关知识,意在考查考生的识图和运用所学知识解决问题的能力。BaSO4在水中存在着溶解平衡BaSO4(s)Ba2+(aq)+SO(aq),a点在平衡曲线上,加入Na2SO4会增大c(SO),平衡左移,c(Ba2+)应降低,A项错误;d点时溶液不饱和,蒸发溶剂水,c(SO)、c(Ba2+)均增大,B项错误;b点时溶液过饱和,有沉淀生成,C项正确;Ksp是一常数,温度不变Ksp不变,在曲线上的任意一点Ksp都相等,D项错误。答案:C
3. 已知25 ℃时,Ka(HF)=3.6×10-4,Ksp(CaF2)=1.46×10-10。现向1 L 0.2 mol·L-1 HF溶液中加入1 L 0.2 mol·L-1 CaCl2溶液。则下列说法中正确的是( )
A.25 ℃时,0.1 mol·L-1 HF溶液pH=1
B.Ksp(CaF2)随温度和浓度的变化而变化
C.该体系中没有沉淀产生
D.该体系中HF与CaCl2反应产生沉淀
【答案】D
【解析】若HF完全电离,则0.1 mol·L-1 HF溶液的pH=1,但由Ksp(HF)=3.6×10-4可知,HF为弱电解质,不能完全电离,故0.1 mol·L-1 HF溶液的pH>1,A项错误。Ksp不随浓度变化而变化,B项错误。Ka(HF)===3.6×10-4,则c2(F-)=3.6×10-5,c(Ca2+)=0.1 mol·L-1,则Qc=c2(F-)·c(Ca2+)=3.6×10-6>1.46×10-10,体系中有CaF2沉淀析出,C项错误,D项正确。答案:D
4. 下表是五种银盐的溶度积常数(25 ℃),下列有关说法错误的是( )
化学式
AgCl
Ag2SO4
Ag2S
AgBr
AgI
溶度积
1.8×10-10
1.4×10-5
6.3×10-50
5.4×10-13
8.5×10-16
A.五种物质在常温下溶解度最大的是Ag2SO4
B.将AgCl溶解于水后,向其中加入Na2S,则可以生成黑色的Ag2S沉淀
C.沉淀溶解平衡的建立是有条件的,外界条件改变时,平衡也会发生移动
D.常温下,AgCl、AgBr和AgI三种物质的溶解度逐渐增大
【答案】D
【解析】由溶度积常数可以看出,卤化银中AgCl的溶解度最大,Ag2SO4和Ag2S相比,Ag2SO4的溶解度较大,AgCl达到沉淀溶解平衡时,c(Ag+)≈1.34×10-5 mol·L-1,由计算得溶解度最大的是Ag2SO4,A项正确;AgCl比Ag2S的溶度积常数大很多,则Ag2S更难溶,所以将AgCl溶解于水后,向其中加入Na2S可以生成黑色的Ag2S沉淀,B项正确;沉淀溶解平衡的建立是有条件的,外界条件改变时,平衡也会发生移动,C项正确;从溶度积常数可以看出,AgCl、AgBr、AgI溶度积常数逐渐减小,所以AgCl、AgBr、AgI三种物质在常温下的溶解度逐渐减小,D项错误。
5. AgI可用于人工降雨。AgI溶于水,溶液中离子浓度与温度的关系如图所示,已知:pAg=-lg c(Ag+),pI=-lg c(I-)。下列说法正确的是( )
A.图像中,T<20 ℃
B.AgI的溶度积Ksp(AgI):c=d=e<f
C.20 ℃时,AgI粉末溶于饱和KI溶液中c(Ag+)=1×10-b mol·L-1
D.在d点饱和AgI溶液中加AgNO3粉末,d点移动到f点
【答案】B
【解析】碘化银溶解是吸热的,温度越高电离出的离子越多,图像中c(I-):a>b,故T>20 ℃,故A错误;Ksp属于平衡常数的一种,只受温度影响,在相同温度下,曲线上的各点溶度积相同,温度越高,溶度积越大, 因此,AgI的溶度积Ksp(AgI):c=d=e<f,故B正确;20 ℃时,AgI粉末溶于饱和KI溶液中,碘化银溶解平衡逆向移动,c(Ag+)<1×10-b mol·L-1,故C错误;在d点饱和AgI溶液中加AgNO3粉末,d点沿de曲线向e点移动,故D错误。
能力达成
6. 25 ℃时,用Na2SO4溶液沉淀Ba2+、Pb2+、Ca2+三种金属离子(M2+),所需SO最低浓度的负对数值p(SO)=-lg c(SO)与p(M2+)=-lg c(M2+)关系如图所示,下列说法正确的是( )
A.Ksp(CaSO4)
B.a点可表示CaSO4的饱和溶液,且c(Ca2+)<c(SO)
C.b点可表示PbSO4的不饱和溶液,且c(Pb2+)
D.向Ba2+浓度为10-5mol·L-1的废水中加入足量CaSO4粉末,会有BaSO4沉淀析出
【答案】D
【解析】根据SO最低浓度的负对数值p(SO)=-lg c(SO)与p(M2+)=-lg c(M2+)的关系图可知,根据Ksp=c(M2+)·c(SO),代入数据进行计算,三种沉淀的 Ksp大小顺序为Ksp(CaSO4)> Ksp(PbSO4) >Ksp(BaSO4),A错误;根据图像可知,a点在CaSO4曲线上,可表示CaSO4的饱和溶液,但是c(Ca2+)>c(SO),B错误;图中坐标数值越大,对应离子实际浓度越小,b点在PbSO4曲线的下方,表示PbSO4的过饱和溶液,且c(Pb2+)=c(SO),C错误;由于Ksp(CaSO4)>Ksp(BaSO4),溶解度较大的沉淀可以向溶解度更小的沉淀转化,向Ba2+浓度为10-5mol·L-1的废水中加入CaSO4粉末,沉淀由CaSO4转化为BaSO4沉淀,D正确。
7. 用0.100 mol·L-1AgNO3滴定50.0 mL 0.050 0 mol·L-1 Cl-溶液的滴定曲线如图所示。下列有关描述错误的是( )
A.根据曲线数据计算可知Ksp(AgCl)的数量级为10-10
B.曲线上各点的溶液满足关系式c(Ag+)·c(Cl-)=Ksp(AgCl)
C.相同实验条件下,若改为0.040 0 mol·L-1 Cl-,反应终点c移到a
D.相同实验条件下,若改为0.050 0 mol·L-1 Br-,反应终点c向b方向移动
【答案】C
【解析】由题图可知,当AgNO3溶液的体积为50.0 mL时,溶液中的c(Cl-)略小于10-8 mol·L-1,此时混合溶液中c(Ag+)==2.5×10-2 mol·L-1,故Ksp=c(Ag+)·c(Cl-)≈2.5×10-2×10-8=2.5×10-10,A项正确;因反应过程中有沉淀生成,溶液中必然存在平衡AgCl(s) Ag+(aq)+Cl-(aq),故曲线上的各点均满足c(Ag+)·c(Cl-)=Ksp(AgCl),B项正确;根据Ag++Cl-===AgCl↓可知,达到滴定终点时,消耗AgNO3溶液的体积为=20.0 mL,C项错误;相同实验条件下,沉淀相同量的Cl-和Br-消耗的AgNO3的量相同,由于Ksp(AgBr)<Ksp(AgCl),当滴加相等量的Ag+时,溶液中c(Br-)<c(Cl-),故反应终点c向b方向移动,D项正确。
8. 如图是某温度下,将足量的BaSO4固体溶于一定量水中达到溶解平衡后,假定溶液体积不变的情况下,加入Na2CO3使c(CO)增大过程中,溶液中c(Ba2+)和c(SO)的变化曲线。根据图中的数据分析、计算。
(1)该温度下,BaSO4的Ksp=________。
(2)当c(CO32-)大于________mol·L-1时开始有BaCO3沉淀生成;BaCO3的Ksp=________。
(3)图像中代表沉淀转化过程中c(Ba2+)随c(CO32-)变化的曲线是________(填“MP”或“MN”);沉淀转化的离子方程式为BaSO4(s)+CO32-(aq)BaCO3(s)+SO42- (aq),该反应的平衡常数K=________。
(4)向1 L Na2CO3溶液中加入足量BaSO4固体,假定溶液体积不变,当溶液中c(CO32-)=1×10-3 mol·L-1时,溶解BaSO4的物质的量为________mol。
【答案】 (1)1.0×10-10 (2)2.5×10-4 2.5×10-9 (3)MN 0.04 (4)4×10-5
【解析】 (1)由图可知,c(CO)=0时,c(Ba2+)=c(SO)=1.0×10-5 mol·L-1,则有Ksp(BaSO4)=c(Ba2+)·c(SO)=1.0×10-5×1.0×10-5=1.0×10-10。(2)由图可知,当c(CO)>2.5×10-4 mol·L-1时,开始有BaCO3沉淀生成。图中c(CO)=2.5×10-4 mol·L-1时,c(Ba2+)=1.0×10-5 mol·L-1,则有Ksp(BaCO3)=c(Ba2+)·c(CO)=2.5×10-4×1.0×10-5=2.5×10-9。(3)BaSO4饱和溶液中存在溶解平衡:BaSO4(s)Ba2+(aq)+SO(aq),加入Na2CO3,Ba2+与CO生成BaCO3沉淀,促使BaSO4的溶解平衡正向移动,溶液中c(SO)增大,c(Ba2+)减小,则MP为c(SO)的变化曲线,MN为c(Ba2+)的变化曲线。反应BaSO4(s)+CO(aq)BaCO3(s)+SO(aq)的平衡常数K====0.04。(4)当溶液中c(CO)=1×10-3 mol·L-1时,K==0.04,则有c(SO)=0.04×1×10-3 mol·L-1=4×10-5 mol·L-1,故溶解BaSO4的物质的量为4×10-5 mol·L-1×1 L=4×10-5 mol。
第1课时 难溶电解质的沉淀溶解平衡
【学习目标】
1.通过实验探究,认识难溶电解质在水溶液中存在沉淀溶解平衡。
2.能够根据化学平衡原理分析沉淀溶解平衡的影响因素。
3.能够利用离子积与溶度积常数的关系判断溶液中难溶电解质的沉淀和溶解情况。
【素养目标】
1.从宏观角度(溶解度)认识沉淀溶解平衡的存在,培养学生“宏观辨识与微观探析”的学科素养。
2.运用化学平衡原理分析,理解沉淀溶解平衡的建立过程,理解沉淀的生成、溶解与转化,学会运用控制变量的方法研究化学反应。培养学生“变化观念与平衡思想”的学科素养。
3.理解掌握溶度积常数的概念,建立认知模型(离子积与溶度积常数的关系与沉淀溶解和沉淀生成的关联),并能利用该模型判断溶液中难溶电解质的沉淀和溶解情况。培养学生的“证据推理与模型认知”的学科素养。
必备知识与关键能力
知识点一:沉淀溶解平衡
1.物质在水中的溶解度
20 ℃时,电解质在水中的溶解度与溶解性存在如下关系:
2.沉淀溶解平衡
(1)概念
在一定温度下,当沉淀和溶解的速率相等时,形成饱和溶液,达到平衡状态,把这种平衡称为沉淀溶解平衡。
(2)建立过程
(3)特征
(4)影响沉淀溶解平衡的因素
沉淀溶解平衡属于化学平衡,外界因素对其的影响,同样遵守勒夏特列原理。
实验探究外界条件对沉淀溶解平衡影响
对于平衡AgCl(s)Ag+(aq)+Cl-(aq) ΔH>0,若改变下列条件,对其平衡的影响具体如下:
平衡
条件
平衡移动方向
c(Ag+)
c(Cl-)
溶解度(S)
升高温度
向右
增大
增大
增大
加少量水
向右
不变
不变
不变
加NaCl(s)
向左
减小
增大
减小
【点拨】反应完全的标志:对于常量的化学反应来说,化学上通常认为残留在溶液中的离子浓度小于1×10-5 mol·L-1时,沉淀就达完全。
典例1.下列对沉淀溶解平衡的描述正确的是( )
A.沉淀开始溶解时,溶液中各离子浓度相等
B.沉淀溶解达到平衡时,沉淀的速率和溶解的速率相等
C.沉淀溶解达到平衡时,溶液中溶质的离子浓度相等,且保持不变
D.沉淀溶解达到平衡时,如果再加入难溶性的该沉淀物,将促进溶解
【答案】B
【解析】A项沉淀开始溶解时,各离子的浓度没有必然的关系;B项正确;C项沉淀溶解达到平衡时,溶液中溶质的离子浓度保持不变,但不一定相等;D项沉淀溶解达到平衡时,如果再加入难溶性的该沉淀物,由于固体的浓度为常数,故平衡不发生移动。
典例2.把Ca(OH)2放入蒸馏水中,一段时间后达到平衡:Ca(OH)2(s)Ca2+(aq)+2OH-(aq)。下列说法正确的是( )
A.恒温下向溶液中加入CaO,溶液的pH升高
B.给溶液加热,溶液的pH升高
C.向溶液中加入Na2CO3溶液,其中固体质量增加
D.向溶液中加入少量NaOH固体,Ca(OH)2固体质量不变
【答案】C
【解析】恒温下Ksp不变,加入CaO后,CaO与水反应生成Ca(OH)2,溶液仍为Ca(OH)2的饱和溶液,pH不变,A错误;加热,Ca(OH)2的溶解度减小,溶液的pH降低,B错误;加入Na2CO3溶液,沉淀溶解平衡向右移动,Ca(OH)2固体转化为少量CaCO3固体,固体质量增加,C正确;加入少量NaOH固体,平衡向左移动,Ca(OH)2固体质量增加,D错误。
知识点二:溶度积常数(Ksp)及其应用
1.溶度积和离子积
以AmBn(s)mAn+(aq)+nBm-(aq)为例:
溶度积
离子积
概念
沉淀溶解的平衡常数
溶液中有关离子浓度幂的乘积
符号
Ksp
Qc
表达式
Ksp(AmBn)=cm(An+)·cn(Bm-),式中的浓度为平衡浓度
Qc(AmBn)=cm(An+)·cn(Bm-),式中的浓度是任意浓度
应用
判断在一定条件下沉淀能否生成或溶解:
①Qc
③Qc>Ksp:溶液过饱和,有沉淀析出
2.Ksp的影响因素
(1)内因:难溶电解质本身的溶解性,这是主要决定因素。
(2)外因:①Ksp只与温度有关。绝大多数难溶电解质的溶解是吸热过程,升高温度,平衡向溶解方向移动,Ksp增大。
②改变浓度或加入某些物质可改变沉淀溶解平衡,但不改变Ksp。
3.溶度积与离子积的关系
通过比较溶度积与溶液中有关离子浓度幂的乘积——离子积Q的相对大小,可以判断难溶电解质在给定条件下沉淀能否生成或溶解:
(1)Q>Ksp,溶液过饱和,有沉淀析出,直至溶液饱和,达到新的平衡。
(2)Q=Ksp,溶液饱和,沉淀与溶解处于平衡状态。
(3)Q
溶度积(Ksp)反映了难溶电解质在水中的溶解能力。
(1)对于阴、阳离子个数比相同的电解质,Ksp的数值越大,难溶电解质在水中的溶解度越大。
(2)对于阴、阳离子个数比不同的电解质,Ksp小的电解质的溶解度不一定比Ksp大的溶解度小,如Ksp(Ag2CrO4)
(2)类型不同的难溶电解质的溶度积大小不能直接反映出它们的溶液中离子浓度的大小,因为它们的溶度积表达式是不同的。Ksp与S的换算没有一个统一的公式,因电解质类型(阴、阳离子数目比)的不同而相异。
典例3.下列说法正确的是( )
A.溶度积就是难溶电解质在溶液中达到沉淀溶解平衡时各离子浓度的乘积
B.溶度积常数是不受任何条件影响的常数,简称溶度积
C.可用离子积Q判断沉淀溶解平衡进行的方向
D.所有物质的溶度积都是随温度的升高而增大的
【答案】C
【解析】溶度积不是难溶电解质在溶液中达到沉淀溶解平衡时各离子浓度的简单乘积,还与方程式中的化学计量数成幂指数关系;溶度积受温度的影响。
典例4.某温度下向含AgCl固体的AgCl饱和溶液中加入少量稀盐酸,下列说法正确的是( )
A.AgCl的溶解度、Ksp均减小 B.AgCl的溶解度、Ksp均不变
C.AgCl的溶解度减小,Ksp不变 D.AgCl的溶解度不变,Ksp减小
【答案】C
【解析】在溶液中滴加盐酸,使溶液中的Cl-浓度增大,因同离子效应使AgCl沉淀溶解平衡逆向移动,故AgCl溶解度减小,但因Ksp只与温度有关,故保持不变,C项正确。
知识点三:沉淀溶解平衡图像分析
1.准确识别三类图像模型
(1)两坐标为离子浓度的曲线型图像
①Ksp(CaSO4)=8×10-6
②温度不变时,b点的Qc>Ksp,有沉淀析出,d点的Qc
(2)坐标为对数或负对数的直线型图像
已知:pCu=-lg c(Cu+),pX=-lg c(X-),式中X-表示卤素阴离子。298 K时,Ksp(CuCl)≈1.0×10-7,Ksp(CuBr)≈1.0×10-9,Ksp(CuI)≈1.0×10-12。298 K时,CuCl、CuBr、CuI的饱和溶液中pCu和pX的关系如图所示分析。
①X、Y、Z依次代表CuCl、CuBr、CuI
②图中的a=6
③图中的A点对于CuBr要生成沉淀,对于CuCl是不饱和溶液
(3)沉淀滴定图像
①b点为恰好沉淀即终点
②利用 b点对应的pM可以求有关离子浓度
2.内化三步解题方法
第一步:明确图像中纵、横坐标的含义
纵、横坐标通常是难溶物溶解后电离出的离子浓度。
第二步:理解图像中线上点、线外点的含义
(1)以氯化银为例,在该沉淀溶解平衡图像中,曲线上任意一点都达到了沉淀溶解平衡状态,此时Qc=Ksp。在温度不变时,无论改变哪种离子的浓度,另一种离子的浓度只能在曲线上变化,不会出现在曲线以外。
(2)曲线上方区域的点均为过饱和溶液,此时Qc>Ksp有沉淀析出。
(3)曲线下方区域的点均为不饱和溶液,此时Qc<Ksp 。
第三步:抓住Ksp的特点,结合选项分析判断
(1)沉淀溶解平衡曲线类似于溶解度曲线,曲线上任一点都表示饱和溶液。
(2)从图像中找到数据,根据Ksp公式计算得出Ksp的值。
(3)比较溶液的Qc与Ksp的大小,判断溶液中有无沉淀析出。
(4)涉及Qc的计算时,所代入的离子浓度一定是混合溶液中的离子浓度,因此计算离子浓度时,所代入的溶液体积也必须是混合溶液的体积。
典例5.绚丽多彩的无机颜料的应用曾创造了古代绘画和彩陶的辉煌。硫化镉(CdS)是一种难溶于水的黄色颜料,其在水中的沉淀溶解平衡曲线如图所示。下列说法错误的是( )
A.图中a和b分别为T1、T2温度下CdS在水中的溶解度
B.图中各点对应的Ksp的关系为:Ksp(m)=Ksp(n)
D.温度降低时,q点的饱和溶液的组成由q沿qp线向p方向移动
【答案】B
【解析】A对:难溶物质的溶解度可以用物质的量浓度(摩尔浓度)表示,即图中a、b分别表示T1、T2温度下,1 L CdS饱和溶液里含a mol、b mol CdS。B错:Ksp在一定温度下是一个常数,所以Ksp(m)=Ksp(n)=Ksp(p)
A.BaSO4在任何条件下都不可能转化为PbSO4
B.X点和Z点分别是SrSO4和BaSO4的饱和溶液,对应的溶液中c(M)=c(SO)
C.在T ℃时,用0.01 mol·L-1Na2SO4溶液滴定20 mL浓度均是0.01 mol·L-1的Ba(NO3)2和Sr(NO3)2的混合溶液,Ba2+先沉淀
D.T ℃下,反应PbSO4(s)+Ba2+(aq)BaSO4(s)+Pb2+(aq)的平衡常数为103.4
【答案】C
【解析】因SrSO4、PbSO4、BaSO4为同类型沉淀,再结合题图可知,Ksp(BaSO4)
典例7.水滴石穿是一个汉语成语,意为水不断下滴,可以洞穿石头。比喻只要有恒心,不断努力,事情一定会成功。
水滴石穿的自然现象同时蕴含着化学知识。你能利用化学知识解释一下吗?
。
【答案】石头中的成分CaCO3在水中存在溶解平衡:CaCO3(s)Ca2+(aq)+CO(aq),空气中的CO2溶于水,与CO反应生成HCO,使c(CO)不断减小,导致平衡向沉淀溶解的方向移动,石头逐渐溶解。
典例8.某牙膏广告中的那句著名的广告语“牙好,嘿!胃口就好。身体倍儿棒,吃嘛嘛香。”可见牙齿与人体健康的密切关系。
牙齿表面有一层硬的成分为Ca5(PO4)3OH的物质保护,它在唾液中存在下列平衡:Ca5(PO4)3OH5Ca2++3PO+OH-。
(1)饮用纯净水能否保护牙齿?为什么? 。
(2)在牙膏中添加适宜的Ca2+或PO,能否保护牙齿?为什么?
。
(3)已知Ca5(PO4)3F(s)的溶解度比Ca5(PO4)3OH(s)更小,在饮用水、牙膏中加入适量氟化物添加剂,可以防止龋齿,从而起到保护牙齿的作用,请分析原因
。
【答案】(1)不能。饮用纯净水,对Ca2+或PO的浓度没有影响,起不到保护牙齿的作用。
(2)能。牙膏中添加适量的Ca2+或PO会促使Ca5(PO4)3OH的溶解平衡向左进行,有利于牙齿的保护。
(3)在饮用水或牙膏中加入适量氟化物会在牙齿表面生成溶解度更小的Ca5(PO4)3F而保护牙齿。
【跟踪练习】 基础过关
1. AgCl和Ag2CrO4的溶度积分别为1.8×10-10和2.0×10-12,若用难溶盐在溶液中的浓度来表示其溶解度,则下面的叙述中正确的是( )
A.AgCl和Ag2CrO4的溶解度相等
B.AgCl的溶解度大于Ag2CrO4的溶解度
C.两者类型不同,不能由Ksp的大小直接判断溶解能力的大小
D.都是难溶盐,溶解度无意义
【答案】C
【解析】AgCl和Ag2CrO4阴、阳离子比类型不同,不能直接利用Ksp来比较二者溶解能力的大小,所以只有C对;其余三项叙述均错误。比较溶解度大小,若用溶度积必须是同类型,否则不能比较。
2. 某温度时,BaSO4在水中的沉淀溶解平衡曲线如图所示,下列说法正确的是( )
A.加入Na2SO4可使溶液由a点变到b点
B.通过蒸发可以使溶液由d点变到c点
C.b点有BaSO4沉淀生成
D.a点对应的Ksp大于c点对应的Ksp
【答案】C
【解析】本题考查溶解平衡有关知识,意在考查考生的识图和运用所学知识解决问题的能力。BaSO4在水中存在着溶解平衡BaSO4(s)Ba2+(aq)+SO(aq),a点在平衡曲线上,加入Na2SO4会增大c(SO),平衡左移,c(Ba2+)应降低,A项错误;d点时溶液不饱和,蒸发溶剂水,c(SO)、c(Ba2+)均增大,B项错误;b点时溶液过饱和,有沉淀生成,C项正确;Ksp是一常数,温度不变Ksp不变,在曲线上的任意一点Ksp都相等,D项错误。答案:C
3. 已知25 ℃时,Ka(HF)=3.6×10-4,Ksp(CaF2)=1.46×10-10。现向1 L 0.2 mol·L-1 HF溶液中加入1 L 0.2 mol·L-1 CaCl2溶液。则下列说法中正确的是( )
A.25 ℃时,0.1 mol·L-1 HF溶液pH=1
B.Ksp(CaF2)随温度和浓度的变化而变化
C.该体系中没有沉淀产生
D.该体系中HF与CaCl2反应产生沉淀
【答案】D
【解析】若HF完全电离,则0.1 mol·L-1 HF溶液的pH=1,但由Ksp(HF)=3.6×10-4可知,HF为弱电解质,不能完全电离,故0.1 mol·L-1 HF溶液的pH>1,A项错误。Ksp不随浓度变化而变化,B项错误。Ka(HF)===3.6×10-4,则c2(F-)=3.6×10-5,c(Ca2+)=0.1 mol·L-1,则Qc=c2(F-)·c(Ca2+)=3.6×10-6>1.46×10-10,体系中有CaF2沉淀析出,C项错误,D项正确。答案:D
4. 下表是五种银盐的溶度积常数(25 ℃),下列有关说法错误的是( )
化学式
AgCl
Ag2SO4
Ag2S
AgBr
AgI
溶度积
1.8×10-10
1.4×10-5
6.3×10-50
5.4×10-13
8.5×10-16
A.五种物质在常温下溶解度最大的是Ag2SO4
B.将AgCl溶解于水后,向其中加入Na2S,则可以生成黑色的Ag2S沉淀
C.沉淀溶解平衡的建立是有条件的,外界条件改变时,平衡也会发生移动
D.常温下,AgCl、AgBr和AgI三种物质的溶解度逐渐增大
【答案】D
【解析】由溶度积常数可以看出,卤化银中AgCl的溶解度最大,Ag2SO4和Ag2S相比,Ag2SO4的溶解度较大,AgCl达到沉淀溶解平衡时,c(Ag+)≈1.34×10-5 mol·L-1,由计算得溶解度最大的是Ag2SO4,A项正确;AgCl比Ag2S的溶度积常数大很多,则Ag2S更难溶,所以将AgCl溶解于水后,向其中加入Na2S可以生成黑色的Ag2S沉淀,B项正确;沉淀溶解平衡的建立是有条件的,外界条件改变时,平衡也会发生移动,C项正确;从溶度积常数可以看出,AgCl、AgBr、AgI溶度积常数逐渐减小,所以AgCl、AgBr、AgI三种物质在常温下的溶解度逐渐减小,D项错误。
5. AgI可用于人工降雨。AgI溶于水,溶液中离子浓度与温度的关系如图所示,已知:pAg=-lg c(Ag+),pI=-lg c(I-)。下列说法正确的是( )
A.图像中,T<20 ℃
B.AgI的溶度积Ksp(AgI):c=d=e<f
C.20 ℃时,AgI粉末溶于饱和KI溶液中c(Ag+)=1×10-b mol·L-1
D.在d点饱和AgI溶液中加AgNO3粉末,d点移动到f点
【答案】B
【解析】碘化银溶解是吸热的,温度越高电离出的离子越多,图像中c(I-):a>b,故T>20 ℃,故A错误;Ksp属于平衡常数的一种,只受温度影响,在相同温度下,曲线上的各点溶度积相同,温度越高,溶度积越大, 因此,AgI的溶度积Ksp(AgI):c=d=e<f,故B正确;20 ℃时,AgI粉末溶于饱和KI溶液中,碘化银溶解平衡逆向移动,c(Ag+)<1×10-b mol·L-1,故C错误;在d点饱和AgI溶液中加AgNO3粉末,d点沿de曲线向e点移动,故D错误。
能力达成
6. 25 ℃时,用Na2SO4溶液沉淀Ba2+、Pb2+、Ca2+三种金属离子(M2+),所需SO最低浓度的负对数值p(SO)=-lg c(SO)与p(M2+)=-lg c(M2+)关系如图所示,下列说法正确的是( )
A.Ksp(CaSO4)
C.b点可表示PbSO4的不饱和溶液,且c(Pb2+)
【答案】D
【解析】根据SO最低浓度的负对数值p(SO)=-lg c(SO)与p(M2+)=-lg c(M2+)的关系图可知,根据Ksp=c(M2+)·c(SO),代入数据进行计算,三种沉淀的 Ksp大小顺序为Ksp(CaSO4)> Ksp(PbSO4) >Ksp(BaSO4),A错误;根据图像可知,a点在CaSO4曲线上,可表示CaSO4的饱和溶液,但是c(Ca2+)>c(SO),B错误;图中坐标数值越大,对应离子实际浓度越小,b点在PbSO4曲线的下方,表示PbSO4的过饱和溶液,且c(Pb2+)=c(SO),C错误;由于Ksp(CaSO4)>Ksp(BaSO4),溶解度较大的沉淀可以向溶解度更小的沉淀转化,向Ba2+浓度为10-5mol·L-1的废水中加入CaSO4粉末,沉淀由CaSO4转化为BaSO4沉淀,D正确。
7. 用0.100 mol·L-1AgNO3滴定50.0 mL 0.050 0 mol·L-1 Cl-溶液的滴定曲线如图所示。下列有关描述错误的是( )
A.根据曲线数据计算可知Ksp(AgCl)的数量级为10-10
B.曲线上各点的溶液满足关系式c(Ag+)·c(Cl-)=Ksp(AgCl)
C.相同实验条件下,若改为0.040 0 mol·L-1 Cl-,反应终点c移到a
D.相同实验条件下,若改为0.050 0 mol·L-1 Br-,反应终点c向b方向移动
【答案】C
【解析】由题图可知,当AgNO3溶液的体积为50.0 mL时,溶液中的c(Cl-)略小于10-8 mol·L-1,此时混合溶液中c(Ag+)==2.5×10-2 mol·L-1,故Ksp=c(Ag+)·c(Cl-)≈2.5×10-2×10-8=2.5×10-10,A项正确;因反应过程中有沉淀生成,溶液中必然存在平衡AgCl(s) Ag+(aq)+Cl-(aq),故曲线上的各点均满足c(Ag+)·c(Cl-)=Ksp(AgCl),B项正确;根据Ag++Cl-===AgCl↓可知,达到滴定终点时,消耗AgNO3溶液的体积为=20.0 mL,C项错误;相同实验条件下,沉淀相同量的Cl-和Br-消耗的AgNO3的量相同,由于Ksp(AgBr)<Ksp(AgCl),当滴加相等量的Ag+时,溶液中c(Br-)<c(Cl-),故反应终点c向b方向移动,D项正确。
8. 如图是某温度下,将足量的BaSO4固体溶于一定量水中达到溶解平衡后,假定溶液体积不变的情况下,加入Na2CO3使c(CO)增大过程中,溶液中c(Ba2+)和c(SO)的变化曲线。根据图中的数据分析、计算。
(1)该温度下,BaSO4的Ksp=________。
(2)当c(CO32-)大于________mol·L-1时开始有BaCO3沉淀生成;BaCO3的Ksp=________。
(3)图像中代表沉淀转化过程中c(Ba2+)随c(CO32-)变化的曲线是________(填“MP”或“MN”);沉淀转化的离子方程式为BaSO4(s)+CO32-(aq)BaCO3(s)+SO42- (aq),该反应的平衡常数K=________。
(4)向1 L Na2CO3溶液中加入足量BaSO4固体,假定溶液体积不变,当溶液中c(CO32-)=1×10-3 mol·L-1时,溶解BaSO4的物质的量为________mol。
【答案】 (1)1.0×10-10 (2)2.5×10-4 2.5×10-9 (3)MN 0.04 (4)4×10-5
【解析】 (1)由图可知,c(CO)=0时,c(Ba2+)=c(SO)=1.0×10-5 mol·L-1,则有Ksp(BaSO4)=c(Ba2+)·c(SO)=1.0×10-5×1.0×10-5=1.0×10-10。(2)由图可知,当c(CO)>2.5×10-4 mol·L-1时,开始有BaCO3沉淀生成。图中c(CO)=2.5×10-4 mol·L-1时,c(Ba2+)=1.0×10-5 mol·L-1,则有Ksp(BaCO3)=c(Ba2+)·c(CO)=2.5×10-4×1.0×10-5=2.5×10-9。(3)BaSO4饱和溶液中存在溶解平衡:BaSO4(s)Ba2+(aq)+SO(aq),加入Na2CO3,Ba2+与CO生成BaCO3沉淀,促使BaSO4的溶解平衡正向移动,溶液中c(SO)增大,c(Ba2+)减小,则MP为c(SO)的变化曲线,MN为c(Ba2+)的变化曲线。反应BaSO4(s)+CO(aq)BaCO3(s)+SO(aq)的平衡常数K====0.04。(4)当溶液中c(CO)=1×10-3 mol·L-1时,K==0.04,则有c(SO)=0.04×1×10-3 mol·L-1=4×10-5 mol·L-1,故溶解BaSO4的物质的量为4×10-5 mol·L-1×1 L=4×10-5 mol。
相关资料
更多

