所属成套资源:2023-2024学年高二化学同步素养目标精品讲义(人教版选择性必修1)
- 3.1 电离平衡(第1课时 弱电解质的电离平衡)-2023-2024学年高二化学同步素养目标精品讲义(人教版选择性必修1) 其他 1 次下载
- 3.1 电离平衡(第2课时 电离平衡常数)-2023-2024学年高二化学同步素养目标精品讲义(人教版选择性必修1) 其他 0 次下载
- 3.2 水的电离和溶液的pH(第2课时 酸碱中和滴定)-2023-2024学年高二化学同步素养目标精品讲义(人教版选择性必修1) 其他 1 次下载
- 3.3 盐类的水解(第1课时 盐类的水解)-2023-2024学年高二化学同步素养目标精品讲义(人教版选择性必修1) 其他 0 次下载
- 3.3 盐类的水解(第2课时 盐类的水解的影响及应用)-2023-2024学年高二化学同步素养目标精品讲义(人教版选择性必修1) 其他 0 次下载
3.2 水的电离和溶液的pH(第1课时 水的电离 溶液的酸碱性与pH)-2023-2024学年高二化学同步素养目标精品讲义(人教版选择性必修1)
展开
第三章 第二节 水的电离和溶液的pH
第1课时 水的电离 溶液的酸碱性与pH
【学习目标】
1.认识水的电离,水是一种极弱的电解质。
2.结合电离常数,了解水的离子积常数,其适用于任何水溶液。
3.结合实例,能判断溶液的酸碱性及pH,掌握检测溶液pH的方法。
4.能进行溶液pH的简单计算,能调控溶液的酸碱性。能选择实例说明溶液pH的调控在工农业生产和科学研究中的重要作用。
【素养目标】
1.能从微观角度通过c(H+)和c(OH-)的相对大小判断溶液的酸碱性,同时从宏观角度通过pH计、pH试纸等判断溶液的酸碱性,培养“宏观辨识与微观探析”学科素养。
2.能从电离平衡的角度,理解外界条件对水的电离平衡的影响,解释溶液酸碱性的变化,培养“变化观念与平衡思想”
3.理解水的离子积常数,形成认知模型,能够运用水的离子积常数进行有关计算及判断,培养“证据推理与模型认知”学科素养。
必备知识与关键能力
知识点一:水的电离
1.水的电离
(1)水是极弱的电解质,水的电离方程式为H2O+H2OH3O++OH-或简写为H2OH++OH-。
(2)25 ℃时,纯水中c(H+)=c(OH-)=1×10-7mol·L-1;任何水溶液中,由水电离出的c(H+)与c(OH-)都相等。
2.水的离子积常数 (Kw)
(1)含义:因为水的浓度可看作常数,所以水中的c(H+)·c(OH-)可看作常数,称为水的离子积常数,简称水的离子积,用Kw表示。
(2)表达式与数值:表达式Kw=c(H+)·c(OH-),常温时,Kw=1.0×10-14。
(3)影响因素:Kw只受温度影响,由于水的电离是吸热过程,温度升高,Kw增大。
【点拨】对于酸、碱、盐的稀溶液中,c(H2O)也可认为是定值。Kw=c(H+)·c(OH-),但c(H+)、c(OH-)为溶液中的浓度,不一定都是水电离出来的。
理解Kw应注意的几个问题
(1)Kw揭示了在任何水溶液中均存在水的电离平衡,H+和OH-共存,只是相对含量不同而已。
(2)Kw只与温度有关。因为水的电离是吸热过程,所以温度升高,有利于水的电离,Kw增大,如100 ℃,Kw=5.45×10-13。但是在室温下,Kw为1.0×10-14。
(3)Kw不仅适用于纯水,还适用于酸、碱的稀溶液,且由水电离的c水(H+)=c水(OH-)。此时,水溶液中水的离子积常数不变。
3.外界条件对水的电离平衡的影响
改变条件
平衡移动方向
Kw
水的电离程度
c(OH-)
c(H+)
HCl
逆
不变
减小
减小
增大
NaOH
逆
不变
减小
增大
减小
Na2CO3
正
不变
增大
增大
减小
NH4Cl
正
不变
增大
减小
增大
NaHSO4
逆
不变
减小
减小
增大
加热
正
增大
增大
增大
增大
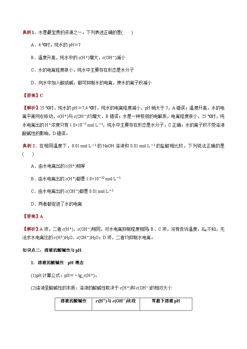
典例1.水是最宝贵的资源之一。下列表述正确的是( )
A.4 ℃时,纯水的pH=7
B.温度升高,纯水中的c(H+)增大,c(OH-)减小
C.水的电离程度很小,纯水中主要存在形态是水分子
D.向水中加入酸或碱,都可抑制水的电离,使水的离子积减小
【答案】C
【解析】25 ℃时,纯水的pH=7,4 ℃时,纯水的电离程度减小,pH稍大于7,A错误;温度升高,水的电离平衡向右移动,c(H+)与c(OH-)均增大,B错误;水是一种极弱的电解质,电离程度很小,25 ℃时,纯水电离出的H+浓度只有1.0×10-7 mol·L-1,纯水中主要存在形态是水分子,C正确;水的离子积不受溶液酸碱性的影响,D错误。
典例2.在相同温度下,0.01 mol·L-1的NaOH溶液和0.01 mol·L-1的盐酸相比较,下列说法正确的是( )
A.由水电离出的c(H+)相等
B.由水电离出的c(H+)都是1.0×10-12 mol·L-1
C.由水电离出的c(OH-)都是0.01 mol·L-1
D.两者都促进了水的电离
【答案】A
【解析】A项,二者c(H+)、c(OH-)相同,对水电离抑制程度相同;B、C项,没有告诉温度,Kw不知,无法求水电离出的c(H+)H2O、c(OH-)H2O;D项,二者均抑制水电离。
知识点二:溶液的酸碱性与pH
1.溶液的酸碱性 pH概念
(1)pH计算公式:pH=-lg_c(H+)。
(2)溶液呈酸碱性的本质:溶液的酸碱性取决于c(H+)和c(OH-)的相对大小
溶液的酸碱性
c(H+)与c(OH-)比较
常温下溶液pH
酸性溶液
c(H+)>c(OH-)
<7
中性溶液
c(H+)=c(OH-)
=7
碱性溶液
c(H+)<c(OH-)
>7
(3)溶液的酸碱性与pH的关系(常温下)
2.pH的测定
(1)酸碱指示剂法
该法只能测其pH的大致范围,常见指示剂变色范围如下表:
指示剂
变色范围的pH
石蕊
<5.0
红色
5.0~8.0
紫色
>8.0
蓝色
甲基橙
<3.1
红色
3.1~4.4
橙色
>4.4
黄色
酚酞
<8.2
无色
8.2~10.0
浅红色
>10.0
红色
(2)pH试纸法
用镊子夹取一小块试纸放在洁净的玻璃片或表面皿上,用玻璃棒蘸取待测液点在试纸的中央,变色后与标准比色卡对照。
(3)pH计测定
3.pH计算
(1)单一溶液的pH计算
强酸溶液
如HnA,设浓度为c mol·L-1,c(H+)=nc mol·L-1,pH=-lg c(H+)=-lg nc
强碱溶液(25 ℃)
如B(OH)n,设浓度为c mol·L-1,c(H+)= mol·L-1,pH=-lg c(H+)=14+lg nc
弱酸溶液和弱碱溶液的pH计算,可以根据电离度(α)或电离常数(Ka/Kb)进行计算
(2)混合溶液的pH计算
两种强酸混合
直接求出c混(H+),再据此求pH。
c混(H+)=
两种强碱混合
先求出c混(OH-),再据KW求出c混(H+),最后求pH。c混(OH-)=
强酸和强碱混合
先判断哪种物质过量,再由下式求出溶液中H+或OH-的浓度,最后求pH。c混(H+)或c混(OH-)=
【思维建模】 溶液pH计算的一般思维模型
典例3.计算25 ℃时下列溶液的pH
(1)0.005 mol·L-1的H2SO4溶液的pH=__________。
(2)0.001 mol·L-1的NaOH溶液的pH=____________。
(3)pH=2的盐酸加水稀释到1 000倍,溶液的pH=__________。
(4)将pH=8的NaOH溶液与pH=10的NaOH溶液等体积混合,混合溶液的pH=__________。
(5)0.015 mol·L-1的硫酸与0.01 mol·L-1的NaOH溶液等体积混合,混合溶液的pH=_______。
【答案】 (1)2 (2)11 (3)5 (4)9.7 (5)2
【解析】 (1)c(H2SO4)=0.005 mol·L-1,c(H+)=2×c(H2SO4)=0.01 mol·L-1,pH=2。(2)c(OH-)=1×10-3 mol·L-1,c(H+)= mol·L-1=10-11 mol·L-1,pH=11。(3)pH=2的盐酸加水稀释到1 000倍,所得溶液的pH=2+3=5。(4)由pH=8、pH=10可得两溶液等体积混合后,c(OH-)= mol·L-1=×10-6 mol·L-1,c(H+)= mol·L-1≈ 2.0×10-10 mol·L-1,pH≈9.7。(5)混合后c(H+)= mol·L-1=0.01 mol·L-1,则pH=2。
典例4.将pH=1的盐酸平均分成两份,一份加入适量水,另一份加入与该盐酸物质的量浓度相同的适量NaOH溶液,pH都升高了1,则加入的水与NaOH溶液的体积比为( )
A.9 B.10 C.11 D.12
【答案】C
【解析】将pH=1的盐酸加适量水,pH升高了1,说明所加的水是原溶液的9倍;另一份加入与该盐酸物质的量浓度相同的适量NaOH溶液后,pH升高了1,则10-1×1-10-1·x=10-2·(1+x),解得x=,则加入的水与NaOH溶液的体积比为9∶=11∶1。
4.溶液酸、碱性的两种判断方法
(1)根据pH、pOH、p进行判断
pH

