2024版新教材高考历史全程一轮总复习课题训练55文化的传承与保护
展开1.[2023·贵州贵阳期末]唐朝五代时期,印本种类繁多,既有佛教用品,也有生产、生活、学习和娱乐用品;印本的印刷地点散布于各地,如京城长安、四川剑南、洛州巩县等地区。这主要反映出( )
A.丝绸之路贸易往来繁荣
B.江南成为印本集散中心
C.印刷品适应了社会需求
D.佛教兴盛促进印本流传
2.[2023·湖北强区联考]罗仲辉《印刷史话》中记述:“各地书坊按照朝廷颁布钦定历书的月份朔晦和节令变化翻刻印刷,往往还有对全年的旱涝灾情、农事丰歉、瘟疫饥馁的预测,很受农民和市井工商业者的欢迎。书坊往往在朝廷历书未颁之前争相编印,导致日期有误差,甚至发生争执而对簿公堂。”对材料理解正确的是( )
A.历书对气候预测已十分精准
B.书坊印刷具有较强的随意性
C.印刷行业的商业化趋向明显
D.普通民众文化水平显著提高
3.1933年,美国图书馆协会估计,自1929年以来新增的借书人大约在200万到300万之间,总的图书流通增长了将近50%;每20个成年人当中大约有19个人是报纸的读者。这一现象反映出美国当时( )
A.民众精神世界渴望慰藉
B.文化产业拉动了经济增长
C.国民素质得到大幅提升
D.科技革命推动出版业发展
4.1984年6月17日午夜时分,布达拉宫顶的强巴佛殿因电线短路起火,殿内文物和佛经付之一炬,殿堂烧毁了一半。由于大量使用本地出产的极易遭蛀蚀的藏青杨作为木料,一些主要殿堂内甚至有超过10%的柱子处于重度腐蚀状态……在地震活动频繁的青藏高原,地震波反复的扰动已经在宫殿的石墙上到处留下了痕迹。这反映了布达拉宫( )
A主要威胁是自然因素
B.文化遗产保护的紧迫性
C.保护应遵循修旧如旧原则
D.现代设施不利于文物保护
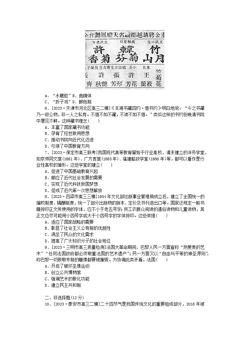
5.[2023·新昌临海高三选考适应性考]下图是民国时期的一张戏单(戏曲演出广告),从中可以看到该戏班继承了昆曲的( )
A.“水磨腔”B.曲牌体
C.“折子戏”D.脚色制
6.[2023·天津市河北区高三二模]《丰湖书藏四约·借书约》明白地说:“今之书藏乃一府公物,非一人之私有。不借不如不藏,不读不如不借。”类似这样的书约在晚清书院中屡见不鲜。这种藏书理念( )
A.丰富了国家藏书功能
B.孕育了经世致用思想
C.推动书院向近代化迈进
D.引领了中国教育方向
7.[2023·保定市高三联考]我国现代高等教育肇始于行业高校,清末建立的洋务学堂,如京师同文馆(1861年)、广方言馆(1863年)、福建船政学堂(1866年)等,都可以看作是行业性高校的雏形。这些学堂的建立( )
A.促进了中国基础教育兴起
B.顺应了近代社会发展的需要
C.实现了近代科技救国梦想
D.促成了近代第一次思想解放
8.[2023·吕梁市高三三模]1954年文化部出版事业管理局成立后,建立了全国统一的编校制度、稿酬制度,统一了部分出版物的版本、定价及书刊进出口等。国家还规定一般书籍排印正文所使用的字体,应不小于老五号字;供工农群众阅读的通俗读物和儿童读物,其正文应尽可能用小四号字或大于小四号字的字体排印。这些举措( )
A.适应了国家战略的需要
B.彰显了社会主义公有制的优越性
C.满足了民众的文化需求
D.提高了广大知识分子的社会地位
9.[2023·三明市高三质量检测]法国大革命期间,巴黎人民一方面宣称“热爱美的艺术”“任何法国政府都必须敬重法国的艺术遗产”;另一方面又以“自由与平等的神圣原则”,称巴黎一切致敬专制的雕像都要被摧毁。为协调此类矛盾,法国( )
A.开启了破坏圣像运动
B.创立公共博物馆
C.强调艺术的教化功能
D.建立民主共和制
二、非选择题(12分)
10.[2023·泰安市高三二模]二十四节气是我国传统文化的重要组成部分,2016年被列入联合国教科文组织人类非物质文化遗产代表作名录。阅读材料,回答问题。(12分)
材料一 立春之日,天子亲帅三公、九卿、诸侯、大夫以迎春于东郊。还乃赏公卿、诸侯、大夫于朝。命相布德和令,行庆施惠,下及兆民。庆赐逐行,毋有不当。乃命太史守典奉法,司天日月星辰之行,宿离不贷,无失经纪,以初为常。
——《礼记·月令》
材料二 种麦得时,无不善。夏至后七十日,可种宿麦。早种,则虫而节。晚种,则穗小而少实。
——《氾胜之书》
材料三 春三月,此谓发陈。天地俱生,万物以荣,夜卧早起,广步于庭,被发缓形,以使志生;生而勿杀,予而勿夺,赏而勿罚,此春气之应,养生之道也。
——《黄帝内经》
结合材料,谈谈你对二十四节气列入世界非物质文化遗产的理解。
课题训练55 文化的传承与保护
1.解析:印刷品种类繁多,印刷地点散布于各地,社会对印刷品需求大,印刷品适应了社会需求,C项正确;材料未涉及丝绸之路贸易,A项错误;材料体现了印本的印刷地点散布于各地,未体现江南成为印本集散中心,B项错误;材料主要反映出印刷品适应了社会需求,D项不符合材料主旨,排除。
答案:C
2.解析:材料反映因官方历书有较强的实用性,很受民众的欢迎,书坊为抢占先机而提前编印,这反映书坊的市场意识较强,印刷行业的商业化趋向明显,故选C项;虽然历书中包含了预测,但是当时依然无法做到精准预测,排除A项;书坊编印的历书与朝廷颁行的有误差,无法得出书坊印刷具有随意性,排除B项;民众更多是因现实生活的需求而购买历书,而非文化水平提高的结果,排除D项。
答案:C
3.解析:据材料信息可知,1929~1933年美国的阅读人数有了很大的增加,结合所学知识可知,此时正处于经济危机期间,大量美国人失业,因此他们渴望从阅读中寻找精神慰藉,故选A项;材料仅提到美国读书看报的人数迅速增加,并未涉及相关文化产业的发展,排除B项;材料提到美国读书看报的成年人人数增加,不能说明整个国家国民素质的提升,排除C项;材料中未涉及科技革命的作用,排除D项。
答案:A
4.解析:材料“因电线短路起火,殿内文物和佛经付之一炬,殿堂烧毁了一半”“一些主要殿堂内甚至有超过10%的柱子处于重度腐蚀状态”“地震波反复的扰动已经在宫殿的石墙上到处留下了痕迹”体现的是人为和自然因素对布达拉宫的遗址保存产生了巨大的破坏,说明的是文化遗产保护的紧迫性,故选B项;自然威胁因素仅是材料的一方面,排除A项;材料未涉及文物保护的原则,排除C项;材料与现代设施对文物保护的说法无关,排除D项。
答案:B
5.解析:由材料信息“文武老生”“风雅花旦”“文武小生”可知该戏班具备生、旦、净、末、丑等各门脚色,继承了昆曲的脚色制,故选D项;水磨腔又称昆山腔,是昆曲的主流唱腔,戏单里面无法体现出唱腔,排除A项;曲牌体是指音乐结构由一系列音乐曲牌按照或紧或松的规则组合成不同的“套曲”,戏单无法体现出音乐结构的曲牌,排除B项;折子戏是将全剧中相对独自成戏的段子截取出来,进行专场表演的戏曲形式,该戏单广告重在介绍演员,而非具体的表演内容,排除C项。
答案:D
6.解析:材料“今之书藏乃一府公物,非一人之私有”意思是图书馆藏书是公有的,而非某人的私有财产,然后采取借还的制度,这种藏书借书的体系更为合理,有利于推动书院向近代化迈进,故选C项;丰富藏书功能要体现藏书的增加或者是功能的增加,和材料表述无直接联系,排除A项;经世致用思想是明末清初顾炎武提出的,材料时间是晚清,排除B项;藏书引领教育方向的说法夸大了藏书制度的影响,排除D项。
答案:C
7.解析:京师同文馆是清末第一所官办外语专门学校,专门培养外文译员,广方言馆是上海第一所外国语学校,福建船政学堂是专门为福建船政培训人才而设,据此可知,这些学堂的设立都是为了满足洋务运动中外交、科技人才等多方面的需要,也就顺应了近代社会的发展需要,故选B项;题干内容述及的是“高等教育”,而不是“基础教育”,排除A项;根据所学知识可知,洋务运动并没有实现“自强求富”的目标,排除C项;根据所学知识可知,近代第一次思想解放是戊戌变法(20世纪末),它与洋务运动(20世纪中后期)没有直接的联系,排除D项。
答案:B
8.解析:1954年中国处于过渡时期,由新民主主义社会向社会主义社会过渡,国家对文化相关的事业进行调整和规范,进行统一的有效的管理是为了配合向社会主义过渡,是适应了国家战略需要的举措,故选A项;社会主义制度正式建立是在1956年三大改造完成之后,排除B项;材料只能反映国家的政策和制度,没有反映民众的接受情况,因此无法判定是否满足大众的需求,排除C项;文教制度和知识分子的社会地位没有直接联系,排除D项。
答案:A
9.解析:材料表明巴黎人民“热爱美的艺术”和其实际的行为并不统一,出现了雕像被摧毁的现象,为了协调和缓和思想和实践之间的矛盾,法国创立了公共博物馆,强调艺术自由的同时由国家层面对艺术进行保护,故选B项;破坏圣像运动发生在中世纪的拜占庭帝国,排除A项;艺术具备的教化功能极其有限,艺术是时代的反映,排除C项;法国大革命期间并没有建立起完全意义上的民主共和制,排除D项。
答案:B
10.解析:题目要求对二十四节气列入世界非物质文化遗产的理解,这类题目的解答一般从三个方面分析,二十四节气列入世界非物质文化遗产的原因及其影响。理解,从形成原因上分析,据材料二“夏至后七十日,可种宿麦。早种,则虫而节。晚种,则穗小而少实”可知,二十四节气是中国古代农耕文明的产物,是中国人民长期实践经验的总结,是我国传统文化的重要组成部分。据材料三“春三月,夜卧早起,广步于庭……此春气之应,养生之道也”可知,二十四节气是民众日常生活的重要时间节点,是人们生产、生活、饮食养生乃至思想观念等方面的重要准则,能比较准确地反映自然的律动与节奏,体现人与自然的和谐关系。从影响上分析,中国二十四节气是中国人观察太阳周期活动,认识一年内气候、时令等方面变化规律形成的知识体系和社会实践,在世界文化遗产中占有重要的地位,对人类社会发展具有巨大推动作用,展现了世界文化的多样性。非物质文化遗产是维护世界文化多样性和人类创造力的重要方式,保护被列入人类非物质文化遗产代表作名录,有利于研究中华文明的演进,有利于中华文化对外交流与传播,增强中华文化的影响力。二十四节气作为中国优秀传统文化的代表被列入非物质文化遗产,有利于增强中国人民的民族自信心与自豪感,增强民族凝聚力,弘扬中华民族精神。
答案:理解:二十四节气是中国古代农耕文明的产物,是中国人民长期实践经验的总结,是我国传统文化的重要组成部分。(2分)二十四节气是民众日常生活的重要时间节点,是人们生产、生活、饮食养生乃至思想观念等方面的重要准则,能比较准确地反映自然的律动与节奏,体现人与自然的和谐关系。(4分)
中国二十四节气在世界文化遗产中占有重要的地位,对人类社会发展具有巨大推动作用,展现了世界文化的多样性。(2分)被列入人类非物质文化遗产代表作名录,有利于研究中华文明的演进,有利于中华文化对外交流与传播,增强中华文化的影响力。有利于增强中国人民的民族自信心与自豪感,增强民族凝聚力,弘扬中华民族精神。(4分)
2024版新教材高考历史全程一轮总复习第四编选择性必修第十五单元文化交流与传播课题55文化的传承与保护学生用书: 这是一份2024版新教材高考历史全程一轮总复习第四编选择性必修第十五单元文化交流与传播课题55文化的传承与保护学生用书,共10页。
新教材2024版高考历史全程一轮总复习课时作业24中国近现代的文化传承交流传播与遗产保护: 这是一份新教材2024版高考历史全程一轮总复习课时作业24中国近现代的文化传承交流传播与遗产保护,共5页。试卷主要包含了选择题,非选择题等内容,欢迎下载使用。
2024版新教材高考历史全程一轮总复习课题训练54战争与文化交锋: 这是一份2024版新教材高考历史全程一轮总复习课题训练54战争与文化交锋,共5页。试卷主要包含了选择题,非选择题等内容,欢迎下载使用。

