


所属成套资源:通用版高考化学一轮复习检测含答案解析
(通用版)高考化学一轮复习检测12 非金属及其化合物 (含答案解析)
展开
这是一份(通用版)高考化学一轮复习检测12 非金属及其化合物 (含答案解析),共13页。试卷主要包含了CO等内容,欢迎下载使用。
高考化学复习检测:12
非金属及其化合物
某小组设计如图所示装置(夹持装置略去),在实验室模拟侯氏制碱工艺中NaHCO3的制备。下列说法错误的是( )
A.装置①也可用于制取H2
B.③、⑤中可分别盛放饱和食盐水和浓氨水
C.应先向③中通入足量NH3,再通入足量CO2
D.③中反应的离子方程式为NH3+CO2+H2O=NH4++HCO3-
下列关于浓硝酸和浓硫酸的叙述正确的是( )
A.常温下都能用铝制容器贮存
B.露置在空气中,容器内酸液的质量都减轻
C.常温下都能与铜较快地反应
D.露置在空气中,容器内溶质的浓度都升高
将SO2气体通入下列溶液中,始终不变浑浊的是( )
①氯化钙 ②硝酸钡 ③硅酸钠 ④偏铝酸钠 ⑤苯酚钠 ⑥硫化钠 ⑦氢氧化钙
A.①②⑦ B.①⑥ C.① D.①⑥⑦
利用如图所示装置分别盛放相应物质进行下列实验,得出结论正确的是( )
在给定条件下,下列选项所示的物质间转化均能实现的是( )
A.FeFeCl2Fe(OH)2
B.SSO3H2SO4
C.CaCO3CaOCaSiO3
D.NH3NOHNO3
化学实验应遵循绿色化学的原则,实现原料和过程的绿色化。下列实验或实验过程遵循绿色化学原则的是( )
①在铜与浓硝酸反应的实验中,将铜片改为可调节高度的铜丝
②将实验室的废酸液和废碱液中和后再放入到指定位置集中处理
③用双氧水代替高锰酸钾制氧气
④将用铜粉与浓硫酸反应制取硫酸铜的实验方案改为先将铜粉在空气中充分加热制得氧化铜,再将氧化铜溶解在稀硫酸中
A.①② B.②③ C.③④ D.①②③④
下列叙述中错误的是( )
A.氨气是一种碱性气体,可用碱石灰干燥
B.液溴应保存于带磨口玻璃塞的细口试剂瓶中,并加水“水封”以减少其挥发
C.向 Ca(ClO)2 溶液通入 CO2,溶液变浑浊,再加入品红溶液,红色褪去
D.向未知溶液中滴加稀 NaOH 溶液,将湿润红色石蕊试纸置于试管口,试纸不变蓝,则原溶液中无 NH4 +
研究表明,氮氧化物和二氧化硫在形成雾霾时与大气中的氨有关(如下图所示)。下列叙述错误的是( )
A.雾和霾的分散剂相同
B.雾霾中含有硝酸铵和硫酸铵
C.NH3是形成无机颗粒物的催化剂
D.雾霾的形成与过度施用氮肥有关
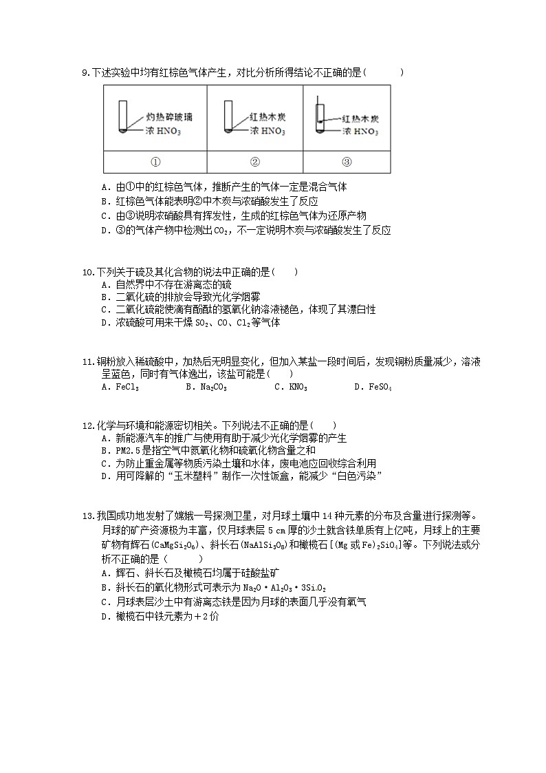
下述实验中均有红棕色气体产生,对比分析所得结论不正确的是( )
A.由①中的红棕色气体,推断产生的气体一定是混合气体
B.红棕色气体能表明②中木炭与浓硝酸发生了反应
C.由③说明浓硝酸具有挥发性,生成的红棕色气体为还原产物
D.③的气体产物中检测出CO2,不一定说明木炭与浓硝酸发生了反应
下列关于硫及其化合物的说法中正确的是( )
A.自然界中不存在游离态的硫
B.二氧化硫的排放会导致光化学烟雾
C.二氧化硫能使滴有酚酞的氢氧化钠溶液褪色,体现了其漂白性
D.浓硫酸可用来干燥SO2、CO、Cl2等气体
铜粉放入稀硫酸中,加热后无明显变化,但加入某盐一段时间后,发现铜粉质量减少,溶液呈蓝色,同时有气体逸出,该盐可能是( )
A.FeCl3 B.Na2CO3 C.KNO3 D.FeSO4
化学与环境和能源密切相关。下列说法不正确的是( )
A.新能源汽车的推广与使用有助于减少光化学烟雾的产生
B.PM2.5是指空气中氮氧化物和硫氧化物含量之和
C.为防止重金属等物质污染土壤和水体,废电池应回收综合利用
D.用可降解的“玉米塑料”制作一次性饭盒,能减少“白色污染”
我国成功地发射了嫦娥一号探测卫星,对月球土壤中14种元素的分布及含量进行探测等。月球的矿产资源极为丰富,仅月球表层 5 cm 厚的沙土就含铁单质有上亿吨,月球上的主要矿物有辉石(CaMgSi2O6)、斜长石(NaAlSi3O8)和橄榄石[(Mg或Fe)2SiO4]等。下列说法或分析不正确的是( )
A.辉石、斜长石及橄榄石均属于硅酸盐矿
B.斜长石的氧化物形式可表示为Na2O·Al2O3·3SiO2
C.月球表层沙土中有游离态铁是因为月球的表面几乎没有氧气
D.橄榄石中铁元素为+2价
将足量的CO2不断通入KOH、Ba(OH)2、KAlO2的混合溶液中,生成沉淀与通入CO2的量的关系可表示为( )
下列关于C、Si两种非金属元素的说法中,正确的是( )
A.两者结合形成的化合物是共价化合物
B.在自然界中都能以游离态存在
C.氢化物的热稳定性比较:CH4<SiH4
D.最高价氧化物都能与水反应生成相应的酸
下列关于氮及其化合物的说法错误的是( )
A.所有的铵盐都能与烧碱共热生成氨气
B.浓硝酸不论与铜反应还是与碳反应,均体现其酸性和强氧化性
C.一氧化氮结合血红蛋白的能力比一氧化碳还强,更容易造成人体缺氧
D.把带火星的木条伸入充满NO2和O2的混合气体(NO2和O2的物质的量之比为4∶1)的集气瓶中,木条复燃,说明NO2支持燃烧
含硫煤燃烧会产生大气污染物,为防治该污染,某工厂设计了新的治污方法,同时可得到化工产品,该工艺流程如图所示,下列叙述不正确的是( )
A.该过程中可得到化工产品H2SO4
B.该工艺流程是除去煤燃烧时产生的SO2
C.该过程中化合价发生改变的元素为Fe和S
D.图中涉及的反应之一为Fe2(SO4)3+SO2+2H2O===2FeSO4+2H2SO4
下列离子方程式正确的是( )
A.FeO与稀硝酸反应:2H++FeO===Fe2++H2O
B.向碳酸氢铵溶液中滴加少量的澄清石灰水:
NH+HCO+2OH-+Ca2+===CaCO3↓+NH3·H2O+H2O
C.氨水中加入NH4HCO3:NH3·H2O+HCO===CO+NH+H2O
D.HNO3与氨水反应:H++OH-===H2O
如图是某元素的价类二维图,其中A为正盐,X是一种强碱,通常条件下Z是无色液体,E的相对分子质量比D大16,各物质的转化关系如图所示。下列说法错误的是( )
A.A作肥料时不适合与草木灰混合施用
B.同主族元素的氢化物中B的沸点最低
C.C一般用排水法收集
D.D→E的反应可用于检验D
1.52 g铜镁合金完全溶解于50 mL密度为1.40 g·cm-3、质量分数为63%的浓硝酸中,得到NO2和N2O4的混合气体物质的量为0.05 mol,向反应后的溶液中加入1.0 mol·L-1 NaOH溶液,当金属离子全部沉淀时,得到2.54 g沉淀。下列说法不正确的是( )
A.该合金中铜与镁的物质的量之比是1∶2
B.该浓硝酸中HNO3的物质的量浓度是14.0 mol·L-1
C.NO2和N2O4的混合气体中,NO2的体积分数是80%
D.得到2.54 g沉淀时,加入NaOH溶液的体积是640 mL
家用氯漂白剂的有效成分是NaClO,除用于漂白衣物、消除污渍外,在食品加工中也广泛应用。
Ⅰ.(1)常温下,一定浓度次氯酸钠水溶液的pH=a,则a______7(填>、c(Na+)=c(SO42-)>c(HClO)>c(ClO-)>c(OH-)
C.c(Na+)+c(H+)=c(SO42-)+c(ClO-)+c(OH-)
D.c(H+)-c(OH-)=2c(ClO-)+c(HClO)
Ⅱ.取20.00g家用氯漂白剂溶液配制成100mL溶液,取出10mL,加入过量KI处理,用足量稀硫酸酸化,然后立即用0.1000mol/L Na2S2O3溶液滴定生成的I2(2Na2S2O3+I2=2I-+Na2S4O6),指示剂显示滴定终点时,消耗Na2S2O3溶液30.00 mL;
(1)用KI处理漂白剂生成I2的离子方程式为________________________________。
(2)该滴定过程选用的指示剂通常为___________,
判断滴定终点时的现象是_____________________________________________。
(3)该漂白剂中“有效氯”的含量为_________________(结果保留一位小数)。若滴定结束时,发现滴定管尖嘴部分有气泡,则测定结果________(填“偏高”“偏低”“无影响”)。
注:“有效氯”指每克含氯消毒剂的氧化能力相当于多少克Cl2的氧化能力。
为验证卤素单质氧化性的相对强弱,某小组用下图所示装置进行实验(夹持仪器已略去,气密性已检验)。
实验过程:
Ⅰ.打开弹簧夹,打开活塞a,滴加浓盐酸。
Ⅱ.当B和C中的溶液都变为黄色时,夹紧弹簧夹。
Ⅲ.当B中溶液由黄色变为棕红色时,关闭活塞a。
Ⅳ.……
(1)A中产生黄绿色气体,其电子式是_________________________________。
(2)验证氯气的氧化性强于碘的实验现象是____________________。
(3)B中溶液发生反应的离子方程式是_______________。
(4)为验证溴的氧化性强于碘,过程Ⅳ的操作和现象是_______________________________。
(5)过程Ⅲ实验的目的是______________________。
(6)氯、溴、碘单质的氧化性逐渐减弱的原因:同主族元素从上到下________________,得电子能力逐渐减弱。
将海水淡化与浓海水资源化结合起来是综合利用海水的重要途径之一。一般是先将海水淡化获得淡水,再从剩余的浓海水中通过一系列工艺流程提取其他产品。
回答下列问题:
(1)下列改进和优化海水综合利用工艺的设想和做法可行的是________(填序号)。
①用混凝法获取淡水 ②提高部分产品的质量 ③优化提取产品的品种 ④改进钾、溴、镁等的提取工艺
(2)采用“空气吹出法”从浓海水中吹出Br2,并用纯碱吸收。碱吸收溴的主要反应是Br2+Na2CO3+H2O―→NaBr+NaBrO3+NaHCO3,吸收1 mol Br2时,转移的电子为________mol。
(3)海水提镁的一段工艺流程如下图:
浓海水的主要成分如下:
该工艺过程中,脱硫阶段主要反应的离子方程式为_____________,产品2的化学式为________,1 L浓海水最多可得到产品2的质量为________g。
(4)采用石墨阳极、不锈钢阴极电解熔融的氯化镁,发生反应的化学方程式为________________;电解时,若有少量水存在会造成产品镁的消耗,写出有关反应的化学方程式____________________。
亚硝酸钠(NaNO2)被称为工业盐,在漂白、电镀等方面应用广泛。以木炭、浓硝酸、水和铜为原料制备亚硝酸钠的装置如图所示。
已知:室温下,①2NO+Na2O2===2NaNO2;②3NaNO2+3HCl===3NaCl+HNO3+2NO↑+H2O;③酸性条件下,NO或NO都能与MnO反应生成NO和Mn2+。
请按要求回答下列问题:
(1)检查完该装置的气密性,装入药品后,实验开始前通入一段时间气体Ar,然后关闭弹簧夹,再滴加浓硝酸,加热控制B中导管均匀地产生气泡,上述操作的作用是__________________。
(2)B中观察到的主要现象为________________,
发生反应的离子方程式是_____________________________________。
(3)装置D的作用是______________________,
发生反应的离子方程式是____________________________________________。
(4)预测C中反应开始阶段,固体产物除NaNO2外,还含有的副产物有Na2CO3和____________。
为避免产生这些副产物,应在B、C装置间增加装置E,则E中盛放的试剂名称为________。
(5)利用改进后的装置,将3.12 g Na2O2完全转化为NaNO2,理论上至少需要木炭________g。
答案解析
答案为:D
解析:A. 制氢气可用锌粒与稀硫酸反应,为固液反应,可利用装置①进行,故A正确;B. ③中盛放饱和食盐水,能促进生成的NaHCO3析出,⑤中盛放浓氨水,用于制备NH3,故B正确;C. ③中盛放饱和食盐水,CO2在饱和食盐水中的溶解度很小,先通入足量NH3使饱和食盐水呈碱性,增大CO2的溶解度,加快NaHCO3的析出,故C正确;D. ③中反应生成NaHCO3以沉淀的形式析出,离子方程式为Na++NH3+CO2+H2O=NaHCO3↓+NH4+,故D错误。
(6)设FeBr2的物质的量浓度为c,根据电子守恒可知,,解得c=1mol/L。
答案为:A;
解析:常温下,浓硝酸和浓硫酸都能使铝发生钝化,所以都能用铝制容器贮存,A正确。
浓硝酸具有挥发性,露置在空气中,质量会减小;浓硫酸具有吸水性,露置在空气中,溶液质量会增加,B错误。
常温下,浓硝酸与铜可以较快地反应,但是浓硫酸与铜需要加热才能反应,C错误。
浓硝酸具有挥发性,露置在空气中,容器内酸液的浓度会降低;浓硫酸具有吸水性,露置在空气中,容器内酸液的浓度也会降低,D错误。
答案为:C;
解析:①盐酸是强酸,亚硫酸是弱酸,将SO2气体通入氯化钙溶液中不会生成亚硫酸钙沉淀,故①符合题意;
②将SO2通入Ba(NO3)2溶液发生氧化还原反应,生成硫酸钡沉淀,故②不符合题意;
③亚硫酸是弱酸,硅酸是更弱的酸,所以二氧化硫和Na2SiO3能反应生成硅酸,硅酸是不溶于水的物质,所以最终有沉淀析出,故③不符合题意;
④将SO2通入偏铝酸钠中会生成氢氧化铝沉淀和亚硫酸氢钠,故④不符合题意;
⑤将SO2通入苯酚钠溶液会生成苯酚,苯酚常温下微溶于水,使水溶液变浑浊,故⑤不符合题意;
⑥将SO2气体通入硫化钠溶液中会生成不溶于水的硫单质,故⑥不符合题意;
⑦少量的SO2通入Ca(OH)2溶液,会生成亚硫酸钙沉淀,过量的二氧化硫SO2通入Ca(OH)2溶液会生成溶于水的亚硫酸氢钙,故⑦不符合题意。故A、B、D错误。答案选C。
答案为:A;
解析:浓硫酸具有脱水性,使蔗糖脱水炭化,浓硫酸具有氧化性,与炭反应生成二氧化硫气体,二氧化硫使溴水褪色,故A正确;
Ba(NO3)2溶液能把二氧化硫氧化为硫酸根离子,最终生成硫酸钡沉淀,不能用来判定SO2与可溶性钡盐均可反应生成白色沉淀,故B错误;
盐酸易挥发,此法不可用来判定酸性:碳酸>硅酸,故C错误;
常温下铜与浓硫酸不反应,故D错误。
答案为:C;
解析:A.铁与氯气反应只能生成氯化铁,A错误;
B.硫在空气或氧气中燃烧只能生成二氧化硫,B错误;
C.两步均能实现,C正确;
D.NO不与H2O反应,D错误。
答案为:D;
解析:①铜与浓硝酸剧烈反应产生有毒的NO2气体,将铜片改为可调节高度的铜丝可及时终止反应,减少NO2气体的排放量;
②将实验室的废酸液和废碱液中和后可以减少污染;
③用双氧水制氧气副产物为水,不产生污染;
④既杜绝了产生SO2而导致的污染,又提高了硫原子的利用率。以上过程均做到了从源头上减少或杜绝污染,符合绿色化学的思想。
答案为:D;
解析:A.氨气是一种碱性气体,可用碱石灰干燥,故A正确;
B.液溴应保存于带磨口玻璃塞的细口瓶试剂瓶中,并加水“水封”以减少其易挥发,故B正确;
C.向Ca(ClO)2溶液通入CO2,反应生成HClO和碳酸钙,则溶液变浑浊,再加入品红溶液,HClO具有漂白性,红色褪去,故C正确;
D.向某溶液中滴加稀NaOH溶液,将湿润红色石蕊试纸置于试管口,试纸不变蓝,可能是原溶液中无NH4+,也可能是溶液中含有的NH4+浓度小,不能产生NH3,故D错误。故选D。
答案为:C;
解析:A.雾的分散剂是空气,分散质是水。霾的分散剂是空气,分散质固体颗粒。因此雾和霾的分散剂相同,A正确;
B.由于氮氧化物和二氧化硫转化为铵盐形成无机颗粒物,因此雾霾中含有硝酸铵和硫酸铵,B正确;
C.NH3作为反应物参加反应转化为铵盐,因此氨气不是形成无机颗粒物的催化剂,C错误;
D.氮氧化物和二氧化硫在形成雾霾时与大气中的氨有关,由于氮肥会释放出氨气,因此雾霾的形成与过度施用氮肥有关,D正确。答案选C。
答案为:B
答案为:D;
解析:自然界中存在游离态的硫;排放二氧化硫会污染空气,形成酸雨,但不会导致光化学烟雾;二氧化硫能使滴有酚酞的氢氧化钠溶液褪色,体现了酸性氧化物的性质;浓硫酸具有吸水性,可干燥SO2、CO、Cl2等气体。
答案为:C;
解析:Cu、稀硫酸、FeCl3混合时,铜和FeCl3发生氧化还原反应,生成氯化亚铁和氯化铜,造成铜粉的质量减少,但没有气体生成,故A错误;
Cu与稀硫酸不反应,Na2CO3与稀硫酸反应生成二氧化碳气体,但Cu不溶解,故B错误;
Cu、稀硫酸、KNO3混合时发生3Cu+8H++2NO===3Cu2++2NO↑+4H2O,则铜粉质量减少,同时溶液逐渐变为蓝色,有气体逸出,故C正确;
Cu、稀硫酸、FeSO4混合时不反应,故D错误。
答案为:B;
解析:PM2.5是指空气中粒子直径小于等于2.5微米的可吸入颗粒物。
答案为:B;
答案为:D;
解析:将足量的CO2不断通入KOH、Ba(OH)2、KAlO2的混合溶液中,发生反应的先后顺序为
Ba(OH)2+CO2===BaCO3↓+H2O、
2KOH+CO2===K2CO3+H2O、
2KAlO2+CO2+3H2O===2Al(OH)3↓+K2CO3、
K2CO3+CO2+H2O===2KHCO3、
BaCO3+CO2+H2O===Ba(HCO3)2,根据物质的溶解性可知,只有D项符合题意。
答案为:A;
解析:C、Si都是非金属元素,结合形成的化合物是共价化合物,A正确;Si元素为亲氧元素,不能以游离态存在,故B错;非金属性C>Si,故氢化物的热稳定性SiH4<CH4,故C错;SiO2既不溶于水,也不和水反应,故D错。
答案为:B;
解析:铵盐与烧碱共热发生反应:NH+OH-NH3↑+H2O,生成氨气,A正确;
浓硝酸与碳共热发生反应:4HNO3(浓)+CCO2↑+4NO2↑+2H2O,浓硝酸只表现强氧化性,B错误;
一氧化氮结合血红蛋白的能力比一氧化碳强,C正确;
带火星的木条在空气中不复燃,而伸入充满NO2和O2的混合气体(NO2和O2的物质的量之比为4∶1)的集气瓶中,木条复燃,说明NO2支持燃烧,D正确。
答案为:C;
解析:根据工艺流程图可知,该工艺中Fe2(SO4)3溶液吸收SO2生成FeSO4和H2SO4,该反应的化学方程式为Fe2(SO4)3+SO2+2H2O===2FeSO4+2H2SO4,该工艺不仅吸收了二氧化硫,还得到了化工产品硫酸,A、D正确;
根据A中分析可知该工艺流程是除去煤燃烧时产生的SO2,B正确;该过程中化合价发生变化的元素有氧、铁、硫,C错误。
答案为:C;
解析:HNO3能氧化Fe2+,A错误;因HCO是大量的,故OH-不与NH反应,B错误;NH3·H2O是弱碱,应写分子式,D错误。
答案为:B;
解析:由信息可知,A为正盐,为铵盐,强碱与铵盐加热生成氨气,所以B为NH3;氨气和氧气反应生成氮气和水,C为N2;氮气氧化为NO,所以D为NO;NO氧化为NO2,E为NO2;二氧化氮和水反应生成硝酸,F为HNO3;G为硝酸盐;Y为O2,Z为H2O。
A.铵态氮肥和草木灰不能混合施用,故A项正确;B.
B为NH3,氨气分子间存在氢键,所以氮族元素的氢化物中氨的沸点异常的高,所以氮族元素的氢化物中,NH3的沸点最高,故B项错误;
C. C为N2,N2的密度与空气太接近,用排空气法收集不能得到纯净的气体,所以一般用排水法收集,故C项正确;
D. NO与O2反应生成NO2,颜色由无色变为红棕色,可用于检验NO,故D项正确。故选B。
答案为:A;
解析:2.54 g沉淀为氢氧化铜、氢氧化镁,故沉淀中氢氧根的质量为2.54 g-1.52 g=1.02 g,
即0.06 mol。根据电荷守恒,金属提供电子的物质的量等于氢氧根的物质的量,
设铜、镁合金中 Cu、Mg的物质的量分别为x mol、y mol,则:
,解得x=0.02,y=0.01。
所以合金中铜与镁的物质的量之比是0.02 mol∶0.01 mol=2∶1,A错误;
该浓硝酸密度为1.40 g·cm-3、质量分数为63%,
故该浓硝酸的物质的量浓度为 mol·L-1=14.0 mol·L-1,B正确;
NO2和N2O4混合气体物质的量为0.05 mol,设NO2为a mol,N2O4为(0.05-a) mol,
则a×1+(0.05-a)×2×1=0.06,解得a=0.04,NO2和N2O4的物质的量之比为4∶1,
NO2的体积分数是×100%=80%,C正确;反应后溶质为硝酸钠,根据氮元素守恒可知,
硝酸钠的物质的量为0.05 L×14 mol·L-1-0.04 mol-0.01 mol×2=0.64 mol,
根据钠离子守恒,n(NaOH)=n(NaNO3)=0.64 mol,
故需要NaOH溶液的体积为=0.64 L,D正确。
答案为:> ClO-+H2OHClO+OH- 次氯酸钠在水溶液发生水解,使溶液呈碱性 10a-14
BD ClO-+2I-+2H+=Cl-+I2+H2O 淀粉溶液 溶液褪色,且半分钟内不恢复 5.3% 偏低
A.混合后溶液中存在HClO的部分电离,根据物料守恒可知c(HClO)+c(ClO-)=0.05mol/L,故A错误; B.混合后溶液中Na2SO4和H2SO4的浓度均为0.025mol/L ,若忽略次氯酸和水的电离,则有c(H+)=c(Na+)=c(SO42-)=0.05mol/L,实际上,溶液中的HClO有小部分发生电离及水的电离,则c(HClO)>c(ClO-),故c(H+)>c(Na+)=c(SO42-)>c(HClO)>c(ClO-)>c(OH-)成立,故B正确; C.混合后溶液中的电荷守恒式为c(Na+)+c(H+)=2c(SO42-)+c(ClO-)+c(OH-),故C错误; D.混合后溶液中的电荷守恒式为c(Na+)+c(H+)=2c(SO42-)+c(ClO-)+c(OH-),再结合c(HClO)+c(ClO-)=0.05mol/L,c(Na+)=c(SO42-)=0.05mol/L,可知c(H+)-c(OH-)=2c(ClO-)+c(HClO)成立,故D正确;故答案为BD。
Ⅱ.(1)漂白剂溶液中ClO-有强氧化性,能氧化I-生成I2,同时得到还原产物Cl-,发生反应的离子方程式
答案为:
(1)
(2)淀粉-KI试纸变蓝
(3)Cl2+2Br-===Br2+2Cl-
(4)打开活塞b,将少量C中溶液滴入D中,关闭活塞b,取下D振荡。静置后CCl4层溶液变为紫红色
(5)确认C的黄色溶液中无Cl2,排除Cl2对溴置换碘实验的干扰
(6)原子半径逐渐增大;
解析:A中产生的黄绿色气体为Cl2,其电子式为。(2)氯气遇湿润的淀粉-KI试纸时,发生反应Cl2+2KI===I2+2KCl,产生的I2遇淀粉变蓝,可以证明氯气的氧化性强于碘。(3)B中Cl2与NaBr发生置换反应,离子方程式为Cl2+2Br-===2Cl-+Br2。(4)C中NaBr与氯气反应生成NaCl和Br2,将C中溶液滴入D中,振荡,发生反应:Br2+2KI===I2+2KBr,静置后D中溶液分层,下层为碘的四氯化碳溶液,显紫红色,可以说明溴的氧化性强于碘。(5)过程Ⅲ主要是为了确认C的黄色溶液中无Cl2,排除对溴置换碘实验的干扰。(6)氯、溴、碘单质的氧化性逐渐减弱,是因为从Cl到I,原子半径逐渐增大,得电子能力逐渐减弱。
答案为:
(1)②③④;
(2)5/3
(3)Ca2++SO===CaSO4↓ Mg(OH)2 69.6
(4)MgCl2(熔融)Mg+Cl2↑
Mg+2H2OMg(OH)2+H2↑
解析:
(1)海水中主要含有NaCl等盐,用混凝法不能除去NaCl,错误。
(2)由方程式可知,Br2既是氧化剂又是还原剂,根据得失电子守恒知,吸收1 mol Br2转移5/3 mol电子。
(3)由题给海水的主要成分,脱硫就是除掉硫酸根离子,发生反应:Ca2++SO===CaSO4↓;由框图信息知,产品2为Mg(OH)2; 1 L浓海水中含有Mg2+ 28.8 g,物质的量为1.2 mol,则最多生成Mg(OH)2 1.2 mol,质量为1.2 mol×58 g·mol-1=69.6 g。
(4)电解熔融氯化镁生成氯气和单质镁,若有水存在,则高温下镁与水反应。
答案为:
(1)排尽装置内的空气,防止生成的NO被O2氧化
(2)导管口有气泡冒出,红棕色气体消失,铜片溶解,表面有气泡生成,溶液变蓝
3NO2+H2O===2H++2NO+NO↑、3Cu+8H++2NO===3Cu2++2NO↑+4H2O
(3)吸收未反应的NO
3MnO+5NO+4H+===3Mn2++5NO+2H2O
(4)NaOH 碱石灰
(5)0.48
解析:
(1)根据题干中所给信息,本题涉及的反应①在装置C中进行时要有NO参与,实验前通入一段时间气体Ar,是为了排出装置内的空气,防止装置B中生成的NO被空气中的氧气氧化而干扰实验。
(2)装置A中生成的二氧化氮在装置B中和水发生反应:3NO2+H2O===2HNO3+NO,产物硝酸再和铜反应生成硝酸铜、一氧化氮和水,所以反应现象为导管口有气泡冒出,红棕色气体消失,铜片溶解,表面有气泡生成,溶液变蓝。
(3)通过装置D中酸性高锰酸钾溶液除去未反应的NO,根据信息③NO和MnO的氧化还原反应原理,由得失电子守恒和原子守恒配平反应:5NO+3MnO+4H+===5NO+3Mn2++2H2O。
(4)由题意推断碳酸钠是由二氧化碳和过氧化钠发生反应生成的,由此推断一氧化氮携带的水蒸气和过氧化钠反应会生成氢氧化钠,所以要避免生成碳酸钠和氢氧化钠,需除去二氧化碳和水蒸气,因此为避免产生这些副产物应在B、C装置间增加盛有碱石灰的装置。
(5)3.12 g过氧化钠的物质的量为0.04 mol,与NO反应完全转化成为亚硝酸钠,根据①2NO+Na2O2===2NaNO2,生成NaNO2的物质的量为0.08 mol,需要NO的物质的量为0.08 mol。
由反应C+4HNO3(浓)CO2↑+4NO2↑+2H2O、3NO2+H2O===2HNO3+NO、
3Cu+8HNO3(稀)===3Cu(NO3)2+2NO↑+4H2O得出关系
即C~2NO,可求得碳的物质的量为0.04 mol,故理论上至少需要木炭0.48 g。
相关试卷
这是一份(通用版)高考化学一轮复习检测22 有机化学基础(含答案解析),共14页。试卷主要包含了Br2等物质发生加成反应,Al3,△,说明发生的是酯化反应等内容,欢迎下载使用。
这是一份(通用版)高考化学一轮复习检测19 化学实验(含答案解析),共12页。试卷主要包含了2 g Na2O与7,82 mL浓盐酸等内容,欢迎下载使用。
这是一份(通用版)高考化学一轮复习检测17 电化学基础(含答案解析),共15页。试卷主要包含了4 g时,用电器流过2,24 L气体,则溶液中转移0等内容,欢迎下载使用。