所属成套资源:(2014-2023)2024年高考物理突破145分第一轮复习讲义(全国通用)
2024年高考物理第一轮复习:第 3讲 限时规范训练 (4)
展开
这是一份2024年高考物理第一轮复习:第 3讲 限时规范训练 (4),共7页。
限时规范训练[基础巩固]1.(2021·全国甲卷)“旋转纽扣”是一种传统游戏.如图,先将纽扣绕几圈,使穿过纽扣的两股细绳拧在一起,然后用力反复拉绳的两端,纽扣正转和反转会交替出现.拉动多次后,纽扣绕其中心的转速可达50 r/s,此时纽扣上距离中心1 cm处的点向心加速度大小约为( )
A.10 m/s2 B.100 m/s2C.1000 m/s2 D.10 000 m/s2解析:C 纽扣在转动过程中ω=2πn=100π rad/s,由向心加速度:a=ω2r≈1000 m/s2,故选C.2.(多选)火车以60 m/s的速率转过一段弯道,某乘客发现放在桌面上的指南针在10 s内匀速转过了约10°.在此10 s 时间内,火车( )A.运动路程为600 mB.加速度为零C.角速度约为1 rad/sD.转弯半径约为3.4 km解析:AD 由s=vt知,s=600 m,故A正确.火车在做匀速圆周运动,加速度不为零,故B错误.由10 s内转过10°知,角速度ω= rad/s= rad/s≈0.017 rad/s,故C错误.由v=rω知,r== m≈3.4 km,故D正确.3.(2020·全国卷Ⅰ)如图,
一同学表演荡秋千.已知秋千的两根绳长均为10 m,该同学和秋千踏板的总质量约为50 kg.绳的质量忽略不计,当该同学荡到秋千支架的正下方时,速度大小为8 m/s,此时每根绳子平均承受的拉力约为( )A.200 N B.400 NC.600 N D.800 N解析:B
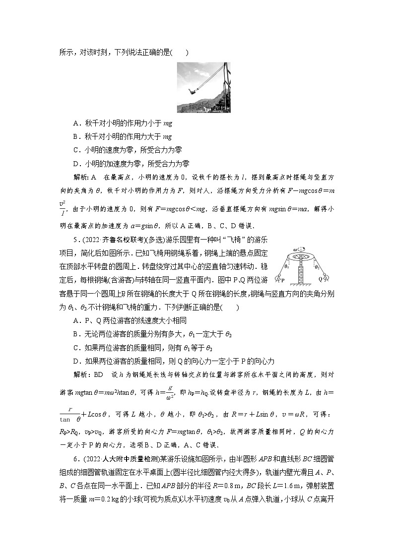
取该同学与踏板为研究对象,到达最低点时,受力如图所示,设每根绳子平均受力为F.由牛顿第二定律知:2F-mg=,代入数据得F=405 N,选项B正确.4.(2021·浙江卷)质量为m的小明坐在秋千上摆动到最高点时的照片如图所示,对该时刻,下列说法正确的是( )
A.秋千对小明的作用力小于mgB.秋千对小明的作用力大于mgC.小明的速度为零,所受合力为零D.小明的加速度为零,所受合力为零解析:A 在最高点,小明的速度为0,设秋千的摆长为l,摆到最高点时摆绳与竖直方向的夹角为θ,秋千对小明的作用力为F,则对人,沿摆绳方向受力分析有F-mgcos θ=m,由于小明的速度为0,则有F=mgcos θ<mg,沿垂直摆绳方向有mgsin θ=ma,解得小明在最高点的加速度为a=gsin θ,所以A正确,B、C、D错误.5.(2022·齐鲁名校联考)
(多选)游乐园里有一种叫“飞椅”的游乐项目,简化后如图所示.已知飞椅用钢绳系着,钢绳上端的悬点固定在顶部水平转盘的圆周上.转盘绕穿过其中心的竖直轴匀速转动.稳定后,每根钢绳(含游客)与转轴在同一竖直平面内.图中P、Q两位游客悬于同一个圆周上,P所在钢绳的长度大于Q所在钢绳的长度,钢绳与竖直方向的夹角分别为θ1、θ2.不计钢绳和飞椅的重力.下列判断正确的是( )A.P、Q两位游客的线速度大小相同B.无论两位游客的质量分别有多大,θ1一定大于θ2C.如果两位游客的质量相同,则有θ1等于θ2D.如果两位游客的质量相同,则Q的向心力一定小于P的向心力解析:BD 设h为钢绳延长线与转轴交点的位置与游客所在水平面之间的高度,则对游客:mgtan θ=mω2htan θ,可得h=,即hP=hQ.设转盘半径为r,钢绳的长度为L,由h=+Lcos θ,可得L越小,θ越小,即θ1>θ2,由R=r+Lsin θ,v=ωR,可得:RP>RQ,vP>vQ,游客所受的向心力F=mgtan θ,θ1>θ2,故两游客质量相同时,Q的向心力一定小于P的向心力,选项B、D正确,A、C错误.6.(2022·人大附中质量检测)某游乐设施如图所示,由半圆形APB和直线形BC细圆管组成的细圆管轨道固定在水平桌面上(圆半径比细圆管内径大得多),轨道内壁光滑且A、P、B、C各点在同一水平面上.已知APB部分的半径R=0.8 m,BC段长L=1.6 m,弹射装置将一质量m=0.2 kg的小球(可视为质点)以水平初速度v0从A点弹入轨道,小球从C点离开轨道水平抛出,落地点D离C点的水平距离为s=1.6 m,桌子的高度h=0.8 m,不计空气阻力,g取10 m/s2.求:
(1)小球水平初速度v0的大小;(2)小球在半圆形轨道上运动的角速度ω以及从A点运动到C点所用的时间t;(3)小球在半圆形轨道上运动时细圆管对小球的作用力F的大小.解析:(1)小球离开轨道后做平抛运动,则有:竖直方向:h=gt2,水平方向:s=v0t得:v0=s=1.6× m/s=4 m/s.(2)小球在半圆形轨道上运动时的角速度为ω== rad/s=5 rad/s.小球从A到B的时间为t1== s=0.628 s.小球从B到C做匀速直线运动,时间为t2== s=0.4 s.因此从A点运动到C点所用的时间为t=t1+t2=1.028 s.(3)根据牛顿第二定律得,圆管对小球的水平作用力大小为Fx=m=0.2× N=4 N.竖直作用力大小为Fy=mg=2 N故细圆管对小球的作用力为F==2 N.答案:(1)4 m/s (2)5 rad/s 1.028 s (3)2 N[能力提升]7.(多选)如图所示为运动员在水平道路上转弯的情景,转弯轨迹可看成一段半径为R的圆弧,运动员始终与自行车在同一平面内.转弯时,只有当地面对车的作用力通过车(包括人)的重心时,车才不会倾倒.设自行车和人的总质量为M,轮胎与路面间的动摩擦因数为μ,最大静摩擦力等于滑动摩擦力,重力加速度为g.下列说法正确的是( )
A.车受到地面的支持力方向与车所在平面平行B.转弯时车不发生侧滑的最大速度为C.转弯时车与地面间的静摩擦力一定为μMgD.转弯速度越大,车所在平面与地面的夹角越小解析:BD
车受到的地面的支持力方向不与车所在的平面平行,故A错误;设自行车受到地面的弹力为FN,则有:Ffm=μFN,由平衡条件有:FN=Mg,根据牛顿第二定律有:Ffm=M,代入数据解得:vm=,故B正确;对车(包括人)受力分析如图,地面对自行车的弹力FN与摩擦力Ff的合力过人与车的重心,则:=,解得Ff=,转弯时车与地面间的静摩擦力不一定为μMg,转弯速度越大,车所在平面与地面的夹角越小,C错误,D正确.8.(多选)
如图所示,一轻绳穿过水平桌面上的小圆孔,上端拴物体M,下端拴物体N.若物体M在桌面上做半径为r的匀速圆周运动时,角速度为ω,线速度大小为v,物体N处于静止状态,则(不计摩擦)( )A.M所需向心力大小等于N所受重力的大小B.M所需向心力大小大于N所受重力的大小C.v2与r成正比D.ω2与r成正比解析:AC 物体N静止不动,绳子拉力与物体N重力相等,物体M做匀速圆周运动,绳子拉力完全提供向心力,即T=mNg=F向,所以M所需向心力大小等于N所受重力的大小,A正确,B错误;根据向心加速度公式和牛顿第二定律得F向=mNg=m,则v2与r成正比,C正确;根据向心加速度公式和牛顿第二定律得F向=mNg=mω2r,则ω2与r成反比,D错误.9.
如图所示,转动轴垂直于光滑水平面,交点O的上方h(A点)处固定细绳的一端,细绳的另一端拴接一质量为m的小球B,绳长l大于h,转动轴带动小球在光滑水平面上做圆周运动.当转动的角速度ω逐渐增大时,下列说法正确的是( )A.小球始终受三个力的作用B.细绳上的拉力始终保持不变C.要使球不离开水平面,角速度的最大值为D.若小球飞离了水平面,则角速度可能为解析:C 小球可以在水平面上转动,也可以飞离水平面,飞离水平面后只受重力和细绳的拉力两个力作用,故选项A错误;小球飞离水平面后,随着角速度增大,细绳与竖直方向的夹角变大,设为β,由牛顿第二定律得FTsin β=mω2l sin β,可知随角速度变化,细绳的拉力FT会发生变化,故选项B错误;当小球对水平面的压力为零时,有FTcos θ=mg,FTsin θ=mlω2sin θ,解得临界角速度为ω= =,若小球飞离了水平面,则角速度大于,而<,故选项C正确,D错误.10.
如图所示,半径为R的半球形容器固定在水平转台上,转台绕过容器球心O的竖直轴线以角速度ω匀速转动.质量不同的小物块A、B随容器转动且相对器壁静止,A、B和球心O点连线与竖直方向的夹角分别为α和β,α>β.则( )A.A的质量一定小于B的质量B.A、B受到的摩擦力可能同时为零C.若A不受摩擦力,则B受沿容器壁向上的摩擦力D.若ω增大,A、B受到的摩擦力可能都增大解析:
D 当B的摩擦力恰为零时,受力分析如图所示,根据牛顿第二定律得:mgtan β=mωRsin β ,解得:ωB=,同理可得:ωA=,物块转动角速度与物块的质量无关,所以无法判断质量的大小,A错误;由于α>β,所以ωA>ωB,即A、B受到的摩擦力不可能同时为零,B错误;若A不受摩擦力,此时转台的角速度为ωA>ωB,所以B物块的向心力变大,所以此时B受沿容器壁向下的摩擦力,C错误;如果转台角速度从A不受摩擦力开始增大,A、B的向心力都增大,所受的摩擦力都增大,故D正确.11.(2022·山西大同市联考)(多选)如图所示,两物块A、B套在水平粗糙的CD杆上,并用不可伸长的轻绳连接,整个装置能绕过CD中点的轴OO′转动,已知两物块质量相等,杆CD对物块A、B的最大静摩擦力大小相等,开始时绳子处于自然长度(绳子恰好伸直但无弹力),物块A到OO′轴的距离为物块B到OO′轴距离的两倍,现让该装置从静止开始转动,使转速逐渐增大,从绳子处于自然长度到两物块A、B即将滑动的过程中,下列说法正确的是( )
A.B受到的静摩擦力一直增大B.B受到的静摩擦力是先增大后减小再增大C.A受到的静摩擦力是先增大后减小D.A受到的合力一直在增大解析:BD 开始角速度较小时,两物块均靠静摩擦力提供向心力,角速度增大,静摩擦力增大,根据Ff=mrω2,知ω= ,随着角速度的增大,A先达到最大静摩擦力,A先使绳子产生拉力,所以当绳子刚好产生拉力时,B受静摩擦力作用且未到最大静摩擦力,随着角速度的增大,对B,拉力和静摩擦力的合力提供向心力,角速度增大,则B的静摩擦力会减小,然后反向增大.对A,拉力和最大静摩擦共同提供向心力,角速度增大,静摩擦力不变,可知A的静摩擦力先增大达到最大静摩擦力后不变,B的静摩擦力先增大后减小,再增大,故A、C错误,B正确;根据向心力公式F=m,在发生相对滑动前物块的半径是不变的,质量也不变,随着速度的增大,向心力增大,而向心力就是物块受到的合力,故D正确. 12.
一光滑圆锥固定在水平地面上,其圆锥角为74°,圆锥底面的圆心为O′.用一根长为0.5 m的轻绳一端系一质量为0.1 kg的小球(可视为质点),另一端固定在光滑圆锥顶上O点,O点距地面高度为0.75 m,如图所示,如果使小球在光滑圆锥表面上做圆周运动.(1)当小球的角速度为4 rad/s时,求轻绳中的拉力大小;(2)逐渐增加小球的角速度,若轻绳受力为 N时会被拉断,求当轻绳断裂后小球落地点与O′点间的距离.(g=10 m/s2,sin 37°=0.6,cos 37°=0.8)解析:(1)当小球在圆锥表面上运动时,根据牛顿第二定律可得:Tsin 37°-FNcos 37°=mω2Lsin 37°①Tcos 37°+FNsin 37°=mg②小球刚要离开圆锥表面时,支持力为零,求得:ω0=5 rad/sT0=1.25 N当小球的角速度为4 rad/s时,小球在圆锥表面上运动,根据公式①②可求得:T1=1.088 N.(2)当轻绳断裂时,绳中的拉力大于T0=1.25 N,故小球已经离开了圆锥表面,设绳子断裂前与竖直方向的夹角为θ.根据牛顿运动定律可得:T2sin θ=mT2cos θ=mg,求得:θ=53°,v= m/s轻绳断裂后,小球做平抛运动,此时距离地面的高度为:h=H-Lcos 53°=0.45 m据h=gt2,求得:t=0.3 s如图所示:水平位移为:x=vt= m
抛出点与OO′间的距离为:y=Lsin 53°=0.4 m, =0.8 m0.8 m>0.75 m×tan 37°,即小球做平抛运动没有落到圆锥表面上,所以落地点与O′点间的距离为0.8 m.答案:(1)1.088 N (2)0.8 m
相关试卷
这是一份2024年高考物理第一轮复习:第2讲 限时规范训练 (4),共6页。
这是一份2024年高考物理第一轮复习:第4讲 限时规范训练,共7页。
这是一份2024年高考物理第一轮复习:第3讲 限时规范训练,共8页。

