





所属成套资源:人教版(必修二)高中生物分层训练AB卷 知识通关练+能力提升练
- 人教版(必修二)高中生物分层训练AB卷第4章 基因的表达(A卷·知识通关练)(2份打包,原卷版+教师版) 试卷 0 次下载
- 人教版(必修二)高中生物分层训练AB卷第4章 基因的表达(B卷·能力提升练)(2份打包,原卷版+教师版) 试卷 1 次下载
- 人教版(必修二)高中生物分层训练AB卷第5章 基因突变及其他变异(B卷·能力提升练)(2份打包,原卷版+教师版) 试卷 2 次下载
- 人教版(必修二)高中生物分层训练AB卷第6章 生物的进化(A卷·知识通关练)(2份打包,原卷版+教师版) 试卷 0 次下载
- 人教版(必修二)高中生物分层训练AB卷第6章 生物的进化(B卷·能力提升练)(2份打包,原卷版+教师版) 试卷 1 次下载
人教版(必修二)高中生物分层训练AB卷第5章 基因突变及其他变异(A卷·知识通关练)(2份打包,原卷版+教师版)
展开
这是一份人教版(必修二)高中生物分层训练AB卷第5章 基因突变及其他变异(A卷·知识通关练)(2份打包,原卷版+教师版),文件包含人教版必修二高中生物分层训练AB卷第5章基因突变及其他变异A卷·知识通关练教师版doc、人教版必修二高中生物分层训练AB卷第5章基因突变及其他变异A卷·知识通关练原卷版doc等2份试卷配套教学资源,其中试卷共18页, 欢迎下载使用。
班级 姓名 学号 分数
第5章 基因突变及其他变异(A卷·知识通关练)
核心知识1.基因突变的机理及对生物性状的影响
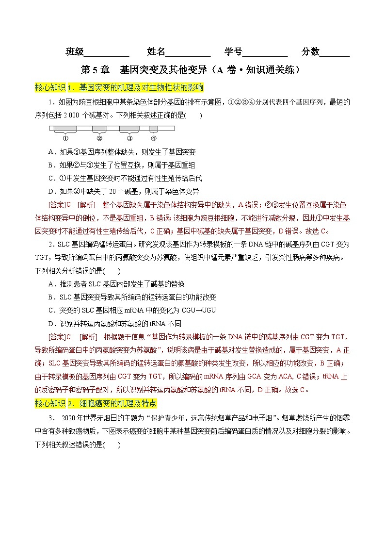
1.如图为豌豆根细胞中某条染色体部分基因的排布示意图,①②③④分别代表四个基因序列,最短的序列包括2 000 个碱基对。下列相关叙述正确的是( )
A.如果③基因序列整体缺失,则发生了基因突变
B.如果②与③发生了位置互换,则属于基因重组
C.①中发生基因突变时不能通过有性生殖传给后代
D.如果②中缺失了20个碱基,则属于染色体变异
[答案]C [解析] 整个基因缺失属于染色体结构变异中的缺失,A错误;②③发生位置互换属于染色体结构变异中的倒位,不是基因重组,B错误;该细胞为豌豆根细胞,不能进行减数分裂,因此①中发生基因突变时不能通过有性生殖传给后代,C正确;基因中碱基的缺失属于基因突变,D错误。故选C。
2.SLC基因编码锰转运蛋白。研究发现该基因作为转录模板的一条DNA链中的碱基序列由CGT变为TGT,导致所编码蛋白中的丙氨酸突变为苏氨酸,使组织中锰元素严重缺乏,引发炎性肠病等多种疾病。下列相关分析错误的是( )
A.推测患者SLC基因内部发生了碱基的替换
B.SLC基因突变导致其所编码的锰转运蛋白的功能改变
C.突变的SLC基因相应mRNA中的变化为CGU→UGU
D.识别并转运丙氨酸和苏氨酸的tRNA不同
[答案]C. [解析] 根据题干信息“基因作为转录模板的一条DNA链中的碱基序列由CGT变为TGT,导致所编码蛋白中的丙氨酸突变为苏氨酸”,说明该病是由于碱基对发生替换造成的,属于基因突变,A正确;SLC基因突变导致其所编码的锰转运蛋白的氨基酸的种类发生改变,所以相应的功能改变,B正确;由于转录模板的基因序列由CGT变为TGT,所以编码的mRNA序列由GCA变为ACA, C错误;tRNA上的反密码子和密码子配对,所以识别并转运丙氨酸和苏氨酸的tRNA不同,D正确。故选C。
核心知识2.细胞癌变的机理及特点
3. 2020年世界无烟日的主题为“保护青少年,远离传统烟草产品和电子烟”。烟草燃烧所产生的烟雾中含有多种致癌物质,下图表示癌变的细胞中某种基因突变前后编码蛋白质的情况以及对细胞分裂的影响。下列相关叙述错误的是( )
A.癌症的发生并不是单一基因突变的结果
B.正常健康人体细胞的染色体上也存在着与癌有关的基因
C.图中的A基因为原癌基因
D.烟草中的致癌物质可能引起A基因突变使细胞分裂失控
[答案]C. [解析] 癌症的发生并不是单一基因突变的结果,而是多个基因突变累积的结果,A正确;原癌基因负责调节细胞周期,控制细胞生长和分裂的过程,抑癌基因主要是阻止细胞不正常的增殖,正常健康人体细胞的染色体上也存在着与癌有关的基因,B正确;图中A基因的正常表达的蛋白质可以控制细胞的分裂;当A基因突变后,其表达的蛋白质不起作用,导致细胞分裂失控,所以A基因属于抑癌基因,C 错误,D正确。故选C。
4.肉瘤病毒属于RNA病毒,在体内引起非上皮性实体肿瘤,肉瘤病毒能够将自身携带的癌基因整合到人的基因组中,进而诱发细胞癌变。下列关于细胞癌变的叙述不正确的是( )
A.肉瘤病毒将自身携带的癌基因整合到人的基因组的过程中,需要逆转录酶
B.肉瘤病毒将自身携带的癌基因整合到人的基因组中,诱发细胞癌变,该变异属于基因重组
C.癌细胞是指连续分裂增殖的细胞
D.细胞发生癌变后可以被免疫系统识别,细胞的凋亡基因被激活,导致细胞凋亡
[答案] C [解析] 一般具有细胞周期的细胞都可以连续分裂增殖,而癌细胞是指原癌基因和抑癌基因突变后不受控制的,在特定条件下可以无限增殖的细胞,C错误。故选C。
核心知识3.基因重组的类型及可遗传变异的综合
5.下列关于基因重组的叙述,正确的是( )
A.XAYa的个体在形成配子时,A基因、a基因与X染色体、Y染色体重组
B.基因重组不能产生新的等位基因,所以不能为进化提供原材料
C.位于同源染色体上的等位基因有时会随着姐妹染色单体的互换而交换,导致基因重组
D.基因工程的遗传学原理主要是基因重组
[答案]D. [解析] 基因型为XAYa的个体在形成配子时,等位基因A和a基因位于X、Y这对同源染色体上 ,随着X染色体、Y染色体的分离而分别进入不同的配子中,不属于基因重组,A错误;基因突变会产生新的基因,基因重组不产生新的基因,但会形成新的基因型,也能为进化提供原材料,B错误;减数分裂Ⅰ的四分体时期,位于同源染色体上的等位基因有时会随着非姐妹染色单体之间的互换而交换,导致基因重组,C错误;基因工程通过体外DNA重组和转基因技术,赋予生物以新的遗传特性,其遗传学原理主要是基因重组,D正确。故选D。
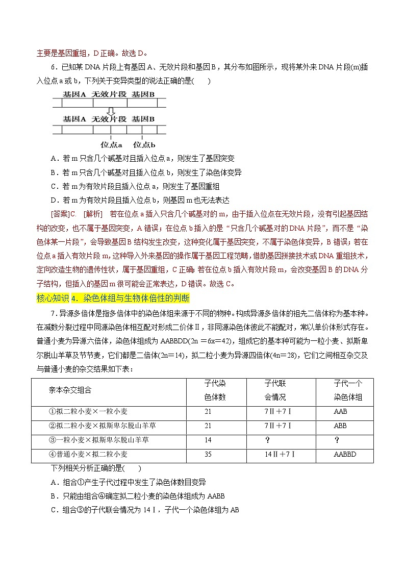
6.已知某DNA片段上有基因A、无效片段和基因B,其分布如图所示,现将某外来DNA片段(m)插入位点a或b,下列关于变异类型的说法正确的是( )
A.若m只含几个碱基对且插入位点a,则发生了基因突变
B.若m只含几个碱基对且插入位点b,则发生了染色体变异
C.若m为有效片段且插入位点a,则发生了基因重组
D.若m为有效片段且插入位点b,则基因m也无法表达
[答案]C. [解析] 若在位点a插入只含几个碱基对的m,由于插入位点在无效片段,没有引起基因结构的改变,也不属于基因突变,A错误;在位点b插入的是“只含几个碱基对的DNA片段”,而不是“染色体某一片段”,会导致基因B结构发生改变,这种变化属于基因突变,不属于染色体变异,B错误;若在位点a插入有效片段m,这种导入外来基因的操作属于基因工程范畴,借助基因拼接技术或DNA重组技术,定向改造生物的遗传性状,属于基因重组,C正确;若在位点b插入有效片段m,会改变基因B的DNA分子结构,但插入的基因m很可能会正常表达,D错误。故选C。
核心知识4.染色体组与生物体倍性的判断
7.异源多倍体是指多倍体中的染色体组来源于不同的物种。构成异源多倍体的祖先二倍体称为基本种。在减数分裂过程中同源染色体相互配对形成二价体Ⅱ,非同源染色体彼此不能配对,常以单价体形式存在。普通小麦为异源六倍体,染色体组成为AABBDD(2n=6x=42),组成它的基本种可能为一粒小麦、拟斯卑尔脱山羊草及节节麦,它们都是二倍体(2n=14),拟二粒小麦为异源四倍体(4n=28),它们之间相互杂交及与普通小麦的杂交结果如下表:
亲本杂交组合
子代染
色体数
子代联
会情况
子代一个
染色体组
①拟二粒小麦×一粒小麦
21
7Ⅱ+7Ⅰ
AAB
②拟二粒小麦×拟斯卑尔脱山羊草
21
7Ⅱ+7Ⅰ
ABB
③一粒小麦×拟斯卑尔脱山羊草
14
?
?
④普通小麦×拟二粒小麦
35
14Ⅱ+7Ⅰ
AABBD
下列相关分析正确的是( )
A.组合①产生子代过程中发生了染色体数目变异
B.只能由组合④确定拟二粒小麦的染色体组成为AABB
C.组合③的子代联会情况为14Ⅰ,子代一个染色体组为AB
D.组合③子代与节节麦杂交,再诱导子代染色体加倍可获得普通小麦
[答案]C. [解析] 组合①产生子代是由两亲本产生的生殖细胞再经受精作用形成的,没有发生染色体数目变异,A错误;因为拟二粒小麦为异源四倍体,一粒小麦、拟斯卑尔脱山羊草都是二倍体,所以在组合①②中,拟二粒小麦提供给子代为两个不同的染色体组,而一粒小麦和拟斯卑尔脱山羊草只能给子代提供一个染色体组,据此结合表中子代染色体组可确定拟二粒小麦的染色体组成为AABB,因为普通小麦的染色体组成已知,所以也可根据④确定拟二粒小麦染色体组成为AABB,B错误;一粒小麦、拟斯卑尔脱山羊草都是二倍体(2n=14),但一粒小麦(AA)和拟斯卑尔脱山羊草(BB)染色体组不同,所以子代中会出现14个单价体Ⅰ,子代染色体组为AB,C正确;根据题干各种亲本及拟二粒小麦的染色体组成判断,要培育普通小麦,可先通过一粒小麦(AA)和拟斯卑尔脱山羊草(BB)的杂交后代(AB)经过染色体加倍得到拟二粒小麦(AABB),拟二粒小麦(AABB)与节节麦(DD)的杂交后代(ABD)经过染色体加倍可得到普通小麦(AABBDD),D错误。故选C。
8.如图为某三体(含三条7号染色体)水稻的6号、7号染色体及相关基因示意图,图中基因A/a控制水稻的有芒和无芒,基因B/b控制抗病和易感病,且抗病对易感病为显性。已知该三体水稻产生配子时,7号染色体中的一条染色体会随机进入配子中,最终形成含1条或2条7号染色体的配子,含2条7号染色体的精子不参与受精,其他配子均正常参与受精。下列相关叙述正确的是( )
A.三体水稻的任意一个体细胞中都有三个染色体组
B.减数分裂过程中,6号、7号染色体上的等位基因都会分离
C.三体水稻可能是7号染色体异常的精子与正常卵细胞受精产生的
D.该三体水稻作父本,与基因型为bb的母本杂交,子代中抗病个体占1/3
[答案]D. [解析] 三体水稻只是7号染色体增加一条,染色体组仍为两个,A错误;因三体水稻产生配子时,7号染色体中一条染色体会随机进入配子中,所以,产生的一个配子中能同时存在B/b这对等位基因,B错误;由题干信息知,含两条7号染色体的精子不参与受精,C错误;该三体水稻做父本产生配子能参与受精的B∶b= 1∶2,所以子代抗病个体占1/3, D正确。故选D。
核心知识5.染色体结构变异的分析与判断
9.染色体平衡易位是指两条非同源染色体发生断裂后相互交换,仅有染色体片段位置的改变,没有片段的增减。这种易位造成了染色体遗传物质的“内部搬家”。就一个细胞而言,染色体的总数未变,所含基因也未增减,所以平衡易位通常不会出现异常表型,外貌智力和发育等通常正常,常被称为平衡易位携带者。下列相关叙述正确的是( )
A.平衡易位属于染色体数目变异,可通过显微镜检测发现
B.同源染色体非姐妹染色单体间的互换属于平衡易位
C.平衡易位会导致染色体上基因的排列顺序发生改变
D.平衡易位携带者与正常人婚配,后代正常的概率为1/8
[答案] C. [解析] “染色体平衡易位是指两条非同源染色体发生断裂后相互交换,仅有染色体片段位置的改变,没有染色体片段的增减”,属于染色体结构变异,A错误;同源染色体非姐妹染色单体间的互换属于基因重组,不属于染色体结构变异,B错误;平衡易位导致染色体位置发生改变,会改变染色体上基因的排列顺序,C正确;平衡易位携带者产生的配子与正常配子相比大多异常,故与正常人婚配,子代多数异常,D错误。故选C。
10.果蝇的P元件是一段DNA序列,根据是否含有P元件,果蝇可分为M型品系(野生型)和P型品系(含P元件)。P元件仅可在生殖细胞中发生易位而导致子代性腺不发育,但子代体细胞组织正常;P元件在细胞质中的翻译产物是一种蛋白因子,可抑制P元件易位。下列叙述错误的是( )
A.P元件促进同源染色体的非姐妹染色单体间发生互换
B.体细胞组织正常是由于P元件表达的蛋白因子抑制了易位
C.生殖细胞中是否发生了P元件易位可通过显微镜观察判断
D.P型母本与M型父本杂交,产生的子代均可育
[答案]A. [解析] 根据题干,P元件可引起生殖细胞中染色体的易位,但易位发生在非同源染色体之间,A错误;P元件对应的翻译产物可抑制P元件易位,使体细胞表现正常,B正确;通过显微镜可以观察到易位的发生,C正确;P型母本的卵细胞与M型父本的精子结合形成的受精卵的细胞质几乎全部来自P型母本,其中含有抑制P元件易位的蛋白因子,所以子代均可育,D正确。故选A。
核心知识6.育种方案的选择与设计
11.育种工作对农业生产意义重大。早在栽培植物出现之初人类简单地种植和采收活动中,就已有了作物育(选)种的萌芽。《诗经》载“黍稷重穆,禾麻菽麦”就有了根据作物习性早、晚播种和先、后收获的记录,可见中国在周代已形成不同播期和熟期的作物品种概念。随着科学技术的不断发展,人们在生产实践中不断探索新的方法,使得育种工作进入了一个崭新的历程。
(1)我国古代劳动人民采用的育种方式是选择育种,这种育种方式的最大缺点_______________________________________________________________________________
______________________________________________________________________________。
(2)假设A、b代表玉米的优良基因,这两种基因是独立遗传的。现有AABB、aabb两个品种,若要培育出优良品种AAbb,某同学设计了如下方案:
AABB×aabb→F1(自交)→F2(自交)……→AAbb植株
该方法的育种原理是____________,最早可以从________(填“F1”或“F2”)开始筛选。这一育种方法的缺陷之一就是需要多代自交,用时长。为克服这一缺陷,可以采取另一种育种方案,简要写出该方案的流程:_______________________________________________________________________________
______________________________________________________________________________。
(3)作为杂交育种重要分支的回交(两个亲本杂交获得的子一代再和亲本之一杂交,称作回交)育种,正越来越受到育种专家的重视,这是因为在育种工作中,单纯一次杂交并不能保证将某些优良性状整合到待推广的品种之中。回交可将单一优良基因导入某一品种并使之尽快纯合。回交获得的子一代记作BC1F1(BC1F1自交繁殖的后代,就是BC1F2),它与用作回交的亲本再次回交,获得的子一代就是BC2F1,依次类推。其中用作回交的原始亲本为轮回亲本,一般是具有许多优良性状的待推广品种;另一个杂交亲本称为非轮回亲本,一般是具有轮回亲本没有的一、二个优良性状。它们和后代之间的关系如图所示。
①假如非轮回亲本甲的基因型AA,轮回亲本乙的基因型aa,F1自交的F2和回交的BC1F1,a基因的频率分别为________、________,由此可以看出,回交后代的基因频率向________亲本偏移。
②“明恢63”是杂交籼稻的一个优良品种,具备很多优良性状,但对白叶枯病的抗性很差。现提供高抗白叶枯病的显性纯合基因植物(简称“高抗”)为材料,采用回交的方法获得高抗白叶枯病“明恢63”品系的“BC3F1”,以后采用自交和抗病性鉴定相结合的办法,获得高抗白叶枯病的“明恢63”的品系。请参照回交育种过程,写出用两种亲本培育“BC3F1”过程的图解。
[答案] (1)周期长,可选择的范围有限
(2)基因重组 F2 AABB×aabb→F1→花药离体培养→单倍体幼苗→秋水仙素处理→选择纯合AAbb
(3)1/2 3/4 轮回(回交)
[解析] (1)选择育种是利用生物的变异,通过长期选择,汰劣留良,获得优良品种,这种育种方式的最大缺点是周期长,而且可选择的范围有限。
(2)据图可知,利用两品种杂交得到的F1自交,再选择F2中符合要求的个体连续自交,直到获得AAbb纯种,该方法为杂交育种,依据F1产生配子时来自不同亲本的基因自由组合,即基因重组,该方法最早可以从F2开始筛选。这一育种方法的缺陷之一就是需要多代自交,用时长。为克服这一缺陷,可以采取单倍体育种,该方案的流程为AABB×aabb→F1→花药离体培养→单倍体幼苗→秋水仙素处理→选择纯合AAbb。秋水仙素处理后获得的均为纯合子,因而大大缩短了育种年限。
(3)①假如非轮回亲本甲的基因型AA,轮回亲本乙的基因型aa,F1自交得到的F2基因型为1/4AA、2/4Aa、1/4aa,a基因频率为+×=;回交的BC1F1基因型为1/2Aa、1/2aa,a基因的频率为 +×=,由此可以看出,回交后代的基因频率向轮回亲本偏移。
②利用高抗白叶枯病的显性纯合基因植物(简称“高抗”)为材料,采用回交的方法获得高抗白叶枯病“明恢63”品系的“BC3F1”,应进行了三次回交,以后采用自交和抗病性鉴定相结合的办法,可获得高抗白叶枯病的“明恢63”的品系。参照设问(3)回交育种图解,写出培育“BC3F1”过程图解,如答案所示(略)。
12.玉米是我国重要的粮食产品之一。育种专家常采用杂交的方式来选育新品种。育种专家在用纯合的细茎(不抗倒伏)玉米(AA)和粗茎(抗倒伏)玉米(aa)杂交得到的后代中,发现了一株粗茎的个体,对于粗茎个体出现的原因,提出以下的假设:①环境条件引起染色体数目加倍;②发生了基因突变;③发生了染色体片段缺失;④水肥充足造成茎秆粗壮,遗传物质没有改变。回答下列问题。
(1)若该粗茎玉米是由染色体数目加倍引起的,则引起这种变异的环境因素最可能是________,检测该变异类型最简便的方法是_______________________________________。
(2)有人欲用杂交的方式确定假设②③的变异类型,已知玉米若出现两条同源染色体相同片段的缺失,则形成的种子无发芽能力。用该粗茎玉米与纯合的细茎玉米杂交获得F1,F1随机受粉产生F2,观察、统计F2植株的表型及比例。
a.若F2表型及比例为________________,则该粗茎植株的成因是基因突变,并用遗传图解解释F1到F2的过程。
b.若F2表型及比例为________________________,则该粗茎植株的成因是染色体片段缺失。
(3)欲探究该粗茎玉米的产生是否由水肥条件影响的,写出实验设计思路:_____________________________________________________________________________________________________________________________________________________________。
[答案] (1)低温 显微镜观察处于有丝分裂中期细胞,确定其染色体数目是否加倍
(2)细茎∶粗茎=3∶1 细茎∶粗茎=4∶1或者细茎∶粗茎∶不发芽种子=12∶3∶1
(3)取该玉米的组织进行植物组织培养,得到幼苗,均分为甲、乙两组,甲组栽种在水肥充足的土壤中,乙组栽种在相对贫瘠的土壤中,观察茎的粗细
[解析] (1)低温可以引起染色体数目加倍,若该粗茎玉米是由染色体数目加倍引起的,则引起这种变异的环境因素最可能是低温,检测该变异类型最简便的方法是显微镜观察处于有丝分裂中期细胞,确定其染色体数目是否加倍。
(2)若是发生了基因突变,用该粗茎玉米(aa)与纯合的细茎玉米(AA)杂交获得F1(Aa),F1随机受粉产生F2,则F2表型及比例为细茎∶粗茎=3∶1,用遗传图解表示为
若是发生了染色体片段缺失,用该粗茎玉米(ao)与纯合的细茎玉米(AA)杂交获得F1(Aa、Ao),F1随机受粉产生F2,F1产生1/2A、1/4a、1/4o,根据配子法可知,F2表型及比例为细茎∶粗茎=4∶1或者细茎∶粗茎∶不发芽种子=12∶3∶1。
(3)欲探究该粗茎玉米的产生是否由水肥条件影响的,取该玉米的组织进行植物组织培养,得到幼苗,均分为甲、乙两组,甲组栽种在水肥充足的土壤中,乙组栽种在相对贫瘠的土壤中,观察茎的粗细。
核心知识6.人类遗传病的类型及概率的计算
13.下图为人类的某种单基因遗传病系谱图。在不考虑XY染色体同源区段的情况下,相关叙述错误的是( )
A.此病致病基因一定在常染色体上
B.若此病为显性遗传病,则Ⅲ3为杂合子的概率为1/2
C.若Ⅲ6患病,此病可能为伴X染色体隐性遗传病
D.若此病为隐性遗传病,则图中所有正常个体均为杂合子
[答案]B. [解析] 患病的个体有女性,说明不是伴Y遗传,男患者的女儿有正常个体,说明不是伴X显性遗传,女患者的儿子不都患病,说明不是伴X隐性遗传,则可能为常染色体显性遗传或常染色体隐性遗传。该致病基因一定在常染色体上,A正确;若此病为显性遗传病,则为常染色体显性遗传病,由于Ⅲ3的母亲为正常个体,不含致病基因,所以Ⅲ3为杂合子的概率是1,B错误;若Ⅲ6患病,则根据其母亲患病,儿子都患病,可判断此病可能为伴X染色体隐性遗传病,C正确;若此病为隐性遗传病,则为常染色体隐性遗传病,则图中所有正常个体均有患病的父、母或子、女,故所有正常个体均为杂合子,D正确。故选B。
14.一对表型正常的夫妻,夫妻双方的父亲都是红绿色盲。这对夫妻如果生育后代,则理论上( )
A.女儿正常,儿子中患红绿色盲的概率为1
B.儿子和女儿中患红绿色盲的概率都为1/2
C.女儿正常,儿子中患红绿色盲的概率为1/2
D.儿子正常,女儿中患红绿色盲的概率为1/2
[答案]C. [解析] 若红绿色盲由一对等位基因B、b控制,由题意可知,该对夫妻的基因型为XBY和XBXb,他们所生的儿子基因型为XBY、XbY,患红绿色盲的概率为1/2;他们所生的女儿基因型为XBXB、XBXb,全部表现正常,C正确。故选C。
15.如图所示为甲病和乙病的家族遗传系谱图,两者均为单基因遗传病,基因分别用A/a、B/b表示。已知甲病是常染色体显性遗传病,患者幼年死亡,但杂合个体表现正常,其在人群中所占的比例为1/500,该类型个体在30岁后易患心脏病。回答下列问题:
(1)若要确定图示两种病在人群中的发病率,可采用调查法,为降低误差,应采用的措施是_____________________________________________________________________。
(2)根据图示可确定乙病为________(填“显性”或“隐性”)遗传病,判断的依据是____________________________________,若要确定控制该病致病基因的位置,只需对________(填“Ⅰ1”“Ⅱ1”或“Ⅱ2”)进行基因检测即可。
(3)图中能确定与甲病相关的基因型相同的正常个体有________个;Ⅲ2不携带甲病致病基因的概率是________。若Ⅲ4与一无亲缘关系的正常女性结婚,生一个不患甲病男孩的概率为_________________。
(4)若乙病的致病基因在X染色体上,针对甲病、乙病的遗传而言,Ⅲ6的基因型可能为_______________________。
[答案] (1)在人群中随机调查、调查的数量足够大
(2)隐性 Ⅱ1、Ⅱ2个体不患乙病但后代中出现了乙病患者Ⅲ3 Ⅱ1
(3)4 1/3 2 999/6 000
(4)AaXBXB或AaXBXb或aaXBXB或aaXBXb
[解析] (1)可采用调查法确定图示两种病在人群中的发病率。为降低误差,在人群中随机调查,且调查的数量足够大,随机调查可以排除主观因素,调查数量越大结果越准确。
(2)Ⅱ1、Ⅱ2个体不患乙病,但后代中出现了乙病患者Ⅲ3,则乙病应是一种隐性病。若要确定控制该病致病基因的位置,只需对Ⅱ1进行基因检测即可,如果不含致病基因,则致病基因在X染色体上,如果含有致病基因,则致病基因位于常染色体上。
(3)对于甲病,AA致死,Aa和aa正常,Ⅲ1和Ⅲ5死亡,二者基因型都为AA,他们的父母表现正常,则Ⅱ1、Ⅱ2、Ⅱ3、Ⅱ4基因型都为Aa,所以能确定与甲病相关的基因型相同的正常个体有4个;Ⅲ2的父母基因型均为Aa,可推知Ⅲ2的基因型为Aa或aa,为aa的概率为1/3;Ⅲ4的基因型为2/3Aa、1/3aa,因杂合个体在人群中所占的比例为1/500,正常女性可能的基因型为1/500Aa、499/500aa,子代患甲病的概率为2/3×1/500×1/4=1/3 000,则不患甲病男孩的概率为(1-1/3 000)×1/2=2 999/6 000。
(4)若乙病的致病基因在X染色体上,Ⅲ6不患甲病也不患乙病,基因型可能为AaXBXB或AaXBXb或aaXBXB或aaXBXb。
16.如图是先天聋哑遗传病的某家系图,Ⅱ2的致病基因为A或a,Ⅱ3和Ⅱ6的致病基因为B或b,这两对基因独立遗传且均可单独致病。Ⅱ2不含Ⅱ3的致病基因,Ⅱ3不含Ⅱ2的致病基因(不考虑其他突变)。回答下列相关问题:
(1)B、b基因位于________染色体上,理由是_____________________________________。
(2)若Ⅱ2所患的是常染色体隐性遗传病,则Ⅲ2的基因型是________,她与一个和自己基因型相同的人婚配,子女患先天聋哑的概率为____________________________。
(3)若Ⅱ2与Ⅱ3生育了一个因X染色体上某一片段缺失而患先天聋哑的女孩,则该X染色体来自______________(填“Ⅱ2”或“Ⅱ3”)。
[答案] (1)常 Ⅰ3和Ⅰ4均正常,子代Ⅱ3患病
(2)AaBb 7/16
(3)Ⅱ3
[解析] (1)正常的Ⅰ3和Ⅰ4生出了患病的Ⅱ3和Ⅱ6,所以此病为隐性遗传病,又因Ⅱ3是女性,其父亲正常,所以致病基因不可能只位于X染色体上,若位于X、Y染色体同源区段,则Ⅱ6就不会患病。
(2)若Ⅱ2所患的是常染色体隐性遗传病,则Ⅲ2的基因型为AaBb,所以其与某相同基因型的人婚配,子女患病的基因型为aa__或__bb概率为1/4+1/4-1/16=7/16。
(3)若Ⅱ2与Ⅱ3生育了1个因X染色体上某一片段缺失而患先天聋哑女孩,正常女孩的基因型是BbXAXa,因为X染色体缺失某一片段导致患病,可以理解为含B基因的X染色体(来自Ⅱ3)缺失了含A基因的一段,从而导致女孩体细胞中只有a基因而患病。