部编版语文六年级上册 第一单元(单元解读)
展开
![]()




第一单元 单元解读
【人文主题】
本单元以“触摸自然”为主题,编排了四篇课文,即《草原》《丁香结》《古诗词三首》和《花之歌》。《草原》描绘了内蒙古大草原美丽的自然风光和浓郁的风俗民情;《丁香结》描写了北京城内外丁香的美丽姿态,记述了由“丁香结”生发的联想;《古诗词三首》分别描述了月夜下的建德江、夏雨中的西湖以及上饶乡村的景色;《花之歌》则从花的视角描画了四季更迭花开花谢的现象。本单元这四篇文章,目的是培养学生热爱大自然的美好情操,引导学生体会作者如何进行观察、如何展开联想和想象,学会表达自己独特的感受,品味文章优美的语言。
【语文要素】
本单元的语文要素是“从阅读的内容想开去”。安排这一要素,旨在培养学生阅读时不仅能把握文章内容,体会思想感情,还能由课文展开联想,在深入理解课文的同时,活跃思维、激发创造力。怎么想开去呢?
《草原》根据课后题提示学生联想自己生活中相似的经历,借以理解作者的深厚情感;《丁香结》由花的“结”想到心的“结”,由具体事物引发人生思考,课后题引导学生结合自己的生活,理解作者的感悟。《古诗三首》通过想象画面、抓关键词、借助注释、同伴交流等方式理解故事内容,初步体会诗人情感;再通过交流课前搜集的资料,了解诗人创作的背景,深入体会诗人情感。《花之歌》可以边读边想象画面,感受课文和阅读链接中想象奇特的地方,体会作者积极向上的人生态度。
语文园地中的交流平台再次围绕本单元语文要素,以《草原》《丁香结》为例,提示学生在阅读时可以基于课文内容、联系生活经验想开去。比如,阅读《草原》,读到主客相聚与惜别的内容,可以联想自己与朋友相聚或家人离别的情景,与作者产生共鸣,从而加深对课文的理解。阅读《丁香结》一文,作者由丁香结引发了对人生的思考,由此可以想到其他有象征意义的植物,如梅、兰等,想想这些植物象征着什么,并由这些植物联想到人生。“从所读的内容想开去”,既是一种学习策略,也是一种阅读方法。
本单元习作要求为“发挥想象,把自己变形后的经历写下来,重点部分写详细”。这是让学生在阅读本单元课文、感受作者丰富想象的基础上创编故事,进一步培养学生的想象力和创造力,学习在习作时要把重点内容写详细。与第一、二学段的想象类作文相比,这次习作想象的角度有所变化,要求以别的事物的角度看世界、体验生活,体现“变形”后的生活世界和经历。
根据以上思考,将习作训练要素细化为:
1.根据习作要求和提示,联系生活经验,展开丰富的想象,记叙变形后的经历、生活,把重点部分写详细。
2.能根据老师和同学的建议,运用修改符号修改自己的习作。
3.学会赏析别人的做法,发现优点和不足,乐于表达,乐于分享。
一、语文要素册别衔接
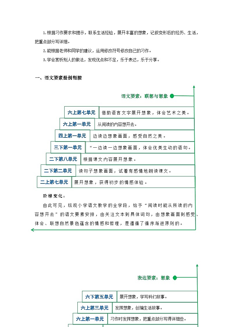
语文要素:联想与想象
阶梯变化:
由此可见,纵观小学语文教学的全学段,给予“阅读时能从所读的内容想开去”的语文要素安排,由关注文本到具体词句,由想象画面到感受、体会、联想自然景色蕴含的情感和哲理,是遵循了循序渐进原则的。
表达要素:想象
阶梯变化:从上表中可见,基于想象力的习作训练从小学低段到小学高段都有涉及。低年级,学生需要借助图片、例句等形式,展开想象,根据一定的图文材料,进行想象创编。三四年级,学生根据阅读文本,如童话、神话等极富想象力色彩的作品,发挥想象,进行想象故事的创编或续编。到了小学高段,根据情节编故事,进一步发挥想象力,并结合之前学过的具体的描写方法,把奇妙的经历写详细。
想象习作,在细节上有了更多的要求,如小说的创编,是基于现实生活的艺术加工,科幻故事的创作,要基于一定的科学知识和技术。可见,对于学生在想象力方面的培养,是呈现出一个由普世性的鼓励到精雕细琢的过程的。
二、语文要素课文关联
语文要素分课解读及单元内部的横向联系
人文主题:触摸自然
语文要素是“阅读时能从所读的内容想开去”
![]()
语文要素(习作):体会习作的乐趣
习作策略解析:
1.营造氛围,激发兴趣:引导学生在阅读《花之歌》的基础之上,进行写作,引出话题“变形”,引导学生感受变化的快乐。
2.思路点拨,明确变形后的变化:即学生可以通过事物本身来张开想象的翅膀,从自己的已有知识和生活经验积累以及兴趣爱好出发,选择乐于写的内容。结合之前做掌握的把事物写具体的方法,将重点部分进行详细描述。
3.借鉴《花之歌》一课中的丰富想象和叙事方式,让自己的习作内容奇特有趣。
【教学目标及课时安排】
分类 | 课题 | 课时 | 教学目标 |
课文 |
《草原》 |
2 | 1.会写9个生字。能正确读写词语表中的词语。 2.有感情地朗读课文,背诵第1自然段。 3.理清课文行文思路,借助文中语言文字的描述展开想象,在脑海里再现课文所描述的生动情景。 4.感受内蒙古草原的美好风光和风土人情,体会蒙汉两族人民之间的深情厚谊,和同学交流与人惜别的经历。 |
《丁香结》 |
2 | 1.会写“缀、窥”等14个生字,会写“宅院、幽雅”等19个词语。 2.了解课文是从哪几个方面写丁香的,品味优美的语言。 3.体会由事物引发联想的表达方式,并能说出自己的理解。 | |
《古诗词三首》 |
2 | 1.会写3个生字,能理解重点字词的意思。 2.有感情地朗读课文。背诵课文。默写《西江月·夜行黄沙道中》。 3.借助注释理解诗句意思,想象诗词中描写的景色,体会诗人的情感。 | |
《花之歌》 |
1 | 1.正确、流利、有感情地朗读课文。 2.理解作者采用第一人称,借助丰富的想象,表现出的对人生的思考。 3.感受并交流课文和“阅读链接”中想象奇特的地方,体会作者积极向上的人生态度。 | |
习作 |
《变形记》 | 1 | 1.引导学生在阅读本单元课文.感受作者丰富想象的基础上创编故事,进一步培养学生的想象力和创造力,学习在习作时把重点内容写详细。 2.本次习作想象的角度有所变化,根据所设定的变形对象的特点及其周围环境,展开想象。 |
语文园地 |
语文园地一 |
1 | 1.结合自己的阅读体验,总结“从所读的内容想开去”的方法。 2.体会排比句的特点和表达效果。 3.说说句子中分号的作用,掌握分号的具体用法。 4.了解人名和地名拼音的拼写规则。 5.积累并背诵《过故人庄》,体会诗歌意境,了解作者所表达的思想感情。。 |
合计 | 9 |
| |
【学生学情分析】
六年级学生经过前一阶段的学习,已经初步具有了自主学习的学习能力,但在学习方法上需要教师进行指导。所以,在本单元的教学中教师既要不断强化“从阅读的内容想开去”的阅读习惯和能力,更要引导学生从阅读的内容想开去;既要立足课文,又要联系生活实际。教师可通过举例或结合课后题,教给学生一些方法。
另外,高年级学生的想象力相比低年级而言,有了一定的束缚,反而不如低年级的想象力丰富。为此,教师在本单元教学时,要善于发现四篇课文的共同特点,即作者在描绘景色时均融入了自己丰富的想象,要引导学生在阅读时感受作者丰富的想象,激发学生的想象力和创造潜能。

